中成药总结表格.pdf

  • 文件大小: 281.35KB
  • 文件类型: pdf
  • 上传日期: 2025-08-25
  • 下载次数: 0

概要信息:

中药(二)中成药部分
1
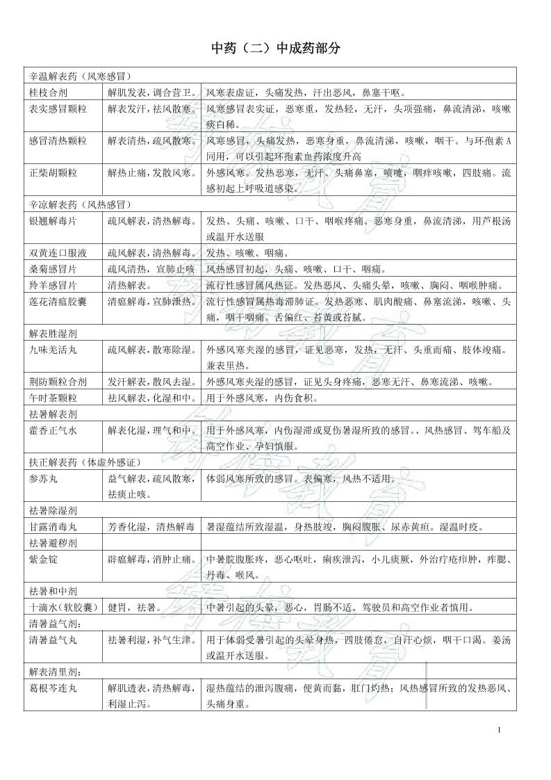
辛温解表药(风寒感冒)
桂枝合剂 解肌发表,调合营卫。 风寒表虚证,头痛发热,汗出恶风,鼻塞干呕。
表实感冒颗粒 解表发汗,祛风散寒。 风寒感冒表实证,恶寒重,发热轻,无汗,头项强痛,鼻流清涕,咳嗽
痰白稀。
感冒清热颗粒 解表清热,疏风散寒。 风寒感冒,头痛发热,恶寒身重,鼻流清涕,咳嗽,咽干。与环孢素 A
同用,可以引起环孢素血药浓度升高
正柴胡颗粒 解热止痛,发散风寒。 外感风寒。发热恶寒,无汗、头痛鼻塞,喷嚏,咽痒咳嗽,四肢痛。流
感初起上呼吸道感染。
辛凉解表药(风热感冒)
银翘解毒片 疏风解表,清热解毒。 发热、头痛、咳嗽、口干、咽喉疼痛。恶寒身重,鼻流清涕,用芦根汤
或温开水送服
双黄连口服液 疏风解表,清热解毒。 发热、咳嗽、咽痛。
桑菊感冒片 疏风清热,宣肺止咳 风热感冒初起,头痛、咳嗽、口干、咽痛。
羚羊感冒片 清热解表。 流行性感冒属风热证。发热恶风、头痛头晕,咳嗽、胸闷、咽喉肿痛。
莲花清瘟胶囊 清瘟解毒,宣肺泄热。 流行性感冒属热毒滞肺证。发热恶寒、肌肉酸痛、鼻塞流涕,咳嗽、头
痛,咽干咽痛。舌偏红、苔黄或苔腻。
解表胜湿剂
九味羌活丸 疏风解表,散寒除湿。 外感风寒夹湿的感冒,证见恶寒,发热,无汗、头重而痛、肢体竣痛。
兼表里热。
荆防颗粒合剂 发汗解表,散风去湿。 外感风寒夹湿的感冒,证见头身疼痛,恶寒无汗、鼻寒流涕、咳嗽。
午时茶颗粒 祛风解表,化湿和中。 用于外感风寒,内伤食积。
祛暑解表剂
藿香正气水 解表化湿,理气和中。 用于外感风寒,内伤湿滞或夏伤暑湿所致的感冒。、风热感冒、驾车船及
高空作业、孕妇慎服。
扶正解表药(体虚外感证)
参苏丸 益气解表,疏风散寒,
祛痰止咳。
体弱风寒所致的感冒。表偏寒,风热不适用。
祛暑除湿剂
甘露消毒丸 芳香化湿,清热解毒 暑湿蕴结所致湿温,身热肢竣,胸闷腹胀、尿赤黄疸。湿温时疫。
祛暑避秽剂
紫金锭 辟瘟解毒,消肿止痛。 中暑脘腹胀疼,恶心呕吐,痢疾泄泻,小儿痰厥,外治疔疮疖肿,痄腮、
丹毒、喉风。
祛暑和中剂
十滴水(软胶囊) 健胃,祛暑。 中暑引起的头晕,恶心,胃肠不适。驾驶员和高空作业者慎用。
清暑益气剂:
清暑益气丸 祛暑利湿,补气生津。 用于体弱受暑引起的头晕身热,四肢倦怠,自汗心烦,咽干口渴。姜汤
或温开水送服。
解表清里剂:
葛根芩连丸 解肌透表,清热解毒,
利湿止泻。
湿热蕴结的泄泻腹痛,便黄而黏,肛门灼热;风热感冒所致的发热恶风、
头痛身重。
中药(二)中成药部分
2
双清口服液 疏透表邪,清热解毒。 风温肺热,卫气同病,症见发热、微恶风寒,咳嗽、痰黄、头痛、口渴、
舌红苔黄或黄白苔相兼,脉浮滑或浮数;急性支气管炎见上述证候者。
解表攻里剂:
防风通圣丸 解表通里,清热解毒。 外寒内热,表里俱实,恶寒壮热,头痛咽干,小便短赤,大便秘结,瘰
初起,风疹湿疮。虚寒者及孕妇慎用
寒下通便剂:
通便灵片 宽中理气,泻下通便。 胃肠实热积滞便秘,腹痛拒按,腹胀纳呆、口干苦、小便短赤,舌红苔
黄、脉弦滑数。
当归龙荟丸 泻火通便。 用于肝胆火旺,头晕目眩,耳鸣耳聋,胁肋疼痛,脘腹胀满,大便秘结。
九制大黄丸 泻下导滞。 胃肠积滞所致便秘,湿热下痢、口渴不休、停食停水、胸热心烦、小便
赤黄。
润下剂
麻仁丸 润肠通便 用于肠热精亏所致的便秘,大便干结难下,腹部胀满不舒;习惯性便秘。
增液口服液 养阴生津,增液润燥 高热后,阴津亏损所致的便秘,口渴咽干,口唇干燥,小便短赤,舌红
少津。
通便灵胶囊 泻热导滞,润肠通便。 热结便秘,长期卧床便秘,一时性腹胀便秘,老年习惯性便秘。
苁蓉通便口服液 滋阴补肾,润肠通便。 中老年人、病后产后等虚性便秘习惯性便秘。
峻下剂:
舟车丸 行气逐水。 水停气滞所致的水肿,腹水,四肢浮肿,胸腹胀满,停饮喘急,大便秘
结、小便短少。
通腑降浊剂:
尿毒清颗粒: 通腑降浊,健脾利湿,
活血化瘀。
脾肾亏损,湿浊内停,瘀血阻滞所致的少气乏力,腰膝酸软,恶心呕吐,
肢体浮肿,面色萎黄以及慢性肾功能衰竭(氮质血证或尿毒症早期)。
清热泻火解毒剂
龙胆泻肝丸 清肝胆,利湿热。 肝胆湿热所致的头晕目赤,耳鸣耳聋,耳肿疼痛、胁痛口苦、尿赤涩痛、
湿热带下。治疗急性结膜炎,化脓性中耳炎,阴道炎配合外用洗剂。
黄连上清丸 散风清热,泻火止痛 用于风热上攻,肺胃热盛所致的头晕目眩、暴发火眼、牙齿疼痛、口舌
生疮,另喉肿痛,耳疼耳鸣,大便秘结,小便短赤。脾胃虚寒,阴虚火
旺者慎用。
一清颗粒 清热泻火解毒,化瘀
凉血止血。
火毒血热所致的身热烦燥,目赤口疮,咽喉及牙龈肿痛,大便秘结,吐
血,咯血、衄血,痔血;咽炎、扁桃体炎、牙龈炎。
黛蛤散 清肝利肺,降逆除烦。 肝火犯肺所致的头晕耳鸣、咳嗽吐衄、痰多黄稠、咽膈不利、口渴心烦。
牛黄上清丸 清热泻火,散风止痛。 热毒内盛、风火上攻所致的头晕眩晕、目赤耳鸣,咽喉肿痛,口舌肿痛、
口舌生疮,牙龈肿痛,大便燥结。阴虚火旺者忌用。
清胃黄连丸: 清胃泻火,解毒消肿。 用于肺胃火盛所致的口舌生疮,齿龈,咽喉肿痛。
牛黄解毒片: 清热解毒 用于火热内盛,咽喉肿痛,牙龈肿痛,口舌生疮,目赤肿痛。
牛黄至宝丸 清热解毒,泻火通便。 胃肠积热所致的头痛眩晕,目赤耳鸣,口燥咽干、大便燥结。
新雪颗粒 清热解毒。 外感热病,热毒壅盛证。高热、烦躁;扁桃体炎,上呼吸道感染、气管
炎。外感风寒慎,孕妇禁
苓连片 清热解毒,消肿止疼。 脏腑蕴热,头痛目赤,口鼻生疮,热痢腹痛,湿热带下,疮疖肿痛。
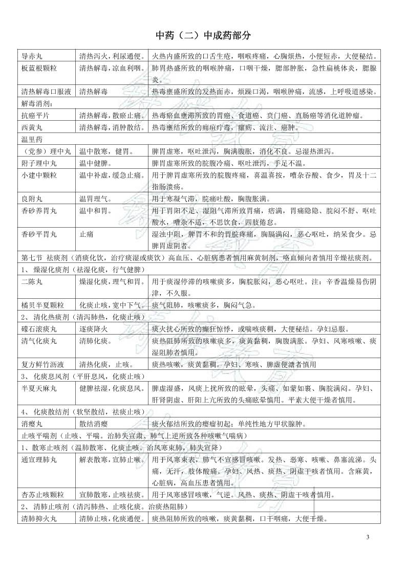
中药(二)中成药部分
3
导赤丸 清热泻火,利尿通便。 火热内盛所致的口舌生疮,咽喉疼痛,心胸烦热,小便短赤,大便秘结。
板蓝根颗粒 清热解毒,凉血利咽。 肺胃热盛所致的咽喉肿痛,口咽干燥,腮部肿胀,急性扁桃体炎,腮腺
炎。
清热解毒口服液 清热解毒 热毒壅盛所致的发热面赤,烦躁口渴,咽喉肿痛,流感,上呼吸道感染。
解毒消剂:
抗癌平片 清热解毒,散瘀止痛。 热毒瘀血壅滞所致的胃癌、食道癌、贲门癌、直肠癌等消化道肿瘤。
西黄丸 清热解毒,消肿散结。 热毒壅结所致的痈疽疔毒,瘰疬、流注、癌肿。
温里药
(党参)理中丸 温中散寒,健胃。 脾胃虚寒,呕吐泄泻,胸满腹胀,消化不良。忌湿热泄泻。
附子理中丸 温中健脾。 脾胃虚寒所致的脘腹冷痛、呕吐泄泻,手足不温。
小建中颗粒 温中补虚,缓急止痛。 用于脾胃虚寒所致的脘腹疼痛,喜温喜按,嘈杂吞酸、食少,胃及十二
指肠溃疡。
良附丸 温胃理气。 用于寒凝气滞,脘痛吐酸,胸腹胀满。
香砂养胃丸 温中和胃。 用于胃阳不足、湿阻气滞所致胃痛,痞满,胃痛隐隐、脘闷不舒、呕吐
酸水,嘈杂不适,不思饮食,四肢倦怠。
香砂平胃丸 止痛 湿浊中阻,脾胃不和的胃脘疼痛,胸膈满闷,恶心呕吐,纳呆食少。忌
脾胃虚阴者。
第七节 祛痰剂(消痰化饮,治疗痰湿或痰饮)高血压、心脏病患者慎用麻黄制剂,咯血倾向者慎用辛燥祛痰剂。
1、燥湿化痰剂(祛湿化痰,行气健脾)
二陈丸 燥湿化痰,理气和胃。 用于痰湿停滞的咳嗽痰多,胸脘胀闷,恶心呕吐。注:辛香温燥易伤阴
津,不久服。
橘贝半夏颗粒 化痰止咳,宽中下气。 痰气阻肺,咳嗽痰多,胸闷气急。
2、清化热痰剂(清泻肺热,化痰止咳)
礞石滚痰丸 逐痰降火 痰火扰心所致的癫狂惊悸,或喘咳痰稠,大便秘结。孕妇忌服。
清气化痰丸 清肺化痰。 痰热阻肺所致的咳嗽痰多,痰黄黏稠,胸腹满胀。孕妇、风寒咳嗽、痰
湿阻肺者慎用。
复方鲜竹沥液 清热化痰,止咳。 痰热咳嗽,痰黄黏稠。孕妇、寒咳、脾虚便溏者慎用
3、化痰息风剂(平肝息风,化痰止咳)
半夏天麻丸 健脾祛湿,化痰息风。 脾虚湿盛,风痰上扰所致的眩晕,头痛、如蒙如裹、胸脘满闷。孕妇、
肝肾阴虚、肝阳上亢所致的头痛眩晕慎用。平素大便干燥者慎用。
4、化痰散结剂(软坚散结,祛痰止咳)
消瘿丸 散结消瘿 痰火郁结所致的瘿瘤初起;单纯性地方甲状腺肿。
止咳平喘剂(止咳、平喘。治肺失宣肃、肺气上逆所致各种咳嗽气喘病)
1、散寒止咳剂(温肺散寒、化痰止咳。治风寒束肺,肺失宣降)
通宣理肺丸 解表散寒,宣肺止嗽。 用于风寒束表,肺气不宣感冒咳嗽。发热、恶寒、咳嗽、鼻塞流涕。头
痛,无汗,肢体酸痛。孕妇、风热、痰热、阴虚干咳者慎用。含麻黄,
心脏病,高血压患者慎用。
杏苏止咳颗粒 宣肺散寒,止咳祛痰。 用于风寒感冒咳嗽,气逆。风热、痰热、阴虚干咳者慎用。
2、清肺止咳剂(清泻肺热、止咳化痰。治痰热阻肺)
清肺抑火丸 清肺止咳,化痰通便。 痰热阻肺所致的咳嗽,痰黄黏稠,口干咽痛,大便干燥。
中药(二)中成药部分
4
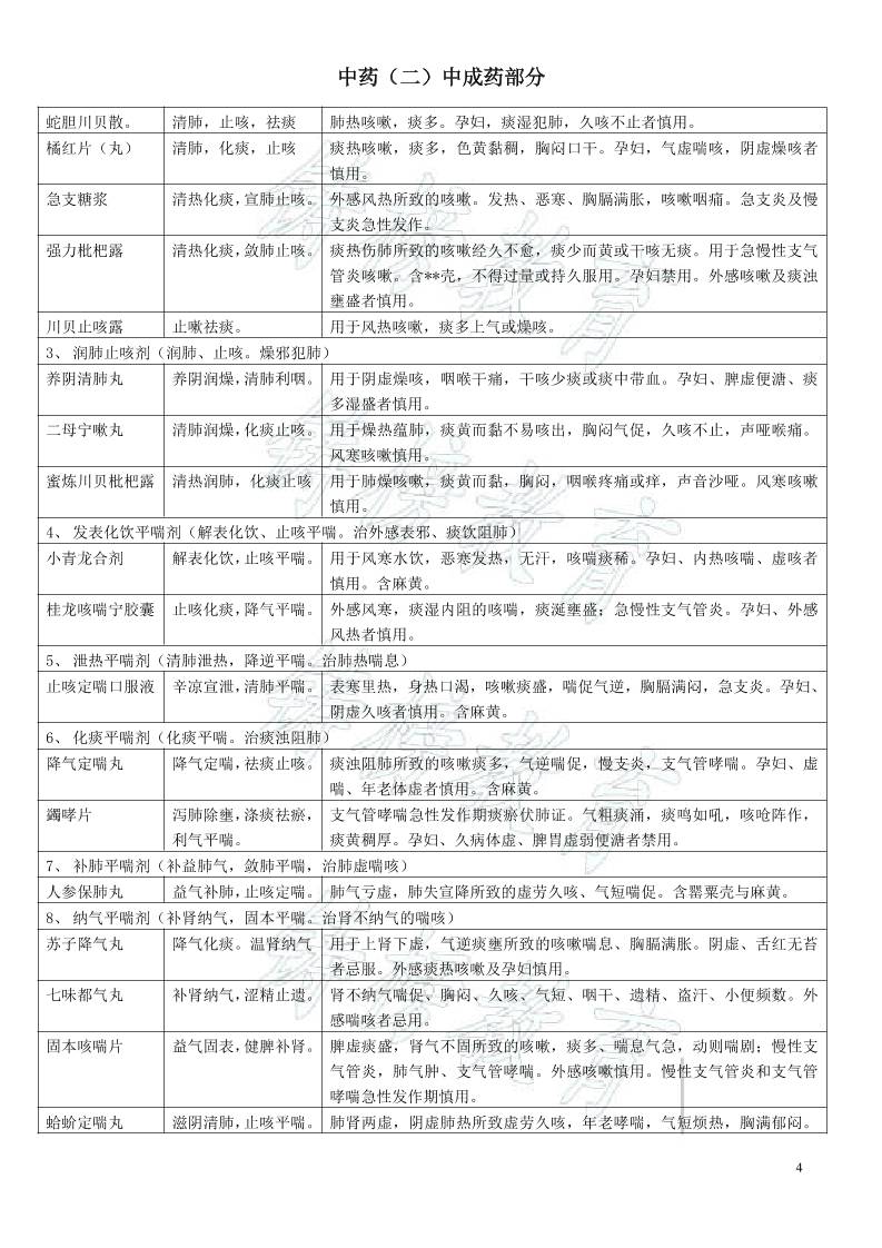
蛇胆川贝散。 清肺,止咳,祛痰 肺热咳嗽,痰多。孕妇,痰湿犯肺,久咳不止者慎用。
橘红片(丸) 清肺,化痰,止咳 痰热咳嗽,痰多,色黄黏稠,胸闷口干。孕妇,气虚喘咳,阴虚燥咳者
慎用。
急支糖浆 清热化痰,宣肺止咳。 外感风热所致的咳嗽。发热、恶寒、胸膈满胀,咳嗽咽痛。急支炎及慢
支炎急性发作。
强力枇杷露 清热化痰,敛肺止咳。 痰热伤肺所致的咳嗽经久不愈,痰少而黄或干咳无痰。用于急慢性支气
管炎咳嗽。含**壳,不得过量或持久服用。孕妇禁用。外感咳嗽及痰浊
壅盛者慎用。
川贝止咳露 止嗽祛痰。 用于风热咳嗽,痰多上气或燥咳。
3、润肺止咳剂(润肺、止咳。燥邪犯肺)
养阴清肺丸 养阴润燥,清肺利咽。 用于阴虚燥咳,咽喉干痛,干咳少痰或痰中带血。孕妇、脾虚便溏、痰
多湿盛者慎用。
二母宁嗽丸 清肺润燥,化痰止咳。 用于燥热蕴肺,痰黄而黏不易咳出,胸闷气促,久咳不止,声哑喉痛。
风寒咳嗽慎用。
蜜炼川贝枇杷露 清热润肺,化痰止咳 用于肺燥咳嗽,痰黄而黏,胸闷,咽喉疼痛或痒,声音沙哑。风寒咳嗽
慎用。
4、发表化饮平喘剂(解表化饮、止咳平喘。治外感表邪、痰饮阻肺)
小青龙合剂 解表化饮,止咳平喘。 用于风寒水饮,恶寒发热,无汗,咳喘痰稀。孕妇、内热咳喘、虚咳者
慎用。含麻黄。
桂龙咳喘宁胶囊 止咳化痰,降气平喘。 外感风寒,痰湿内阻的咳喘,痰涎壅盛;急慢性支气管炎。孕妇、外感
风热者慎用。
5、泄热平喘剂(清肺泄热,降逆平喘。治肺热喘息)
止咳定喘口服液 辛凉宣泄,清肺平喘。 表寒里热,身热口渴,咳嗽痰盛,喘促气逆,胸膈满闷,急支炎。孕妇、
阴虚久咳者慎用。含麻黄。
6、化痰平喘剂(化痰平喘。治痰浊阻肺)
降气定喘丸 降气定喘,祛痰止咳。 痰浊阻肺所致的咳嗽痰多,气逆喘促,慢支炎,支气管哮喘。孕妇、虚
喘、年老体虚者慎用。含麻黄。
蠲哮片 泻肺除壅,涤痰祛瘀,
利气平喘。
支气管哮喘急性发作期痰瘀伏肺证。气粗痰涌,痰鸣如吼,咳呛阵作,
痰黄稠厚。孕妇、久病体虚、脾胃虚弱便溏者禁用。
7、补肺平喘剂(补益肺气,敛肺平喘,治肺虚喘咳)
人参保肺丸 益气补肺,止咳定喘。 肺气亏虚,肺失宣降所致的虚劳久咳、气短喘促。含罂粟壳与麻黄。
8、纳气平喘剂(补肾纳气,固本平喘。治肾不纳气的喘咳)
苏子降气丸 降气化痰。温肾纳气 用于上肾下虚,气逆痰壅所致的咳嗽喘息、胸膈满胀。阴虚、舌红无苔
者忌服。外感痰热咳嗽及孕妇慎用。
七味都气丸 补肾纳气,涩精止遗。 肾不纳气喘促、胸闷、久咳、气短、咽干、遗精、盗汗、小便频数。外
感喘咳者忌用。
固本咳喘片 益气固表,健脾补肾。 脾虚痰盛,肾气不固所致的咳嗽,痰多、喘息气急,动则喘剧;慢性支
气管炎,肺气肿、支气管哮喘。外感咳嗽慎用。慢性支气管炎和支气管
哮喘急性发作期慎用。
蛤蚧定喘丸 滋阴清肺,止咳平喘。 肺肾两虚,阴虚肺热所致虚劳久咳,年老哮喘,气短烦热,胸满郁闷。
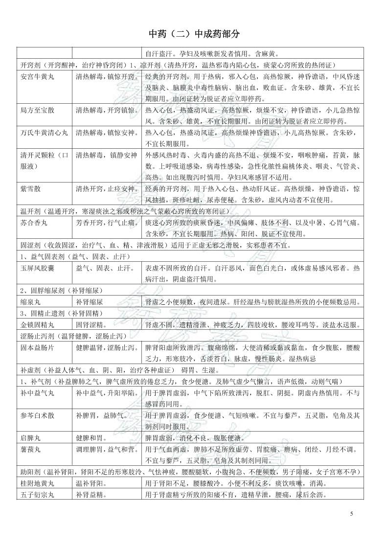
中药(二)中成药部分
5
自汗盗汗。孕妇及咳嗽新发者慎用。含麻黄。
开窍剂(开窍醒神,治疗神昏窍闭)1、凉开剂(清热开窍,温热邪毒内陷心包,痰蒙心窍所致的热闭证)
安宫牛黄丸 清热解毒,镇惊开窍。 经典的开窍剂,用于热病,邪入心包,高热惊厥,神昏谵语,中风昏迷
及脑炎、脑膜炎中毒性脑病、脑出血,败血证。含朱砂、雄黄,不宜长
期服用。由闭证转为脱证者应立即停药。
局方至宝散 清热解毒,开窍镇惊。 热入心包,热盛动风证,高热惊厥,烦燥不安,神昏谵语,小儿急热惊
风。含朱砂、雄黄,不宜长期服用。由闭证转为脱证者应立即停药。
万氏牛黄清心丸 清热解毒,镇惊安神。 热入心包,热盛动风证,高热烦燥神昏谵语,小儿高热惊厥。含朱砂,
不宜长期服用。
清开灵颗粒(口
服液)
清热解毒,镇静安神 外感风热时毒、火毒内盛的高热不退、烦燥不安,咽喉肿痛,苔黄,脉
数。上呼吸道感染,病毒性感染,急性化脓性扁桃体炎、咽炎、气管炎、
高热。如出现腹泻时慎用。孕妇风寒感冒不适用。
紫雪散 清热开窍,止痉安神。 经典的开窍剂,用于热入心包、热动肝风证。高热烦燥,神昏谵语,惊
风抽搐,斑疹吐衄,尿赤便秘。含朱砂,虚风内动者不宜使用。
温开剂(温通开窍,寒湿痰浊之邪或秽浊之气蒙蔽心窍所致的寒闭证)
苏合香丸 芳香开窍,行气止痛。 痰迷心窍所致的痰厥昏迷,中风偏瘫、肢体不利、以及中暑、心胃气痛。
含朱砂,不宜长期服用。热病、阳闭、脱证不宜使用。
固涩剂(收敛固涩,治疗气、血、精、津液滑脱)适用于正虚无邪之滑脱,实邪患者不宜。
1、益气固表剂(益气、固表、止汗)
玉屏风胶囊 益气、固表、止汗。 表虚不固所致的自汗。自汗恶风,面色白光白,或体虚易感风邪者。热
病汗出,阴虚盗汗慎用。
2、固脬缩尿剂(补肾缩尿)
缩泉丸 补肾缩尿 肾虚之小便频数,夜间遗尿。肝经湿热与膀胱湿热所致的小便频数忌用。
3、固精止遗剂(补肾固精)
金锁固精丸 固肾涩精。 肾虚不固,遗精滑泄、神疲乏力,四肢竣软,腰竣耳鸣等。淡盐水送服。
涩肠止泻剂(温肾健脾,涩肠止泻)
固本益肠片 健脾温肾,涩肠止泻。 脾肾阳虚所致泄泻。腹痛绵绵,大便清稀或黏或黏血,食少腹胀,腰酸
乏力,形寒肢冷,舌淡苔白,脉虚,慢性肠炎。湿热病忌
补虚剂(补益人体气、血、阴、阳,治疗各种虚证) 碍胃、生湿。
1、补气剂(补益脾肺之气,脾气虚所致的倦怠乏力,食少便溏。及肺气虚少气懒言,语声低微,动则气喘)
补中益气丸 补中益气,升阳举陷。 用于脾胃虚弱,中气下陷所致泄泻,脱肛、阴挺。阴虚内热慎用。不与
感冒药同用。
参芩白术散 补脾胃,益肺气。 用于脾胃虚弱,食少便溏、气短咳嗽。不宜与藜芦,五灵脂,皂角及其
制剂同时服用。
启脾丸 健脾和胃。 脾胃虚弱,消化不良,腹胀便溏。
薯蓣丸 调理脾胃,益气和营。 用于气血两虚,脾肺不足所致虚劳、胃脘痛、痹病、闭经、月经不调。
不宜与藜芦,五灵脂,皂角及其制剂同用。
助阳剂(温补肾阳,肾阳不足的形寒肢泠、气怯神疲,腰酸腿软,小腹拘急、不便频数,男子阳痿,女子宫寒不孕)
桂附地黄丸 温补肾阳。 用于肾阳不足,腰膝酸冷。小便不利反多,痰饮咳嗽,消渴。
五子衍宗丸 补肾益精。 用于肾虚精亏所致的阳痿不育,遗精早泄,腰痛,尿后余沥。
中药(二)中成药部分
6
济生肾气丸 温肾化气,利水消肿。 用于肾阳不足、水湿内停所致的肾虚水肿、小便不利,痰饮咳喘。
青娥丸 补肾强腰。 肾虚腰痛,起坐不利,膝软乏力。
养血剂(补血作用,血虚所致的面色无华,眩晕、心悸失眠、唇甲色淡、妇女月经不调,经少色淡,闭经)
当归补血液 补养气血。 气血两虚。感冒,阴虚火旺者慎用。
滋阴剂(滋补肝肾、益精填髓。肝肾阴虚所致的形体消瘦,头晕耳鸣,腰膝酸软,口燥咽干、五心烦热、盗汗遗精、
骨蒸潮热,阴虚劳咳,干咳咯血)
六味地黄丸 滋阴补肾。 用于肾阴亏损,头晕耳鸣,腰膝酸软,骨蒸潮热,遗精盗汗,消渴。
麦味地黄丸 滋肾养肺。 用于肺肾阴亏,潮热盗汗,咽干咳血,眩晕耳鸣,腰膝酸软,消渴。
杞菊地黄丸 滋肾养肝。 用于肝肾阴亏,眩晕耳鸣。羞明畏光,迎风流泪,视物昏花。
知柏地黄丸 滋阴降火。 用于阴虚火旺,潮热盗汗,口干咽痛,耳鸣遗精,小便赤短。
大补阴丸 滋阴降火。 用于阴虚火旺,潮热盗汗,咳嗽咯血,耳鸣遗精。
河车大造丸 滋阴清热,补肾益肺。 用于肺肾两亏,虚劳咳嗽,骨蒸潮热,盗汗遗精,腰膝酸软。
玉泉丸 清热养阴,生津止渴。 阴虚内热所致消渴,多饮、多食、多尿。2型糖尿病。
补气养血剂(补益气血,气血两虚所致的面色无华、头晕目眩,心悸气短,语声低微)
八珍丸 补气益血。 气血两虚,面色萎黄,四肢乏力,月经过多。感冒及体实有热者慎用。
人参归脾丸 益气补血,健脾宁心。 心脾两虚,气血不足的心悸怔肿、失眠及脾不统血的便血、崩漏、带下。
人参养荣丸 温补气血。 心脾不足,气血两亏,形瘦神疲、食少便溏,病后体虚。
十全大补膏(丸) 温补气血。 气血两虚面色苍白,头晕自汗,四肢不温,月经过多。不与藜芦赤石脂
及其制剂同用。
健脾生血颗粒 健脾和胃,养血安神。 脾胃虚弱及心脾两虚所致的血虚证。(含硫酸亚铁)缺铁性贫血病。
补气养阴剂(补气养阴生津,气阴虚所致的心悸气短、体倦乏力,咳嗽虚喘、多饮、消渴)。
生脉饮 益气复脉,养阴生津。 气阴两亏,心悸气短,脉微自汗。里实证及表证未解慎,不宜与藜芦,
皂角制剂同用。
人参固本丸 滋阴益气,固本培元。 阴虚气弱虚劳咳嗽,心悸气短,骨蒸潮热,腰酸耳鸣,遗精盗汗,大便
干燥。
消渴丸 滋肾养阴,益气生津。 气阴两虚型消渴症。多饮、多食、多尿、消瘦、体乏眠差。2型糖尿病。
含格列本脲。
参芪降糖胶囊 益气养阴,键脾补肾。 气阴两虚所致的消渴症。咽干口燥,多饮、多食多尿、消瘦、体乏。2
型糖尿病。
养胃舒胶囊 益气养阴,健脾和胃,
行气导滞。
脾胃气阴两虚所致的胃烷灼热疼痛,痞胀、口苦口干,手足心热,慢性
胃炎
阴阳双补剂(滋阴状阳,阴阳两虚所致的头晕目眩、腰膝酸软、阳痿遗精、畏寒肢冷、自汗盗汗、午后潮热)
龟鹿二仙膏 温肾补精,补气养血。 肾虚精亏。腰膝酸软,遗精,阳痿。感冒及脾胃虚弱慎用。阴虚火旺忌
用。
补精养血剂(滋阴填精、补血,肝肾精血不足所致的须发早白,遗精早泄、眩晕耳鸣、腰竣背痛)
七宝美髯丸 滋补肝肾。 肝肾不足所致须发早白,遗精早泄,头眩耳鸣、腰竣背痛。
安神剂(安神定志,治疗心神不安)含金石类药,易伤脾胃。
1、补虚安神剂(滋阴养血,安神宁志,心肝阴血亏或心气不足,神志失养所致的虚烦不眠、心悸怔忡,健忘多梦)
天王补心丸 滋阴养血,补心安神。 用于心阴不足,心悸健忘,失眼多梦。含朱砂,不宜久服。
柏子养心丸。 补气,养血,安神 用于心气虚寒,心悸易惊,失眠多梦,健忘。含朱砂,不宜久服。
中药(二)中成药部分
7
养血安神丸 滋阴养血,宁心安神。 阴虚血少所致的头眩心悸,失眠健忘。
枣仁安神液 补心安神。 心血不足所致的失眠,健忘,心烦,头晕;神经衰弱症。孕妇、胃酸过
多者慎用。
2、解郁安神剂(疏肝解郁,安神定志。肝气郁结,扰及心神所致的失眠、焦虑、心烦、情志不舒)
解郁安神颗粒 舒肝解郁,安神定志。 情志不舒,肝郁气滞的心烦,焦虑,健忘;神经官能症,更年期综合症。
3、清火安神剂(清心泻火,安神定志。心火旺盛,心神被扰所致的失眠、心烦、心悸)
朱砂安神丸 清心养血,镇惊安神。 心火亢盛、阴血不足证,心神烦乱,心悸不宁,失眠多梦,舌尖红,脉
细数。
和解剂(和解少阳或调和肝脾为主要作用,治疗伤寒邪在少阳或肝脾不和)祛邪为主,体虚者不宜用。
1、和解少阳剂(治疗伤寒邪在少阳所致的往来寒热、胸胁苦满心烦喜呕,口苦,咽干,目眩,脉弦)
小柴胡颗粒 解表散热,疏肝和胃。 外感病属邪犯少阳证者寒来热往、胸胁苦满、心烦喜呕,口苦,咽干。
风寒感冒慎
理气剂(行气、降气。治疗气滞或气逆)芳香辛燥,不宜久服,气滞因虚、阴虚火旺及孕妇不宜使用。
1、理气舒肝剂(行气,舒肝解郁、止痛)
柴胡疏肝丸 疏肝理气,消胀止痛。 用于肝气不舒,胸胁痞闷,食滞不消,呕吐酸水。
气滞胃痛颗粒 舒肝理气,和胃止痛。 用于肝郁气滞,胸痞胀满,胃脘胀痛。
胃苏颗粒 理气消胀,和胃止痛。 气滞型胃脘痛,窜及两肋、得暖气或矢气则舒;慢性胃炎及消化溃疡证。
2、理气和中剂(行气,健脾消食)
木香顺气丸 行气化湿,健脾和胃。 湿阻中焦、脾胃不和所致湿滞脾胃证。脘腹胀痛,呕吐恶心,嗳气纳呆。
越鞠丸 理气解郁,宽中除满。 瘀热痰湿内生致脾胃气郁,胸脘痞闷,腹中胀满,饮食停滞,嗳气吞酸。
活血剂(活血化瘀,治疗瘀血)辛散温通,月经过多、有出血倾向,慎或忌。孕妇忌。
1、活血化瘀剂(活血化瘀。瘀血所致胸痹剌痛,瘀血阻络所致中风、头晕头痛、手足发凉、肢体疼痛)
复方丹参片 活血化瘀,理气止痛。 用于气滞血瘀所致的胸痹;冠心病心绞痛证。
丹七片 活血化瘀,通脉止痛。 瘀血痹阻所致的胸痹心痛,眩晕头痛,经期腹疼。
血塞通颗粒 活血祛瘀,通脉活络。 瘀血阻络所致的中风偏瘫,肢体活动不利,胸痹胸闷,中风后遗证及冠
心病心绞痛。
消栓通络胶囊 活血化瘀,温经通络。 瘀血阻络所致的中风,神情呆滞手足发凉,缺血性中风及高血脂症。
逐瘀通脉胶囊 破血逐瘀,通经活络。 血瘀所致眩晕,头晕头痛耳鸣舌质黯红,脉沉涩;高血压,脑梗塞,脑
动脉硬化。
活血行气剂(活血行气止痛,气滞血瘀的痛证,头痛、胸痛、胃脘腹痛,痛经等,胀闷、胀满、胀痛。舌紫黯青紫)
血府逐瘀丸 活血祛瘀,行气止痛。 气滞血瘀的胸痹,头痛日久,痛如针剌而有定处,内热烦闷,心悸失眠,
急燥易怒。
心可舒胶囊 活血化瘀,行气止痛。 气滞血瘀所致的胸闷,心悸头痛颈项疼痛,冠心病心绞痛,高血脂高血
压心律失常。
速效救心丸 行气活血,祛瘀止痛。 增加冠脉血流量,缓解心绞痛。用于气滞血瘀型冠心病、心绞痛。
九气拈痛丸 理气,活血,止痛。 气滞血瘀所致的胸胁胀满疼痛、痛经。
元胡止痛片 理气,活血,止痛。 气滞所致的胃痛,肋痛,头痛及痛经。孕妇及胃阴不足者慎用。
冠心苏合丸 理气,宽胸,止痛。 用于寒凝气滞、心脉不通所致的胸痹;冠心病心绞痛证。
益气活血剂(益气活血,通络止痛,气虚血瘀所致的胸痹、中风、半身不遂等)
麝香保心丸 芳香温通,益气强心。 气滞血瘀的胸痹;心肌缺血的心绞痛,心肌梗死。孕妇、洋地黄类药忌
中药(二)中成药部分
8
消栓胶囊。 补气活血通络 中风气虚血瘀证,半身不遂,口舌斜,面色白光白。缺血性中风证。
通心络胶囊 益气活血,通络止痛。 用于心气虚血瘀冠心病心绞痛证
诺迪康胶囊 益气活血,通脉止痛。 气虚血瘀的胸痹胸闷剌痛或隐痛,心悸气短,神疲乏力,冠心病心绞痛
4、益气补阴活血剂(补气养阴,活血。气阴两虚、瘀血阻滞所致胸痹)
稳心颗粒 益气养阴,活血化瘀。 气阴两虚,心脉瘀阻心悸,气短乏力,胸闷胸痛,室性早搏,房性早搏。
参松养心胶囊 益气养阴,活血通络,
清心安神。
冠心病室性早搏属气阴两虚,心络瘀阻症,心悸气短,动则加剧。
益心舒胶囊 益气复脉,活血化瘀,
养阴生津。
气阴两虚,瘀血阻脉所致胸痹,心悸气短,胸闷胸痛。冠心病心绞痛。
活血化痰息风剂(活血、化痰、息风或益气通络。瘀血夹风痰阻络,经络失养所致中风后遗证中恢复期)
人参再造丸 益气养血,祛风化痰,
活血通络。
气虚血瘀,风痰阻络所致的中风。
华佗再造丸 活血化瘀,化痰通络,
行气止痛。
痰瘀阻络之中风恢复期和后遗证。
抗栓再造丸 活血化瘀,舒经通络,
息风镇惊。
瘀血阻窍、脉络失养所致中风;中风恢复及后遗症。
止血剂(止血,治疗各种出血证)
1、凉血止血剂(凉血止血。血热所致的便血、尿血、咳血、衄血、吐血、舌红苔黄、脉数)
槐角丸。 清肠疏风,凉血止血 用于血热所致的肠风便血,痔疮肿痛。
2、化瘀止血剂(化瘀止血。瘀血所致的出血。咯血、吐血、衄血、胸腹剌痛、便血、崩漏,外伤出血)
三七片 散瘀止血,消肿止痛。 出血兼瘀血证。用于咯血,吐血,衄血,崩漏,外伤出血、胸腹剌痛、
跌打肿痛。
止血定痛片 散瘀、止血、止痛 十二指肠溃疡疼痛、出血、胃酸过多。
十五消导化积剂(消食健脾或化导积滞。治疗食积停滞)一定致泻作用,不宜久服,食欲不振属体虚无实者不宜使
用。
1、消积导滞剂(消食、化积、和胃。饮食停滞所致脘腹痞满,暖腐吞酸、恶食、呕逆,腹痛、泄泻)
枳实导滞丸 消积导滞,清利湿热。 用于饮食积滞、湿热内阻所致的脘腹胀痛,恶食、大便秘结、痢疾里急
后重。
2、健脾消食剂(健脾、和胃、消食化积。脾虚食积所致的脘腹痞胀,不思饮食,面黄、体瘦、倦乏,大便溏薄)
开胃健脾丸 健脾和胃。 脾胃虚弱、中气不和所致的泄泻,痞满。食欲不振、嗳气吞酸、腹胀泄
泻,消化不良
治风剂(疏散外风或平息内风)要严格区分内外风。
1疏散外风剂(疏风、止痛、除湿、止痒。外感风邪所致的面瘫。头痛恶风皮肤瘙痒、肢麻、关节屈伸不利,口眼
斜)
川芎茶调散 疏风止痛。 外感风邪所致的头痛,或有恶寒,发热,鼻塞。饭后用清或浓茶冲服。
芎菊上清丸 清热解毒,散风止痛。 用于外感风邪引起的恶风身热,偏正头痛,鼻流清涕,牙疼喉痛。
正天丸 疏风活血,养血平肝,
通络止痛。
用于外感风邪,淤血阻络,血虚失养,肝阳上亢引起的偏头痛,紧张性
头痛、神经性头痛、颈椎病头痛、经前头痛。
2、平肝息风剂(息风止痉,平抑肝阳,清热泻火、滋补肝肾,补血。脑动脉硬化、原发性高血压、缺血性脑中风,
血管神经性疼痛、神经衰弱。眩晕、震颤、四肢抽搐、言语謇涩、半身不遂)
中药(二)中成药部分
9
天麻钩藤颗粒 平肝息风,清热安神。 用于肝阳上亢所致的头痛眩晕、耳鸣眼花、震颤、失眠;高血压症。
脑立清丸 平肝潜阳,醒脑安神。 用于肝阳上亢,头晕目眩、耳鸣口苦、心烦难寐,高血压。
松龄血脉康胶
囊。
平肝潜阳,镇心安神 用于肝阳上亢所致的头痛眩晕、急燥易怒、心悸失眠;高血压病及原发
性高血脂证。
祛湿剂(祛除水湿)苦寒清燥或清利,伤阳伤津阳虚有寒、阴虚津亏者慎用。伤阴助热,水肿有热阴虚有热者忌用。
清利消肿剂(清热利水湿、消肿。水湿内蕴化热所致的水肿浮肿、腰疼、尿频、尿血、小便不利,舌红苔黄,脉滑
数)
肾炎四味片 清热利尿,补气健脾。 湿热内蕴兼气虚所致水肿。浮肿、腰疼、乏力、小便不利。慢性肾炎。
肾炎康复片 养气养阴,健脾补肾,
清解余毒。
气阴两虚脾肾不足水湿内停所致的体虚浮肿,神疲乏力,腰膝酸软,面
目四肢浮肿,头晕耳鸣,慢性肾炎,蛋白尿,血尿。
利尿通淋剂(清热通淋,利尿排石。水湿内蕴化热下注的淋浊、癃闭。尿频尿急、尿道涩痛、腰疼尿血,小便点滴)
八正合剂 清热利尿通淋。 湿热下注所致的淋症,小便短赤,淋沥涩痛,口燥咽干。
癃闭舒胶囊 益肾活血,清热通淋。 肾气不足湿热下注所致的癃闭,腰膝酸软,尿频尿急尿痛尿线细。伴小
腹拘急疼痛,前列腺增生。
三金片 清热解毒,利湿通淋,
益肾。
下焦湿热所致热淋,小便短赤,淋沥涩痛,尿急数频,急慢性肾盂肾炎,
膀胱炎,尿路感染。
排石颗粒 清热利水,通淋排石。 下焦湿热所致的石淋;腰腹疼痛,排尿不畅或伴血尿,泌尿系结石证。
癃清片 清热解毒,凉血通淋。 下焦湿热所致的热淋;尿频尿急腰痛,小腹坠胀;慢性前列腺炎之湿热
蕴结兼瘀血症,小便频急,尿后余沥不尽,尿道灼热,会阴少腹腰骶部
疼痛或不适。
清利肝胆剂(清肝利胆,退黄排石。肝胆湿热的胁痛黄疸。口苦胸闷,胁肋胀痛,呕恶纳呆或身目俱黄,小便黄赤)
茵桅黄口服液 清热解毒,利湿退黄。 肝胆湿热所致的黄疸,面目悉黄,胸肋胀满,恶心呕吐,小便黄赤,急
慢性肝炎。
消炎利胆片 清热,祛湿,利胆。 肝胆湿热所致的肋疼、口苦、急性胆囊炎,胆管炎。
4、清热燥湿剂(清热燥湿、止泻止痢。大肠湿热所致泄泻、痢疾。腹泻腹痛,里急后重或暴注下迫,便下酸腐灼
肛)
香连丸 清热化湿,行气止痛。 大肠湿热所致的痢疾。大便脓血,里急后重,发热腹痛,肠炎,细菌性
痢疾。
香连化滞丸 清热利湿,行血化滞。 大肠湿热所致的痢疾,大便脓血,里急后重,发热腹疼。
5、温化水湿剂(温阳化气,利水消肿。阳虚水湿不化的水肿癃闭,畏寒肢冷、腰疼浮肿、液尿频多,尿频尿急尿
少)
萆薢分清丸 分清化浊,温肾利湿。 用于肾不化气,清浊不分所致的白浊,小便频数。
蠲痹剂(祛风除湿,通痹止痛)本类药中常含川乌、草乌等毒性药,不宜久服。辛散温燥之品,阴血不足者慎用
1、祛寒通痹剂(祛风散寒,除湿活血通络,止痛。风寒湿痹所致关节冷痛、遇寒痛增,屈抻不利,阴雨于加重)
小活络丸 祛风散寒,化痰除湿,
活血止痛。
风寒湿痹瘀痰阻络所致关节疼痛,冷痛或剌痛或夜痛甚,屈抻不利,麻
木拘挛。
木瓜丸 祛风散寒,除湿通络。 风寒湿痹所致关节疼痛、肿胀、屈抻不利,局部恶风寒,肢体麻木,腰
膝酸软。
风湿骨痛丸 温经散寒,通络止痛。 寒湿闭阻致腰脊疼痛,四肢关节冷痛,风湿性关节炎。
2、清热通痹剂(清热燥湿通络止痛。湿热痹阻所致的痹病,关节红肿热痛,筋脉拘急,发热口渴汗出溲赤便干。)
中药(二)中成药部分
10
痛风定胶囊 清热祛湿,活血通络
定痛
湿热瘀阻所致关节红肿热痛,伴发热汗出不解,口渴心烦,小便黄舌红
苔黄,痛风。
活血通痹剂(活血化瘀,通络止痛。瘀血痹阻关节剌痛,疼痛夜甚,屈抻不利,皮下结节,舌暗苔白,脉迟或结代)
颈复康颗粒 活血通络。散风止痛。 风湿瘀阻所致颈椎病,头晕、颈项僵硬,肩背酸痛,手臂麻木。
4、补虚通痹剂(补益肝肾、强筋骨,祛风湿。肝肾不足气血两虚引起的肢体拘挛,手足麻木、腰膝酸痛筋骨痿软)。
独活寄生合剂 养血舒筋,祛风除湿,
补益肝肾。
风寒湿痹阻肝肾两亏,气血不足所致腰膝冷痛,屈抻不利。
尪痹颗粒 补肝肾,强筋骨,祛
风湿,通经络。
肝肾不足,风湿痹阻所致肌肉关节疼痛,局部肿大僵硬变形,屈抻不利,
腰膝酸软,畏寒乏力;类风湿关节炎证。
仙灵骨葆胶囊 滋补肝肾,活血通络,
强筋壮骨。
用于肝肾不足,瘀血阻络所致的骨质疏松症。腰脊疼痛,足膝酸软,乏
力。
天麻片 祛风除湿,通络止痛,
补益肝肾。
用于风湿痹阻,肝肾不足所致的痹症。肢体拘挛,手足麻木,腰膝酸痛。
壮腰健肾丸 状腰健肾,祛风活络。 肾亏腰痛,风湿骨痛,证见膝软无力,小便频数
第二章、外科、皮肤科常用中成药
第一节:治疮疡剂(清热解毒、消肿生肌、清热消痤。治热毒疮疡或疮疡溃烂不敛,粉剌)苦寒清泄,阴性疮疡脓
水清稀,疮面陷者不宜应用,脾胃虚寒者慎用。
1、解毒消肿剂(清热解毒,活血祛瘀消肿止痛。热毒蕴结肌肤、或痰瘀互结所致疮疡,或丹毒流注、瘰疬发背)
连翘败毒丸 清热解毒,消肿止痛。 热毒蕴结肌肤所致的疮疡,症见局部红肿热痛、未溃破者。
牛黄醒消丸 清热解毒,活血祛瘀,
消肿止痛。
热毒郁滞、痰瘀互结所致痈疽发背,瘰疬流注,乳痈乳岩,无名肿毒。
如意金黄散 清热解毒,消肿止痛。 热毒瘀滞肌肤所致的疮疡肿痛,丹毒流注,肌肤红肿热痛;也用于跌打
损伤。疼痛清茶调敷,漫肿无头用醋或葱酒调敷,也可以用植物油或蜂
蜜调敷。外用药禁止内服。
2、生肌敛疮剂(祛腐生肌,拔毒止痛,疮疡溃烂,脓腐将尽,腐肉未脱,脓液稠厚,久不生肌等)
生肌玉红膏。 解毒、祛腐、生肌 热毒壅盛所致的疮汤,疮在色鲜,脓腐将尽,或久不收口,亦用于乳痈。
紫草膏 化腐生肌,解毒止痛。 热毒蕴结所致的溃疡,疮面疼痛,疮色鲜活、脓腐将尽。
拔毒生肌膏 拔毒生肌。 热毒内盛所致的溃疡,疮面脓液稠厚,腐肉未脱,久不生肌。
3、清热消痤剂(活血清热燥湿。湿热瘀阻所致的颜面胸背的粉剌疙瘩,皮肤红赤热)
当归苦参丸 活血化瘀,燥湿清热。 湿热瘀阻所致的粉剌、酒渣。颜面胸背的粉剌疙瘩,皮肤红赤发热,伴
脓头、硬结。
第二节:治烧伤剂(清热解毒、化瘀生肌,治水火电灼烫伤)外用制剂。不可内服。清热收敛作用,清热解毒,凉
血化瘀,消肿止痛、收湿生肌,治各种烧烫灼伤,兼疮面肿痛,皮肤损伤,创面溃烂。
京万红 清热解毒凉血化瘀,
消肿止痛,祛腐生肌。
治水火电灼烫伤兼疮面肿痛,皮肤损伤,创面溃烂。
第三节:治瘰核乳癖剂(软坚散结,清热活血)含活血祛瘀药,孕妇慎用,含辛温或温通之品,热毒炽盛者忌用。
内消瘰疬丸 化痰,软坚,散结。 痰湿凝滞所致的瘰疬,皮下结块,不热不痛。
阳和解凝膏 温阳化湿,消肿散结。 脾肾阳虚、痰瘀互结所致的阴疽、瘰疬未溃,寒湿痹痛。
乳癖消胶囊 软坚散结,活血消痈,
清热解毒。
痰热互结乳癖乳痈。乳房结节,数目大小不一,质地柔软,或产后乳结
块,红热疼痛,乳腺增生,乳腺炎早期。
中药(二)中成药部分
11
第四节:治痔肿剂(凉血止血、消肿止痛。治痔疮肿痛,出血)药性大多寒,易伤阳损脾。
地榆槐角丸 疏风凉血,泻热润燥。 脏腑实热、大肠火盛所致的肠风便血,痔疮便秘,肛门肿痛。
马应龙麝香痔疮
膏
清热燥湿,活血消肿,
祛腐生肌。
用于湿热於阻所致的各类痔疮肛裂。大便出血疼痛,下坠。肛周湿疹。
第五节 治疹痒剂(清热祛风,治皮肤疹痒)辛散苦燥,伤阴耗血或损脾胃。
消风止痒颗粒 清热除湿,消风止痒。 风湿热邪蕴阻肌肤的湿疮,风疹瘙痒,小儿瘾疹。皮肤疹,水疱、抓痕、
血痂。或见梭形或纺锤形水肿性风团、中央出现小水泡、瘙痒剧烈,湿
疹、皮肤瘙痒、荨麻疹。
消银颗粒 清热凉血,养血润肤,
祛风止痒。
血热风燥型白邶和血虚风燥型白邶,皮疹点滴状,基底鲜红,表面覆有
银白色鳞屑、或皮疹表面覆有较厚的银白色鳞屑、较干燥、基底淡红色,
瘙痒较甚。
第三章、妇科用药
(一)调经剂 活血破血之品,不宜久服
1、活血行气调经剂(活血化瘀,通经消,疏肝解郁,调经止痛。瘀滞所致的闭经,月经不调以及产后瘀滞腹痛,
月经量少色黑行经腹痛,有瘀块,以及肝郁气滞兼血虚或血瘀的月经不调,痛经,经前乳房胀痛,行经腹痛,月经
量少)
大黄庶虫丸 活血破瘀,通经消瘕。 瘀血内停所致的瘕,闭经,腹部肿块,肌肤甲错,面色黯黑,潮热赢瘦,
经闭不行。
益母草膏 活血调经。 血瘀月经不调,产后恶露不绝。经水量少淋沥不净,产后出血时间长,
子宫复旧不全。
妇科十味片 养血疏肝,调经止痛。 用于血虚肝郁所致的月经不调,痛经,月经前后诸证。经前双乳胀痛。
七制香附丸 舒肝理气,养血调经。 用于气滞血瘀所致的痛经,量少,闭经,胸肋胀痛。行经小腹胀痛,经
前双乳胀痛,经水数月不行。不宜与藜芦,五灵脂,皂角及其制剂同用。
补虚扶正调经剂(滋阴清热,益气养血,补虚调经。阴虚血热的月经先期,月经量多,五心烦热以及气血两虚兼有
气滞或血瘀的月经不调,月经延期,月经量少且淋沥不止神疲乏力)
安坤颗粒 滋阴清热,养血调经。 阴虚血热月经先期量多,经期长,经色红质稀,腰膝酸软,五心烦热,
节育环出血。
八珍益母丸(胶
囊)
益气养血,活血调经。 气血两虚兼有血瘀所致月经不调,经期错后量少,淋漓不净,精神不振
乏力。
女金丸 益气养血,活血理气
止痛
气血两虚、气滞血瘀所致的月经不调,月经前期错后、量多经水淋漓不
净,乏力腹疼。
乌鸡白凤丸 补气养血,调经止带。 气血两虚,身体瘦弱,腰膝酸软,月经不调,崩漏带下。
3、温经活血调经剂(温经散寒,暖宫祛寒寒凝血滞的月经不调,痛经,行经时少腹冷,喜温畏寒,或少腹疼痛)
少腹逐瘀丸 温经活血,散寒止痛。 寒凝血瘀所致月经后期,痛经,经行小腹冷痛,经血紫黯血块。产后腹
疼喜热,拒按。
艾附暖宫丸 理气养血,暖宫调经。 血虚气滞,下焦虚寒所致的月经不调,痛经。行经后错量少血块,腹疼
喜热,拒按。
固崩止血剂(滋阴清热,凉血止血。阴虚血热的月经先期、量多、以及血热崩漏。月经量多,血色鲜红)
固经丸 滋阴清热,固经止带。 用于阴虚血热,月经先期,经血量多,色紫黑,赤白带下。
宫血宁胶囊 凉血止血,清热除湿, 血热所 致崩漏下血,月经过多,产后或流产宫缩不良出血,慢性盆腔炎
中药(二)中成药部分
12
化瘀止痛 属湿热瘀结,少腹疼腰骶痛,带下增多。
5、安坤除烦剂(滋阴清热,除烦安神。绝经前后诸证,烘热汗出,烦躁易怒,夜眠不安)
更年安片 滋阴清热,除烦安神。 肾阴虚所致绝经前后诸证,烘热出汗,眩晕耳鸣,手足心热烦躁不安,
更年期综合证。
坤宝丸 滋补肝肾,养血安神 肝肾阴虚绝经前后证。烘热出汗,心烦易怒少寐健忘,头晕耳鸣口渴咽
干,更年期综合证。
第二节 止带剂(减少或制止带下,治带下病)清洁阴部,避开经期使用。苦寒清热药,注意伤阴。
健脾祛湿止带剂(健脾补肾,祛湿止带。脾肾两虚带下症。带下量多,色白清稀,腰酸乏力)
千金止带丸 健脾补肾,调经止带。 脾肾两虚所致的月经不调,带下病。月经不定期,量多或淋漓不净,色
淡无块,带下量多,色白清稀,神疲乏力,腰膝酸软。
2、清热祛湿止带剂(清热利湿,燥湿解毒,杀虫止痒。湿热下注或湿热瘀滞的带下病,带下色黄腥臭,外阴瘙痒)
白带丸 清热,除湿,止带。 用于湿热下注的带下病,带下量多,色黄,有味。
妇科千金片 清热除湿,益气化瘀。 湿热於阻所致的带下病,腹痛。带下量多,色黄质稠臭秽,小腹疼,腰
骶酸痛,神疲乏力,慢性盆腔炎,子宫内膜炎,慢性宫颈炎。
妇炎平胶囊 清热解毒,燥湿止带,
杀虫止痒。
湿热下注的带下病,阴痒。带下量多,色黄味臭,阴痒滴虫霉菌细菌引
起的阴道炎,外阴炎。
花红颗粒 清热解毒,燥湿止带,
祛瘀止痛。
湿热瘀滞的带下病,月经不调,带下量多,色黄质稠,小腹隐疼,经行
腹疼,慢性盆腔炎,附件炎,子宫内膜炎见上述证侯者。
消糜栓 清热解毒,燥湿杀虫,
祛腐生肌。
湿热下注的带下病,带下量多,色黄质稠味臭,阴部痒,滴虫性阴道炎、
霉菌性阴道炎、非特异性阴道炎、宫颈糜烂见上述证候者。
保妇康栓 行气破瘀生肌止疼。 湿热瘀滞的带下病,带下量多色黄,时有阴痒,霉菌性、老年性阴道炎,
宫颈糜烂。
第三节 产后康复剂(产后调理或通乳,治产后恶露不尽或乳汁不下)辛香活血之品,血热及出血量多不宜使用。
1、化瘀生新剂(养血活血、祛瘀通经。寒凝瘀滞中气虚血瘀的产后恶露不绝,或行而不畅,或淋漓不断)
生化丸 养血祛瘀。 产后受寒,寒凝血瘀的产后病,恶露不行或行而不畅、夹有血块、小腹
冷痛。
产复康颗粒 补气养血,祛瘀生新。 气虚血瘀的产后恶露不绝,产后出血过多,淋漓不断,神疲乏力腰腿软。
2、调理通乳剂(下乳。产后肝郁乳汁不通,或气血亏损的少乳,无乳或乳汁不通)
下乳涌泉散 舒肝养血,通乳。 肝郁气滞的产后乳汁过少,乳房胀硬作痛、胸闷胁胀。
通乳颗粒 益气养血,通络下乳。 产后气血亏损,乳少、无乳、乳汁不通。
第四节 疗杂病剂(化瘀消徵,治疗妇科徵积杂病。)活血之品,易致坠胎活血消徵剂具活血散瘀,通经消徵之功。
用于瘀滞胞宫所致的徵块,以及经闭,产后恶露不尽等。
桂枝茯苓丸 活血化瘀消徵。 妇人宿有徵块,或血瘀经闭,行经腹疼,以及产后恶露不尽。
第四章 儿科常用中成药
第一节,解表剂
1、疏散风热剂(疏负清热,宣肺利咽。主治小儿风热外感,发热头痛,咽疼咳嗽)
小儿热速清口服
液
清热解毒,泻火利咽。 用于小儿外感风热感冒。高热头痛、咽喉肿痛,鼻塞流涕,咳嗽,大便
干结。
儿感清口服液 解表清热,宣肺化痰。 小儿外感风寒,肺胃蕴热证。发热恶寒,鼻塞流涕,咳嗽有痰,咽喉肿
痛,口渴。
中药(二)中成药部分
13
2、发散风寒剂(发散风寒,祛痰止咳。主治小儿风寒外感,恶寒发热,鼻流清涕,咳嗽痰多)
解肌宁咳丸 解表宣肺,止咳化痰。 外感风寒、痰浊阻肺所致的小儿感冒发热,咳嗽痰多。
第二节 清热剂(清解里热,治小儿热毒炽盛病)苦寒之品,易伤脾胃,不宜久服,中病即止。
1、清热解毒消肿剂(清热解毒、消肿止疼,热毒所致的小儿咽喉肿疼,热毒内蕴的口疮肿痛、疮疡溃烂)
小儿咽扁颗粒 清热利咽,解毒止痛。 小儿肺胃热盛的喉痹,乳蛾。咽喉肿痛,咳嗽痰盛,口舌糜烂,急性咽
炎、扁桃体炎。
小儿化毒散 清热解毒,活血消肿。 热毒内蕴,毒邪未尽的口疮肿痛、疮疡溃烂、烦躁口渴、大便秘结。
第三节 止泻剂 1、清利止泻剂(清热、利湿、止泻。湿热蕴结的小儿泄泻,便稀如水,腹疼、纳呆)
小儿泻速停颗粒 清热利湿,键脾止泻,
缓急止痛。
小儿湿热蕴结大肠的泻泄。便稀如水,腹疼、纳呆。秋季腹泻及迁延性、
慢性腹泻。
2、健脾止泻剂(健脾益气,养胃消食,渗湿止泻。脾虚的泻泄大便溏泄,食少腹胀,面黄肌瘦,倦怠乏力)
止泻灵颗粒 健脾益气,渗湿止泻。 脾胃虚弱的泄泻,大便溏泻,饮食少,腹胀,倦怠懒言;慢性肠炎见上
述证候者。
健脾康儿片 健脾养胃,消食止泻。 脾胃气虚的泄泻,症见腹胀便泻,面黄肌瘦、食少倦怠,小便短赤。
第四节 消导剂 消积导滞,治小儿食积停滞。易耗气。
1、消食导滞剂(消食化积、通便导滞。小儿食积便秘,厌食、腹胀、便秘)
小儿消食片 消食化滞,健脾和胃。 食积肠胃所致的积滞、食少,便秘,脘腹胀疼,面黄肌瘦。
小儿化食丸 消食化滞,泻火通便。 食滞化热所致的积滞,厌食、烦燥、恶心呕吐,口渴,脘腹胀满,大便
干燥
一捻金 消食导滞,祛痰通便。 脾胃不合,痰食阻滞所致的积滞,停食停乳,腹胀便秘,痰盛喘咳。
2、健脾消食剂(健脾和胃,消食除积、驱虫。小儿脾胃气虚,食积不化的疳积,食欲不振面黄肌瘦,消化不良,
虫积腹疼)
健脾消食丸 健脾、和胃、消食、
化滞。
脾胃气虚的疳证。小儿乳食停滞,脘腹胀满,食欲不振,面黄肌瘦,大
便不调。
肥儿丸 健脾消积,驱虫。 小儿消化不良,虫积腹疼,面黄肌瘦,食少腹胀泄泻。
第五节 止咳喘剂(制止小儿咳嗽喘息。)泻肺实,止痰咳。体虚咳喘慎用
小儿咳喘灵颗粒 宣肺清热,止咳祛痰,
平喘。
小儿外感风热的感冒,咳喘,发热,恶风,微有汗出,咳嗽咯痰,咳喘
气促,上呼吸道感染,支气管炎,肺炎。
清宣止咳颗粒 疏风清热,宣肺止咳。 小儿外感风热的咳嗽、咯痰,发热,鼻塞,流涕,微恶风寒,咽红或痛,
苔薄黄。
鹭鸶咯丸 宣肺化痰止咳。 痰浊阻肺的顿咳,咳嗽。咳嗽阵作、痰鸣气促,咽干声哑,百日咳。
儿童清肺(丸) 清肺,解表,化痰,
止咳。
小儿风寒外束、肺经痰热所致的面赤身热,咳嗽气促,痰多黏稠,咽痛
声哑。
小儿消积止咳服
液
清热肃肺,消积止咳。 小儿食积痰热蕴肺的咳嗽,夜间加重、喉间痰鸣、腹胀、口臭
第六节 补虚剂(补气、益阴。适用脾胃气虚的小儿发育迟缓证)和胃健脾,强筋健骨。
龙牡状骨颗粒 强筋壮骨,和胃健脾。 治疗和预防小儿佝偻病,软骨病;小儿多汗,夜惊,食欲不振,消化不
良、发育迟缓。
第七节 镇惊息风剂(镇惊息风,治小儿惊风抽搐)急惊风之实症用。脾虚慢惊风不宜使用。
琥珀抱龙丸 清热化痰,镇静安神。 饮食内伤的痰食型急惊风。发热抽搐,烦躁不安,痰喘气急,惊痫不安。
中药(二)中成药部分
14
牛黄抱龙丸 清热化痰,镇惊祛风。 小儿风痰壅盛所致的惊风,高热神昏,惊风抽搐。
第五章 眼科常用中成药
第一节清热剂(清热散风或清热泻火,治风热或火热上攻所致的各种目疾)苦寒清泻,伤阳伤津
1、清热散风明目剂(清热散风,明目退翳,止痒止泪。风热上攻的胞脸红肿,白睛红赤。灼痛痒涩,羞明多泪。
眵多胶结)
明目蒺藜丸 清热散风,明目退翳。 上焦火盛的暴发火眼,云蒙障翳,眼边赤烂,羞明多泪,眼边赤烂肿痒,
迎风流泪。
明目上清片 清热散风,明目止痛。 外感风热的暴发火眼,红肿作痛,头晕目眩,眼边刺痒,大便燥结,小
便赤黄。
2、清热泻火明目剂(清热泻火,明目退翳,止痒。火热上攻的胞脸红肿,白睛赤肿或溢血。沙涩灼痛,黑睛生星
翳,畏光流泪,或热泪成汤,或眵多清稀,口渴引饮,尿赤,便干,舌红,苔黄、脉数)
八宝眼药散 消肿止痛,退翳明目。 肝胃火盛的目赤肿痛,眼缘溃烂,畏光怕风,眼角涩痒。
黄连羊肝丸 泻火明目。 肝火旺盛,目赤肿痛,视物昏暗,羞明流泪,胬肉攀睛。
第二节 扶正剂(补虚扶正,正气虚弱所致的各种目疾)
1、滋阴养肝明目剂(滋阴养肝,降火,明目退翳。肝肾亏虚或阴虚火旺的内障目暗,视物昏花,目干目涩)
明目地黄丸 滋肾,养肝,明目。 肝肾阴虚的目涩畏光,视物模糊,迎风流泪。
石斛夜光丸 滋阴补肾,清肝明目。 肝肾两亏,阴虚火旺。内障目暗,视物昏花。适用于早期圆翳内障(老年
性白内障)
障眼明片 补益肝肾,退翳明目。 肝肾不足的干涩不舒单眼复视,腰膝软,轻度视力下降,早、中期年龄
相关性白内障。
2、益气养阴化瘀明目剂(补气养阴,活血化瘀,明日。气阴两虚与瘀血阻脉的视力下降或异常,眼底瘀血征象,
神疲乏力)
复方血栓通胶囊 活血化瘀,益气养阴。 血瘀兼气阴两虚证的视网膜静脉阻塞。视力下降或异常,眼底瘀血,神
疲乏力。以及血瘀兼气阴两虚的稳定性劳累型心绞痛,胸闷,心悸,心
慌,气短乏力,心烦口干。
第六章 耳鼻喉、口腔科常用中成药
第一节 治疗耳聋耳鸣剂(清肝滋耳或滋肾聪耳,治疗肝胆实火湿热或肝肾亏虚的耳聋耳鸣)苦寒清泻,伤阳败胃。
1、清肝利耳剂(清泻肝胆实火,清利肝胆湿热,开窍。用于肝火上扰,肝胆湿热突发耳聋、耳鸣如潮声或风雷声)
耳聋丸 清肝泻火,利湿通窍。 肝胆湿热的头晕头痛,耳鸣耳聋,耳内流脓。
2、滋肾聪耳剂(滋肾平肝。肾精亏虚的听力下降,耳鸣如闻蝉鸣,昼夜不息、夜间较重,头晕目暗,腰膝酸软)
耳聋左慈丸 滋肾平肝。 肝肾阴虚所致的耳聋耳鸣,头晕目眩。
第二节 治鼻鼽鼻渊剂(散风寒或风热,清热解毒,宣肺化湿,通鼻窍,或胆腑郁热上蒸鼻窍,脾胃湿热上结鼻窍)
1、清宣通窍剂(清热散风,宣肺通窍。风热邪毒袭肺犯鼻的鼻鼽鼻渊。鼻痒,喷嚏,鼻塞,流清浊涕,量多色黄
或白)
鼻炎康 清热解毒,宣肺通窍,
消肿止痛。
风邪蕴肺所致的急、慢性鼻炎,过敏性鼻炎。
千柏鼻炎片 清热解毒,活血祛风,
宣肺通窍
千风热犯肺,内郁化火凝滞气血所致的鼻塞、鼻痒气热、流涕黄稠、或
持续鼻塞、嗅觉迟钝,急慢性鼻炎、鼻窦炎。
2、清化通窍剂(芳香化浊,清热通窍。湿浊内蕴胆经郁火的鼻塞,流清浊涕,前额头痛。舌红苔微黄)
霍胆丸 芳香化浊,清热通鼻 湿浊内阻,胆经郁火所致的鼻塞,流清浊涕,前额头痛。
中药(二)中成药部分
15
窍。
3、散风通窍剂(疏散风寒或风热,祛湿通窍,或益气固表,祛风通窍。肺经风热,胆腑郁热的鼻塞,流黄涕量多)
鼻渊舒胶囊 疏风清热,祛湿通窍。 鼻炎鼻窦炎属肺经风热及胆腑郁热证者。
辛芩颗粒 益气固表,祛风通窍。 肺气不足,风邪外袭的鼻痒、喷嚏、流清涕,易感冒;过敏性鼻炎。
第三节 治咽肿声哑剂
1、清解利咽剂
冰硼散 清热解毒,消肿止痛。 热毒蕴结所致的咽喉疼痛,牙龈肿疼,口舌生疮。
桂林西瓜霜 清热解毒,消肿止痛。 风热上攻,肺胃热盛所致的乳蛾、喉痹、口糜,咽喉肿痛,喉核肿大,
口舌生疮,牙龈肿痛或出血,急慢性咽炎、扁桃体炎,口腔炎,口腔溃
疡,牙龈炎及轻度烫伤(表皮未破)者。
复方鱼腥草片 清热解毒 外感风热的急喉痹,急乳蛾。咽部红肿,咽痛;急性咽炎,急性扁桃体
炎。
六神丸 清热解毒,消肿利咽,
化腐止痛。
烂喉丹痧,咽喉肿痛,喉风喉痈,单双乳蛾,小儿热疖,痈疡疔疮,无
名肿痛。
2、滋润利咽剂
玄麦甘桔含片 清热滋阴,祛痰利咽。 阴虚火旺,虚火上浮口,鼻干燥,咽喉肿痛。
清音丸 清热利咽,生津润燥。 肺热津亏,咽喉不利,口舌干燥,声哑失音。
3、化腐利咽剂
锡类散 解毒化腐,敛疮。 心胃火盛所致的咽喉糜烂肿痛。
珠黄散 清热解毒,祛腐生肌。 热毒内蕴所致的咽痛,咽部红肿,糜烂、口腔溃疡久不收敛。
4、开音爽咽剂
黄氏响声丸 疏风清热,化痰散结,
利咽开音。
用于风热外束,痰热内盛所致的急慢性喉瘖。咽喉肿痛,声音嘶哑,咽
干灼热;咽中有痰或便秘尿赤。急慢性喉炎及声带小结,声带息肉初起。
清咽滴丸 疏风清热,解毒利咽。 外感风热所致的急喉痹咽痛咽干,口渴,或微恶风,发热,咽部红肿。
急性咽炎。
第四节 治口疮剂
桅子金花丸 清热泻火,凉血解毒。 肺胃热盛所致的口舌生疮,牙龈肿痛,目赤眩晕,咽喉肿痛,吐血衄血,
大便秘结。
口炎清颗粒 滋阴清热,解毒消肿。 阴虚火旺所致的口腔炎症。
第七章 骨科用中成药(接骨疗伤。治皮肉、筋骨、气血、脏腑经络损伤)辛苦泄散、活血通脉,有伤津,坠胎之
弊。
1、接骨续筋剂(活血消肿、接骨续筋。外伤所致的骨折筋伤,骨断裂、筋扭伤、脱臼)
接骨七厘片 活血化瘀,接骨续筋。 用于跌打损伤,闪腰岔气,骨折筋伤,瘀血肿痛。
接骨丸 活血散瘀,消肿止痛。 用于跌打损伤,闪腰岔气,筋伤骨折,瘀血肿痛。
2、化瘀止痛剂(活血化瘀,消肿止痛。跌打损伤,闪腰岔气,局部瘀血,肿胀疼痛)
七厘散 化瘀消肿,止痛止血。 跌仆损伤,血瘀疼痛,外伤出血。
云南白药胶囊 化瘀止血,活血止痛,
解毒消肿
跌打损伤,瘀血肿痛,吐血、咳血、便血,痔血,崩漏下血,疮疡肿毒
及软组织挫伤,闭合性骨折,支气管扩张及肺结核咯血,溃疡病出血,
以及皮肤感染性疾病。
跌打丸 活血散瘀,消肿止痛。 用于跌打损伤,筋断骨折,瘀血肿痛,闪腰岔气。
中药(二)中成药部分
16
舒筋活血片 舒筋活络,活血散瘀。 用于筋骨疼痛,肢体拘挛,腰背酸痛,跌打损伤。
活血止痛散 活血散瘀,消肿止痛。 用于跌打损伤,瘀血肿痛。
四逆汤 温中祛寒,回阳救逆。 阳虚欲脱,冷汗自出,四肢厥逆,下利清谷,脉微欲绝。
四神丸 温肾散寒,涩肠止泻。 肾阳不足的泄泻。肠鸣腹泻,五更泄泻,食少不化,久泻不止,面黄肢
冷。湿热病忌
四逆散 透解郁热,疏肝理脾。 肝气郁结所致的胁痛,痢疾。脘腹肋痛、热厥手足不温、泻痢下重。
四君子丸 益气健脾 脾胃气虚,胃纳不佳,食少便溏。阴虚、实热证慎用。
四妙丸 清热利湿。 湿热下注所致的痹病,足膝红肿,筋骨疼痛。
四物合剂 补血调经。 血虚面色萎黄,头晕眼花,心悸气短及月经不调。阴虚发热,血崩气脱
之证不宜。
保济丸 解表,祛湿,和中。 暑湿感冒。
保和丸。 消食,导滞,和胃 用于食积停滞,脘腹胀满,嗳腐吞酸,不欲饮食。
逍遥丸 舒肝健脾,养血调经。 肝郁脾虚所致的郁闷不舒、胸胁胀痛、头晕目眩、食欲不振,月经不调。
加味逍遥丸 舒肝健脾,养血清热。 用于肝郁血虚,肝脾不和,两肋胀痛,头晕目眩,食少倦怠,月经不调,
脐腹胀痛。
小金丸 散结消肿,化瘀止痛。 痰气凝滞所致的瘰疬瘿瘤,乳岩乳癖。肌肤下肿块一至数处,推之能动,
或骨及关节肿大。
左金丸 泻火,疏肝,和胃,
止痛。
用于肝火犯胃,脘肋疼痛,口苦嘈杂,呕吐酸水,不喜热饮。
左归丸 滋肾补阴。 用于真阴不足,腰膝酸软,盗汗遗精,神疲口燥。肾阳虚、命门火衰、
阳虚腰痛慎用。
右归丸 温补肾阳,填精止遗。 肾阳不足,命门火衰,腰膝酸冷,怯寒胃冷,阳痿遗精,大便溏薄,尿
频而清。
五苓散 温阳化气,利湿行水。 用于阳不化气、水湿内停所致的水肿。小便不利,水肿腹胀,呕逆泄泻,
渴不思饮。
茵陈五苓丸 清湿热,利小便。 肝胆湿热、脾肺郁结所致的黄疸,身目发黄,脘腹胀满,小便不利。
六一散 清暑利湿。 暑湿证。发热,身倦、口渴、泄泻、小便黄少。外用治痱子。
六合定中丸 祛暑除湿,和中消食。 :夏伤暑湿,宿食停滞,寒热头痛,胸闷恶心。吐泻腹痛。
六君子丸 补脾益气,燥湿化痰。 脾胃虚弱,食量不多,气虚痰多,腹胀便溏。
香砂六君丸 益气健脾,和胃。 用于脾虚气滞,消化不良,嗳气食少,脘腹胀满,大便溏泄。
六味安消散(胶
囊)
和胃健脾,消积导滞,
活血止痛。
用脾胃不和,积滞内停所致的胃痛胀满,消化不良,便秘,痛经。

缩略图:

  • 缩略图1
  • 缩略图2
  • 缩略图3
  • 缩略图4
  • 缩略图5
当前页面二维码

广告: