医学生物化学人卫第8版(精校修订版).pdf

  • 文件大小: 1.02MB
  • 文件类型: pdf
  • 上传日期: 2025-08-25
  • 下载次数: 0

概要信息:

普通高等教育“十二五”国家级规划教材
卫生部“十二五”规划教材
全国高等医药教材建设研究会规划教材
全国高等学校教材
人民卫生出版社
医学生物化学
第 8版
第一章
一、 蛋白质的生理功能
蛋白质是生物体的基本组成成分之一,约占人体固体成分的 45%左右。
蛋白质在生物体内分布广泛,几乎存在于所有的组织器官中。蛋白质
是一切生命活动的物质基础,是各种生命功能的直接执行者,在物质
运输与代谢、机体防御、肌肉收缩、信号传递、个体发育、组织生长
与修复等方面发挥着不可替代的作用。
二、 蛋白质的分子组成特点
蛋白质的基本组成单位是氨基酸
 编码氨基酸:自然界存在的氨基酸有 300 余种,构成人体蛋白质的
氨基酸只有 20 种,且具有自己的遗传密码。各种蛋白质的含氮量很
接近,平均为 16%。
www.chinayikao.com
 每 100mg 样品中蛋白质含量(mg%):每克样品含氮质量(mg)×6.25
×100。
氨基酸的分类
 所有的氨基酸均为 L型氨基酸(甘氨酸)除外。
 根据侧链基团的结构和理化性质,20 种氨基酸分为四类。
1. 非极性疏水性氨基酸:甘氨酸(Gly)、丙氨酸(Ala)、缬氨酸
(Val)、亮氨酸(Leu)、异亮氨酸(Ile)、苯丙氨酸(Phe)、脯氨酸
(Pro)。
2. 极性中性氨基酸:色氨酸(Trp)、丝氨酸(Ser)、酪氨酸(Tyr)、
半胱氨酸(Cys)、蛋氨酸(Met)、天冬酰胺(Asn)、谷胺酰胺(gln)、
苏氨酸(Thr)。
3. 酸性氨基酸:天冬氨酸(Asp)、谷氨酸(Glu)。
4. 碱性氨基酸:赖氨酸(Lys)、精氨酸(Arg)、组氨酸(His)。
 含有硫原子的氨基酸:蛋氨酸(又称为甲硫氨酸)、半胱氨酸(含
有由硫原子构成的巯基-SH)、胱氨酸(由两个半胱氨酸通过二硫键
连接而成)。
 芳香族氨基酸:色氨酸、酪氨酸、苯丙氨酸。
 唯一的亚氨基酸:脯氨酸,其存在影响α-螺旋的形成。
 营养必需氨基酸:八种,即异亮氨酸、甲硫氨酸、缬氨酸、亮氨
酸、色氨酸、苯丙氨酸、苏氨酸、赖氨酸。可用一句话概括为“一家
写两三本书来”,与之谐音。
氨基酸的理化性质
 氨基酸的两性解离性质:所有的氨基酸都含有能与质子结合成 NH4
www.chinayikao.com
+
的氨基;含有能与羟基结合成为 COO
-
的羧基,因此,在水溶液中,
它具有两性解离的特性。在某一 pH 环境溶液中,氨基酸解离生成的
阳郭子及阴离子的趋势相同,成为兼性离子。此时环境的 pH 值称为
该氨基酸的等电点(pI),氨基酸带有的净电荷为零,在电场中不泳
动。pI 值的计算如下:pI=1/2(pK1 + pK2),(pK1和 pK2分别为α-
羧基和α-氨基的解离常数的负对数值)。
 氨基酸的紫外吸收性质
 吸收波长:280nm
 结构特点:分子中含有共轭双键
 光谱吸收能力:色氨酸>酪氨酸>苯丙氨酸
 呈色反应:氨基酸与茚三酮水合物共加热,生成的蓝紫色化合物
在 570nm 波长处有最大吸收峰;蓝紫色化合物=(氨基酸加热分解的
氨)+(茚三酮的还原产物)+(一分子茚三酮)。
肽的相关概念
 寡 肽:小于 10 分子氨基酸组成的肽链。
 多 肽:大于 10 分子氨基酸组成的肽链。
 氨基酸残基:肽链中因脱水缩合而基团不全的氨基酸分子。
 肽 键:连接两个氨基酸分子的酰胺键。
 肽单元:参与肽键的 6个原子 Cα1、C、O、N、H、Cα2位于同一
平面,组成肽单元。
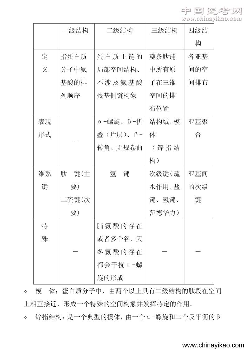
三、 蛋白质分子结构特点
见表 1-1。
表 1-1 蛋白质分子结构的比较
www.chinayikao.com
一级结构 二级结构 三级结构 四级结
构
定
义
指蛋白质
分子中氨
基酸的排
列顺序
蛋白质主链的
局部空间结构、
不涉及氨基酸
残基侧链构象
整条肽链
中所有原
子在三维
空间的排
布位置
各亚基
间的空
间排布
表现
形式
-
α-螺旋、β-折
叠(片层)、β-
转角、无规卷曲
结构域、模
体
(锌指结
构)
亚基聚
合
维系
键
肽 键(主
要)
二硫键(次
要)
氢 键 次级键(疏
水作用、盐
键、氢键、
范德华力)
亚基间
的次级
键
特
殊
-
脯氨酸的存在
或者多个谷、天
冬氨酸的存在
都会干扰α-螺
旋的形成
- -
 模 体:蛋白质分子中,由两个以上具有二级结构的肽段在空间
上相互接近,形成一个特殊的空间构象并发挥特定的作用。
 锌指结构:是一个典型的模体,由一个α-螺旋和二个反平衡的β
www.chinayikao.com
-折叠的 3个肽段组成,具有结合锌离子的功能。
 分子伴侣:能够可逆地与未折叠肽段的疏水部分结合随后松开,
引导肽链正确折叠的存在于细胞内的一类蛋白质,也对蛋白质二硫键
正确形成起到重要作用。
四、 蛋白质一级结构与空间结构的关系
 一级结构是空间构象的基础,具有相似一级结构的多肽或蛋白质,
其空间构象及功能也相似。
 分子病:由于蛋白质分子一级结构发生改变,导致其功能改变而
产生的疾病。
五、 蛋白质空间结构与功能的关系
 蛋白质空间结构由一级结构决定,其空间结构与功能密切相关。
 血红蛋白(Hb)由四个亚基组成,两个α亚基,两个β亚基。记
忆要点如下:
 血红蛋白分子存着紧张态(T)和松弛态(R)两种不同的空间
构象。
 T 型和氧分子亲和力低,R型与氧分子的亲和力强,四个亚基
与氧分子结合的能力不一样。
 第一个亚基与氧分子结合后,使 Hb 分子空间构象发生变化,
引起后一个亚基与氧分子结合能力加强(正协同效应)。
 肌红蛋白分子只有一个亚基,不存在变构效应
 协同效应:指一个亚基与其配体结合后,能影响此寡聚体中的另
一个亚基与配体的结合能力。促进作用则为正协同效应;反之为负协
www.chinayikao.com
同效应。
 变构效应:蛋白质分子的亚基与配体结合后,引起蛋白质的构象
发生变化的现象。
 结构域:大分子蛋白质的三级结构常可分割成一个或数个球状或
纤维状的区域,折叠得较为紧密,各行使其功能,称为结构域。疯牛
病:是由朊病毒蛋白引起的一组人和动物神经退行性病变,具有传染
性、遗传性或散在发病的特点。生物体内含有正常的α-螺旋形式的
PrPc,转变为异常的β-折叠形式的 PrPSc 具有致病性。
六、 蛋白质重要的理化性质及相关概念
 蛋白质的等电点:当蛋白质在某一 pH 溶液中时,蛋白质解离成正、
负离子的趋势相等,成为兼性离子,带有的净电荷为零,此时溶液的
pH 值称为蛋白质的等电点。
 体内的蛋白质等电点各不相同,大多数接近于 pH5.0
 碱性蛋白质:鱼精蛋白、组蛋白 酸性蛋白质:胃蛋白酶、
丝蛋白
 蛋白质处于大于其等电点的 pH 值溶液中时,蛋白质颗粒带负
电荷。反之则带有正电荷。
 蛋白质胶体溶液稳定的两个因素:水化膜、表面电荷。
 蛋白质的变性:在某些物理和化学因素作用下,其特定的空间构
象被破坏,导致理化性质的改变和生物活性的丧失。
 变性的本质:二硫键与非共价键的破坏,不涉及肽键的断裂
 变性后特点:生物学活性丧失、溶解度下降、粘度增加、结晶
能力消失、易被蛋白酶水解
www.chinayikao.com
 变性的因素:加热、乙醇、强酸、强碱、重金属离子及生物碱
试剂等
 蛋白质复性:变性程度较轻,去除变性因素后,仍可恢复或部
分恢复其原有的构象和功能
 蛋白质的凝固作用:蛋白质经强酸或强碱变性后,仍能溶解于
该溶液中。若调节 pH 值至其等电点时,变性蛋白质呈絮状析出,再
加热,形成坚固的凝块。蛋白质的复性:若蛋白质变性程度较轻,去
除变性因素后,蛋白质仍可恢复或部分恢复其原有的构象和功能,称
为复性。
 蛋白质的紫外吸收:含有具有共轭双键的三种芳香族氨基酸,于
280nm 波长处有特征吸收峰。
 蛋白质的呈色反应:
 茚三酮反应:蛋白质水解后可产生游离的氨基酸,原理同前
 双缩脲反应:肽键与碱性硫酸铜共热,呈现紫色或红色。氨基
酸不出现此反应,当蛋白质不断水解时,氨基酸浓度上升,其双缩脲
呈色浓度逐渐下降,因此可以检测蛋白质的水解程度。
七、 蛋白质的分离纯化
 透 析:利用透析袋把大分子蛋白质与小分子化合物分开的方法。
 超滤法:应用正压或离心力使蛋白质溶液透过有一定截留分子量
的超滤膜的方法。
 丙酮沉淀:0-4℃低温;丙酮的体积 10 倍于被沉淀蛋白质;蛋白
质沉淀后应迅速分离。
 盐 析:硫酸铵、硫酸钠或氯化钠等中性盐放入蛋白质溶液中,
www.chinayikao.com
破坏水化膜并中和表面电荷,导致蛋白质胶体的稳定因素去除而沉
淀。
 免疫沉淀法:利用特异抗体识别相应的抗原蛋白,形成抗原抗体
复合物,从蛋白质混合溶液中分离获得抗原蛋白的方法。
 电 泳:蛋白质在高于或低于其等电点的溶液中,受到电场力的
作用向正极或负极泳动。
 SDS-PAGE 电泳:加入负电荷较多的 SDS(十二烷基磺酸钠),
导致蛋白质分子间的电荷差异消失,此时蛋白质在电场中的泳动速率
只和蛋白质颗粒大小有关,用于蛋白质分子量的测定。
 等电聚焦电泳:在电场中形成一个连续而稳定的线性 pH 梯度,
电泳时被分离的蛋白质泳动至其等电点相等的 pH 值区域时,净电荷
为零不再受电场力移动,该法用于根据蛋白质等电点的差异进行分
离。
 层 析:待分离蛋白质溶液(流动相)经过一个固态物质(固定
相)时,根据溶液中待分离的蛋白质颗粒大小、电荷多少及亲和力等,
使待分离的蛋白质在两相中反复分配,并以不同速度流经固定相而达
到分离蛋白质的目的。
 阴离子交换层析:负电量小的蛋白质首先被洗脱
 凝胶过滤:分子量大的蛋白质最先洗脱
 超速离心:既可分离纯化蛋白质也可测定蛋白质的分子量;
 对于球形蛋白质而言,沉降系数 S大体上和分子量成正比关
系
 S(未知)/S(标准)={Mr(未知)/Mr(标准)}
2/3
www.chinayikao.com
八、 多肽链氨基酸序列分析方法及关键试剂名称
氨基酸序列分析
 步骤一:分析已纯化蛋白质的氨基酸组成
 步骤二:测定多肽链的氨基末端与羧基末端为何种氨基酸。以前
用二硝基氟苯,现多用丹酰氯
 步骤三:将肽链水解成片段(表 1-2)。
表 1-2 三种肽链水解方式的比较
胰蛋白酶 胰凝乳蛋白
质酶
溴化氢法
作
用
部
位
赖氨酸或精
氨酸羧基侧
的肽键
芳香族氨基
羧基侧的肽
键
甲硫氨酸
羧基侧的
肽键
 步骤四:测定各肽段的氨基酸排列顺序,采用 Edman 降解法,试
剂为异硫氰酸苯酯
 步骤五:统计学分析,组合排列对比,得到完整肽链氨基酸排列
顺序
通过核酸来推演蛋白质中的氨基酸序列的步骤:
 步骤一:分离编码蛋白质的基因
 步骤二:测定 DNA 序列
 步骤三:排列出 mRNA 序列
 步骤四:按照三联密码的原则推演出氨基酸的序列
蛋白质空间结构测定
www.chinayikao.com
蛋白质二级结构含量测定:圆二色光谱法,测α-螺旋较多的蛋白质
时,结果较为准确。
蛋白质三维空间结构测定:X射线衍射法和磁共振技术。
第二章
一、 核酸的分类、细胞分布、核酸元素组成特点及碱基、核苷、核
苷酸的化学结构
 核酸是生物遗传的物质基础,是一切生物体所含有的最重要
的生物大分子之一。天然存在的核酸根据其分子的物质组成
不同分为两大类:DNA 与 RNA。
 核酸的元素组成:主要由碳、氢、氧、氮、磷组成,磷的含
量较为稳定,占核酸总量的 9-10%。
 基本组成:核酸的基本组成是核苷酸。
二、 核苷酸间的连接方式
3’,5’-磷酸二酯键;5’末端是指在 DNA 或 RNA 链中末端为 5’
-磷酸基,未形成磷酸二酯键的一端;3’末端是指在 DNA 或 RNA 链中
末端为 3’-OH,未被酯化的一端;
各种简化式书写时都是 5’→3’,其读向都是从左到右,所表示
磷 酸磷 酸
核苷酸
核 糖
碱 基
核酸分子
核 苷
www.chinayikao.com
的碱基序列也都是从 5’端到 3’端。
三、 两类核酸(DNA 与 RNA)性质的异同
详见表 2-1。
表 2-1 DNA 与 RNA 性质的比较
DNA RNA
名称 脱氧核糖核苷酸 核糖核苷酸
碱基组成 A、T、C、G A、U、C、G
戊糖组成 β-D-2-脱氧核糖 β-D-核糖
类型 DNA mRNA、tRNA、rRNA 等
核苷酸/脱氧核苷
酸
dATP、dTTP、dCTP、
dGTP
ATP、UTP、CTP、GTP
分布部位 98%在细胞核中
2%在线粒体中
90%分布于胞液
10%分布于细胞核
基本结构 反向平行互补双螺
旋
单链无规卷曲
与蛋白质的结合 主要与组蛋白结合 rRNA 与核蛋白体结
合
稀有碱基 不含有 tRNA 含有 10-20%的
稀有碱基
主要生物学功能 储存遗传信息 传递及表达遗传信息
理化性质 多元酸、线性高分子、
粘度大
分子小,粘度小
www.chinayikao.com
易在机械力作用下断
裂
纯品时 OD260/OD280 1.8 2.0
连接键 3’,5’-磷酸二酯键
光波最大吸收值 260nm 附近
四、 DNA 的一级结构、二级结构要点及碱基配对规律,了解 DNA 的
高级结构形式
详见表 2-2。
表 2-2 DNA 分子结构的比较
DNA一级结构 DNA 二级结构 DNA 高级结构
定义 核苷酸的排
列顺序
DNA的双螺旋结构 在双螺旋结构的基础
上,进一步折叠,在
蛋白质的参与下组装
成为的致密结构
结构特点 碱基的排列
顺序
3’,5’-磷酸
二酯键
反向、平行、互补、
双链
右手螺旋结构
DNA结构的多样性
核小体、核小体卷曲
及柱状结构折叠等形
成超螺旋形式
稳定性的
维系
磷酸二酯键 纵向:碱基的堆积
力
横向:配对的氢键
-
www.chinayikao.com
五、 mRNA、tRNA 二级结构特点及 rRNA 的类型和其它小分子 RNA
mRNA、tRNA、rRNA 结构特点见表 2-3。
其它小分子 RNA 种类及功能见表 2-4。
表 2-3 三种常见 RNA 的比较
mRNA tRNA rRNA
名称 信使 RNA 转运 RNA 核糖体 RNA
主要功
能
蛋白质合成的直
接模板
氨基酸的运载载
体
核蛋白体的组成成
分
蛋白质合成的场所
比例 约占总 RNA 的 5% 约 占 总 RNA 的
10%-15%
最多,占总 RNA 的
75%-80%
二级结
构
单 链 二级结构:三叶
草形
三级结构:倒 L
型
花 状
结构特
点
5’端带有 m
7
GpppN
帽结构
3’端带有 polyA
尾结构
中间是遗传信息
编码区
从 5’至 3’端分
别是 DHU 环、反
密码子环、Tψ
环,至 3’端为
CCA-OH
原核 真核
大 亚
基
23S、
5S
28S、
5S
小 亚
基
16S 18S
分布 胞 核 胞 质 胞 质
www.chinayikao.com
表 2-4 其它小分子 RNA 种类及功能
名 称 功 能
hnRNA 核内不均一
RNA
成熟 mRNA 的前体
snRNA 核内小 RNA 参与 hnRNA 的剪接、转运
snoRNA 核仁小 RNA rRNA 的加工与修饰
scRNA/7SL-RN
A
胞质小 RNA 蛋白质内质网定位合成的信号识别体
组成成分
六、 DNA(热)变性、复性及分子杂交的概念。
 DNA 变性:在某些理化因素(温度、pH、离子强度)作用下,
DNA 双链的互补碱基对之间的氢键断裂,使 DNA 双螺旋结构松
散,成为单链的现象。
 DNA 变性只改变其二级结构,不改变核苷酸排列顺序。
 DNA 的增色效应:DNA 变性过程中,在紫外区 260nm 处的
OD 值增加,并与解链程度有一定比例的关系。
 DNA 解链温度:DNA 的变性从开始解链到完全解链,在一个
相当窄的温度范围内进行,期间紫外光吸收值达到最大值
50%的温度称为解链温度,又称融解温度(Tm)。
 Tm 值高低与其分子所含碱基中的 GC 含量相关,GC 含量越
高,Tm 值越大。
 DNA 复性:变性 DNA 在适当条件下,两条互补链可重新配对,
www.chinayikao.com
恢复天然的双螺旋构象。
 退火:热变性的 DNA 经缓慢冷却后复性的过程。
 分子杂交:DNA 变性后的复性过程中,如果将不同种类的 DNA
单链分子或 RNA 分子放在同一溶液中,只要两种单链分子之
间存在着一定程度的碱基配对关系,在适宜的条件下,就可
以在不同的分子间形成杂化双链的现象。
七、 核酸酶的概念及性质
 核酸酶:所有可以水解核酸的酶,根据酶解底物的不同分为
DNA 酶和 RNA 酶。
 核酸内切酶:可以在 DNA 或 RNA 分子内部切断磷酸二酯键的
酶。
 核酸外切酶:仅能水解位于核酸分子链末端核苷酸的酶。根
据其作用的方向性,分为 5’→ 3’或 3’→5’核酸外切酶。
 核 酶:具有催化功能的 RNA 分子,底物是核酸,属于序列
特异性的核酸内切酶。
 催化性 DNA:人工合成的具有序列特异性降解 RNA 功能的寡聚
脱氧核苷酸片段。
第三章
一、 酶及生物催化剂的基本概念;酶的分子组成及相关概念如酶
蛋白、辅助因子(辅酶、辅基)、全酶、酶的活性中心和必需基团
等
见表 3-1。
表 3-1 酶及酶的相关概念
www.chinayikao.com
概 念 说 明
酶 由活细胞合成,对其特异性底物起高效催
化作用的蛋白质。是机体内催化各种代谢
反应最主要的催化剂。
――
生物催化
剂
包括酶及核酶两个概念。核酶是具有高效、
特异催化作用的核酸,是近年来发现的一
类新的生物催化剂,主要是参与 RNA 的剪
接。
酶及核酶两个概
念都要提及。
单体酶 仅具有三级结构的酶 ――
寡聚酶 由多个相同或不同亚基以非共价键连接组
成的酶
――
多酶体系 由几种不同功能的酶彼此聚合形成的多酶
复合物
丙酮酸脱氢酶复
合体
多功能酶 一些多酶体系在进化过程中由于基因的整
合,多种不同催化功能存在于一条多肽链
中
嘧啶核苷酸从头
合成的酶
单纯酶 仅由肽链构成的酶 脲酶、淀粉酶、
脂酶等
结合酶 由酶蛋白和辅助因子组成的酶
酶蛋白和辅助因子结合形成的复合物称为
全酶
只有全酶才有催
化作用
辅
助
辅酶 与酶蛋白结合疏松的辅助因子,可用透析
或超滤方法去除
――
www.chinayikao.com
因
子
辅基 与酶蛋白结合紧密的辅助因子,不能用透
析或超滤方法去除
金属离子多为酶
的辅基
金属酶 金属离子作为辅助因子,且与酶结合紧密,
提取过程中不易丢失
羧基肽酶、黄嘌
呤氧化酶
金属激活
酶
金属离子作为辅助因子,但与酶结合疏松 已糖激酶、肌酸
激酶
酶的必需
基团
酶分子中与酶活性密切相关的化学基团
――
酶的活性
中心
必需基团组成具有特定空间结构的区域,
能与底物结构并将底物转化为产物的区
域,包含结合基团和催化基团
――
单纯酶与结合酶的活性中心
 对单纯酶来说,活性中心就是酶分子在三维结构上比较接
近的少数几个氨基酸残基,但通过肽链的盘绕、折叠而在
空间构象上相互靠近;活性中心的常见必需基团:His 残
基的咪唑基、Ser 残基的羟基、Cys 残基的巯基及 Glu 残基
的γ -羧基。
 对结合酶来说,辅酶分子或辅酶分子上的某一部分结构往
往就是活性中心的组成部分。
金属离子的作用
 作为酶活性中心的催化基团参与催化反应、传递电子;
 作为连接底物与酶的桥梁,便于酶对底物起作用;
 维持酶蛋白构象;
www.chinayikao.com
 中和阴离子,降低反应中的静电斥力。
维生素在酶促反应中的作用
详见表 3-2。
表 3-2 常见酶促反应中维生素的作用
维生
素
学名 辅酶形式 酶促反应中的作用
B1 硫胺素 TPP 丙酮酸脱氢酶, α-酮戊二酸脱羧酶及
转酮醇酶的辅酶
B2 核黄素 FAD、 FMN 多种氧化还原酶及递氢体的酶辅基参与
递氢作用
PP 尼克酸 NAD、NADP 脱氢酶的辅酶
B6 吡哆醛 磷酸吡哆
醛
氨基酸脱羧酶、转氨酶等的辅酶
B12 钴胺素 钴胺素 烷基转移的辅酶
泛酸 遍多酸 辅酶 A、
ACP
多种酰基转移反应的辅酶
H 生物素 羧化酶辅
酶
羧化酶的辅酶,参与 CO2的固定
叶酸 叶酸 FH4 各种—碳基团转移的活性载体
C 抗坏血
酸
抗坏血酸 胶原中脯氨酰羟化酶、多巴胺羟化酶等
作用时提供还原物
二、 酶促反应的特点与酶促反应机制的学说
酶促反应的特点
www.chinayikao.com
 酶促反应具有极高的效率:降低反应的活化能,但不改变
反应的平衡点。
 酶促反应具有高度的特异性:
 绝对的特异性:仅作用于特定结构的底物,进行一种专
一的反应,生成一种特定的产物。如脲酶和琥珀酸脱氢
酶。
 相对的特异性:作用于一类化合物或一种化学键。如脂
肪酶、磷酸酶、蛋白酶等。
 立体异构特异性:仅作用于底物的一种立体异构体,如
乳酸脱氢酶催化 L-乳酸;延胡索酸酶催化反式丁烯二酸
与苹果酸间的裂解。
 酶促反应的可调节性:⑴酶量调节; ⑵酶催化效率调节;
⑶改变底物浓度进行调节。
 酶促反应的高效不稳定性:由于酶的本质是蛋白质,易受
理化因素的影响。
酶促反应机制的诱导契合假说
 酶与底物接近时二者相互诱导、相互形变、相互适应。酶
促反应的机制很复杂,在酶的活性中心内底物可发生邻近
效应和定向排列,酶对底物可进行酸碱多元催化在,底物
在酶活性中心的疏水性‘口袋’里发生表面效应。
三、 影响酶促反应动力学的几种因素及其动力学特点
影响酶促反应速度的因素见表 3-3。
表 3-3 影响酶促反应速度的因素
www.chinayikao.com
影响因
素
特 征 说 明
底物浓
度
符合米-曼氏方程 V=(Vmax[S])
/(Km+[S])
呈矩形双曲线
酶浓度 V与酶浓度呈正比 在底物浓度足够大
的情况下
PH 值 有最适 pH 值,达到最大反应速度 不是酶的特征
性常数
温度 有最适温度,达到最大反应速度 不是酶的特征
性常数
抑制剂 引起酶催化活性下降但不引起酶蛋
白变性的物质
分不可逆性抑制与
可逆性抑制
激活剂 使酶从无活性到有活性或使酶
活性增加的物质
大多为金属离
子
底物浓度对酶促反应速度的影响
 Km 值的含义:为酶促反应速度为最大速度一半时的底物浓度
 Km 值是酶的特征性常数之一,只与酶的结构、底物和反应
环境有关,与酶的浓度无关
 Km 值可用来表示酶与底物的亲和力。Km 值越小,酶与底物
的亲和力越大,表示不需要很高的底物浓度就可容易达到最
大反应速度。反之亦然。
 Vmax 是酶完全被底物饱和时的反应速度,
与酶浓度呈正比
www.chinayikao.com
 Km 与 Vmax 的测定:双倒数作图得到林贝氏方程:
自变量是 1/[S],应变量是 1/V,斜率是 Km/Vmax,在 y轴的
截距是 1/Vmax(图 3-1)
酶 浓 度 的 影 响
图 3-1 斜率
 当[S]>>[E]时,酶促反应速度与[E]成正比
pH 值的影响
 在某一 pH 值,酶催化活性最大,称为最适 pH 值。
 最适 pH 值不是酶的特征性常数,大多数接近中性。少数例外
(如胃蛋白酶,最适 pH 值为 1.8;肝精氨酸酶最适 pH 值为
9.8)。
抑制剂的影响
 酶的抑制剂:引起酶催化活性下降但不引起酶蛋白变性的物
质。
表 3-4 两种抑制性作用的比较
不可逆性抑制 可逆性抑制
结合方式 共价键 非共价键
抑制剂的作用部
位
活性中心上的必需基
团
如有机磷农药:丝氨酸
上的羟基
S、ES、E
www.chinayikao.com
重金属离子和砷化合
物:巯基
能否通过透析或
超滤去除
否 可以
举例 有机磷农药、重金属离
子
磺胺类等
 三种可逆性抑制的比较
详见表 3-5。
表 3-5 三种可逆性抑制作用的比较
作用特征 无抑制
剂
竞争性
抑制
非竞争性
抑制
反竞争性
抑制
与 I结合的组
分
―― E E、ES ES
动力
学参
数
表观
Km
Km 增大 不变 减小
Vmax Vmax 不变 减小 减小
林 -
贝氏
作图
斜率 Km
/Vmax
增大 增大 不变
X轴截
距
-1/ Km 增大 不变 减小
Y轴截
距
1/Vmax 不变 增大 增大
www.chinayikao.com
激活剂的影响
 激活剂:使酶从无活性到有活性或使活性增加的物质。
 大多数为金属离子,如 Mg
2+
、K
+
;有机化合物:如胆汁酸盐。
 必需激活剂:为酶促反应所必需,否则检测不到酶的活性。
例 Mg
2+
于已糖激酶。
 非必需激活剂:激活剂不存在时,仍能检测到一定的活性,
例 Cl
-
于唾液淀粉酶。
四、 酶原与酶原的激活
 酶 原:无活性酶的前体。例消化酶原、凝血酶原等。
 酶原的激活:酶原向酶的转化过程。实质是酶活性中心的形
成或暴露过程。
 生理意义:⑴保护自身不被酶破坏;⑵保证酶在特定的部位
与环境发挥作用;⑶酶的贮存形式。
五、 酶的快速调节与慢速调节的方式
快速调节包括变构调节与共价修饰调节
 变构酶:指效应剂与酶的非催化部位可逆的结合,使酶发生
构象的变化而影响酶的活性,其作用特点如下:
 反应的方程曲线为 S型曲线,非米氏方程的矩形双曲线。
 变构酶多为代谢途径的关键酶,催化的常为不可逆反应。
 变构酶常由多个亚基组成,彼此间具有协同效应。
 变构酶有催化部位和调节部位(而不是都具有催化亚基和
www.chinayikao.com
调节亚基)。
 变构调节是快速调节。
 共价修饰:酶蛋白上的一些基团与某种化学基团发生可逆的
共价结合,从而改变酶的活性。
 常见的共价修饰包括:磷酸化与去磷酸化、乙酰化与去乙
酰化、甲基化与去甲基化、腺苷化与去腺苷化和-SH 与-S
-S-的互变等。
 磷酸化与去磷酸化最为常见。
 共价修饰是快速调节。
 酶含量的调节:通过改变酶合成或降解以调节细胞内酶的含
量,属于慢速调节。
同工酶概念及应用
 同工酶:是指催化的化学反应相同,酶蛋白的分子结构、理
化性质及至免疫学性质不同的一组酶。由不同基因或等位基
因编码的多肽链,或由同一基因转录生成的不同 mRNA 翻译的
不同多肽链组成的蛋白质。
 乳酸脱氢酶有五种类型,其中 LDH1 型在心肌细胞中最多;
肝病时 LDH5 升高
 肌酸激酶(CK)有三型:脑中含 CK1(BB 型);心肌含 CK2
(MB 型);骨骼肌含 CK3(MM 型)
六、 酶的命名与分类原则
酶均有两个名称,系统名称应标明酶的所有底物与反应性
质。推荐名称是从习惯名称中挑选而来,可分为六类:⑴氧化
www.chinayikao.com
还原酶类;⑵转移酶类;⑶水解酶类;⑷裂合酶类;⑸异构酶
类; ⑹合成酶类。
七、 酶在医学中的应用
酶与疾病的关系密切。遗传性因素和许多疾病均可引起酶
的质与量的异常以及活性的改变,并引发多种疾病。检验血液
中酶活性的改变可以帮助诊断某些疾病。许多药物可通过改变
人体或致病菌中酶的活性从而达到治疗目的。此外,酶还可以
作为工具用于临床检验和科学研究。
第四章
一、 糖的主要生理功能
 提供能量是糖最主要的生理功能。
 糖还是机体重要的碳源,糖代谢的中间产物可转变成其他的
含碳化合物。
 糖也是组成人体组织结构的重要成分,例糖蛋白、糖脂。
 糖的磷酸衍生物形成生物活性物质,例 NAD
+
、FAD、DNA、RNA、
ATP 等。
二、 糖无氧氧化的基本反应过程、能量生成、关键酶调节及生理
意义
糖的无氧氧化:又称糖酵解,葡萄糖在缺氧或供氧不足情况下,
生成乳酸的过程。
 基本反应过程:分为两个反应阶段,全程在胞浆中进行
第一阶段:糖酵解途径,由一分子葡萄糖分解分成两分子
丙酮酸的过程
www.chinayikao.com
记忆要点:反应的“一、二、三”。
⑴ 一次脱氢:3-磷酸甘油醛→1,3-二磷酸甘油酸 +
NADH+H
+
的氧化过程。
⑵ 二次底物水平磷酸化过程:各生成 1分子 ATP
1,3-二磷酸甘油酸→3-磷酸甘油酸 + ATP
磷酸烯醇式丙酮酸→丙酮酸 + ATP
二次 ATP 消耗的反应:
葡萄糖 + ATP → 6-磷酸葡萄糖
6-磷酸果糖 + ATP → 1,6-二磷酸果糖
二个磷酸丙糖的生成:1,6-二磷酸果糖裂解为磷酸
二羟丙酮和 3-磷酸甘油醛
二个 ATP 的净生成:2(底物水平磷酸化)×2(磷
酸丙糖)-2(ATP 消耗)
⑶ 三次不可逆性反应,三个关键酶的参与
已糖激酶 催化 葡萄糖 → 6-磷酸葡萄糖
6-磷酸果糖激酶-1 催化 6-磷酸果糖 →
1,6-二磷酸果糖
丙酮酸激酶 催化 磷酸烯醇式丙酮酸 → 丙
酮酸
第二阶段:丙酮酸还原生成乳酸,所需的氢原子由前述‘一
次脱氢’过程提供,反应由乳酸脱氢酶催化,辅
酶是 NAD
+
。
 糖酵解的调节:主要在三个关键酶上的调节(见表 4-1)。
www.chinayikao.com
表 4-1 糖酵解关键酶的调节
激活剂 抑制
剂
附 注
6-磷酸果糖
激酶-1
AMP、ADP
1,6-二磷
酸果糖
2,6-二磷
酸果糖
ATP、柠檬
酸
 1,6-二磷酸果糖
是该酶的正反馈
激活剂
 2,6-二磷酸果糖
是该酶最强的变
构激活剂
丙酮酸激酶 1,6-二磷
酸果糖
ATP、丙氨
酸
――
已糖激酶 ―― 6-磷酸葡
萄糖
长链脂酰
CoA
有四种同工酶,肝细
胞中的Ⅳ型,称为葡
萄糖激酶
 糖酵解的生理意义
 迅速提供能量,对肌收缩更为重要。
 成熟红细胞的供能。
 神经组织、白细胞、骨髓等代谢活跃的组织,即使不缺
氧也多由糖酵解提供能量。
三、 糖有氧氧化的基本反应过程、能量生成、关键酶调节及生理
意义
糖有氧氧化的定义:葡萄糖在有氧条件下彻底氧化生成水和二氧
www.chinayikao.com
化碳的过程。
基本反应过程:分为三个反应阶段
 第一阶段:糖酵解途径生成丙酮酸,同前述糖酵解过程
 第二阶段:丙酮酸进入线粒体后,氧化脱羧生成乙酰 CoA
 总反应式为:丙酮酸 + NAD
+
+ 辅酶 A → 乙酰 CoA +
NADH+H
+
+ CO2
 反应不可逆,由丙酮酸脱氢酶复合体催化
 参与反应的辅酶有:硫胺素焦磷酸酯(TPP)、硫辛酸、
FAD、NAD
+
、CoA
 第三阶段:三羧酸循环及氧化磷酸化,生成大量的 ATP 和水
记忆要点:反应有“一、二、三、四”。
⑴ 一次底物水平磷酸化反应
 琥珀酰 CoA → 琥珀酸 + GTP
⑵ 二次脱羧基反应(同时伴随有脱氢反应)
 异柠檬酸 → α-酮戊二酸 + CO2 +
NADH+H
+
 α-酮戊二酸 → 琥珀酰 CoA + CO2 +
NADH+H
+
⑶ 三次关键酶的催化
 柠檬酸合成酶 催化 草酰乙酸 + 乙酰 CoA
→ 柠檬酸
 异柠檬酸脱氢酶 催化 异柠檬酸 → α-酮戊
二酸 + CO2 + NADH+H
+
www.chinayikao.com
 α-酮戊二酸脱氢酶 催化 α-酮戊二酸 → 琥珀酰
CoA + CO2 + NADH+H
+
⑷ 四次脱氢反应
 异柠檬酸 → α-酮戊二酸 + CO2 +
NADH+H
+
 α-酮戊二酸 → 琥珀酰 CoA + CO2 +
NADH+H
+
 琥珀酸 → 延胡索酸 + FADH2
 苹果酸 → 草酰乙酸 + NADH+H
+
糖有氧氧化的调节
见表 4-2。
表 4-2 糖有氧氧化的调节
激活剂 抑制剂 附 注
丙酮酸脱氢酶
复合体
AMP ATP
乙酰 CoA、
NADH+H
+
变构调节 + 共价
修饰
柠檬酸合成酶 - - 非关键酶
异柠檬酸脱氢
酶
ADP ATP、NADH 主要调节点、反馈
抑制
α-酮戊二酸
脱氢酶
Ca
2+
ATP、NADP、琥
珀酰 CoA
反馈抑制
巴斯德效应:糖的有氧氧化抑制糖酵解的现象。
三羧酸循环的意义
www.chinayikao.com
 氧化供能。
 三大营养素彻底氧化分解的最终代谢通路。
 是三大营养物质互变的枢纽。
 可为其他合成代谢提供小分子的前体 CoA。
有氧氧化生成的 ATP
表 4-3 糖有氧氧化生成 ATP 的详细部位说明
反 应 辅 酶 ATP
第一阶
段
葡萄糖 → 6-P-葡萄糖 -1
6-P-果糖 → 1,6-双磷酸果糖 -1
2
个
拷
贝
分
子
3-磷酸甘油醛 → 1,3-二磷
酸甘油酸
NAD
+
2 or
3
*
×2
1,3-二磷酸甘油酸 → 3-磷
酸甘油酸
底物水平 1 ×2
磷酸烯醇式丙酮酸 → 丙酮
酸
底物水平 1 ×2
第二阶
段
丙酮酸 → 乙酰 CoA NAD
+
3 ×2
第三阶
段
异柠檬酸 → α-酮戊二酸 NAD
+
3 ×2
α-酮戊二酸 → 琥珀酰 CoA NAD
+
3 ×2
琥珀酰 CoA → 琥珀酸 底物水平 1 ×2
琥珀酸 → 延胡索酸 FAD 2 ×2
延胡索酸 → 苹果酸 NAD
+
3 ×2
净生成
www.chinayikao.com
36 or 38
*糖酵解过程中产生的 NADH+H
+,
如果经苹果酸穿梭机制,可以
产生 3 个 ATP,若经磷酸甘油穿梭机制,则产生 2 个 ATP 分
子。
四、 磷酸戊糖途径反应过程及生理意义
磷酸戊糖途径的反应过程:在胞浆中进行,分为两个阶段
 第一阶段是氧化反应,生成磷酸戊糖、NADPH+H
+
及 CO2
 第二阶段是基团转移反应,生成 3-P-甘油醛和 6-P-果糖
 总反应式:3×6-P-葡萄糖 + 6NADP
+
→2×6-P-果糖 + 3-P-
甘油醛 + 6NADPH+H
+
+ 3CO2
磷酸戊糖途径的生理意义
 为核酸的生物合成提供核糖。
 提供 NADPH 作为供氢体参与多种代谢反应。
⑴ NADPH 是体内许多合成代谢的供氢体。
⑵ NADPH 参与体内羟化反应。
⑶ NADPH 还用于维持谷胱甘肽的还原状态。
五、 糖原合成及分解的基本反应过程、部位、关键酶调节及生理
意义。
糖原合成与糖原分解见表 4-4。
表 4-4 糖原合成与糖原分解的比较
糖原合成 糖原分解
部 位 肝脏、肌肉 肝脏、肌肉
www.chinayikao.com
关键
酶
有活性
的
糖原合酶 a(去磷酸化
形式)
磷酸化酶 a(磷酸化
形式)
无活性
的
糖原合酶 b(磷酸
化形式)
磷酸化酶 b(去磷酸
化形式)
作用部位 α-1,4-糖苷键、α-1,6-糖苷键
能量消耗 增加一个糖分子,消耗
2个 ATP
不需要
生理作用 能量的储备 维持血糖(肝)
酵解供能(肌
肉)
六、 糖异生概念、反应过程、关键酶调节及生理意义
糖异生概念:从非糖化合物(乳酸、甘油、生糖氨基酸)转变为
葡萄糖或糖原的过程。
 进行糖异生的主要器官是肝脏,肾脏具有肝脏 1/10 的异生糖
能力
糖异生的过程:记忆要点:反应有“一、二、三” 。
⑴ 一次反应
一次ATP的消耗:丙酮酸 + CO2 + ATP → 草
酰乙酸
一次 GTP 的消耗:草酰乙酸+ GTP → 磷酸
烯醇式丙酮酸
⑵ 二种转运草酰乙酸的途径
 苹果酸穿梭机制:丙酮酸或生成丙氨酸的生糖氨基酸
www.chinayikao.com
为原料异生糖时。
 谷草转氨酶生成天冬氨酸机制:以乳酸为原料异生为
糖时。
⑶ 三次能障的绕行
 丙酮酸 → 草酰乙酸 → 磷酸烯醇式丙酮酸
 1,6-二-磷酸-果糖 → 6-P-果糖(果糖二磷酸酶-1
催化)
 6-P-葡萄糖 → 葡萄糖(葡萄糖-6-磷酸酶催化)
糖异生的调节
 糖异生途径与糖酵解途径是方向相反的两条代谢途径。
 通过 3个底物循环进行有效调节。
糖异生的生理意义
 维持血糖浓度恒定。
 补充肝糖原。
 调节酸碱平衡。
乳酸循环(Cori 循环)
 概念:肌收缩(尤其氧供应不足时)通过糖酵解生成乳酸。
乳酸通过细胞膜弥散进入血液后入肝,在肝内异生为葡萄糖。
葡萄糖释入血液后又被肌摄取。如此形成的循环。
 形成原因:肝内糖异生活跃,且有葡萄糖-6-磷酸酶水解 6
-磷酸葡萄糖释放葡萄糖;
肌肉糖异生活性低,且无葡萄糖-6-磷酸酶。
 生理意义:避免损失乳酸。
www.chinayikao.com
防止乳酸堆积引起酸中毒。
糖的三条分解代谢途径的比较见表 4-5。
表 4-5 三种糖分解代谢的比较
糖酵解 有氧氧化 磷酸戊糖途
径
反 应 条
件
缺氧 有氧 -
部位 胞液 胞液、线粒体 胞液
关键酶 已糖激酶、6-P-
果糖激酶 1、丙酮
酸激酶
丙酮酸脱氢酶复合
体、柠檬酸合酶、
异柠檬酸脱氢酶、
α-酮戊二酸脱氢
酶复合体
6-P-葡萄糖脱氢
酶
产
物
乳酸 CO2和水 磷酸核糖、NADPH
能 量生
成
净生成 2 个
ATP
净生成 36 或 38 个
ATP
没有 ATP 生
成
生 理 意
义
①迅速提供能量
②成熟红细胞的
供能③某些代谢
活跃的组织供能
①氧化供能②三大
营养素彻底氧化分
解的最终代谢通路
③三大营养物质互
变的枢纽
①为核酸合成提
供核糖②提供合
成代谢反应的还
原当量
七、 血糖正常值、血糖来源与去路。激素对血糖浓度的调节
www.chinayikao.com
 血液正常值: 3.89~6.1mmol/L。
 血糖来源有三:⑴食物消化吸收 ⑵肝糖原分解 ⑶糖异生
 血糖去路有四:⑴无氧酵解 ⑵有氧氧化 ⑶磷酸戊糖途径
⑷转化为脂肪、氨基酸
第五章
八、 什么是脂类,包括哪些物质
脂类:脂肪及类脂的总称
 脂肪:甘油三酯或称三脂肪酸甘油酯。
 类脂:固醇及其酯、磷脂及糖脂,细胞的膜结构重要组分。
脂肪酸的来源有二
 来源一是自身合成如饱和脂肪酸及单不饱和脂肪酸。
 来源二由代谢物供给如必需脂肪酸,某些多不饱和脂肪酸。
九、 甘油三酯合成的两种途径和甘油的分解代谢
甘油三酯合成的两种途径
 原料:所需的甘油及脂肪酸主要由葡萄糖代谢提供,亦可通过食
物供给。
 甘油一酯途径:小肠粘膜细胞,初始底物为 2-甘油一酯,1,2-甘
油二酯为中间产物。
 甘油二酯途径:肝细胞及脂肪细胞,初始底物为 3-P-甘油,磷脂
酸和 1,2-甘油二酯为中间产物。
甘油的分解代谢
1.甘油 + ATP → 3-P 甘油
(胞液中)
www.chinayikao.com
2. 3-P 甘油 → 磷酸二羟
丙酮(3-P 甘油醛)+ NADH+H
+
(胞液中)
3.3-P 甘油醛 → 1,3-二磷酸甘油酸 + NADH+H
+
(胞液
中)
4.1,3-二磷酸甘油酸 → 3-磷酸甘
油酸 + ATP (胞液中)
5.磷酸烯醇式丙酮酸 → 丙酮酸 +
ATP (胞液中)
6.丙酮酸 → 15 ATP
(线粒体)
由上可知,一分子甘油彻底氧化分解产生的 ATP 分子数为 20
个或 22 个(在胞液中的两次脱下的 NADH+H
+
经不同的转运途径运输
入线粒体中分别产生 2个或 3个 ATP 分子)
十、 脂肪动员的概念及特点
脂肪动员:储存在脂肪细胞中的脂肪,被脂肪酶逐步水解为游离脂酸
及甘油并释放入血供其它组织氧化利用的过程。
关键酶:激素敏感性甘油三酯脂肪酶 HSL,也是脂肪分解的限速酶
 激活:脂解激素如肾上腺素、胰高血糖素、ACTH、TSH
 抑制:胰岛素、前列腺素 E2、烟酸
十一、 脂肪酸β氧化过程的特点
脂肪酸β氧化的过程:三个步骤
 第一步:脂酸的活化,生成脂酰 CoA,胞液中进行,脂酰 CoA 合
成酶催化
www.chinayikao.com
脂肪酸+ ATP + 辅酶 A → 脂酰 CoA + PPi
 第二步:脂酰 CoA 进入线粒体 依赖肉碱脂酰转移酶 I(外膜
上)、肉碱-肉碱脂酰转位酶(内膜上)、肉碱脂酰转移酶 II(内
膜上)三种酶作用转运。肉碱脂酰转移酶 I是限速酶。
 第三步:脂酸的β氧化 每一次β氧化需要四个反应依次连续进
行
1. 脱 氢:生成 FADH2
2. 加 水:
3. 再脱氢:生成 NADH+H
+
4. 硫 解:生成一分子乙酰 CoA 和脂酰(n-2)CoA,(n为碳原子
个数)
脂酸氧化的能量生成:以 16 碳的软脂酸为例
 产生的总能量是 131ATP,脂酸活化时相当于消耗两个 ATP,净产
生 129 个 ATP 分子
 含有 2n 个碳原子的脂肪酸彻底氧化分解时可产生
n个乙酰 CoA 分子、n-1 个 FADH2分子、n-1 个 NADH+H
+
分子
故总产生 12×n + 2×(n-1) + 3×(n-1)=17n-5 个 ATP,
净产生 17n-7 个 ATP
 例 14 碳软脂酸分解,最终净产生 114 个 ATP
十二、 酮体生成过程的特点
酮体:乙酰乙酸、β-羟丁酸及丙酮
 β-羟丁酸 + NAD+←→ 乙酰乙酸 + NADH+H
+
酮体代谢的特点:肝内生酮肝外用。
www.chinayikao.com
 肝内生酮:肝细胞内有生成酮体的酶,HMG CoA 合成酶是合成的
限速酶。
注:肾脏也可以少量生成酮体。
 肝外用酮:
1. 琥珀酰 CoA 转硫酶(心、肾、脑、骨骼肌)
2. 乙酰乙酰 CoA 硫解酶(心、肾、脑、骨骼肌)
3. 乙酰乙酰硫激酶(心、肾、脑)
酮体生成的意义
 为肝外组织(脑、肌组织)提供能源。
 脑组织在糖供应不足时,利用酮体供能。
 正常情况下,血中酮体为 0.03-0.5 mmol/L。
酮体生成的调节
 酮体生成增加:饥饿时,胰高血糖素增多,脂肪动员加强。
 酮体生成减少:饱食后,胰岛素分泌增多,脂肪动员减弱。
 丙二酯 CoA 抑制脂酰 CoA 进入线粒体,减少酮体生成。
十三、 脂酸的合成代谢
合成部位:肝、肾、脑、肺、乳腺及脂肪组织的胞液中。
合成原料:由糖代谢而来的乙酰 CoA。
合成的过程:两大步骤
 第一步:丙二酰 CoA 的合成,乙酰 CoA 羧化酶催化,生物素为辅
基,Mn
2+
为激活剂
乙酰 CoA + ATP + HCO3
-
→ 丙二酰 CoA
 第二步:脂酸合成,由 7种酶蛋白的多酶体系(原核)或多功能
www.chinayikao.com
酶(真核)催化
乙酰 CoA + 7 丙二酰 CoA + 14NADPH+H
+
→ 软脂酸
(n=16)
脂酸碳链的延长
 内质网脂酸碳链延长酶体系:主要方式,以丙二酰 CoA 为二碳供
体。
 线粒体酶体系:生成硬脂酸为主,乙酰 CoA 为二碳供体。
脂酸分解与脂酸合成的比较
脂酸分解与脂酸合成的比较见表 5-1。
表 5-1 脂酸分解与脂酸合成的比较
脂酸的分解(β-
氧化)
脂酸的合成
合成部位 脑组织外的所有
组织,先胞液,后
线粒体
肝、肾、脑、肺、乳腺及脂肪
组织的胞液中
主要代谢原
料
脂肪酸 乙酰 CoA
主要代谢过
程
第一步:脂肪酸的
跨膜运输
第二步:脂肪酸的
β氧化
第一步:丙二酰 CoA 的合成
第二步:脂酸合成
关键酶 肉碱脂酰CoA转移
酶 I
乙酰 CoA 羧化酶
www.chinayikao.com
所需的还原
当量
FAD、NAD
+
NADPH
重要的中间
产物
乙酰 CoA 丙二酸单酰 CoA(第六版教材
中称丙二酰 CoA)
CO2 作为参
加者
是 不是
酰基载体 CoA ACP
十四、 几种多不饱和脂酸及重要衍生物
 不饱和脂酸包括油酸、软油酸、亚油酸、α亚麻酸和花生四烯酸。
 油酸、软油酸机体可以自身合成;后三种必需从食物中供给,称
为必需脂肪酸。
 亚油酸可以转变为花生四烯酸及其衍生物(前列腺素、血栓口恶
烷及白三烯)。
十五、 磷脂概念、各类磷脂的结构特点及磷脂酶的作用特点
磷脂:含磷酸的脂类。
 甘油磷脂:由甘油构成的磷脂,常见甘油磷脂的比较见表 5-2。
 鞘磷脂:由鞘氨醇构成的磷脂
表 5-2 常见甘油磷脂的比较
取代基 甘油磷脂名称 合成方式 取代基提
供
中间产物
H 磷脂酸 3-磷酸甘
油
胆碱 磷 脂 酰 胆 碱 甘油二酯合 CDP-胆碱 1,2-甘油
www.chinayikao.com
(卵磷脂) 成途径 二酯
乙醇胺 磷脂酰乙醇胺
(脑磷脂)
甘油二酯合
成途径
CDP- 乙醇
胺
1,2-甘油
二酯
甘油 磷脂酰甘油
丝氨酸 磷脂酰丝胺酸 CDP-甘油二
酯途径
丝氨酸 CDP-甘油
二酯
磷 脂 酰
甘油
二磷脂酰甘油
(心磷脂)
CDP-甘油二
酯途径
磷脂酰甘
油
CDP-甘油
二酯
肌醇 磷脂酰肌醇 CDP-甘油二
酯途径
肌醇 CDP-甘油
二酯
磷脂酶的作用特点
常见磷脂酶的作用特点比较见表 5-3,常见磷脂产物的作用特点比较
见表 5-4
表 5-3 常见磷脂酶的作用特点比较
酶 作用部位 产 物
磷脂酶 A2 甘油磷脂分子中 2
位酯键
溶血磷脂 1 + 多不饱
和脂酸
磷脂酶 A1 甘油磷脂分子中 1
位酯键
溶血磷脂 2 + 脂酸
磷脂酶 C 甘油磷脂分子中 3
位酯键
甘油二酯 + 磷酸胆碱
(乙醇胺)
磷脂酶 D 磷酸取代基间酯键 磷酸甘油 + 含氮碱
www.chinayikao.com
表 5-4 常见磷脂产物的作用特点比较
被消化物
质
酶 作用部位 产 物
溶血磷脂
1
磷脂酶
B1
溶血磷脂分子中的
1位酯键
甘油磷酸胆碱
+ FA
溶血磷脂
2
磷脂酶
B2
溶血磷脂分子中的
2位酯键
甘油磷酸胆碱
+ FA
甘油磷酸
胆碱
磷脂酶
D
磷酸取代基间酯键 磷酸甘油 +
含氮碱
溶血磷脂酶 I=磷脂酶 B1
十六、 鞘磷脂的代谢特点
记忆要点如下:
 含量最多的鞘磷脂是神经鞘磷脂。
 神经鞘磷脂的组成为:鞘氨醇 + 脂酸 + 磷酸胆碱
 取代基提供时是由 CDP-胆碱提供磷酸胆碱
 鞘氨醇合成时的原料是软脂酰 CoA 和丝氨酸
 神经鞘磷脂的降解的酶属于磷脂酶 C类。
十七、 胆固醇的合成特点及转归
合成部位:成年动物脑组织及成熟细细胞外的所有组织。
合成原料:“三高合成”。
 耗能(36 分子 ATP):线粒体的糖氧化。
 耗料(18 分子乙酰 CoA):线粒体的糖氧化。
 耗氢(36 分子 NADPH + H+):胞液中的磷酸戊糖途径。
www.chinayikao.com
合成步骤:三个阶段
 第一阶段:甲羟戊酸的生成,HMGCoA 还原酶是限速酶。
 第二阶段:鲨烯(30C)的生成。
 第三阶段:胆固醇(27C)的合成。
胆固醇合成的调节
胆固醇合成的调节见表 5-5。
表 5-5 胆固醇合成的调节
合成增加 合成减少
HMGCoA 还原酶活
性变化
增高 降低
昼夜变化 午夜最高 正午最小
激素影响 胰岛素增加、甲状腺
素增加
胰高血糖素增加、皮
质醇增加
饮食因素 饱食促进合成 饥饿禁食导致合成
减少
反馈调节 胆固醇自身的负反馈作用
胆固醇的转归
 转变为胆汁酸。
 转化为类固醇激素。
 转化为 7-脱氢胆固醇,经紫外线照射转变为维生素 D3。
十八、 血浆脂蛋白的分类、组成及功能特点
常见血浆脂蛋白的比较见表 5-6。
表 5-6 常见血浆脂蛋白的比较
www.chinayikao.com
CM VLDL LDL HDL
名 称 乳糜微粒 极低密度
脂蛋白
低密度脂蛋
白
高密度脂蛋
白
密度高低 从左往右,密度由低到高依次排列 CM<VLDL<LDL
<HDL
电泳对应蛋
白
原点 前β球蛋
白
β球蛋白 α球蛋白
物
质
含
量
蛋白质
含量
- - -
最多
甘油三脂
含量
最多
- - -
胆固醇
含量
- -
最多
-
载脂蛋白组
成
apoB48 最
多
apoE 最多 apoB100 最
多
apo AⅠ、A
Ⅱ最多
合成部位 小肠粘膜
细胞
肝细胞 血浆中由VLDL
转变
肝、肠、血
浆
功 能 转运外源
性甘油三
酯及胆固
醇
转运内源
性甘油三
酯及胆固
醇
转运内源性
胆固醇
逆向转运胆
固醇
HDL 的记忆点:
 HDL 按密度大小:新生 HDL > HDL3 > HDL2 > HDL1 。
www.chinayikao.com
 HDL1又称为 HDLc,仅在高胆固醇膳食后血中出现。
 正常人血浆中主要含有 HDL2和 HDL3。
 HDL 的功能是逆向转运胆固醇至肝脏(高脂血症中,无 HDL 的升
高)。
 HDL 在血浆中的半衰期为 3-5 天。
 HDL 是 apoCII 的贮存库。
第六章
一、 生物氧化与体外燃烧的异同
见表 6-1。
表 6-1 生物氧化与体外燃烧的异同
生物氧化 体外燃烧
温度 37℃ 高温
是否有酶 需要 不需要
能量释放 逐步 立刻
方式 加氧、脱氢、失电
子
燃烧
二、 呼吸链的组成
呼吸链:代谢物脱下的成对氢原子(2H)通过多种酶和辅酶所催化的连
锁反应逐步传递,最终与氧结合生成水。由于此过程与细胞
摄取氧的呼吸过程相关,故称呼吸链。
呼吸链的基本组成
见表 6-2。
表 6-2 四种复合体的比较
www.chinayikao.com
复合体 酶名称 位 置 辅 基 所含细胞
色素
复合体 I NADH-泛醌还原酶 内膜中 FMN、Fe-S
复合体 II 琥珀酸-泛醌还原
酶
内膜内侧 FAD、Fe-S b560
复 合 体
III
泛醌-细胞色素 C
还原酶
内膜中 铁卟啉、
Fe-S
b562、b566 、
C1
复合体 IV 细胞色素C氧化酶 内膜中 铁卟啉、
Cu
a 、a3
注:泛醌(辅酶 Q)与 cytC 与线粒体内膜结合不紧密,极易分离,
故不包含在上述四种复合体中
呼吸链中辅酶的组成成分与功能
见表 6-3。
表 6-3 呼吸链中辅酶的比较
辅酶 组成成分 功能一(递氢)功能二(递电
子)
NAD
+
维生素PP 一个 H 一个 e
NADP
+
维生素PP 一个 H 一个 e
FMN 维生素 B2 两个 H 两个 e
FAD 维生素 B2 两个 H 两个 e
Fe-S 铁原子 - 一个 e
泛醌 CoQ 两个 H 两个 e
细 胞 色 素 铁卟啉 - 一个 e
www.chinayikao.com
cyt
注:递氢体同时也是递电子体;单电子传递体是 Fe-S、细
胞色素。
两条呼吸链
 NADH 呼吸链:复合体 I → 复合体 III → 复合体 IV
乳酸脱氢酶、苹果酸脱氢酶、异柠檬酸脱氢酶、谷氨酸
脱氢酶、β羟丁酸脱氢酶
 琥珀酸呼吸链:复合体 II → 复合体 III → 复合体
IV
琥珀酸脱氢酶、磷酸甘油脱氢酶、脂酰 CoA 脱氢酶
 细胞色素在呼吸链中的排列顺序
b560→b562→b566→c1→c→a→a3→O2
三、 氧化磷酸化的概念及特点
P/O 比值:物质氧化时,每消耗 1摩尔氧原子所消耗无机磷的摩尔数
(消耗 ADP 的摩尔数),即生成 ATP 的摩尔数。
表 6-4 一些底物的 P/O 比值
氧化磷酸化:又称偶联磷酸化,代谢物经氧化分解时通过呼吸链电子
传递,该过程中偶联 ADP 的磷酸化,生成 ATP,是体内 ATP
线粒体离体实验测得的一些底物的P/O比值
底 物 呼吸链的组成 P/O比值 可能生成的 ATP数
β-羟丁酸 NAD+→复合体Ⅰ→CoQ→复合体Ⅲ 2.4~2.8                       3
→Cyt c→复合体Ⅳ→O2
琥珀酸 复合体Ⅱ→CoQ→复合体Ⅲ 1.7                                2
→Cyt c→复合体Ⅳ→O2
抗坏血酸 Cyt c→复合体Ⅳ→O2 0.88                             1
细胞色素c (Fe2+)       复合体Ⅳ→O2 0.61-0.68                        1
www.chinayikao.com
生成最主要的方式。
底物水平磷酸化:直接将代谢物分子中的能量转移至 ADP(或
GDP),生成 ATP(或 GTP)的过程。
 1,3-二磷酸甘油酸 → 3-磷酸甘油酸 (ATP)
 磷酸烯醇式丙酮酸 → 丙酮酸 (ATP)
 琥珀酰 CoA → 琥珀酸 (GTP)
四、 影响氧化磷酸化的因素
三种抑制剂的比较见表 6-5。
表 6-5 三种抑制剂的比较
抑制剂类别 抑制剂名称 抑制剂作用原理
呼吸链抑制剂(阻断
呼吸链中某些部位
电子传递)
鱼藤酮、粉蝶霉素 A、
异戊巴比妥
与复合体I中的Fe-S结合
抗霉素 A、二硫基
丙醇
阻断复合体 III 中 cyt b 与
cytc1间电子传递
CO、CN
-
、N2、H2S 抑制细胞色素 C氧化酶
解偶联剂 二硝基苯酚 氧化过程与磷酸化偶联过
程脱离
氧化磷酸化抑制剂
(对电子传递及ADP
磷酸化均有抑制作
用)
寡霉素 阻止质子回流,抑制 ATP
生成
五、 ATP 的特点
www.chinayikao.com
高能磷酸酯键:水解时释放的能量较多(大于 21kJ/mol)的磷酸
酯键。
常见的高能化合物
 磷酸肌酸:肌肉和脑中能量的储存。
 磷酸烯醇式丙酮酸:糖酵解与糖异生的中间产物。
 乙酰磷酸。
 乙酰 CoA:三大物质代谢的枢扭。
 ATP、GTP、UTP、CTP。
六、 其他氧化体系:需氧脱氢酶和氧化酶、过氧化物酶、超氧物
歧化酶和微粒体酶
除线粒体的氧化体系外,在微粒体、过氧化物酶体以及细胞
其他部位还存在其他氧化体系,参与呼吸链以外的氧化过程,其
过程是不伴随磷酸化,不能生成 ATP,主要与体内代谢物、药物
和毒物的生物转化有关。见表 6-6。
表 6-6 其他氧化体系的比较
其他氧化体
系
作用方式 辅基 举 例
需氧脱氢酶 直接利用氧为受氢体催
化底物氧化
FMN 或 FAD
氧化酶 直接利用氧为受氢体催
化底物氧化
Cu
2+
细胞色素 C
氧化酶
抗坏血酸氧
化酶
www.chinayikao.com
过氧化氢酶
(触酶)
2H2O2-→2H2O +
O2
血 红
素
过氧化氢酶
过氧化物酶 R + H2O2-→RO +
H2O
RH2+ H2O2 - → R +
2H2O
血 红
素
过氧化物酶
超氧物歧化
酶(SOD)
Cu
2+
、Zn
2+
(胞
浆)
Mn
2+
(线粒
体)
超氧物歧化
酶
加单氧酶 RH + NADPH+H
+
+O2 →
ROH+NADP
+
Cyt
P450
羟化酶
加双氧酶 催化氧分子中的2个氧
原子加到底物带双键
的 2个碳原子上
-
色氨酸吡咯
酶
第七章
十九、 蛋白质的营养作用
 蛋白质的营养价值取决于食物蛋白质含必需氨基酸的种类,
数量以及各种氨基酸的比例与人体蛋白质的接近程度。
 蛋白质的互补作用是指几种营养价值较低的蛋白质如果合
理调配使用,因所含必需氨基酸可相互补充,故可提高其营
养价值。
 必需氨基酸是指人体需要但不能自身合成,必须由食物供给
www.chinayikao.com
的氨基酸,共 8种。
二十、 蛋白质的消化吸收与腐败
 食物蛋白质的消化自胃中开始,主要在小肠中进行。
 胃蛋白酶、胰蛋白酶是蛋白质消化的主要酶。
 水解生成的氨基酸及二肽可通过主动运输的方式被吸收。
 肠道细菌对未消化的蛋白质和氨基酸可产生腐败作用。
二十一、 氨基酸的几种脱氨基作用
转氨基作用:在转氨酶的作用下,一种氨基酸的氨基转移到另一
种α-酮酸上生成另一种氨基酸和相应的α-酮酸的过程。
 转氨基的反应是可逆的。
 转氨酶的辅酶是维生素 B6
 最常见的转氨酶是谷丙转氨酶 GPT 和谷草转氨酶 GOT
氧化脱氨基作用:在 L-谷氨酸脱氢酶的作用下,谷氨酸脱氢脱氨
基生成氨和α-酮戊二酸的过程。
联合脱氨酸作用:转氨酶与 L-谷氨酸脱氢酶或腺苷酸脱氨酶联合
作用脱去氨基的过程。
 转氨酶与 L-谷氨酸脱氢酶的联合作用主要在肝、肾组织中
进行。
 转氨酶与腺苷酸脱氨酶的嘌呤核苷酸循环联合作用主要在
肌肉中进行。
www.chinayikao.com
二十二、 α-酮酸的代谢
 经氨基化生成非必需氨基酸。
 转变成糖及脂类。(氨基酸的分类见表 7-1)
表 7-1 氨基酸的分类
类 别 氨基酸
生糖氨基酸 甘氨酸、丝氨酸、缬氨酸、组氨酸、精氨酸、半
胱氨酸、胱氨酸、羟脯氨酸、丙氨酸、谷氨酸、
谷胺酰胺、天冬氨酸、天冬酰胺、甲硫氨酸
生酮氨基酸 亮氨酸、赖氨酸
生糖兼生酮
氨基酸
异亮氨酸、苯丙氨酸、酪氨酸、色氨酸、苏氨
酸
 氧化供能。
二十三、 体内氨的来源与转运
氨的来源有三
 (1)氨基酸脱氨基作用产生的氨,是体内氨的主要来源。
 (2)肠道吸收的氨:①肠内氨基酸在细菌作用下产生的氨;
②肠道尿素酶水解尿素产生的氨。
 (3)肾小管上皮细胞分泌的氨主要来自谷氨酰胺。
氨的转运有二
 丙氨酸-葡萄糖循环
 肌肉中的氨以无毒的丙氨酸形式运输到肝,可异生为糖。
 肝为肌肉提供了生成丙酮酸的葡萄糖。
 谷氨酰胺的运氨作用
www.chinayikao.com
 从脑、肌肉向肝或肾运氨。
 谷氨酰胺既是氨的解毒产物,也是氨的储存及运输形式。
二十四、 尿素代谢特点
代谢特点记忆要点:一、二、三、四。
 一个限速酶:精氨酸代琥珀酸合成酶。
 二个反应部位:线粒体与胞液。
二个 N原子来源:一个来源于线粒体中游离的 NH3,另一
个来源于胞液中的天冬氨酸。
 三个 ATP 的消耗,线粒体里消耗两个 ATP,胞液中消耗 1个
ATP(两个磷酸键)。
三个重要中间产物:鸟氨酸、瓜氨酸、精氨酸。
 四个高能磷酸键:线粒体里两个磷酸键,胞液中两个磷酸键。
四个反应步骤。
 氨基甲酰磷酸的生成 线粒体中(氨基甲酰磷酸合成酶 I
是关键酶)
 瓜氨酸的生成 线粒体中
 精氨酸代琥珀酸的生成 胞液中(精氨酸代琥珀酸合成酶
是限速酶)
 精氨酸的水解、尿素的生成 胞液中
尿素合成的调节
见表 7-2。
表 7-2 尿素合成的调节
合成增加 合成减少
www.chinayikao.com
CPS-I 的调节 AGA 是 CPS-I 的变构激活
剂
精氨酸是 AGA 合成酶的激
活剂
-
食物蛋白质的影响 高蛋白膳食 低蛋白膳食
尿素合成酶的影响 氨基甲酰磷酸合成酶 I是关键酶
精氨酸代琥珀酸合成酶是尿素合成的
限速酶
二十五、 氨基酸的脱羧基作用
表 7-3。
表 7-3 氨基酸的脱羧基作用
氨基
酸
脱羧基后生成相
应的胺类
功 能
谷氨
酸
γ-氨基丁酸
脑中 GABA 含量较多,是抑制性神经
递质
半胱
氨酸
牛磺酸
牛磺酸是结合型胆汁酸的组成成分
脑组织含有较多的牛磺酸,有重要的
生理功能
组氨
酸
组胺
组胺在体内分布广泛,主要存在于肥
大细胞中
组胺是一种强烈的血管舒张剂,增加
毛细血管的通透性
组胺还可刺激胃蛋白酶及胃酸的分
www.chinayikao.com
泌
色氨
酸
5-羟色胺
5-羟色胺广泛分布体内各组织
脑内的 5-羟色胺可作为神经递质,具
有抑制作用
外周组织中的 5-羟色胺有收缩血管
的作用
二十六、 一碳单位的代谢特点
 一碳单位的定义:某些氨基酸在分解代谢过程产生含有一个
碳原子的基团。
 一碳单位的构成:甲基、甲烯基、甲酰基、亚氨甲基、甲炔
基(不包括 CO2)。
 一碳单位的来源:甘氨酸、组氨酸、色氨酸、丝氨酸。
 一碳单位的功效:作为合成嘌呤核苷酸与嘧啶核苷酸的原
料。
 嘌呤核苷酸的合成需要由一碳单位提供嘌呤碱基 C2、C8的来
源。
 嘧啶核苷酸的合成仅在胸苷酸(dTMP)合成时,需要
N
10
-CH2-FH4提供甲基。
二十七、 含硫氨基酸、芳香族氨基酸和支链氨基酸的代谢特点
含硫氨基酸代谢
 SAM(S-腺苷甲硫氨
酸、活性甲硫氨酸)是
甲基的活性供体,维生
www.chinayikao.com
素 B12是转甲基酶的辅酶
 N5-CH3-FH4 是体内甲基的间接供体,它使同型半胱氨酸转
变成甲硫氨酸的反应是其唯一的反应
 SAM 使底物甲基化后,自身转变为 S-腺苷同型半胱氨酸,后
者去腺苷后转变为同型半胱氨酸。如右图所示
 同型半胱氨酸与
半胱氨酸概念不
同,前者比后者在
分子结构上多一个
甲基,其结构式如右图所示。
肌酸的代谢
 肌酸的合成是由精氨酸、甘氨酸并由 SAM 提供甲基合成而
来。
 磷酸肌酸是高能磷酸化合物。
 肌酸和磷酸肌酸的代谢终产物是肌酸酐。
 肌酸激酶有三种同工酶:MM 型(骨骼肌中)、MB 型(心肌中)、
BB 型(脑组织中)。
芳香族氨基酸代谢
 苯丙氨酸和酪氨酸代谢
 苯丙氨酸 → 酪氨酸 代谢的酶是苯丙氨酸羟化酶,此
酶缺乏导致苯丙酮酸尿症。
 酪氨酸 → 多巴胺(肾上腺素、去甲肾上腺素), 主
要在神经组织是肾上腺组织。
www.chinayikao.com
 酪氨酸 → 黑色素(黑色素细胞), 关键酶是酪氨酸
酶,缺乏造成白化病。
 酪氨酸分解可产生延胡索酸和乙酰乙酸,为生糖兼生酮氨
基酸。
 色氨酸代谢
 色氨酸代谢可产生:⑴5-羟色胺;⑵N5-CHO-FH4 ;⑶少量
尼克酸;⑷丙酮酸与乙酰乙酰辅酶 A,属于生糖兼生
酮氨基酸。
支链氨基酸代谢
 亮氨酸 → 乙
酰辅酶 A + 乙酰乙酰辅酶 A 生酮氨基酸
 异亮氨酸 → 乙
酰辅酶 A + 琥珀酰辅酶 A 生糖兼生酮氨基酸
 缬氨酸 → 琥
珀酰辅酶 A 生糖氨基酸
白化病:人体由于缺乏酪氨酸酶,黑色素合成障碍,皮肤、毛发等发
白。
苯酮酸尿症:人体内先天性缺乏苯丙氨酸羟化酶,使苯丙氨酸不能正
常地转变成酪氨酸,导致苯丙氨酸蓄积并经转氨基作用生成苯丙酮
酸,后者进一步转变成苯乙酸等衍生物。此时,尿中出现大量苯丙酮
酸等代谢产物。而苯丙酮酸的堆积对中枢神经系统有毒性,患儿的智
力发充障碍。
第八章
www.chinayikao.com
二十八、 体内核苷酸的分布特点与生物学功能
核苷酸体内的分布
 人体内的核苷酸主要由机体细胞自身合成。
 核苷酸不属于营养必需物质。
 细胞中以 5’-核苷酸形式存在,以 5’-ATP 含量最多。
核苷酸的生物学功能
 作为核酸合成的原料:是核苷酸最主要的功能。
 体内能量的利用形式:ATP 与 GTP。
 参与代谢和生理调节:cAMP 是第二信使。
 组成辅酶:腺苷酸可作为 NAD、FAD 的组成成分。
 活化中间代谢物:UDPG、SAM、CDP-二酰甘油。
二十九、 嘌呤核苷酸的从头
合 成 途
径
从头合成的基本原料:
天冬氨酸、谷胺酰胺、甘
氨酸、一碳单位(N
5
N
10
-甲炔 FH4、N
10
-甲酰 FH4)、CO2合成(天
甘在上,谷酰为底,一碳单位在两旁,二氧化碳顶头上)
从头合成的过程:
 IMP 的合成,记忆要点:
 磷酸戊糖途径 → 5’-P核糖 → PRPP → IMP。
www.chinayikao.com
 5’-P 核糖 + ATP ――――→PRPP + AMP 反应由 PRPP
合成酶催化。
 至 IMP 生成,共有五次消耗 ATP 的反应。
 GMP 和 AMP 的合成
 生成一个 AMP 需要:5分子 ATP + 1 分子 GTP
 生成一个 GMP 需要:6分子 ATP
三十、 嘌呤核苷酸的补救合成途径
 腺嘌呤 + PRPP → AMP + PPi (酶:腺嘌呤磷酸核糖
转移酶,APRT)
 次黄嘌呤 + PRPP → AMP + PPi (酶:次黄嘌呤-鸟嘌
呤磷酸核糖转移酶,HGPRT)
 鸟黄嘌呤 + PRPP → AMP + PPi (酶:次黄嘌呤-鸟嘌
呤磷酸核糖转移酶,HGPRT)
 自毁容貌征:基因缺陷导致 HGPRT 缺失。
 补救合成节省从头合成时的能量和一些氨基酸的消耗。
 体内某些组织器官,如脑、骨髓等只能进行补救合成。
三十一、 脱氧(核糖)核苷酸的生成特点
 反应过程:NDP ――→ dNDP,由核糖核苷酸还原酶催化。
 辅酶是 NADPH+H
+
 还原作用是在二磷酸核苷水平进行(N=A、G、U、C)。
 IMP + GTP ―→ 腺苷酸代琥珀酸 ――→ AMP
 IMP -→ XMP; XMP + ATP ――→ GMP
www.chinayikao.com
三十二、 嘌呤核苷酸的抗代谢物
嘌呤核苷酸的抗代谢物见表 8-1。
表 8-1 嘌呤核苷酸的抗代谢物
嘌呤类似物 氨基酸类似物 叶酸类似物
抗代谢
物
6-巯基嘌呤(次黄嘌呤
的类似物)
6-巯基鸟嘌呤、8-氮杂
鸟嘌呤等
氮杂丝氨酸等 氨蝶呤
氨甲蝶呤等
作用机
理
抑制 IMP→AMP、GMP
阻断补救合成途径
阻断从头合成途径
结构与谷氨酰
胺类似,抑制嘌
呤核苷酸的合
成
竞争二氢叶酸
还原酶,抑制嘌
呤核苷酸的合
成
三十三、 嘌呤核苷酸的分解代谢

 主要的代谢酶:黄嘌呤氧化酶,在肝小肠及肾中活性较强。
 尿酸是嘌呤核苷酸分解的终产物。当患者血中尿酸含量超
过 8mg%时,尿酸盐晶体即可沉积于关节、软组织、软骨
及肾等处,导致关节炎、尿路结石及肾疾病,引起痛风
症。
 别嘌呤醇抑制黄嘌呤氧化酶,抑制尿酸的生成,临床上用
于治疗痛风症。
三十四、 嘧啶核苷酸的从头合成途径
AMP ――→ 次黄嘌呤――→ 黄嘌呤――→ 尿酸
www.chinayikao.com
从头合成的基本原料
谷胺酰胺、天冬氨酸和 CO2。
合成过程
 尿嘧啶核苷酸的合成。
 反应主要在肝脏中进行。
 嘧啶核苷酸合成的酶是两个多功能酶。
 反应以 UMP 为起点,最终生成 CTP 和 dTMP。
 U→C 是一次转氨基反应,CTP 的合成需要 CTP 合成酶,
由谷胺酰胺提供氨基。
 U→T 是一次甲基化加成反应,dTMP 的合成需要胸苷酸合
成酶的催化,N
5
N
10
-甲烯 FH4是甲基供体。
 dUMP 来自于两条途径:⑴dUDP 的水解;⑵dCMP 的脱氨
基。后者为主。
三十五、 嘧啶核苷酸的补救合成途径
 嘧啶 + PRPP → 磷酸嘧啶核苷 + PPi (酶:嘧啶
磷酸核糖转移酶)。
 CTP 的合成与脱氧胸腺嘧啶核苷酸的生成如图示。

 谷氨酰胺 + HCO3- + 2ATP → 氨基甲酰磷酸 + 谷氨酸 + 2ADP。
 氨基甲酰磷酸 + 天冬氨酸 → 尿嘧啶核苷酸 。
www.chinayikao.com

 嘧啶磷酸核糖转移酶底物有三种:尿嘧啶、胸腺嘧啶及
乳清酸,对胞嘧啶不起作用。
 尿嘧啶核苷 + ATP → UMP + ADP (酶:尿苷激酶)。
 脱氧胸苷 + ATP → dTMP + ADP (酶:胸苷激酶)。
三十六、 嘌呤与嘧啶核苷酸的抗代谢物
嘌呤与嘧啶核苷酸的抗代谢物见表 8-2。
表 8-2 嘌呤与嘧啶核苷酸的抗代谢物
抗代谢物 类似物 作用机理
5Fu 胸腺嘧啶 抑制胸苷酸合成酶
6MP IMP  抑制 IMP→AMP、GMP
 阻断补救合成途径
 阻断从头合成途径
阿糖 胞
苷
核苷 抑制 CDP 的还原
氨甲 蝶
呤
叶酸 抑制二氢叶酸还原酶
氮杂 丝
氨酸
谷胺酰胺 干扰谷氨酰胺在嘌呤核苷酸合
成中的作用
www.chinayikao.com
别嘌 呤
醇
次黄嘌呤 抑制黄嘌呤氧化酶
三十七、 嘧啶核苷酸的分解代谢
十一、嘌呤核苷酸与嘧啶核苷酸合成与分解的比较(见表 8-3)
表 8-3 嘌呤核苷酸与嘧啶核苷酸合成与分解的比较
嘌呤核苷酸 嘧啶核苷酸
从
头
合
成
原料 天冬氨酸、谷氨酰胺、甘氨
酸、一碳单位、CO2
天冬氨酸、谷氨酰胺
一碳单位(仅在胸苷
酸合成时)
程序 在磷酸核糖分子上经复杂
酶促反应,直接合成嘌呤核
苷酸
首先合成嘧啶环,再
与磷酸核糖结合生成
嘧啶核苷酸
合成部
位
肝、小肠及胸腺 肝脏
关键酶 PRPP 合成酶
PRPP 酰胺转移酶
氨基甲酰磷酸合成酶
II
天冬氨酸氨基甲酰转
移酶
 胞嘧啶--→尿嘧啶--→β-丙氨酸。
 胸腺嘧啶-―――――-→β-氨基异丁酸。
www.chinayikao.com
中间产
物
IMP UMP
补
救
合
成
部位 脑、骨髓脾脏 -
原料 游离的嘌呤碱基、嘌呤核苷 游离的嘧啶碱基
酶 腺嘌呤磷酸核糖转移酶
APRT
次黄嘌呤-鸟嘌呤磷酸核
糖转移酶,HGPRT
嘧啶磷酸核糖转移酶
尿苷激酶
分解产物 尿酸 C、U―――→β-丙氨
酸
T ―――→β-氨
基异丁酸
第九章
一、 物质代谢的特点
 物质代谢的整体性。
 代谢过程在精细的调节下进行。
 代谢具有共同的代谢池,处于动态平衡中。
 ATP 是机体能量利用的共同形式。
 NADPH 是体内合成代谢中还原当量的主要供体。
 各器官组织的物质代谢各具特色。
二、 物质代谢的相互联系
能量代谢上的相互联系
 糖是主要供能物质(50%~70%)、脂肪供能(20%~30%)、蛋白质
www.chinayikao.com
供能(10%~20%)。
 乙酰辅酶 A是三大营养物质共同的中间代谢物。
 三羧酸循环是糖脂蛋白质最后分解的共同代谢途径,释放的能量
均以 ATP 形式储存。
三大营养物质代谢的相互联系
 糖脂代谢密切联系。糖可以转变为脂类,反之不行。
 除亮氨酸、赖氨酸外,余 18 种氨基酸均可转变为糖。
 蛋白质可以转变为脂类,但脂类不能提供氨基酸的骨架,无法转
变为蛋白质。
 氨基酸产生的一碳单位与糖代谢产生的磷酸核糖,与核酸代谢紧
密联系。
组织、器官代谢特点
见表 9-1。
表 9-1 重要器官及组织氧化供能的特点
器官与
组织
特异的酶 功能 主要代谢途
径
代谢底物 代谢产物
肝 葡萄糖激酶、
葡萄糖-6-磷
酸酶、甘油激
酶、磷酸烯醇
式丙酮酸羧
激酶
代谢调控
枢纽
糖异生、脂
酸β-氧化、
糖 有 氧 氧
化、酮体生
成
葡萄糖、脂
酸、乳酸、
甘油、氨基
酸等
葡 萄 糖 、
VLDL、LDL、
酮体
脑 神 经 中 糖 有 氧 氧 葡萄糖、氨 乳酸、二氧
www.chinayikao.com
枢 化、糖酵解、
氨基酸代谢
基酸、酮
体、脂酸
化碳、水
心脏 脂蛋白脂酶、
呼吸链丰富
泵 出 血
液
有氧氧化 乳酸、葡萄
糖、VLDL
二氧化碳、
水
脂肪组
织
脂蛋白脂酶、
激素敏感性
脂肪酶
储 存 及
动 员 脂
肪
酯化脂酸、
脂肪分解
VLDL、CM 游离脂酸、
甘油
肌肉 脂蛋白脂酶、
呼吸链丰富
肌 肉 收
缩
糖酵解、有
氧氧化
脂酸、葡萄
糖、酮体
乳酸、二氧
化碳、水
肾脏 甘油激酶、磷
酸烯醇式丙
酮酸羧激酶
排 泄 尿
液
糖异生、糖
酵解、酮体
生成
脂酸、葡萄
糖、乳酸、
甘油
葡萄糖
红细胞 无细胞器 运 输 氧
气
糖酵解 葡萄糖 乳酸
三、 物质代谢的调节
物质代谢的调节是三级调控:细胞水平、激素水平、整体水平。
㈠ 细胞水平的调节:生物最基本的调节方式。
 细胞内酶的隔离分布(见表 9-2)。
表 9-2 主要代谢途径在细胞内的分布
细胞内亚单
位
多酶体系 细胞内亚单位 多酶体系
线粒体
脂酸β-氧化
线粒体和胞液
血红素合成
三羧酸循环 尿素合成
www.chinayikao.com
氧化磷酸化
呼吸链
胞 液
糖原合成
内质网和胞液
胆固醇合成
脂酸合成 蛋白质合成
糖酵解
磷酸戊糖途
径
细胞核
DNA 及 RNA 合成
糖异生 内质网 磷脂合成
 酶结构的调节 通过改变酶结构调节酶的活性,属于快速调节。
(见表 9-3)
表 9-3 代谢途径中的变构酶及其效应剂
代 谢 途
径
变构酶 变构激活剂 变构抑制剂
三羧酸
循环
柠檬酸合成酶 AMP ATP、长链脂酰
CoA
柠檬酸脱氢酶 AMP、ADP ATP
糖异生 丙酮酸羧化酶 乙酰 CoA、ATP AMP
糖 原 分
解
磷酸化酶 b AMP、G-1-P、Pi ATP、G-6-P
脂 酸 合
成
乙酰辅酶 A羧化酶 柠檬酸、异柠檬
酸
长链脂酰 CoA
www.chinayikao.com
氨 基 酸
代谢
谷氨酸脱氢酶 ADP、亮氨酸、
蛋氨酸
GTP、ATP、NADH
嘌 呤 合
成
谷氨酰胺 PRPP 酰
胺转移酶
- AMP GMP
嘧 啶 合
成
天冬氨酸转甲酰酶 - CTP UTP
核 酶 合
成
脱氧胸苷激酶 dCTP、dATP dTTP
 变构酶:旨效应剂与酶的非催化部位可逆的结合,使酶发生构象的
变化而影响酶的活性。
⑴ 反应的方程曲线为 S型曲线,非米氏方程的矩形双曲线。
⑵ 变构酶多为代谢途径的关键酶,催化的常为不可逆反应。
⑶ 变构酶常由多个亚基组成,彼此间具有协同效应。
⑷ 变构酶有催化中心和调节中心(而不是都具有催化亚基和
调节亚基)。。
⑸ 变构调节是快速调节。
 共价修饰:酶蛋白上的一些基团与某种化学基团发生可逆的共价结
合,从而改变酶的活性。
⑴ 常见的共价修饰包括:磷酸化与去磷酸化、乙酰化与去乙
酰化、甲基化与去甲基化、腺苷化与去腺苷化和-SH 与-S
-S-的互变等。
⑵ 磷酸化与去磷酸化最为常见。
⑶ 共价修饰是快速调节。
www.chinayikao.com
 酶含量的调节 通过改变酶合成或降解以调节细胞内酶的含量,
属于迟缓调节。
㈡ 激素水平的调节:激素通过与靶细胞受体特异结合,将激素信号
转化为细胞内一系列化学反应,表现出激素的生
物效应。
㈢ 整体调节:神经系统通过内分泌腺间接调节代谢,也可直接对组
织器官施加影响,进行整体调节。
第十章
一、中心法则的概念
见右下图示。
二、复制的基本规律
DNA 复制的半保留规律要点
 亲代的 DNA 分子是双螺旋结构,碱基对之间按照互补原则严格配
对 A=T、G≡C。
 复制时,双链解开生成的两条单链,分别作为模板,按照碱基互
补原则合成新的单链。
 新合成的子代 DNA 分子中,其中一条链来自于亲代 DNA,另一条
是新合成。
 两个子代的 DNA 都和亲代 DNA 碱基序列一致。
www.chinayikao.com
原核与真核 DNA 复制的特点
见表 10-1。
表 10-1 原核与真核复制的特点
原核生物 真核生物
复制起
点
一个 多个
复制方
向
双向 双向,
电镜图 眼睛状 不清
复制子 单个,又称为复制体 多个
三、DNA 复制时的酶学知识(各种酶的功能)
复制的化学反应
 复制的反应式:(dNMP)n + dNTP → (dNMP)n+1 + PPi
 新链的延长方向:只可沿 5’→3’方向进行。
原核生物的 DNA 聚合酶
原核生物 DNA 聚合酶的特点见表 10-2。
表 10-2 原核生物 DNA 聚合酶的特点
DNA-pol I DNA-pol II DNA-pol
III
5’→3’聚合
酶活性
+ + +
5’→3’外切 + - -
www.chinayikao.com
酶活性
3’→5’外切
酶活性
+ + +
基因突变后的
致死性
+ - +
主要功能 复制过程校
读、修复、填
补缺口
在无 pol I 、
III时起聚合
作用
延长新核苷
酸链的聚合
作用
真核生物 DNA 聚合酶的特点
见表 10-3。
表 10-3 真核生物 DNA 聚合酶的特点
DNA-po
l α
DNA-p
olβ
DNA-po
lγ
DNA-polδ DNA-pol
ε
5’→3’聚合
酶活性
+ + + + +
5’→3’外切
酶活性
+ + + + +
3’→5’外切
酶活性
- - + + +
主要功能 引物酶
活性,
起始引
低 保
真 度
的 复
线 粒
体
DNA
主要催化作
用,相当于
原核生物聚
作 用 是
校对、修
复 和 填
www.chinayikao.com
发 制 的 复
制中
合酶 III,有
解螺旋酶活
性,延长子
链的主要酶
补空隙,
相 当 于
原 核 生
物 的 聚
合酶 I
复制的保真性
 具有 3’→5’外切酶活性的酶是复制保真性的基础,原核生物主
要是 DNA-pol I,真核生物主要是 DNA-polε。
 错配出现的频率:dG/dA > dA/dA >dC/dA
 复制保真性依赖的三种机制
遵守严格的碱基配对规律。
聚合酶在复制中对碱基的选择作用。
复制错误时有即时的校读功能。
原核生物复制起始的相关蛋白质
见表 10-4。
表 10-4 原核生物复制起始的相关蛋白质
起始时的相关
蛋白质
通用名 蛋白质功能
DnaA - 辨认起始点
DnaB 解螺旋酶 解开 DNA 双链
DnaC - 运 送 和 协 同
DnaB 蛋白
www.chinayikao.com
DnaG 引物酶 催化RNA引物的
合成
SSB 单链DNA结合
蛋白
稳定已解开的
单链
拓扑异构酶 - 理顺 DNA 链
DNA 拓扑异构酶的比较
见表 10-5。
表 10-5 DNA 拓扑异构酶的比较
拓扑异构酶 I 拓扑异构酶 II
曾用
名
原
核
ω-蛋白 旋转酶
真
核
转轴酶、解缠
酶、切口封闭
酶、松弛酶
分为好几种亚型
功能
切断 DNA 双链
中的一股
切断正超螺旋
的 DNA 分子双
链,松弛超螺
旋
连接断端,
使松弛状恢
复负超螺旋
状
是否需要
ATP
- - +
DNA 连接酶
www.chinayikao.com
记忆要点:
 连接 DNA 链 3’-OH 末端和 5’-P 末端,生成磷酸二酯键。
 催化需要消耗 ATP。
 只能连接碱基互补基础上的双链中的单链缺口。
 不能连接单独存在的 DNA 单链或 RNA 单链。
 在复制中最后连接缺口,在 DNA 修复、重组、剪接中也起缝合缺
口作用。
 是基因工程中重要的工具酶。
五种酶催化磷酸二酯键的生成
见表 10-6。
表 10-6 五种催化磷酸二酯键生成的酶
提供核糖的 3’-OH 提供 5’-P 反应结果
DNA 聚合
酶
引物或延长中的
新链
游离dNTP去
PPi
(dNTP)n+1
RNA 聚合
酶
单个的 NTP 或延长
中的新链
游离 NTP 去
PPi
(NTP)n+1
逆转录酶 单个的 dNTP 或延
长中的新链
游离dNTP去
PPi
(dNTP)n+1
DNA 连接
酶
复制中不连续的两条单链 不连续→
连续
DNA 拓 扑
异构酶
切断整理后的双链 改变拓扑
状态
www.chinayikao.com
四、DNA 生物合成过程,原核与真核生物的比较
原核生物的 DNA 生物合成
 复制的起始
DNA 解成复制叉
DnaA(辨认起始点)、DnaB(解螺旋酶)、DnaC(协同 B蛋
白)三种蛋白和 SSB 参与。
引发体的形成
引发体:解螺旋酶、DnaC 蛋白、引物酶(DnaG 蛋白)和
DNA 起始复制区域的复合结构。
引物合成
记忆要点:
⑴引物是由引物酶催化合成的短链 RNA 分子。
⑵引物酶就是 DnaG 蛋白。
⑶引物合成的方向也是 5’→3’方向进行。
 复制的延长
延长的反应式:(dNMP)n + dNTP → (dNMP)n+1 + PPi。
延长的方向:5’→3’方向进行。
领头链是连续合成。
随从链是不连续合成,形成多个冈崎片段。
 冈崎片段
记忆要点
定义:DNA 复制中随从链上不连续合成的 DNA 片段。
不连续的复制片段,原核生物大小 1000-2000 核苷酸,真核生
www.chinayikao.com
物较短约数百个核苷酸。
复制过程可以产生许多冈崎片段。
其合成方向也是 5‘→3’。
每个冈崎片段都带有一个 RNA 引物。
 复制的终止
冈崎片段的连接
RNA 酶水解引物。
留下的空缺由 DNA-pol I 来填补。
DNA 连接酶连接缺口。
真核生物的 DNA 生物合成
 复制的起始
记忆要点
起始点比 E.coli 的 ori C 短。
酵母复制起始点含 11bp 富含 AT 核心序列:A(T)TTTATA(G)
TTTA(T),称自主复制序列(ARS)。
复制的起始需要 DNA-pol α(引物酶活性)和 DNA-polδ(解
螺旋酶活性)。
复制的起始还需要拓扑酶、复制因子(RF),增殖细胞核抗原
(PCNA)。
 复制的延长
引物合成由 DNA-pol α催化。
复制叉及引物生成后,DNA-polδ在 PCNA 协同下,逐步取代
DNA-pol α,起主要聚合作用。
www.chinayikao.com
 复制的终止
端粒:真核生物染色体线性 DNA 分子末端的结构。
⑴末端单链 DNA 序列和蛋白质构成。
⑵末端 DNA 序列是多次重复的富含 G、T碱基的短序列。
端粒酶:端粒酶 RNA、端粒酶协同蛋白、端粒酶逆转录酶三部分
组成。提供 RNA 模板和催化逆转录的功能,是一种特殊的逆转
录酶。
五、逆转录与其他复制方式
见表 10-7。
表 10-7 其它复制方式
染色体外的遗传
物质
复制方式 说 明
RNA 病毒 逆转录 反应需要逆转录
酶
ψX174、M13 噬菌
体
滚环复制 低等生物的复制
形式
线粒体 DNA D-环复制 需要 DNA-polγ
六、引起 DNA 损伤的因素、突变的类型及相应的修复方式
突变的意义
 突变是进化、分化的分子基础。。
 突变可造成只有基因型的突变或致死性的突变。
 突变是某些疾病的发病基础。
www.chinayikao.com
引起 DNA 损伤的因素
记忆要点:
 突变因素可以是自发的,也可以是诱发的。
 诱发的因素包括物理因素和化学因素。
 物理因素如紫外线照射,使 DNA 分子形成 TT 二聚体。
 化学因素大多数是可致癌的诱变剂:烷化剂使 G 碱基 N-7 位甲
基化及其核苷酸缺失。
突变的类型
见表 10-8。
表 10-8 突变的类型
突变类型 定义 是否造成框移突变
错配 DNA分子上的碱基错配又
称为点突变
-
碱基缺失 DNA分子某部碱基的脱落 +
碱基插入 DNA分子某部额外碱基的
插入
+
重排或重
组
DNA分子内较大片段的交
换
- 或 +
DNA 损伤的修复
见表 10-9。
表 10-9 DNA 损伤的修复
修复类
型
修复目的 修复方式 所需蛋白质因
子及功能
www.chinayikao.com
光修复 分解 TT 二聚体 光修复酶催
化
光修复酶
切
除
修
复
原
核
去除操作的 DNA,
填补空隙和连接
先切除再填
补
① UvrA 、 UvrB
辨认及结合DNA
受损部位
②UvrC 进行切
除
真
核
短片段: DNA 糖苷酶水解→核酸内
切酶→DNA-polε
长片段(十个核苷酸):核酸内切
酶→DNA-polε
更长片段:核酸内切酶→DNA-pol
β
PCNA(增殖细胞
核抗原)
重组修
复
修复损伤面较大
的 DNA 分子
缺口部分与
健康母链交
换,复制后稀
释损伤链
RecA、 RecB 、
RecC
SOS 修
复
DNA 损伤广泛至难以继续复制而诱
发出的修复机制
Uvr、Rec、LexA
等
第十一章
一、 复制与转录过程的异同点
复制与转录过程的异同点见表 11-1。
表 11-1 复制与转录过程的异同点
www.chinayikao.com
复 制 转 录
特点 半保留复制 不对称转录
模板 双链均复制 仅模板链转录
原料 dNTP(N=A、T、C、G) NTP(N=A、U、C、G)
酶 依赖 DNA 的 DNA 聚合
酶(DDDP)
依赖 DNA 的 RNA 聚合
酶(DDRP)
产物 子代双链 DNA mRNA tRNA rRNA 等
碱基配
对
A=T、G≡C A=U、G≡C、T=A
引物 需要 不需要
二、 不对称转录的特点
 结构基因:能转录出 RNA 的 DNA 区段。
 不对称转录:转录的选择性。
 模板链:DNA 双链中按碱基配对规律指引转录生成 RNA 的一股单
链。
 编码链:DNA 双链中,与模板链对应的另一条链。
三、 原核生物与真核生物的 RNA 聚合酶
原核生物的 RNA 聚合酶
见表 11-2。
表 11-2 原核生物的 RNA 聚合酶
亚
基
酶分子中的
亚基数
功 能 说 明
α 2 决定哪些基因被 转录时不脱落
www.chinayikao.com
转录
β 1 与转录全过程有
关(催化)
利福平或利福霉素的
作用位点
β’ 1 结 合 DNA 模 板
(开链)
是 RNA-pol 与 DNA 模
板结合相依附的组
分,也参与转录全过
程
σ 1 辨认起始点 转录延长时脱落
 由ααββ’构成的聚合酶称为聚合酶的核心酶
 由ααββ’σ构成的聚合酶称为聚合酶的全酶
真核生物的 RNA 聚合酶
见表 11-3。
表 11-3 真核生物的 RNA 聚合酶
酶分子中的
亚基数
功 能 对鹅膏蕈碱
反应
RNA 聚合酶
I
多个 生成 45S-rRNA 耐受
RNA 聚合酶
II
多个 生成 hnRNA 极敏感
RNA 聚合酶
III
多个 生成5-SrRNA、tRNA、
snRNA
中度敏感
www.chinayikao.com
模板与酶的辨认结合
 操纵子:每一个转录区段可视为一个转录单位。
 RNA 聚合酶与启动子区域结合起始转录。
 -35 区的一致性序列:TTGACA,是 RNA-pol 对转录起始的辨认位
点。
 -10 区的一致性序列:TATAAT,称为 Pribnow 盒。形成稳定的酶
-DNA 复合物,开始转录。
四、 原核生物的转录过程
转录起始
 转录起始复合物=RNA-pol(ααββ’σ)-DNA-pppGpN-OH 3’。
 原核生物需要σ因子辨认转录起始点。
 被辨认的区域就是-35 区的 TTGACA 序列。
 转录起始的第一核苷酸以 GTP 或 ATP 常见,又以 GTP 更为常见。
 第一个磷酸二酯键生成后,σ因子即从转录起始复合物上脱落。
转录延长
 转录延长的反应式:(NMP)n + NTP -----→(NMP)n+1 + PPi。
 转录空泡:酶-DNA-RNA 形成的转录复合物。
 核酸碱基配对的稳定性: G≡C > A=T >A=U。
 转录产物的延长方向是 5’→3’。
转录终止
 依赖 Pho 的转录终止
 Pho 因子是由相同亚基组成的六聚体蛋白质。
 Pho 因子能结合 RNA,又以对 polyC 的结合力最强。
www.chinayikao.com
 Pho 因子还有 ATP 酶活性和解螺旋酶活性。
 非依赖 Pho 的转录终止
 DNA 模板上靠近终止处的特殊碱基序列,转录出 RNA 后,形
成特殊的结构来终止转录。
五、 真核生物的转录过程
转录起始
 -25 区域的 TATA 序列,启动子的核心序列,称为 TATA 盒。
 顺式作用元件:DNA 分子上具有的可影响(调控)转录的各种组
分,包括
 启动子、增强子、沉默子
 反式作用因子:能直接、间接辨认和结合转录上游区段 DNA 的蛋
白质
 转录因子:能直接、间接结合 RNA 聚合酶反式作用因子。
 上游因子:与上游序列如 GC、CAAT 等顺式作用元件结合的
蛋白质。
 诱导因子:能结合应答元件,只在某些特殊生理情况下才被
诱导产生的。
 转录起始前复合物(PIC):ⅡD-ⅡA-ⅡB-DNA 复合体
转录延长
“一有一无”
 有核小体移位和解聚现象。
 无转录与翻译同步的现象。
转录终止
www.chinayikao.com
 转录终止的修饰点:读码框架的下游的一组共同序列 AATAAA,
再下游还有相当多的 GT 序列
六、 真核生物的转录后修饰
真核生物 mRNA 的转录后加工
 首尾的修饰
 5’端修饰是加上 GpppmG—的帽子结构,在核内完成。
 3’端修饰是加上聚腺苷酸尾巴(polyAAAAAA),在核内完成。
 维持 mRNA 作为翻译模板的活性,增加本身稳定性。
 组蛋白基因的转录产物,初级或成熟的,都没有 polyA 尾巴。
 mRNA 的剪接
 hnRNA 和 snRNA
 hnRNA:核内的初级 mRNA,和 DNA 模板链可以完全配对。
 断裂基因:真核生物结构基因,由若干个编码区和非编码
区互相间隔开但又连续镶嵌而成,去除非编码区再连接
后,可翻译出由连续氨基酸组成的完整蛋白质。
 snRNA:核内小 RNA,尿嘧啶含量最丰富。
 snRNP:由 snRNA 和核内蛋白质组成小分子核糖核蛋白体,
作为 RNA 剪接的场所。
 外显子定义:在断裂基因及其初级转录产物上出现,并表达
为成熟 RNA 的核酸序列
 内含子定义:隔断基因的线性表达而在剪接过程中被除去的
核酸序列
分类:根据基因的类型和剪接的方式,分为四类
www.chinayikao.com
 第 I类:主要存在于线粒体、叶绿体及某些低等真核生物
的 rRNA 基因。
 第 II 类:也发现于线粒体、叶绿体中,转录产物是 mRNA。
 第 III 类:是常见的形成套索结构后剪接,大多数的 mRNA
基因有些类内含子。
 第 IV 类:是 tRNA 的基因及其初级转录产物中的内含子,
剪接过程需要酶和 ATP。
 mRNA 的剪接:去除初级转录产物上的内含子,把外显子连接
为成熟的 RNA 的过程。
 剪接接口:5’GU……AG-OH-3’序列,又称为边界序列。
 二次转酯反应:剪接过程的化学反应。
 mRNA 的编辑:是遗传信息在转录水平上发生改变,由一个基因
产生不止一种蛋白质的现象
 分化加工:基因的编码序列经过转录后加工,可有多用途
分化。
tRNA 的转录后加工
 由 RNA-pol Ⅲ催化生成。
 5’端前导序列由 RNaseP 切除,该酶的辅酶是由 300 个核苷酸的
RNA 所组成。
 3’端由 tRNA 核苷酸转移酶加入 CCA-OH 作为末端。
 还包括稀有碱基的生成
⑴甲基化;⑵还原反应;⑶核苷内的转位反应;⑷脱氨反应;
⑸加 CCA-OH 的 3’端
www.chinayikao.com
rRNA 的转录后加工
 真核生物核内的 45S 的转录产物,是三种 rRNA 的前身。
 小亚基的是 18S-rRNA。
 大亚基的是 5.8S、28S 的 rRNA。
核 酶
 定义:具有催化活性的 RNA。
 通常为 60 核苷酸左右,包括有催化部分和底物部分。
 含有 RNA 的酶:端粒酶、snRNP、核酶。
第十二章
一、参与蛋白质生物合成的体系
mRNA 是翻译的模板
 顺反子:编码一个多肽的遗传单位。
 多顺反子:原核细胞中数个结构基因常串联为一个转录单位,转录
生成的 mRNA 可编码几种功能相关的蛋白质。
 单顺反子:真核生物的一种 mRNA 只编码一种蛋白质。
 遗传密码:在 mRNA 信息区,相邻 3个核苷酸组成 1个三联体的遗
传密码,编码一个氨基酸或一种信号。
 开放阅读框(ORF):从 5’端起始密码子 AUG 到 3’端终止密码子
间的核苷酸序列,各三联体密码连续排列编码一个蛋白质多肽链。
遗传密码
 起始密码:AUG。
 终止密码:UAA、UGA、UAG。
 遗传密码的连续性:ORF 中的密码子无间断也无交叉。
www.chinayikao.com
 遗传密码的简并性:除甲硫氨酸与色氨酸只对应一个密码子,其他
氨基酸都至少有两个密码子编码。
 遗传密码的通用性:从原核生物到人类,密码子都通用。
 遗传密码的摆动性:见表 12-1。
表 12-1 密码子与反密码子的摆动性
tRNA 反密码子上第
1位碱基
I U G A C
mRNA 密码子上第 3
位碱基
U、C、
A
A、G U、C U G
核糖核蛋白体是多肽链合成的装置
原核、真核生物核糖核蛋白体的组成见表 12-2。
表 12-2 原核、真核生物核糖核蛋白体的组成
原核生物 真核生物
核蛋白
体
小亚
基
大亚
基
核蛋白
体
小亚
基
大亚基
S值 70S 30S 50S 80S 40S 60S
rRNA - 16S 5S、
23S
- 18S 5S、5.8S、
28S
蛋白
质
- 21 种 36 种 - 33 种 49 种
tRNA 与氨基酸的活化
www.chinayikao.com
 氨基酸的活化过程: 氨基酸 + tRNA + ATP → 氨基酰-tRNA + AMP
+ PPi。
 活化过程的关键酶: 氨基酰-tRNA 合成酶,催化时消耗两个高级
磷酸键。
 起始肽链合成时的氨基酰-tRNA
表 12-3 原核生物与真核生物翻译起始与延长时的氨基酸酰-tRNA
起 始 延 长
原核生
物
fMet-tRNAi
Met
Met-tRNAe
Met
f(N-formyl methionine)
代表甲酰化
Met-tRNAe
Met
真核生
物
Met-tRNAi
Met
Met-tRNAe
Met
i(initiator)代表起始 e(elongation) 代 表
延长
二、蛋白质生物合成的过程
肽链合成起始
原核生物与真核生物起始复合物形成的比较见表 12-4。
 S-D 序列:原核生物 mRNA 起始 AUG 上上游约 8-13 个核苷酸部位的
一段一致性序列,富含嘌呤碱基,是与小亚基结合的位点。
 A 位:原核核蛋白体上结合氨基酰-tRNA 的位点,由大小亚基蛋白
共同组成。
 P 位:原核核蛋白体上结合肽酰-tRNA 的位点,由大小亚基蛋白共
同组成。
www.chinayikao.com
 E 位:排出卸载 tRNA 的排出位,主要是大亚基成分。
表 12-4 原核生物与真核生物起始复合物形成的比较
原核生物起始复合物的
形成
真核生物起始复合物的
形成
步骤一 核蛋白体亚基分离 核蛋白体亚基分离
步骤二 mRNA 在小亚基上就位
起始氨基酰-tRNA 的结合
在 P位;
结合 GTP,起始因子 eIF-2
步骤三
起始氨基酰-tRNA 的结合
在 A位
mRNA 在小亚基上就位;
消耗 ATP,
步骤四
核蛋白体大亚基结合 核蛋白体大亚基结合;
水解 GTP
肽链的延长
 核蛋白体循环:肽链的延长在核蛋白体上连续性循环进行的方式。
 每一次核蛋白体循环有三个步骤:进位、成肽、转肽,增加一个氨
基酸(见表 12-5)。
 每增加一个氨基酸,至少消耗 4个高能磷酸键(氨基酸活化时两个,
进位转位各一个)
 肽链合成的延长因子的生物功能见表 12-6。
表 12-5 原核生物的核蛋白体循环过程
进 位 成 肽 转 肽
概 念 根据 mRNA 下一组遗
传密码指导,使相
转肽酶催化的
肽键形成过程
起 始 二 肽 酰
-tRNA-mRNA 相
www.chinayikao.com
应氨基酰-tRNA 的
结合在 A 位,又称
注册
对移进入 P位,
卸载的 tRNA 移
入 E位
需要的延长
因子
EF-T ―― EF-G
是否耗能 GTP 水解 ―― GTP 水解
表 12-6 肽链合成的延长因子
原核生物翻译延
长因子
生物功能 对应真核生物翻译
延长因子
EF-Tu 促进氨基酰-tRNA进入A位,
结合分解 GTP
EF-1-α
EF-Ts 调节亚基 EF-1-βγ
EF-G
有转位酶活性,促进二肽酰
-tRNA-mRNA 相对移进入 P
位,卸载的 tRNA 移入 E位
EF-2
肽链合成的终止
 核蛋白体 A位出现终止密码时,合成停止,肽链从肽酰-tRNA 中释
出 mRNA,核蛋白体大小亚基分离。
 终止过程相关的蛋白因子为释放因子(RF)。原核生物的三种释放因
子的比较见表 12-7。
表 12-7 原核生物的三种释放因子
释放因 功 能 终止过程
www.chinayikao.com
子
RF-1 特异识别 UAA、UAG RF-1 或 RF-2 结合终止密
码后触发核蛋白体构象,
诱导转肽酶转变为酯酶
活性,合成的肽链释出
RF-2 特异识别 UAA、UGA
RF-3 GTP 酶活性
三、蛋白质合成后加工和输送
多肽链折叠为天然功能构象的蛋白质
 分子伴侣 (molecular chaperon) : 分子伴侣是细胞一类保守
蛋白质,可识别肽链的非天然构象,促进各功能域和整体蛋白质的
正确折叠。
 蛋白二硫键异构酶 (protein disulfide isomerase, PDI):二硫
键异构酶在内质网活性很高,可在较大区段肽链中催化错配二硫键
断裂并形成正确二硫键连接,最终使蛋白质形成热力学最稳定的天
然构象。
 肽-脯氨酰顺反异构酶 (peptide prolyl cis-trans isomerase,
PPI):多肽链中肽酰-脯氨酸间形成的肽键有顺反两种异构体,空
间构象明显差别,肽酰-脯氨酰顺反异构酶是蛋白质三维构象形成
的限速酶,在肽链合成需形成顺式构型时,可使多肽在各脯氨酸弯
折处形成准确折叠。
一级结构的修饰
 去除 N端的甲酰基、蛋氨酸或 N端附加序列。
 个别氨基酸的共价修饰,如磷酸化、羟基化、甲基化等。
www.chinayikao.com
 多肽链的水解修饰,如酶原水解生成有活性的酶。
空间结构的修饰
 亚基聚合:针对具有四级结构的蛋白质而言。
 辅基连接,针对结合蛋白而言。
 疏水脂链的共价连接。
蛋白质合成后的靶向输送
 靶向输送:蛋白质合成后经过复杂机制,定向输送到最终发挥生物
功能的目标地点的过程(见表 12-8)。
 信号序列:所有靶向输送的蛋白质结构中存在分选信号,主要为 N
端特异氨基酸序列,引导蛋白质转移到细胞的适当靶部位,是决定
蛋白靶向输送特性的最重要元件。
表 12-8 三种靶向蛋白的输送过程
步骤 进入内质网(ER)
的过程
进入线粒体的过
程
进入细胞核的过程
步 骤
一
胞液核蛋白体上
合成 N 端信号肽
等氨基酸
新 生 蛋 白 结 合
HSP70 或 MSF 转运
到线粒体
蛋白结合输入因子
αβ后导向核膜的
核孔
步 骤
二
SRP 结合信号肽 信号序列识别受
体
GTP 水解供能,使
蛋白进入核内
步 骤
三
大亚基锚定 ER
膜,使信号肽插入
ER 膜
转运、穿过线粒体
的跨内外膜蛋白
通道
转位中,输入因子
αβ解离,胞核蛋
白定位细胞核中
步 骤 信号肽启动肽链 切除信号序列,折 ――
www.chinayikao.com
四 转位,肽链进入
ER 腔
叠成功能构象
步 骤
五
HSP70 消耗 ATP,使
多肽进入ER并折叠
成功能构象
―― ――
四、蛋白质合成的干扰和抑制
抗生素(antibiotics)
某些抗生素抑制蛋白质生物合成的机制见表 12-9。
表 12-9 抗生素抑制蛋白质生物合成的原理
作用部位 抗生素 作用原理 应
用
原核核蛋
白体
小亚基
四环素族(金霉
素 新霉素、土霉
素)
抑制氨基酰-tRNA 与
小亚基结合
抗 菌
药
链霉素、卡那霉
素、新霉素
与小亚基结合,引起
读码错误,抑制起始
抗 菌
药
原核核蛋
白体
大亚基
氯霉素、林可霉
素
抑制转肽酶、阻断延
长
抗 菌
药
红霉素 抑制转肽酶、妨碍转
位
抗 菌
药
www.chinayikao.com
梭链孢酸 与 EFG-GTP 结合,抑
制肽链延长
抗 菌
药
真核核蛋
白体大亚
基
放线菌酮 抑制转肽酶、阻断延
长
医 学
研究
真核、原
核
核蛋白体
嘌呤霉素 氨基酰-tRNA类似物,
进位后引起未成熟肽
链脱落
抗 肿
瘤药
毒素(toxin)
 白喉毒素:使真核生物 eEF-2 发生 ADP 糖基化失活,阻断肽链合成
生长过程。
 蓖麻蛋白:催化真核生物核蛋白体大亚基的 28SrRNA 的特异腺苷酸
发生脱嘌呤基反应,引起 60S 大亚基失活。
干扰素(interferon)
 三型:α-白细胞型、β-成纤维细胞型、γ-淋巴细胞型。
 干扰素诱导 eIF2 磷酸化而失活。
 干扰素诱导核酸内切酶 Rnase-L 活化,使病毒 RNA 降解。
第十三章
一、基因表达调控的基本概念
 基因:是负载特定遗传信息的 DNA 片段,包括编码序列、非编
码序列和内含子组成的 DNA 区域。
 基因组:来自一个遗传体系的一整套遗传信息。
www.chinayikao.com
 基因表达:基因转录和翻译的过程。
 基因表达的特异性
 时间特异性:按功能需要,某一特定基因的表达严格按一定
的时间顺序发生。
 空间特异性:在个体生长、发育全过程,一种基因产物在个
体的不同组织或器官表达,即在个体的不同空间出现,又称
细胞特异性或组织特异性。
 基因表达的方式
 管家基因:在一个生物个体的几乎所有细胞中持续表达,又
称为组成性或基本基因表达。
 诱导:可诱导基因在一定的环境中表达增强的过程。
 阻遏:对环境信号应答时被抑制的可阻遏基因表达产物水平
降低的过程。
 基因表达调控的生物学意义
 适应环境维持生长和增殖。
 维持个体发育与分化。
二、基因表达调控的基本原理
转录激活调节的基本要素见表 13-1。
表 13-1 转录激活调节的基本要素
转录激活调节
的要素
原核生物 真核生物
特异 DNA 序
列
操纵子 顺式作用元件(启动子、增
强子、沉默子)
www.chinayikao.com
调节蛋白 特异因子:决定 RNA 聚合酶
的识别特异性
阻遏蛋白:介导负性调控
激活蛋白:增强 RNA 聚合
酶转录活性
反式作用因子:与特异的顺
式作用元件识别结合反式
激活另一基因的转录
顺式作用蛋白:特异识别结
合自身基因的调节序列,调
节自身基因的开启或关闭
DNA-蛋白质、
蛋白质-蛋白
质相互作用
原核、真核存在调节蛋白的二聚化或多聚化
真核生物还常见是蛋白质-蛋白质相互作用后间接结合
DNA,调节转录
RNA 聚合酶 原核启动序列/真核启动子序列会影响与RNA聚合酶的亲
和力,影响转录起始的频率
调节蛋白影响 RNA 聚合酶活性,使基础转录频率发生改
变,出现表达水平变化
三、原核基因表达调控
原核基因转录调节特点
 σ因子决定 RNA 聚合酶识别特异性。
 操纵子模型的普遍性。
 阻遏蛋白与阻遏机制的普遍性。
原核生物转录起始调节
乳糖操纵子调控模式
 包括三个结构基因 z、y、a,呈多顺反子结构。
 操纵基因 O 是阻遏蛋白的结合位点,当阻遏蛋白与操纵基因结
合时,lac mRNA 的转录受阻。
www.chinayikao.com
 调节基因 I编码阻遏蛋白与 o基因结合。
 启动基因 P 位于 I 与 O 之间,其上游还有一个 CAP 结合位点,
由 P、O和 CAP 结合位点共同调节 lac 操纵子的调控区。
 Lac 阻遏蛋白负性调节与 CAP 正性调节两种机制协调合作。
可总结记忆要点“一、二、三”
 一个 CAP 结合位点,产生正性调控机制。
 两种机制(I 基因编码阻遏蛋白的负性调控和 CAP 结合蛋白
的正性调控)协调配合调节。
 三个结构基因:Z、Y、A 分别编码β-半乳糖苷酶、透酶和乙
酰基转移酶;三个调控基因:调节基因 I、启动基因 P、操纵
基因 O。
原核生物转录终止调节
 不依赖 Rho 因子的调节,两个结构特征。
 两段富含 GC 的反向重复序列,是间间隔若干核苷酸。
 下游含一系列 T序列。
 依赖 Rho 因子的调节,多见于噬菌体中。
原核生物翻译水平调节
 蛋白质分子的自我调节:调节蛋白结合 mRNA 靶位点,阻止核蛋
白体识别翻译起始区,从而阻断翻译。
 反义 RNA 对翻译的调节作用:属于调节 RNA 的反义 RNA 与特定
mRNA 翻译起始部位互补序列杂交,抑制翻译起始,又称为反义
控制。
四、真核基因表达调节
www.chinayikao.com
真核基因组结构特点
 真核基因组结构庞大。
 真核基因转录产物为单顺反子。
 真核 DNA 中存在大量重复序列。
 真核生物结构基因是不连续的。
真核生物基因表达调控的特点
 RNA 聚合酶有三种,转录不同的 RNA。
 活性染色体结构变化。
 对核酶酶敏感。
 DNA 拓扑结构变化。
 DNA 碱基修饰变化。
 组蛋白变化。
 正性调节占主导
精确 经济。
 转录与翻译分隔进行
转录在细胞核里,翻译在细胞液中。
 转录后有修饰加工
RNA 聚合酶的转录调节
RNA 聚合酶Ⅰ与Ⅲ的转录调节比较见表 13-2。
表 13-2 RNA 聚合酶Ⅰ与Ⅲ的转录调节比较
项目 RNA-pol-Ⅰ RNA-pol-Ⅲ
转录产物 rRNA tRNA 5S-rRNA
启动子 核心元件 A盒(TGGVNNAGTGG)
www.chinayikao.com
上游控制元件 UCE B 盒(GGTTVGANNCC)
转录因子 上 游 结 合 因 子 1
(UBF1)
选择性因子 1(SL1)
TFⅢ C
TFⅢ B
TFⅢ A
TFⅢ B
TFⅢ C
RNA-pol-Ⅱ转录的调节见表 13-3。
表 13-3 RNA-pol-Ⅱ转录的调节
调节环节 调节方式及说明
转录起始
调节
顺
式
作
用
元
件
启动子:RNA 聚合酶结合位点周围的一组转录控制组
件
增强子:远离转录起始点决定基因的时间空间特异
性增强转录活性的 DNA 序列
沉默子:结合特异蛋白因子时,对基因转录起阻遏
作用
反
式
作
用
因
子
转录
调节
因子
分类
基本转录因子:决定三种 RNA 转录的类别
特异转录因子:为个别基因转录所必需,
决定其特异表达的因子
转录
调节
因子
结构
DNA 结合域:锌指结构
转录激活域:酸性激活域、谷氨酰胺富含
域、脯氨酸富含域
二聚化结构域:亮氨酸拉链、螺旋-环-螺
旋
www.chinayikao.com
转录终止
调节
HIV 基因组转录终止调
节
病毒蛋白 Tat(终止蛋白),使
RNA-pol-Ⅱ通过转录终止点,防
止转录过程的提早终止
热休克蛋白基因的转
录终止调节
热休克转录因子(HSTF)快速地
由无活性变为有活性,启动热休
克蛋白(HSP)基因的转录
转录后水
平调节
hnRNA 加工成熟的调节
RNA 剪接与 RNA 编辑对调节有一
定意义
mRNA 运输胞浆内稳定
性调节
形成核蛋白体复合物(RNP),增
加稳定性
翻译水平
调节
起始因子(eIF)活性
的调节
eIF-2α亚单位的磷酸化可阻碍
蛋白质合成的起始
RNA 结合蛋白(RBP)对
翻译起始的调节
IRE 结合蛋白调节铁转运蛋白受
体、铁蛋白、ALA 合酶的活性
第十四章
一、基因工程的相关概念及自然界基因重组的方式
 同源重组:指发生在同源序列间的重组,它通过链的断裂和再连接,
在两个 DNA 分子同源序列间进行单链或双链片段的交换,又称基本
重组。
 基因工程:重组 DNA,并将其引入宿主细胞中进行增殖或表达的过
程。
 接合作用:当细胞或细菌通过菌毛相互接触时,质粒 DNA 就可从一
个细胞转移到另一个细胞的方式。
www.chinayikao.com
 转化作用:通过自动获取或人为地供给外源 DNA,使细胞或培养的
受体细胞获得新的遗传表型的方式。
 转导作用:病毒从被感染的细胞释放出来,再次感染另一个细胞时,
发生在供体细胞与体细胞间的 DNA 转移及基因重组的方式。
 转座:由插入序列和转座子介导的基因移位或重排。。
 转座子:可从一个染色体位点转移至另一位点分散的重复序列,即
可以发生转座的 DNA 序列。
二、重组 DNA 技术的工具酶和基因载体
重组技术中常用的工具酶
见表 14-1。
表 14-1 重组技术中常用的工具酶
常见工具酶 功 能
限制性核酸内切
酶
有三型,常用是 II 型。识别特异序
列切割 DNA
DNA 连接酶 催化形成磷酸二酯链,使切口封闭
DNA 聚合酶 I ①合成 cDNA 的第二条链 ②制作探
针
③DNA 序列分析 ④填补 3’末端
反转录酶 ①合成 cDNA ②替代 DNA 聚合酶 I
进行填补
多聚核苷酸激酶 催化多聚核苷酸 5’末端磷酸化,或
标记探针
末端转移酶 在 3’末端加尾
www.chinayikao.com
碱性磷酸酶 切除 5’末端磷酸基团
 限制性内切酶:识别 DNA 的特异序列,一般为 4-6 个碱基,并在识
别位点或周围切割双链 DNA 的一类内切酶,存在于细菌体内。
 基因载体:为携带目的基因实现外源基因的无性繁殖或表达有意义
的蛋白质所采用的一类特殊 DNA 分子。
 质粒:存在于细菌染色体外的可自我复制的小型双链环状 DNA 分
子。
载体所具备的基本条件:
 1.自主稳定复制
 2.多克隆位点
 3.遗传标记
 4.插入容量大
 5.分子量小,拷贝多
 6.安全
www.chinayikao.com
三、重组 DNA 技术的步骤
重组 DNA 技术的步骤与说明
见表 14-2。
表 14-2 重组 DNA 技术的步骤与说明
基本过程 包括技术 说明
分 目的基因获取
化学合成法 通过 DNA 合成仪合成目的基因
基因组 DNA 文
库筛选
利用限制性内切酶切割染色体获
取目的基因
cDNA 文库法 以 mRNA 为模板合成的互补的 DNA
聚合酶链式
反应
通过 PCR 仪,设计引物,扩增获
取目的基因
切 克隆载体选择
与构建
根据实验的需要进行选择
接
外源基因与载
体的连接
粘性末端连
接
-
平端连接 -
同聚物加尾 粘性末端的一种特殊形式
人工接头连
接
粘性末端的一种特殊形式
转
重组 DNA 导入
受体菌
根据重组 DNA 时采用的载体性质不同,有转化、
转染、感染等方式
www.chinayikao.com
筛 重组体的筛选
直接选择法
针对载体携带某种标志基因和目
的基因而设计的方法。如抗药性标
志选择、标志补救、分子杂交法
免疫学方法
利用特抗体与目的基因表达产物
相互作用进行筛选,属非直接选
择法
表
达
克隆基因的表
达
原核表达体
系
需要载体的条件①选择标志②强
启动子③翻译调控序列④多接
头克隆位点
缺点:①不宜表达真核基因组 DNA
②不能加工表达的真核蛋白质
③表达的蛋白质常形成不溶性
包涵体④很难表达大量可溶性
蛋白
真核表达体
系
优点:可表达克隆的 cDNA 及真核
基因组 DNA、可适当修饰表达
的蛋白质、表达产物可分区域
积累
缺点:操作技术难、费时、经济
四、聚合酶链式反应
 PCR:聚合酶链式反应,是指在体外对目的 DNA 进行扩增的技术。
 PCR 工作原理:以 DNA 分子为模板,以一对与模板序列相互补的
www.chinayikao.com
寡核苷酸片段为引物,在 DNA 聚合酶的催化下,完成 DNA 的
合成,并不断重复合成过程,使目的 DNA 片段得到大量扩增
 PCR 的基本反应步骤:变性、退火、延伸,此三步为一个循环,
一般进行 30 次循环。
第十五章
一、 信息物质的定义与分类
高等生物包括人类的一切生命活动,实际上都涉及细胞外信息向
细胞内传递,并最终在细胞内产生特定效应的一系列复杂的信息传递
与调控过程。这种跨膜信息转导过程包括信息物质、受体、信息传递
途径等基本要素和受体识别、信号转导、细胞内效应等主要环节。
细胞间信息物质
凡由细胞分泌的调节靶细胞生命活动的化学物质,又称为第一信
使。
细胞间信息物质的概念及包含物质见表 15-1。
表 15-1 细胞间信息物质
细胞间信
息物质
概 念 包含物质
神经递质 突触分泌信号,是神经系统
细胞间通讯的化学信号
乙酰胆碱、去甲肾上腺
素
内分泌激
素
内分泌信号,特殊分化的内
分泌细胞释放的化学信号分
子,通过血循环到达靶细胞,
经受体介导发挥作用
含氮激素
类固醇激素
www.chinayikao.com
局部化学
介质
旁分泌信号,主要通过扩散
作用于附近的靶细胞
组胺、花生四烯酸及其
代谢产物、生长因子、
细胞生长抑素
气体信号 结构简单、半衰期短化学性
质活泼的气体分子
NO、CO
自分泌信
号
能与位于分泌细胞自身的受体
结合而起调节作用
某些癌蛋白、昆虫的性
激素
细胞内信息分子:细胞内传递细胞调控信号的化学物质。
第二信使:Ca
2+
、cAMP、cGMP、DAG、IP3、Cer、花生四烯酸及其代谢
产物等小分子化合物。
第三信使:负责细胞核内外信息传递的物质,又称为 DNA 结合蛋白。
二、 受体的定义、分类、作用特点及调节
受体:细胞膜上或细胞内能识别生物活性分子并与之结合的成分,能
把识别和接受的信号正确无误地放大并传递到细胞内部,进而引起生
物学效应。本质是蛋白质,个别是糖脂。
配体:能与受体呈特异性结合的生物活性分子,细胞间信息物质就是
最常见的配体。
膜受体
 环状受体:配体依赖性离子通道。
 G 蛋白偶联受体(GPCRs):又称七个跨膜螺旋受体。
 信息转导:激素→受体→G蛋白→酶(腺苷酸环化酶 AC 或磷脂
酶 C)→第二信使→蛋白激酶→酶或功能蛋白→生物学效应。
 G 蛋白:鸟苷酸结合蛋白,和 GTP 或 GDP 结合的位于细胞膜胞
www.chinayikao.com
液面的外周蛋白,由三个亚基组成。活化型为α亚基与 GTP 结
合并导致βγ二聚体脱落时。
信息传递过程中的 G蛋白见表 15-2
表 15-2 信息传递过程中的 G蛋白
G蛋白的类型 α亚基 功能
Gs αs 激活腺苷酸环化酶
Gi αI 抑制腺苷酸环化酶
Gp αP 激活磷脂酰肌醇特异的磷脂
酶 C
Go* αO 大脑中主要的 G 蛋白,可能
调节离子通道
GT** αT 激活视觉
 单个跨膜α螺旋受体:三型。
 酪氨酸蛋白激酶受体型
 非酪氨酸蛋白激酶受体型
 转化生长因子β(TGFβ)受体
 具有鸟苷酸环化酶(GC)活性的受体
 膜受体:配体包括心钠素和鸟苷蛋白。
 可溶性受体:配体为 NO 和 CO。
胞内受体:
 多为反式作用因子。
 配体为类固醇激素、甲状腺素和维甲酸。
 四个结构区域:高度可变区、DNA 结合区、铰链区、激素结合区。
www.chinayikao.com
膜受体与胞内受体的比较见表 15-3。
表 15-3 膜受体与胞内受体的比较
项目 膜受体 胞内受体
胞浆受体 核受体
受 体
部位
细胞膜 细胞浆 细胞核
常 见
激素
除甲状腺素外的
含氮激素
糖皮质激素
雌激素、雄激素、
孕激素
甲 状 腺 激 素 、
1,25-二羟 D3
雌激素、雄激素、
孕激素
受 体
实质
跨膜的糖蛋白 特殊蛋白质 转录调节作用的
蛋白质
受体作用的特点
⑴高度专一性 ;⑵高度亲和力;⑶可饱和性;⑷可逆性;⑸特定的
作用模式
受体活性的调节机制有:
⑴磷酸化与去磷酸化; ⑵膜磷脂代谢的影响; ⑶酶促水解作用;
⑷G蛋白调节
三、 膜受体介导的信息转导
cAMP-蛋白激酶途径
 激素调节物质代谢的主要途径。
 PKA 是四聚体组成的别构酶,共有四个 cAMP 结合位点。
www.chinayikao.com
 配体为:胰高血糖素、肾上腺素和促肾上腺皮质激素。
 作用机制:受体+配体→腺苷酸环化酶 AC 激活→cAMP 浓度升高→
激活 PKA(蛋白激酶 A)→使许多蛋白质的特定的组氨酸残基或苏
氨酸残基磷酸化,调节细胞内代谢。
Ca
2+
-依赖性蛋白激酶途径
 以靶细胞内 Ca2+浓度变化为特征,激活 PKC(蛋白激酶 C)。
 PKC 有 12 种同工酶。
 配体为:促甲状腺素释放激素、去甲肾上腺素和抗利尿激素。
 作用机制:受体+配体→激活磷脂酰肌醇特异性磷脂酶 C(PI-PLC)
→DAG+IP3→激活 PKC(蛋白激酶 C)→引起一系列靶蛋白的组氨
酸残基或苏氨酸残基磷酸化,调节细胞内代谢。
cGMP-蛋白激酶系统
 配体是:心钠素(ANP)、NO、CO。
 PKG 是单体酶,分子中有一个 cGMP 结合位点。
 作用机制:受体+配体→激活鸟苷酸环化酶→cGMP 浓度升高→激
活 PKG(蛋白激酶 G)→特定蛋白的丝氨酸或苏氨酸残基磷酸化,
产生生物学效应。
酪氨酸蛋白激酶体系
 没有第二信使的参与,但都涉及 TPK(酪氨酸蛋白激酶)的激活。
 细胞质膜上的受体型 TPK,如胰岛素受体、表皮生长因子受体及
某些原癌基因(erb-B、kit、fms 等)编码的受体,属催化型受
体。产生受体型 TPK-Ras-MAPK 途径。
 胞液中的非受体型 TPK,如底物酶 JAK 和某些原癌基因(src、
www.chinayikao.com
yes、ber-abl 等)编码的 TPK。产生 JAKs-STAT 途径。
核因子κB途径
 主要涉及机体防御组织损伤和应激细胞分化和凋亡及肿瘤生长抑
制过程的信息传递。
TGF-β途径
 转化生长因子家族能调节增殖、分化迁移和凋亡等多种细胞反应。
四、 胞内受体介导的信息转导
胞内受体调节的激素
 类固醇化合物:糖皮质激素、盐皮质激素、雄激素、孕激素、雌激
素、和 1,25-(OH)2-D3。
 含氮激素:甲状腺激素。
其受体的结合
详见表 15-3。
五、 信息转导途径的相互作用
 一条信息途径的成员,可参与激活另一条信息途径。
 两种不同的信息途径可共同作用于同一种效应蛋白,或同一基因调
控区而协同发挥作用。
 一种信息分子可作用几条信息转导途径。
第十六章
一、血液组成
正常人体的血液占体重的 8%,由血浆和悬浮在其中的红细胞、白
细胞、血小板等有形成分组成。加入抗凝剂的血液离心后血细胞下沉,
浅黄色的上清即为血浆。血液在体外凝固后析出浅黄色透明的液体称
www.chinayikao.com
为血清。血清与血浆的主要区别是血清中不含纤维蛋白原。
二、血浆蛋白的分类与性质
血浆蛋白的分类
人血浆内蛋白质总浓度大约为 70~75g/L,是血浆中主要的固体
成分。通常按来源、分离方法和生理功能将血清蛋白质分类。
 分离方法分类
 醋酸纤维素薄膜电泳——清蛋白、 1 球蛋白、 2 球蛋白、
球蛋白、 球蛋白。
 清蛋白为最主要的血浆蛋白(约占 50%),浓度 38~
48g/L;球蛋白浓度 15~30g/L。
 正常清蛋白与球蛋白的比例(A/G)为 1.5~2.5:1。
 聚丙烯酰胺凝胶电泳——可分成数十条区带。
 超速离心法——血浆脂蛋白可被分为乳糜微粒(CM)、极低
密度脂蛋白(VLDL)、低密度脂蛋白(LDL)和高密度脂蛋白
(HDL)。
 生理功能分类
结合蛋白或载体、免疫防御系统蛋白、凝血和纤溶蛋白、酶、
蛋白酶抑制剂、激素、参与炎症应答的蛋白等。
血浆蛋白的性质
 大部分血浆蛋白质在肝合成,少量由其它组织细胞合成(如浆
细胞合成 球蛋白)。
 血浆蛋白的合成场所一般位于膜结合的多核蛋白体上,进一步
分泌入血。
www.chinayikao.com
 除清蛋白外,几乎所有的血浆蛋白均为糖蛋白,其 N-或 O-寡糖
链包含许多重要的生物信息。
 许多血浆蛋白呈现多态性。
 在循环过程中,每种血浆蛋白均有其特异的半衰期。
 某些血浆蛋白水平在急性炎症或组织损伤时会增高,被称为急
性时相蛋白。
三、血浆蛋白的功能
 维持血浆胶体渗透压。
 维持血浆正常的 pH(7.40±0.05)。
 运输作用。
 免疫作用(抗体和补体)。
 催化作用(血清酶可分为三类:血浆功能酶、外分泌酶、细胞
酶)。
 凝血、抗凝血和纤溶作用。
四、血液凝固(生化一般不讲,在生理讲)
参与凝血过程的因子
 因子Ⅳ是 Ca2+;因子Ⅲ,又名组织因子,是唯一不存在于正常
人血浆中的因子;因子Ⅱ、Ⅶ、Ⅸ、Ⅹ是依赖于维生素 K的凝
血因子;因子Ⅺ、Ⅻ、激肽释放酶原和高分子激肽原参与接触
活化;而因子Ⅰ、Ⅴ、Ⅷ和ⅩⅢ对凝血酶敏感。
 内源性和外源性凝血途径,尽管启动过程不同,但都需激活因
子Ⅹ,一旦形成Ⅹa,就进入共同的通路-凝血酶的激活和纤维
www.chinayikao.com
蛋白的形成。
血液凝固是机体防止出血的主要防御功能,但血管内凝血可造成心肌
梗塞、脑血栓等严重疾病
 抗凝成分和纤溶系统与凝血系统处于动态平衡。
 体内主要的抗凝成分:抗凝血酶-Ⅲ(AT-Ⅲ)、蛋白 C系统和组
织因子途径抑制物(TFPI)。
五、红细胞的代谢特点
成熟红细胞没有细胞器,只存在糖酵解与磷酸戊糖途径。
糖代谢的一般情况
 糖酵解是红细胞获得能量的唯一途径,1 分子葡萄糖生成 2 分
子 ATP。
 2, 3-二磷酸甘油酸(2, 3-BPG)旁路:产生 2, 3-BPG,调节血
红蛋白的运氧能力。
 磷酸戊糖途径: 1分子葡萄糖产生 2分子 NADPH + H
+
。
糖代谢的生理意义
 ATP 的功能
 维持红细胞膜上钠泵(Na+-K+-ATPase)的正常运转。
 维持红细胞膜上钙泵(Ca2+-ATPase)的正常运转。
 维持红细胞膜上脂质与血浆脂蛋白中的脂质进行交换。
 少量 ATP 用于谷胱甘肽、NAD+ 的生物合成。
 ATP 用于葡萄糖的活化,启动糖酵解过程。
 2, 3-BPG 的功能:
www.chinayikao.com
 其在红细胞中含量高。
 是由 1,3二磷酸甘油酸转变生成的。
 2,3BPG 经水解,脱去磷酸后生成 3磷酸甘油酸。
 降低血红蛋白对氧的亲和力。
 NADH 和 NADPH 的功能
 对抗氧化剂,保护细胞膜蛋白、血红蛋白和酶蛋白的巯基等
不被氧化。
 维持红细胞的正常功能。
 磷酸戊糖途径是红细胞产生 NADPH 的唯一途径。
脂 代 谢
不断的与血浆进行脂质交换,维持其正常的脂类组成、结构和功
能。
血红蛋白的合成与调节
 血红蛋白的组成:珠蛋白,血红素(heme)。
 血红蛋白的合成:血红素的合成、 珠蛋白的合成、 血红蛋白
的合成。
 血红素的生物合成的主要部位是骨髓和肝脏,但成熟红细胞不
能合成。
 血红素的生物合成:记忆要点:“一、二、三、四”。
 一个关键酶:ALA 合酶,催化琥珀酰辅酶 A与甘氨酸缩合成
ALA,辅酶是磷酸吡哆醛。
 二个不同部位:起始与终末阶段在线粒体中,而中间阶段合
成在胞浆内进行。
www.chinayikao.com
 三个合成原料:甘氨酸、琥珀酰 CoA、Fe2+。
 四个反应过程:
⑴ -氨基- -酮戊酸(ALA)的生成。
⑵胆色素原的生成:进入胞液的两分子 ALA 脱水缩合成一
分子胆色素原。
⑶尿卟啉原与粪卟啉原的生成在胞液中进行。
⑷血红素的生成 胞液中的粪卟啉原Ⅲ再进入线粒体。
 血红素合成的调节:⑴ALA 合酶;⑵ ALA 脱水酶与亚铁螯合酶;
⑶ 促红细胞生成素。
 血红蛋白的合成:血红素合成后与珠蛋白结合成血红蛋白。 珠
蛋白的合成同一般蛋白质的合成,其合成受血红素调控,高铁
血红素能促进血红蛋白的合成。
六、白细胞的代谢特点
 糖代谢:以糖酵解为主,提供能量;磷酸戊糖途径产生的 NADPH
经氧化酶的电子体系使 O2还原产生超氧阴离子、H2O2、OH•等自由
基,起杀菌作用。
 脂代谢:不能从头合成脂肪酸;可将花生四烯酸转变成血栓烷、
前列腺素、白三烯等活性物。
 氨基酸和蛋白质代谢
 粒细胞:含有较高浓度的组胺;蛋白质合成较少。
 单核-吞噬细胞:蛋白质合成较多,合成多种酶、补体、细胞
因子。
第十七章
www.chinayikao.com
一、 肝在物质代谢中的作用
 糖代谢中的作用: 通过糖酵解及有氧氧化、糖原的合成、分
解以及糖异生维持血糖浓度恒定,保障机体能量供应。
 脂类代谢中的作用:在脂类的消化、吸收、合成、分解与运
输均具有重要作用。
 蛋白质代谢中的作用:在血浆蛋白质的合成、分泌与清除过
程,氨基酸代谢中脱氨基、脱羧基、脱硫、转甲基及血氨及
胺类的清除过程中具有重要的作用。
 维生素代谢中的作用:脂溶性维生素(A、D、E、K)的吸收,
维生素的储存(A、E、K、B12主要的储存场所)运输、转化
等。
 激素代谢中的作用:激素的灭活 。
二、 肝的生物转化作用
生物转化的概念: 一些非营养物质在体内的代谢转变过程称为生物
转化。
 生物转化的对象 内源性:如激素、胺类等。 外源性:如
药物、毒物等。
 生物转化的主要场所:肝是生物转化的主要器官,肺、肾、胃肠道
和皮肤也有一定生物转化功能 。
 生物转化的意义:对体内的非营养物质进行转化,使其生物学活性
降低或消除(灭活作用),有毒物质的毒性减低或消除(解毒作用),
更为重要的是可使这些物质的溶解度增加,易于排出体外。
生物转化反应的主要类型
www.chinayikao.com
第一相反应:氧化、还原、水解反应。
第二相反应:结合反应。
有些物质经过第一相反应,亲水性增强,即可顺利排出体外。有些
物质即使经过第一相反应后,极性改变仍不大,必须与某些极性更
强的物质结合, 即第二相反应,才最终排出。
第一相反应:氧化、还原与水解反应
 氧化反应——最多见的生物转化反应。
 微粒体依赖 P450的加单氧酶系(最重要的氧化反应酶系)。
 存在部位:微粒体内(滑面内质网)
 组成:Cyt P450,NADPH + H
+
,NADPH-细胞色素 P450还原酶。
 催化的基本反应:RH+O2+NADPH+H
+
→ ROH+NADP++H2O
 产物:羟化物或环氧化物。
 加单氧酶基本特点:能直接激活氧分子,其中一个氧原子加
入底物分子中,另一氧原子被还原为水,故又称为混合功能
氧化酶。
 线粒体单胺氧化酶系
 存在部位:线粒体内。
 催化的基本反应:RCH2NH2+O2+H2O → RCHO+NH3+H2O2
 产物:催化胺类氧化脱氨基生成相应的醛,后者进一步在胞
液中醛脱氢酶催化下氧化成酸。
 醇脱氢酶及醛脱氢酶系
 存在部位:胞液中。
 催化的反应 RCH2OH →RCHO→RCOOH。
www.chinayikao.com
 产物:醇脱氢酶催化醇类氧化成醛,进而由醛脱氢酶催化醛
类生成酸。
 还原反应
 硝基还原酶类及偶氮还原酶类分别催化硝基化合物和偶氮化合
物从 NADPH 接受 H。
 还原产物:相应胺类。
 水解反应
 多种水解酶类,可水解脂类、糖苷类、酰氨类化合物等,以减
低或消除其生物活性。
第二相反应:结合反应
结合对象:凡含有羟基、羧基或氨基的药物、毒物或激素均可发
生结合反应。
结合剂:葡萄糖醛酸、硫酸、谷胱甘肽、甘氨酸、乙酰基、甲基
等物质或基团
 葡萄糖醛酸结合反应——最多见的结合反应
 葡萄糖醛酸基的直接供体:尿苷二磷酸葡萄糖醛酸 (UDPGA)。
 催化酶:葡萄糖醛酸基转移酶。
 催化反应:催化葡萄糖醛酸基转移到多种含极性基团的化合物
分子(如醇、酚、胺、羧基化合物等)生成相应的葡萄糖醛酸
苷。
 硫酸结合反应
 硫酸供体:3´-磷酸腺苷 5´-磷酸硫酸( PAPS)。
 催化酶:硫酸转移酶
www.chinayikao.com
 催化反应:催化硫酸基转移到多种醇、酚或芳香族胺类分子上,
生成硫酸酯。
 酰基化反应
 乙酰基供体:乙酰辅酶 A
 催化酶:乙酰基转移酶
 催化反应:催化乙酰基从乙酰辅酶 A转移到芳香族胺类化合物,
形成乙酰化衍生物。
 谷胱甘肽结合反应
 反应供体:谷胱甘肽
 催化酶:谷胱甘肽 S-转移酶
 催化反应:GSH 在谷胱甘肽 S-转移酶催化下,可与许多卤代化
合物和环氧化合物结合,生成 GSH 的结合产物,主要随胆汁排
出。
 甘氨酸结合反应
 反应供体:甘氨酸
 催化酶:酰基转移酶
 催化反应:含羧基的物质在酰基 CoA 连接酶的催化下合成酰基
CoA,进一步在酰基转移酶的催化下将其酰基转移到甘氨酸的氨
基上。
 甲基化反应
 甲基的供体:S - 腺苷甲硫氨酸(SAM)。
 催化酶:甲基转移酶
 催化反应:一些胺类生物活性物质和药物可在甲基转移酶的催
www.chinayikao.com
化作用下,甲基化而灭活。
影响生物转化作用的因素
 影响因素:年龄、性别、疾病、诱导物、抑制物等。
 意义:指导用药。
 新生儿肝内酶体系不完善,耐受性较差。
 老年人肝微粒体代谢药物的酶不易被诱导,对许多药物的耐受
性下降;但非微粒体酶活性不降低,通过其代谢的药物不受影
响。
 肝功能地下可能影响肝的生物转化,药物及毒物灭活速度下降,
治疗剂量与毒性剂量之间的差距减小,容易造成肝损害。
 药物或毒物本身可诱导相关酶的合成,长期服用可出现耐药性。
 同时服用几种药物时可能发生药物之间对于酶的竞争性抑制作
用,影响其生物转化 。
三、 胆汁与胆汁酸的代谢
胆汁的主要有机成分:如下三种主要成分。
 胆汁酸盐(含量最高)。
 多种酶类(脂肪酶、磷脂酶、淀粉酶、磷酸酶)。
 排泄物(药物、毒物、染料、重金属盐)。
胆汁酸的代谢
 概 念:胆汁酸是存在于胆汁中一大类胆烷酸的总称,以钠盐或钾
盐的形式存在,即胆汁酸盐,简称胆盐。
 胆汁酸的分类
见表 17-1。
www.chinayikao.com
表 17-1 胆汁酸的分类
初级胆汁酸 次级胆汁酸
游离胆汁
酸
胆 酸
鹅脱氧胆酸
脱氧胆酸
石胆酸
结合胆汁
酸
胆酸、鹅脱氧胆酸等与
甘氨酸和牛磺酸的结合
产物
脱氧胆酸、石胆酸等与甘
氨酸和牛磺酸的结合产
物
胆汁酸的代谢
见表 17-2。
表 17-2 初级胆汁酸与次级胆汁酸的生成比较
初级胆汁酸 次级胆汁酸
部位 肝细胞的胞液和微粒体中 小肠下段和大
肠
原料 胆固醇 初级胆汁酸
反应过程 胆固醇→7-α羟胆固醇→→→初
级胆汁酸
7-位脱羟基
限速酶 胆固醇 7α-羟化酶(加单氧酶)
 胆汁酸肠肝循环
 概念:胆汁酸(包括初级、次级、游离型、结合型)随胆汁排
入肠腔后,通过重吸收经门静脉又回到肝,在肝内转变为结合
型胆汁酸,与新合成的结合型胆汁酸一起经胆道再次排入肠腔
的过程。
www.chinayikao.com
 特点:由肝排入肠腔的胆汁酸 95%以上被重吸收利用,其中以
回肠部的主动重吸收为主。
 生理意义:将有限的胆汁酸反复利用以弥补肝合成胆汁酸能力
的不足和满足人体对胆汁酸的生理需要。
胆汁酸的功能:⑴促进脂类的消化与吸收;⑵抑制胆汁中胆固醇的析
出。
四、 胆色素的代谢
概 念:胆色素是体内铁卟啉化合物的主要分解代谢产物,包括胆红
素、胆绿素、胆素原和胆素等。
胆红素的生成与转运
 胆红素来源:体内的铁卟啉化合物——血红蛋白、肌红蛋白、细胞
色素、过氧化氢酶及过氧化物酶。70%以上自衰老红细胞中血红蛋
白的分解。
 生成部位:肝、脾、骨髓单核-巨噬细胞系统细胞微粒体与胞液中。
 生成过程: 血红素→胆绿素→胆红素。
 胆红素的性质: 是人胆汁的主要颜色,亲脂疏水,对大脑具有毒性
作用。
 胆红素的转运:
 运输形式——胆红素-清蛋白复合体。
 意义——增加胆红素在血浆中的溶解度,限制胆红素自由通过
生物膜产生毒性作用。
 竞争结合剂——如磺胺药,镇痛药、抗炎药某些利尿剂以及一
些食品添加剂(加重黄疸)。
www.chinayikao.com
 反应副产物:血红素加氧酶催化的反应是体内生成内源性 CO 的主
要反应。
 CO 可从呼吸道排出,作为体内血红蛋白分解的指示剂。
 作为细胞间和细胞内的信号分子,使 cGMP 含量增加,改善微循
环。
 作的主要色素为下丘脑神经递质,发挥神经内分泌调质作用。
胆红素在肝中的转变
 摄取:胆红素可以自由双向通透肝血窦肝细胞膜表面进入肝细胞。
 转运:在胞浆与配体蛋白 1:1 结合,被转运到滑面内质网。
 转变部位:滑面内网质。
 生化反应类型:结合反应(主要为结合物为 UDP 葡萄糖醛酸,
UDPGA)。
 催化反应的酶:葡萄糖醛酸基转移酶。
 反应产物:主要为双葡萄糖醛酸胆红素,另有少量单葡萄糖醛
酸胆红素、硫酸胆红素,统称为结合胆红素。
 排泄:结合胆红素从肝细胞毛细胆管排泄入胆汁中(主动转运),
再随胆汁排入肠道。
胆红素在肠道中的变化和胆色素的肠肝循环
 结合胆红素肠道还原 → 胆素原(d-尿胆素原、中胆素原和粪胆
素原)。
 胆素原肠道下段氧化 → 胆素 (d-尿胆素 、i-尿胆素和粪胆
素 )。
 胆素原肠肝循环的概念:肠道中约有 10%~20%的胆素原可被肠
www.chinayikao.com
粘膜细胞重吸收,经门静脉入肝,其中大部分再随胆汁排入肠道,
形成胆素原的肠肝循环。
 大部分(80%~90%)未被重吸收的胆素原在肠道氧化成胆素,
随粪便排出,是粪便的主要色素。少量重吸收的胆素原经血液
循环入肾并随尿排出,被氧化成胆素,是尿的主要色素。
未结合胆红素与结合胆红素的区别
见表 17-3。
表 17-3 未结合胆红素与结合胆红素的区别
项目 游离胆红素 结合胆红素
别 名
间接胆红素 直接胆红素
血胆红素 肝胆红素
与葡萄糖醛酸结合 未结合 结合
与重氮试剂反应 慢或间接反应 快或直接反应
水中溶解度 小 大
经肾随尿排出 不能 能
通盘细胞膜对脑的毒性
作用
大 无
五、 黄疸的分类及特征
胆红素是金黄色色素,血清中含量过高,即大于 0.01g/L,则
可扩散入组织,引起组织黄染,称为黄疸。血清胆红素高于正常,但
不超过 0.02g/L 时,肉眼看不到巩膜与皮肤黄染时称为隐性黄疸。黄
疸的程度取决于血清胆红素的浓度,根据血清胆红素的来源,可将黄
疸分为溶血性黄疸、肝细胞性黄疸和阻塞性黄疸。
www.chinayikao.com
第十八章
一、 维生素的分类及性质
常见维生素的分类及作用见表 18-1。
表 18-1 常见维生素的分类及作用
分 类 别名 作用 缺乏症
脂
溶
性
维
生
素
维 生
素 A
抗干眼病
维生素
构成视觉内感光物质
参与糖蛋白合成
夜盲症
维 生
素 D
抗佝偻病
维生素
肝内 25 位羟化,肾小
管内 1 位羟化,转变
为1,25-(OH)2-Vit D3,
促进钙磷吸收
儿童:佝偻
病
成人:软骨
病
维 生
素 E
生育酚 抗氧化剂
促血红素代谢
少见缺乏症
维 生
素 K
凝血维生
素
维持凝血因子Ⅱ、Ⅶ、
Ⅸ、Ⅹ的正常水平
易出血
水
溶
性
维
生
素
维 生
素 B1
硫胺素 生成 TPP,丙酮酸脱氢
酶, α-酮戊二酸脱
羧酶及转酮醇酶的辅
酶
脚气病
维 生 素
B2
核黄素 FMN及FAD是体内氧化
还原酶的辅基
口角炎、唇
炎等
维 生
素 PP
抗癞皮病
因子
NAD 及 NADP 是多种不
需氧脱氢酶的辅酶
癞皮病
www.chinayikao.com
维 生
素 B6
吡哆醛、
吡哆酸
转氨酶及脱羧酶的辅
酶
少见缺乏症
泛酸 遍多酸 辅酶 A 及酰基载体蛋
白的组成成分,参与
生物转化
少见缺乏症
生 物
素
生物胞素 羧化酶的辅酶 疲乏、恶心
等
叶酸 蝶酰谷氨
酸
形成的 FH4是一碳单
位的载体
巨幼红细胞
性贫血
维 生
素 B12
钴胺素 参与甲基的转移 少见缺乏症
维 生
素 C
抗坏血酸 参与体内羟化反应、
氧化还原反应、促进
铁吸收
坏血病
二、微量元素
微量元素:人体中每人每日的需要量在 100mg 以下的元素。所需
虽少,作用却十分重要。
铁:是体内含量最多的一种。Fe
2+
比 Fe
3+
易吸收,络合物中的铁吸
收大于无机铁。
锌:在体内与 80 多种酶的活性有关,青少年缺锌表现为生长停滞、
贫血、肝肿大、生殖器官及第二性征发育不全、自发性味觉减
退、创伤愈合不良等。发锌可作为含锌总量是否正常的重要指
标之一。
www.chinayikao.com
第十九章
一、 糖蛋白的结构与聚糖功能
糖蛋白的结构
 由蛋白质和聚糖构成,糖蛋白分子中聚糖的单糖分子有 7种:葡萄
糖、半乳糖、甘露糖。N-乙酰半乳糖胺、N-乙酰葡糖胺、岩藻糖、
N-乙酰神经氨酸。
构成糖蛋白分子中聚糖的单糖与蛋白部分连接的方式
 N-连接型糖蛋白 O-连接型糖蛋白
糖蛋白分子中聚糖的功能
 保护蛋白质肽链,延长半衰期。
 参与新生肽链的折叠并维持蛋白正确的空间构象。
 因为聚糖中单糖间的连接方式各异,起到分子识别作用。
二、 蛋白聚糖的结构与特点
蛋白聚糖的组成
主要由糖胺聚糖共价连接于核心蛋白所组成。糖胺聚糖是由二糖单位
重复连接而成,不分支。
 重要的糖胺聚糖:硫酸软骨素类、硫酸皮肤素、硫酸角质素、透明
质酸、肝素和硫酸类肝素。
 核心蛋白:在蛋白聚糖中,与糖胺聚糖链共价结合的蛋白。
 蛋白聚糖聚合物:由透明质酸长糖链两侧经连接蛋白而结合许多蛋
白聚糖分子而成,为细胞外基质的重要成分之一。
蛋白聚糖的功能
主要是构成细胞外基质,并与细胞的粘附、迁移增殖和分化行为相关;
www.chinayikao.com
在神经发育、细胞识别结合和分化等方面起重要作用;肿瘤组织中各
种蛋白聚糖的合成发生改变,与肿瘤增殖和转移有关。
三、 细胞外基质(ECM)的概念与特点
四、 细胞外基质由三类成分组成
 结构蛋白:如胶原、弹性蛋白。
 专一蛋白:纤连蛋白、层粘连蛋白和纤维蛋白。
 蛋白聚糖。
 以上三类成分按不同比例形成生物体内多种类型的细胞外基质。
胶原是细胞外基质的重要组成成分
 已发现的胶原有 18 型。
 原胶原由三条α多肽链以右手螺旋的方式形成三股螺旋。
 原胶原→胶原微纤维→胶原纤维。
纤连蛋白 Fn
 是多功能蛋白,来源于体内多种细胞,分布广泛。
 血浆中纤连蛋白主要来自于肝细胞。
 纤连蛋白是由分子量为 25 万左右的单体组成的二聚体。
 在血小板聚焦、组织损伤、修复、细胞增殖、分化等方面都起作用。
层粘连蛋白 Ln
 多结构域构成的糖蛋白,分子量高达 90 万。
 三链形式,由一条 A链和两条 B链通过二硫键连接而成。
 主要介导上皮细胞及内皮细胞粘着于基底膜,影响细胞的生长、分
化和运动等。
第二十章
www.chinayikao.com
一、癌基因的概念、分类、功能及作用机制
癌基因概念
是细胞内控制细胞生长和分化的基因,它的结构异常或表达异
常,可以引起细胞癌变。
 病毒癌基因:存在于肿瘤病毒(大多数是逆转录病毒)基因组中的
癌基因,它不编码病毒的结构成分,对病毒复制也没有作用,但可
以使靶细胞持续增殖并发生恶性转化。
 细胞癌基因:存在于生物正常细胞基因组中的癌基因,或称原癌基
因,它们存在于正常细胞不仅无害,而且对维持正常生理功能、调
控细胞生长和分化起重要作用,在某些因素作用下,一旦被激活,
发生数量上或结构上变化时,就会形成癌性的细胞转化基因。
原癌基因分类
根据原癌基因的表达产物在细胞中的定位和功能分为:
 src 家族 —— 酪氨酸蛋白激酶
 ras 家族 —— P21
 myc 家族 —— 核内 DNA 结合蛋白
 sis 家族 —— P28(类人血小板源生长因子)
 myb 家族 —— 核内转录因子
原癌基因的产物与功能
 细胞外生长因子。
 跨膜的生长因子受体。
 细胞内信号传导体。
 核内转录因子。
www.chinayikao.com
癌基因活化的机制
 获得启动子与增强子。
 基因易位。
 原癌基因扩增。
 点突变。
二、抑癌基因的概念、常见的抑癌基因及作用机制
抑癌基因概念
抑制细胞过度生长、增殖从而遏制肿瘤形成的基因。
常见的抑癌基因
表 20-1 常见的抑癌基因
名
称
相关肿瘤 作用
P53 多种肿瘤 编码 P53 蛋白(转录因
子)
Rb 视网膜母细胞瘤、骨肉瘤、
肺癌、乳癌
编码 P105Rb1 蛋白(转
录因子)
P16 黑色素瘤 编码 P16 蛋白
APC 结肠癌 可能编码 G蛋白
DCC 结肠癌 编码表面糖蛋白(细胞
粘着分子)
NF1 神经纤维瘤 GTP 酶激活剂
NF2 神经鞘膜瘤、脑膜瘤 连接膜与细胞骨架
VHL 小细胞肺癌宫颈癌 转录调节蛋白
www.chinayikao.com
WT1 肾母细胞瘤 编码锌指蛋白(转录因
子)
抑癌基因的作用机制
 视网膜母细胞瘤基因(Rb 基因)
记忆要点:
 Rb 基因编码的产物 Rb 蛋白有磷酸化和非磷酸化两种形式,其
磷酸化程度与细胞周期密切相关。
 Rb 基因对肿瘤的抑制作用与转录因子(E-2F)有关,在 G0、G1
期,低磷酸化型的 Rb 蛋白与 E-2F 结合成复合物,使其处于非
活化状态。在 S 期,Rb 蛋白被磷酸化而与 E-2F 解离,细胞进
入增殖阶段。
 Rb 基因发生缺失或突变,丧失结合、抑制 E-2F 的能力,细胞
增殖活跃,导致肿瘤发生。
 P53 基因
记忆要点:
 P53 基因时刻监控着 DNA 的完整性,一旦遭到损害,P53 蛋白将
与相应部位结合,活化 P21 基因转录,使细胞停滞于 G1 期。
 与复制因子 A相互作用,共同参与 DNA 的修复与复制。修复失
败则启动凋亡过程诱导细胞自杀。
 P53 基因突变,不仅失去野生型抑制肿瘤增殖的作用,突变本
身由使该基因具备了癌基因功能。
三、生长因子的概念、常见的生长因子及作用机制
生长因子概念
www.chinayikao.com
通过质膜上特异的受体,将信息传递至细胞内部,调节细胞生长
与增殖的多肽类物质。
常见生长因子 见表 20-2。
表 20-2 常见的生长因子
生长因子 来 源 功 能
表 皮 生 长 因 子
(EGF)
颌下腺 促进表皮与上皮细胞的生长
促红细胞生成素
(EPO)
肾、尿 调节成红细胞的发育
类胰岛素生长因子
(IGF)
血清 促进硫酸盐到骨组织
促进软骨细胞的分裂对多种
组织细胞起胰岛素样作用
神 经 生 长 因 子
(NGF)
颌下腺 营养交感及某些感觉神经元
血小板生长因子
(PDGF)
血小板 促进间质及胶质细胞的生长
转化生长因子α
(TGFα)
肿 瘤 细
胞
转 化 细
胞
类似于 EGF
转化生长因子β
(TGFβ)
肾、血小
板
对某些细胞呈与抑制双向作
用
生长因子的作用机制
www.chinayikao.com
 生长因子由不同细胞合成后分泌,作用于靶细胞上相应受体,活
化其酪氨酸蛋白激酶,使胞内相关蛋白质直接被磷酸化;或者与
膜上受体结合,通过胞内信号传递体系,产生第二信使,使蛋白
激酶活化,使胞内蛋白质磷酸化。
 与胞液中相应的受体结合后,形成生长因子-受体复合物,可进
入胞核活化相关基因促进细胞生长。
第二十一章
一、 基因诊断的概念和特点、常用的技术方法及应用
基因诊断的概念
利用现代分子生物学和分子遗传学的技术和方法,直接检测基因
结构及其表达水平是否正常,从而对疾病作出诊断的方法。
基因诊断的特点
⑴针对性强;⑵特异性强;⑶诊断灵敏度高;⑷适用性强。
基因诊断常用技术方法
 核酸分子杂交技术
 限制性内切酶谱分析法。
 DNA 限制性长度多态性(RFLP,不少 DNA 多态性发生在限制性内
切酶识别位点上,酶切水解该 DNA 片段就会产生长度不同的片
段,称为限制性片段长度多态性)分析 。
 等位基因特异寡核苷酸探针(ASO)。
 聚合酶链反应 (PCR)
是一种利用特异性的引物,在体外进行目的基因扩增的技术。
 PCR/ASO 法、PCR/SSCP(单链构象多态性)法、PCR/RFLP 法、
www.chinayikao.com
PCR/限制酶谱法的联合应用日益广泛
 PCR/SSCP 法:PCR 产物变性后,经聚丙烯酰胺凝胶电泳,正常
基因和变异基因变性后单链所形成的空间构象不同而造成其在
电场中的迁移率不同,故其迁移位置也不同,借此可分析确定
致病基因的存在。
 基因测序
分离出有关基因,测定出其碱基排列顺序,找出其变异所在,是
最确切的基因诊断法。
 基因芯片
指将许多特定的寡核苷酸片段或基因片段作为探针,有规律地排列
固定于支持物上,然后与待测的标记样品的基因按碱基配对原理进
行杂交,再通过激光共聚焦荧光检测系统等对芯片进行扫描,并配
以计算机系统对每一探针上的荧光信号作出比较和检测得出所需
信息的方法。
基因诊断的应用
 遗传疾病。
 肿瘤。
 感染性疾病,传染性流行病。
 判断个体疾病易感性。
 器官移植组织配型。
 法医学中个体识别、亲子鉴
定。
二、 基因治疗的概念、分类和基本程序
基因治疗的概念
 狭义:是指用正常的基因整合入细胞基因组,以校正和置换致病基
因的一种治疗方法。
www.chinayikao.com
 广义:是指将某种遗传物质转移到患者细胞内,使其在体内发挥作
用,以达到治疗疾病目的的方法。
基因治疗的基本方法分类
 基因矫正:指将致病基因的异常碱基进行纠正,而正常部分予以保
留。
 基因置换:用正常的基因通过体内基因同源重组,原位替换病变细
胞内的致病基因,使细胞内的 DNA 完全恢复正常状态。
 基因增补:将目的基因导入病变细胞或其它细胞,不去除异常基因,
而是通过目的基因的非定点整合,使基表达产物补偿缺陷基因的功
能或使原有的功能得以加强。
 基因失活:将特定的序列导入细胞后,在转录或翻译水平阻断某些
基因的异常表达,以达到治疗疾病的目的。
 反义 RNA 技术
 核酶技术
 三链技术
 干扰 RNA 技术
 肽核酸技术
 基因敲除技术
www.chinayikao.com
136
 自杀基因:自杀基因的表达产物可催化无毒性的药物前体转变为细胞毒
物质,从而杀死肿瘤细胞。
 基因疫苗:主要指 DNA 疫苗,主要原理在于将编码外源性抗原的基因插
入到含真核表达系统的质粒上,然后将质粒直接导入人或动物体内,让
其在宿主细胞中表达抗原蛋白,诱导机体持续产生免疫应答。
基因治疗的基本程序
 治疗性基因的选择。
 基因载体的选择:⑴病毒载体(以此为主); ⑵非病毒载体。
 靶细胞的选择:⑴体细胞; ⑵生殖细胞(禁止)。
 基因转移:⑴病毒介导的基因转移; ⑵非病毒介导的基因转移(物理
方法、化学方法)。
 间接体内疗法(ex vivo):在体外将外源基因导入靶细胞内,再将这
种基因修饰过的细胞回输病人体内,使带有外源基因的细胞在体内表
达相应的产物,以达到治疗的目的。
 直接体内疗法(in vivo):将外源基因直接导入体内有关组织器官,
使其进入相应的细胞并进行表达。
 外源基因表达的筛选――利用在体中的标记基因进行筛选。
 外源基因回输体内。
第二十二章
一、分子杂交技术的原理
主要涉及分子杂交特性,印迹技术、探针技术。
 核酸分子杂交:将不同的 DNA 单链分子或 RNA 混合、退火处理,形成
局部双链的现象。
www.chinayikao.com
137
 印迹技术:将在凝胶中分离的生物大分子转移或直接放在固定化介质
上并加以检测分析的技术。包括⑴DNA 印迹技术(Southern blotting)
⑵RNA 印迹技术(northern blotting)⑶蛋白质印迹技术(Western
blotting)
 探针:用放射性核素或其它化合物标记的核酸片段,具有特定的序列,
能够与待测的核酸片段互补结合,因此可以用于检测核酶样品中的特
定基因。
二、PCR
即聚合酶链式反应,是指在体外对目的 DNA 进行扩增的一项技术。
 PCR 工作原理:以待扩增的 DNA 分子为模板,以一对与模板序列相互补
的寡核苷酸片段为引物,在 DNA 聚合酶的催化下,完成 DNA 的合成,
并不断重复合成过程,使目的 DNA 片段得到大量扩增。
 PCR 的基本反应步骤:变性、退火、延伸,此三步为一个循环,一般进
行 30 次循环。
 PCR 应用:⑴目的基因克隆 ⑵基因体外突变 ⑶DNA 与 RNA 微量分析
⑷DNA 序列测定 ⑸基因突变分析
 PCR 衍生技术:⑴反转录 PCR ⑵原位 PCR ⑶实时 PCR 技术等。
三、核酸序列分析
⑴化学裂解法; ⑵双脱氧末端终止法(Sanger 法)。
目前 DNA 自动化测序大规模开展,采用荧光替代放射性核素标记,其
原理就是 Sanger 法。
四、基因文库
基因文库是指一个包含了某一生物体全部 DNA 序列的克隆群体,分为
www.chinayikao.com
138
基因组 DNA 文库和 cDNA 文库。
 基因组 DNA 文库:指包含某一个生物细胞全部基因组 DNA 序列的克隆
群体,它以 DNA 片段的形式贮存着某一生物全部基因组 DNA 信息。
 cDNA 文库:包含某一组织细胞在一定条件下表达的全部 mRNA 反转录而
合成的 cDNA 序列的克隆群体,它以 cDNA 片段的形式贮存着该组织细
胞的基因表达信息。
五、疾病相关基因的克隆与鉴定
 功能克隆:是指从对一种致病基因功能的了解出发克隆该致病基因。
 定位克隆:指从一种致病基因的染色体定位出发逐步缩小范围,最后
克隆该基因。
六、遗传修饰动物模型的建立及应用
 基因转移技术:将目的基因整合入受精卵细胞或胚胎干细胞,然后将
细胞导入动物子宫使之发育成个体,此个体可把目的基因继续传给子
代的技术。
 核转移技术:将动物的一个体细胞的细胞核导入另一个体的去除了细
胞核的受精卵内,使之发育成个体。
 基因剔除技术:或称为基因靶向灭活,指有目的地去除动物体内某种
基因的技术。
转基因动物、基因剔除技术在建立疾病的动物模型、探讨疾病的发生
机制方面具有重要价值,更为重要的是可以作为新的治疗方法和新药物
的筛选系统。
七、生物芯片技术
生物芯片包括基因芯片和蛋白质芯片。
www.chinayikao.com
139
 基因芯片:亦称 DNA 微阵列。包括 DNA 芯片和 cDNA 芯片。指将许多特定
的 DNA 片段或 cDNA 片段作为探针,有规律地紧密排列固定于单位面积的
支持物上,然后与待测的荧光标记样品进行杂交,杂交后用激光共聚焦
荧光检测系统等对芯片进行扫描,通过计算机系统对每一探针位点的荧
光信号做出检测、比较和分析,从而迅速得出定性和定量的结果。
 蛋白质芯片:将高度密集排列的蛋白质分子作为探针点阵固定在固相支
持物上,当与待测蛋白质样品反应时,可捕获样品中的靶蛋白,再经检
测系统对靶蛋白进行定性和定量分析的一种技术。
基因芯片主要应用于基因表达检测、基因突变检测、功能基因组学研究,
基因组作图杂交测序和新基因的发现等方面。蛋白质芯片广泛应用于蛋
白质表达谱蛋白质功能蛋白质间相互作用的研究
八、蛋白质相互作用研究技术
蛋白质之间相互作用以及通过相互作用而形成的蛋白复合物是细胞各种
基因功能主要完成者。目前常用的蛋白质相互作用的分析技术包括酵母
双杂交、亲和分析荧光共振能量置换效应分析、噬菌体显示系统等。以
酵母双杂交系统是分析细胞内未知蛋白相互作用的主要方式之一。
第二十三章
一、 基因组、基因组学的相关概念
基因组:泛指一个有生命体、病毒或细胞器的全部遗传物质,在真核细胞,
基因组是指一套单倍体染色体 DNA。
基因组学:应用 DNA 图谱、序列测定技术及计算机技术分析生命体全部基
因组结构和功能。包括三个不同的亚领域,结构基因组学、功能基因组学
和比较基因组学。
www.chinayikao.com
140
结构基因组学:研究整个基因组的遗传制图物理制图及 DNA 测序。
基因病:以基因组学为基础,从疾病和健康的角度考虑,人类疾病大多直接
或间接与基因相关,即是“基因病”的概念。 人类基
因组计划的主要任务及内容见表 23-1。
表 23-1 人类基因组计划的主要任务及内容
主要任务 内 容
物理图谱 确定染色体上 DNA 上诸如限制性酶切位点、或序列
标志位点 STS 等的位置图谱
遗传图谱 确定标志位点在染色体 DNA 上的线性排列顺序。标
志位点间的图距以遗传学重组距离表示
基因 DNA 序
列测定
测定人类24条染色体上3×10
9
个核苷酸组成的全部
DNA 序列顺序
功能基因组学:认识、分析整个基因组所包含的基因非基因序列及功能。
功能基因组学研究策略及主要内容见表 23-2。
表 23-2 功能基因组学研究策略及主要内容
内容 主要研究策略
鉴定(注
释)基因
通过“ORF”搜索,发现理论性蛋白质编码序列
分析基因
功能
利用计算机进行“同源搜索”,根据已知序列、进化
相关性,发现重要的蛋白质功能域。也可对 DNA 序列
进行突变或剔除后,结合功能、表型变化的实验鉴定
基因功能
描述基因表 采用 DNA 微阵列技术进行整体基因表达谱――转录
www.chinayikao.com
141
达模式 图谱分析
采用蛋白质或多肽微阵列技术改进的双相电泳结合
飞 行 质 谱 技 术 分 析 蛋 白 质 表 达 谱
       -----蛋白质组分析
比较基因组学:比较不同物种的整个基因组,增强对各个基因组功能及发
育相关性的认识。
二、 基因组学与医学的关系表现在
1以基因组学为基础,从疾病和健康的角度出发,提出了“基因病”的概念,
包括单基因病、多基因病和获得性基因病。2基因组学促进了疾病相关基因
的鉴定。 3 基因组学促进肿瘤病因学的研究。 4 基因组学促进了流行
病病因学的研究。5此外,基因组基因功能分类与疾病关系还可提示发病严
重程度、遗传方式,甚至可对生命周期进行预测。
www.chinayikao.com

缩略图:

  • 缩略图1
  • 缩略图2
  • 缩略图3
  • 缩略图4
  • 缩略图5
当前页面二维码

广告: