人工只能行业深度分析应用系列之人工智能为医疗创新带来重大突破--【华尔街联社】.pdf

  • 文件大小: 2.43MB
  • 文件类型: pdf
  • 上传日期: 2025-08-25
  • 下载次数: 0

概要信息:

1 本报告版权属于安信证券股份有限公司。 
各项声明请参见报告尾页。 
 
人工智能行业应用系列报告之四:  
神机妙术  大医精准 
 ——人工智能为医疗创新带来重大突破 
 
 从互联网医疗升级到医疗 AI。医疗 AI 从根本上解决医疗服务资源的供给瓶
颈,彻底改善看病难的问题,是对医疗产业从表层到实质、从边缘到中心的
全面升级。数据成为了新的要素,人工智能技术创造了全新的医疗服务供给。 
 
 临界点已至,医疗人工智能站上风口。1)技术:医疗人工智能在多个应用
场景已突破临界点,正在加速商业化;2)资本:资本持续看好医疗人工智
能赛道。巨头和创业公司齐头并进,各个体量公司皆有机会;3)产业环境:
国内医疗服务供需严重不平衡,医疗人工智能技术引入存在刚需。消费者将
成为现阶段智能医疗服务重要的买单方;4)政策:医疗人工智能需“持证”
上岗,收费政策尚未明晰;5)商业前景:未来医疗 AI 商业化落地的模式可
以分为 1.0 的技术赋能(联合医院共同输服务 C 端)以及 2.0 的直接切入医
疗服务(基于医疗牌照+科技直接展业)。 
 
 医疗影像:人工智能在医疗领域应用的第一站。人工智能在医疗影像领域的
应用场景可以分为两类:机器看片和机器阅片。前者的重点是提升医生看病
效率;后者强调对影像内容的精准分析,提升医生看病的准确率。在 4000
亿的影像市场中,无论是上游医疗影像成像硬件设备还是下游医疗影像诊断
服务,人工智能均有极大的发挥空间,前景广阔。 
 
 智能辅助诊断:现代医学皇冠上的明珠。智能辅助诊断就是让计算机模拟医
生的思维和诊断推理,给出可靠的诊断。医疗数据规模和数据结构化能力是
智能辅助诊断技术竞争的核心壁垒。 
  
 精准医疗:AI+基因组解读生命大数据。基因组解读分析能力是现阶段基因
检测产业临床应用的瓶颈。人工智能对基因组和疾病组进行建模有望发现更
多基因组—疾病组之间的规律,突破基因组解读分析能力瓶颈。 
 
 投资建议:医疗行业坐拥天然的数据富矿,结合人工智能技术有望释放出巨
大的商业价值。AI+医疗影像、AI+辅助诊断、AI+基因组学将是三个最为主
要的应用场景。除了切入这些应用场景的公司之外,还有三类公司受益:1)
计算层:建设生物云、影像云等垂直行业云的公司;2)数据层:具备数据
资源获取能力以及数据挖掘能力的医疗信息化公司、医疗影像器械提供商、
基因测序设备商;3)技术层:掌握核心算法技术,具备复制到医疗行业能
力的公司。重点推荐思创医惠、科大讯飞、东软集团、建议关注万东医疗、
华大基因、万达信息、创业软件、麦迪科技、荣之联等。 
 
 风险提示:医疗人工智能产业发展不及预期;政策监管风险;大量涌入新的
公司造成行业恶性竞争风险。 
Table_Title  
2017 年 09 月 23 日 
计算机 
Tabl e_BaseInfo 
行业深度分析 
证券研究报告 
 
投资评级 领先大市-A 
维持评级 
 
Tabl e_FirstStock  
首选股票 目标价 评级 
 
300078 思创医惠 18.00 买入-A 
002230 科大讯飞 60.00 买入-A 
600718 东软集团 20.00 买入-A 
 
 
Tabl e_Chart  
行业表现 
 
数据来源:Wind 资讯 
  
% 1M 3M 12M 
相对收益 -1.97 -0.97 -5.88 
绝对收益 0.20 4.96 11.28 
 
  
胡又文 分析师 
SAC 执业证书编号:S1450511050001 
huyw@essence.com.cn 
021-35082010  
  
相关报告 
中国脑计划呼之欲出 人工智能再迎重
磅政策催化 2017-09-19 
—计算机行业周报(9 月 17 日) 
2017-09-16 
紧抓 AI“芯”未来 —计算机行业周
报(9 月 10 日) 2017-09-10 
并购效应弱化,人工智能高景气—计算
机行业周报(9 月 2 日) 2017-09-02 
风生水起新零售,赋能店商正当时 
2017-08-29  
-28%
-22%
-16%
-10%
-4%
2%
8%
14%
2016-09 2017-01 2017-05
计算机 沪深300 
【干货共享群】 每日免费分享5篇行研报告
后台回复“ 2 ”入群
关注微信公众号:华尔街联社
【VIP小密圈】深度行业报告、华尔街时报、考证资料、必备书籍等持续共享更新。
链接:http://t.xiaomiquan.com/ayVjMZj
行业深度分析/计算机 
2 本报告版权属于安信证券股份有限公司。 
各项声明请参见报告尾页。 
 
内容目录 
1. 前言:从互联网医疗升级到医疗人工智能 .............................................................................. 4 
2. 临界点已至,医疗人工智能站上风口 ..................................................................................... 5 
2.1. 技术:已走出实验室,商业化加速落地 ........................................................................ 5 
2.2. 资本:一级市场持续火爆,巨头加速布局 ..................................................................... 7 
2.3. 产业环境:供需不平衡仍将延续,消费升级产生新的付费方........................................ 8 
2.3.1. 供需总量分析:供给不平衡仍将延续 ................................................................... 8 
2.3.2. 供需结构分析:分级诊疗趋势下,基层面临智能化升级的强需求 ....................... 8 
2.3.3. 付费方:消费者有望成为智能医疗服务的重要付费方 ......................................... 9 
2.4. 政策:需“持证”上岗,收费政策尚未明晰 ..................................................................... 9 
2.5. 商业前景:技术赋能是当下,医疗服务是未来 ........................................................... 10 
3. 医疗影像:人工智能在医疗领域应用的第一站 ..................................................................... 11 
3.1. 人工智能在医疗影像的应用场景 ................................................................................. 11 
3.2. 市场机遇:医疗影像是千亿级的市场 .......................................................................... 12 
3.3. 技术实现路径和竞争壁垒分析 ..................................................................................... 14 
3.4. 二级市场参与医疗影像+人工智能产业的路径 ............................................................. 15 
4. 智能辅助诊断:现代医学皇冠上的明珠 ................................................................................ 16 
4.1. 技术实现路径:打造“医疗大脑”的 5 个步骤 ............................................................... 16 
4.2. 竞争壁垒分析:医疗数据规模&数据结构化技术 ......................................................... 17 
4.3. 商业化路径:智能辅助诊断系统面临的三个定位选择 ................................................ 18 
4.3.1. to B or to C? ....................................................................................................... 19 
4.3.2. to B 领域:选择基层、专科还是大三甲?........................................................... 20 
4.3.3. 常见病 or 垂直病种? ........................................................................................ 21 
4.4. 二级市场参与智能辅助诊疗产业的路径 ...................................................................... 21 
4.4.1. 路径一:发挥通道优势,联合技术方共同推广 .................................................. 21 
4.4.2. 路径二:补齐数据结构化能力,自研医疗大脑 .................................................. 22 
5. 精准医疗:AI+基因组学解读生命大数据 ............................................................................. 23 
6. 投资建议与重点推荐公司 ..................................................................................................... 25 
6.1. 思创医惠:IBM 沃森中国战略合作伙伴,打造自主医疗 AI 技术 ............................... 26 
6.2. 科大讯飞:人工智能龙头开辟新战场,医疗 AI 业务快速崛起.................................... 26 
6.3. 东软集团:人工智能有望成为医疗业务二次腾飞的助推器 ......................................... 27 
6.4. 万东医疗:战略合作阿里健康,打造人工智能医疗影像平台...................................... 27 
7. 风险提示 ............................................................................................................................... 28 
 
图表目录 
图 1:从边缘革命到战场中心 ...................................................................................................... 4 
图 2:医疗人工智能时代的投资逻辑变化 .................................................................................... 5 
图 3:现代医学是数据驱动的学科 ............................................................................................... 5 
图 4:医疗人工智能发展史大事件整理 ....................................................................................... 6 
图 6:医疗人工智能创业在 2014、2015 年开始激增 ................................................................... 7 
图 7:医疗人工智能融资已经超过 180 亿 .................................................................................... 7 
图 8:医疗供需严重不平衡 .......................................................................................................... 8 
图 9:国内人口以及 60 岁以上人口的统计,单位(万) ............................................................ 8 
图 10:分级诊疗流程 ................................................................................................................... 9 
行业深度分析/计算机 
3 本报告版权属于安信证券股份有限公司。 
各项声明请参见报告尾页。 
图 11:AI+医疗影像产品认证流程 ............................................................................................ 10 
图 12:未来医疗人工智能的商业模式 ....................................................................................... 11 
图 13:人工智能在医疗影像领域的应用场景 ............................................................................ 12 
图 14:病理科医生的供需缺口 .................................................................................................. 13 
图 15:放射科医生的供需缺口 .................................................................................................. 13 
图 16:乳腺癌淋巴转移数字病理切片诊断准确率比赛 .............................................................. 13 
图 17:医疗影像市场 ................................................................................................................. 14 
图 18:“机器看片”的技术原理 .................................................................................................. 14 
图 19:人工智能医疗影像产业链 .............................................................................................. 15 
图 20:打造医疗大脑的流程 ...................................................................................................... 16 
图 21:医疗知识图谱的简单示意 .............................................................................................. 17 
图 22:临床数据结构化的流程图 .............................................................................................. 18 
图 23:Babylon 的 APP 界面(对话由患者与机器完成) ......................................................... 19 
图 24:IBM 沃森“看病”流程 ..................................................................................................... 20 
图 25:医疗信息化公司与核心技术公司合作是较好的选择 ...................................................... 21 
图 26:医疗信息化公司与核心技术公司合作是较好的选择 ...................................................... 22 
图 27:数据流的视角下的医疗信息化上市公司划分 ................................................................. 23 
图 28:基因组数据解读分析的核心就是找到基因组和表型/疾病组之间的规律 ........................ 24 
图 29:基因预测疾病风险的经典案例 ....................................................................................... 24 
图 30:基因检测产业链 ............................................................................................................. 24 
图 31:2001-2016 年平均每兆数据量基因测序成本 ................................................................... 25 
图 32:2001-2016 年基因测序成本 ............................................................................................ 25 
 
表 1:医疗影像领域人工智能技术突破“人类水平”的案例 .......................................................... 6 
表 2:国内巨头医疗人工智能产业布局概览 ................................................................................ 7 
表 3:医疗影像在众多病种的应用,已经成为最重要的临床诊断工具 ...................................... 11 
表 4:医疗数据结构化的三种路径 ............................................................................................. 18 
表 5:智能辅助诊断系统的市场定位 ......................................................................................... 20 
表 6:医疗+人工智能股票池...................................................................................................... 26 
  
  
行业深度分析/计算机 
4 本报告版权属于安信证券股份有限公司。 
各项声明请参见报告尾页。 
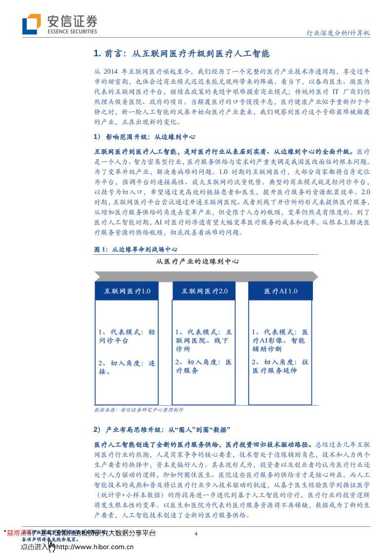
1. 前言:从互联网医疗升级到医疗人工智能 
 
从 2014 年互联网医疗崛起至今,我们经历了一个完整的医疗产业技术渗透周期,享受过牛
市的甜蜜期,也体会过商业模式迟迟未能兑现所带来的阵痛。看当下,以春雨医生、微医为
代表的互联网医疗平台,继续在政策的夹缝中艰难摸索商业模式;传统的医疗 IT 厂商们仍
然埋头做着医院、政府的项目。当颠覆医疗的口号慢慢平息,医疗健康产业似乎重新归于平
静之时,新一轮人工智能的风暴开始向医疗产业袭来,我们观察到医疗这个号称最难被颠覆
的产业,正在出现新的变化。 
 
1) 影响范围升级:从边缘到中心 
 
互联网医疗到医疗人工智能,是对医疗行业从表层到实质、从边缘到中心的全面升级。医疗
是一个人力、智力密集型行业,医疗服务供给与需求的严重失调是我国医改面临的根本问题。
为了变革升级产业,解决看病难的问题。1.0 时期的互联网医疗,大部分商家都将自身定位
为平台,强调平台的连接属性、放大互联网的流量优势。典型的商业模式就是轻问诊平台,
以挂号为切入口,希望通过更高效的链接患者和医生,提升医疗服务的资源配臵效率。2.0
时期,互联网医疗平台尝试通过开通互联网医院、或者到线下开诊所的形式来提供医疗服务,
从增加医疗服务供给的角度去变革产业,但受限于人力的瓶颈,变革仍然是有限度的。到了
医疗人工智能时期,AI 对医疗的渗透有望大幅变革医疗服务的成本和效率,从根本上解决医
疗服务资源的供给瓶颈,彻底改善看病难的问题。 
 
图 1:从边缘革命到战场中心 
 
数据来源:安信证券研究中心整理制作 
 
2) 产业布局思维升级:从“圈人”到圈“数据” 
 
医疗人工智能创造了全新的医疗服务供给,医疗投资回归技术驱动路径。总结过去几年互联
网医疗行业的热潮,人是商家争夺的核心要素,技术暂处于边缘辅助角色,技术和人力两个
生产要素的抉择中,资本更偏好人力。其表现形式为,投资者以及创业者均认为医疗行业还
处于人力驱动的逻辑,即如何圈住医生、医院这些医疗服务的供给方才是核心所在。而人工
智能技术的成熟和普及将让医疗行业步入技术驱动的轨道,从基于医生经验医学到循证医学
(统计学+小样本数据)的阶段再进一步进化到基于人工智能的诊疗,医疗行业的投资逻辑
将发生根本性的变革。以医生和医院为代表的医疗服务资源将不再稀缺,数据成为了新的生
产要素,人工智能技术创造了全新的医疗服务供给。 
行业深度分析/计算机 
5 本报告版权属于安信证券股份有限公司。 
各项声明请参见报告尾页。 
图 2:医疗人工智能时代的投资逻辑变化 
 
数据来源:安信证券研究中心整理制作 
 
2. 临界点已至,医疗人工智能站上风口 
2.1. 技术:已走出实验室,商业化加速落地 
 
现代医学是数据驱动的学科。一提到技术对于医学的作用,可能大家的第一反应就是医疗是
一门手艺活,靠的是经验和实践,技术本身并没那么重要。我们认为这是一种偏见或者无解, 
事实上,中西医分科治学后,现代医学已经是一门数据驱动的学科了。传统医学的底层驱动
其实是经验医学;到了现代医学,特别是西医,强调的是循证医学,其背后的支撑是基础理
论的研究+临床经验(以数据的形式呈现)。循证医学会采集大样本的临床数据,进行系统性
的评价,最后把临床数据总结成临床诊疗指南、临床路径;循证医学发展到精准医疗时代,
数据的重要性更加明显。精准医疗在循证医学的基础上,更加强调患者个体的个性化诊疗,
通过对患者的数据的分析结合临床经验,给出最佳的治疗方式,甚至会出现“同病不同治”、“同
治不同病”的情况。因此,如果我们承认数据是现代医学的基础,那么将人工智能技术引入
医疗领域显然是历史发展的必然。 
 
图 3:现代医学是数据驱动的学科 
 
数据来源:安信证券研究中心整理制作 
行业深度分析/计算机 
6 本报告版权属于安信证券股份有限公司。 
各项声明请参见报告尾页。 
 
人工智能在医疗领域的尝试最早可以追溯到 80 年代。最早的一波在医疗领域进行人工智能
探索的尝试,出现在 1972 年。由利兹大学研发的 AAPHelp,这是医疗领域最早出现的人工
智能系统。AAPHelp 系统基于贝叶斯理论开发,主要是用于腹部剧痛的辅助诊断以及手术的
相关需求。1976 年美国斯坦福大学开发了一个用于细菌感染病诊断的专家咨询系统-MYCIN,
它是世界上第一个功能较全面的专家系统。1980 年,已经有一些商业化应用系统的出现,比
如哈佛医学院开发的 DXplain,主要是依据临床表现提供诊断方案。DXplain 的知识库中,已
经收录了 2200 种疾病,和 5000 多种症状。同时期,我国的医学专家系统也开始进入研究阶
段。 
 
总体来说,早期的医疗人工智能的厂商并不成功,技术本身也存在很大的局限性,包括在医
疗辅助诊断领域的 CDSS(临床辅助决策系统)、医疗影像领域的 CAD(计算机辅助诊断),
均没有获得理想的商业效果,在实际的应用过程中,也并不受医疗从业者的欢迎。主要的原
因在于,无论从算法、算力或者数据来看,人工智能技术本身并不成熟。医疗的高度复杂性
对于过去的人工智能而言还是一个不可逾越的行业。 
 
图 4:医疗人工智能发展史大事件整理 
 
数据来源:安信证券研究中心整理制作 
 
在人工智能基础技术突飞猛进提供了持续的技术红利的大背景下,医疗+AI 开始突破早期的
技术瓶颈,获得新的发展契机。 
 
以医疗影像为例,新一代人工智能技术在精确度上已经实现了“超越人类水平”的技术临界点。
以前的医疗影像 CAD(计算机辅助诊断)依旧主要表现为事先输入的预先假设和病例特征结
构之间的判断程序,计算机识别不够精确,敏感度和特异性不够,漏诊(假阴性)和误诊(假
阳性)的可能性还是比较大,因此对于一个放射科医师还是临床专业医师都无法起到很好的
辅助作用,反而可能在使用的时候拖慢效率,极大地阻碍了 CAD 在临床医疗实践中的推广
和发展。引入深度学习之后的医疗人工智能与过去传统的人工智能模型的区别在于,传统人
工智能模型的成本非常高,需要一大批的专家来教机器某一种疾病的各种类型的特征。这种
模型准确率本身不高,而且能够做出来的病种也非常有限。但深度学习的模型,本质上有点
类似一个普通医学生的自学习过程,只要有足够的数据量作为学习材料,就能实现更精准、
覆盖病种更多的模型。从 2013 年开始,已经有多个医疗影像人工智能的学术研究以及商业
化的案例,通过引入深度学习算法,在某些病种的识别和诊断上,达到“超越人类水平”的技
术临界点。 
 
表 1:医疗影像领域人工智能技术突破“人类水平”的案例 
时间 内容 
2016.11 《美国医学会杂志》刊登了 Google 的研究,利用深度学习诊断糖尿病视网膜病变,谷歌的这款
行业深度分析/计算机 
7 本报告版权属于安信证券股份有限公司。 
各项声明请参见报告尾页。 
算法甚至超过人类医师。 
2017.1 
Nature 期刊刊登了斯坦福大学的研究,借助 CNN(深度卷积神经网络),人工智能系统的皮肤癌
鉴定水平与皮肤科医生相当。 
2017.9 腾讯优图在肺癌早筛领域,特异性和灵敏度均达到医生水平 
数据来源:安信证券研究中心整理 
 
实际上,医疗人工智能在众多应用场景已经走出了实验室,进入了商业化落地阶段。除了上
文提到的了医疗影像之外,医疗人工智能商业化落地的案例中,最为大家所熟知的就是 IBM
沃森肿瘤医生。2012 年,沃森肿瘤医生通过了美国职业医师资格考试,并部署在美国多家医
院提供辅助诊疗的服务。从 2016 年起,IBM 正式全线发力推广沃森肿瘤医生,截止至 2017
年 3 月底,在全球 7 个国家服务的病患数量已达到数万名。 
 
2.2. 资本:一级市场持续火爆,巨头加速布局 
 
医疗人工智能在一级市场已经融资超过 180 亿。我们引用亿欧智库的相关研究数据,截止至
2017 年 8 月 15 日,国内医疗人工智能公司累积融资额已超过 180 亿人民币,融资公司共 104
家。考虑到大部分医疗人工智能创业都成立于 2014、2015 年,医疗人工智能超过 180 亿的
融资一定程度的反应了行业的火爆程度。此外,从全球范围来看,IDC 在其《全球半年度认
知/人工智能支出指南》中将医疗人工智能统列为 2016 年吸引最多投资的领域之一,并表示
在未来五年内,包括医疗人工智能+诊断和治疗系统的使用案例将获得最大的发展。在五年
期间,它预测医疗健康人工智能投资的年复合增长率为 69.3%。同样,CBInsights 将医疗健
康列为人工智能中最热的领域。 
 
图 5:医疗人工智能创业在 2014、2015 年开始激增  图 6:医疗人工智能融资已经超过 180 亿 
 
 
 
数据来源:亿欧智库,安信证券研究中心  数据来源:亿欧智库,安信证券研究中心 
 
巨头们开始加强医疗人工智能的产业布局力度。其中,标志性的事件就是,百度宣布将原先
专攻互联网医疗领域的医疗事业部进行重组,对外发布了「百度医疗大脑」,将未来医疗的
重心方向定位于医疗人工智能。 
 
表 2:国内巨头医疗人工智能产业布局概览 
 医疗 AI 布局 
百度 砍掉互联网医疗部,打造百度医疗大脑,建立智能平台。 
腾讯 
1、 通过投资的形式参股碳云智能、思派网络等一级市场的明星医疗人工智能公司 
2、 研发 AI 影像产品 
阿里 
1、 参股万里云; 
2、 发布阿里云 ET 医疗大脑 
平安 宣布将投入 30 亿研发医疗 AI 
科大讯飞 涉足医学影像和辅助诊疗领域 
数据来源:各个公司官方新闻,安信证券研究中心整理 
 
行业深度分析/计算机 
8 本报告版权属于安信证券股份有限公司。 
各项声明请参见报告尾页。 
医疗人工智能赛道尚未跑出巨头,各个体量公司皆有机会。观察整个医疗人工智能产业的创
业赛道,目前仍然处于初期,融资轮次大部分集中于 A 轮。如果将巨头纳入到考查范围内,
现阶段也尚未出现绝对领先的公司。即使考虑国外,已经经过多年孵化、较为成熟的 IBM 沃
森,也只是在商业化方面刚刚起步,领先优势并不大。考虑到医疗行业本身的复杂性和高门
槛,我们判断:1)未来会出现新进入者,但是不会出现蜂拥而入而陷入恶性竞争的情况;2)
医疗人工智能空间广阔,现阶段各体量公司皆有机遇。 
 
2.3. 产业环境:供需不平衡仍将延续,消费升级产生新的付费方 
 
产业环境从医疗服务的供给方、需求方、付费方三个视角来看:1)人工智能的引入有望解
决医疗服务供给紧张;2)医改倡导的分级诊疗体系将重新划分医疗服务供给方的服务半径,
基层医疗面临智能升级的强需求;3)消费升级的趋势下,个人消费者将有望成为智能医疗
服务的重要付费方,也将加速倒逼产业的智能升级。 
 
2.3.1. 供需总量分析:供给不平衡仍将延续 
 
医疗健康产业供需严重不平衡。、我国目前医疗存在的“看病难、看病贵”问题主要是因为资源
稀缺、分布不均衡以及效率低下,无法满足民众医疗需求的增长。国内,目前有 280 万注册
执业医生,每天有 2000 万门诊量,但这 2000 万不是医疗需求全部,另外 3500 万去了药店,
还有 1500 万人处于未管理的状态,产业供需严重不平衡。 
 
从医疗需求端来看,随着中国人口老龄化趋势下,疾病高发的年数量日增多,医疗需求持续
加大。 
 
从供给端来看,优质医疗服务资源紧张的表现更为明显。我国医生学历层次不齐导致医疗服
务质量差距较大。根据中国卫生统计年鉴,在医院供职的医生中,具有高级职称(主任医师、
副主任医师)的占 7.6%,中级职称(主治医师、主管)占 21.3%,初级职称为 60.8%. 主任在医生中
占比不到一成,而“专家”更是少数中的少。然而,当患上较严重的疾病或者对治疗技术要求
较高时,人人都想去看专家,就更加剧了看病难问题。考虑到一般医学生需要九年的学习、
临床培训才能成为一个能够执业的医生,这意味着未来 280 万人的增长是被锁定的。 
 
图 7:医疗供需严重不平衡  图 8:国内人口以及 60 岁以上人口的统计,单位(万) 
 
 
 
数据来源:安信证券研究中心整理制作  数据来源:亿欧智库,安信证券研究中心 
 
医疗资源供给的紧张催生医疗人工智能的刚需。面对医疗健康产业供需严重不平衡的大背景,
过去互联网公司进入医疗做医患匹配,可以解决一部分医疗资源不平均带来的问题。但长期
来看,通过引入人工智能技术,提升医疗服务的效率、扩大医疗服务的供给才是解决问题的
根本方法,医疗资源供给的紧张将催生医疗人工智能的刚需。 
 
2.3.2. 供需结构分析:分级诊疗趋势下,基层面临智能化升级的强需求 
行业深度分析/计算机 
9 本报告版权属于安信证券股份有限公司。 
各项声明请参见报告尾页。 
 
分级诊疗带来新的市场机遇。我们医疗服务体系正在向分级诊疗方向演进,落实分级诊疗一
直是我国新医改最重要的事情,通过优化医疗资源的配臵,让不同层级的医院形成有效的分
工协作,从而实现缓解目前医疗服务供给不足的矛盾。说得通俗一点,就是按照疾病的轻重
缓急进行分级,让不同级别的医疗机构承担不同疾病的治疗工作,从而缓解居民看病难的问
题。基层医疗机构将成为未来居民健康的“守门人”和“健康管理者”,基层首诊意味着基层医
疗将成为新的就医入口。 
 
图 9:分级诊疗流程 
 
数据来源:动脉网,安信证券研究中心 
 
人工智能赋能基层医疗。现阶段,分级诊疗的难点在于基层的医疗服务水平的薄弱,导致了
患者对于基层医生的广泛不信任,造成分级诊疗难以落实。强基层是分级诊疗体系建设的重
要一环。人工智能的引入有望将将顶尖医学专家的知识和诊治经验进行快速复制,为基层医
生提供实效、实时的决策支持,可以提高广大经验不足的医疗工作者的工作能力。 
 
2.3.3. 付费方:消费者有望成为智能医疗服务的重要付费方 
 
个人消费者将成为智能医疗服务的重要付费方。考虑到现阶段医保、商保等支付方对于人工
智能辅助诊断或者人工智能阅片服务是否纳入报销目录尚未有定论,个人消费者可能是人工
智能医疗服务的重要付费方。欣喜的是,我们观察到,伴随着消费升级,个人对于自身健康
的关注度持续提高,个人对于数字医疗的认可度和付费意愿在持续提高。以互联网医疗在线
问诊平台为例,根据财新健康点的调研数据显示:自 2016 年开始延续至今,付费在线问诊
业务已是互联网医疗企业(平台)普遍选择的战略转折点,并且 C 端付费正呈现出良好的增
长态势。 
 
2.4. 政策:需“持证”上岗,收费政策尚未明晰 
 
医疗人工智能领域的相关政策主要包括两大块:准入政策和收费政策。1)从大方向来看,
政策对于医疗人工智能的技术引入松开了口子;2)收费政策尚未明晰。 
 
准入政策:医疗人工智能“持证”上岗。1)医疗影像领域:人工智能在 CFDA 中没有申报项
目录,智能医学影像产品还是作为三类医疗器械向 CFDA 进行认证申请。获得 CFDA 认证的
时间成本和技术水平的要求很高,需要同国家指定的三甲医院合作进行临床测试,同做临床
试验的每一个病人签订合同,在国家专业机构做检测和报备,方可通过认证;2)医疗辅助
诊断领域:2017 年 2 月,国家卫计委发布了 2017 版“人工智能辅助诊断技术管理规范”及“人
工智能辅助诊断技术临床应用质量控制指标”。对于人工智能辅助诊断技术做了定性:“人工
智能辅助诊断技术为辅助诊断和临床决策支持系统,不能作为临床最终诊断,仅作为临床辅
行业深度分析/计算机 
10 本报告版权属于安信证券股份有限公司。 
各项声明请参见报告尾页。 
助诊断和参考,最终诊断必须由有资质的临床医师确定。” 
 
图 10:AI+医疗影像产品认证流程 
 
数据来源:亿欧智库,安信证券研究中心整理制作 
 
国内监管未来或可参考美国 FDA,成立独立的 AI 与数字医疗审评部。鉴于认证的流程过于
缓慢,面对越来越多的医疗人工智能产品和技术方案,美国 FDA 于 2017 年正式授权组建一
个专门致力于数字化医疗和 AI 技术审评的新部门,其终极的目标就是“让 FDA 赶上硅谷的
速度”。我们认为,目前国内医疗人工智能的落地同样面临认证审核流程过长的问题,一定
程度上延缓了产业发展的进程。我们预计,未来随着医疗人工智能产品的不断成熟,国内有
望参考美国 FDA,成立专门的 AI 产品审核部,加快医疗人工智能“持证”上岗的速度。 
 
现阶段,医疗人工智能是否能进入诊疗收费项目名录中存在争议。以医疗人工智能影像为例,
由于“人工智能读片费”不在诊疗收费项目名录内,是否可以向患者收费存在争议。在医疗人
工智能辅助诊断领域,IBM 沃森肿瘤医生的收费是以咨询费而非医疗服务的形式进行收费。
我们认为,如果未来医疗人工智能可以进入诊疗收费项目名录甚至医保目录,那么无疑将大
大推动其商业化落地的速度。 
 
2.5. 商业前景:技术赋能是当下,医疗服务是未来 
 
未来医疗人工智能商业化落地的模式可以分为 1.0 的技术赋能(联合医院共同输服务 C 端)
以及 2.0 的直接切入医疗服务(基于医疗牌照+科技直接展业)。现阶段,受制于本身的技术
成熟度以及政策监管,医疗人工智能只能以技术赋能的形式,面向医疗机构,进行商业推广。
但随着技术的不断成熟以及医疗改革的深入,支持社会办医的政策落实,医疗的“牌照”价值
正在下降,未来有大概率出现独立的 AI 诊断中心,直接提供诊断服务。除了鼓励社会办医
之外,2016 年底,国家卫计委陆续印发 4 类独立设臵医疗机构的基本标准和管理规范,包括医
学影像诊断中心、医学检验实验室、血液净化机构、病理诊断中心。实际上,这也为未来
AI 诊断中心开了政策的口子。 
 
 
 
 
 
 
 
 
 
 
 
 
 
 
 
 
行业深度分析/计算机 
11 本报告版权属于安信证券股份有限公司。 
各项声明请参见报告尾页。 
图 11:未来医疗人工智能的商业模式 
 
数据来源:安信证券研究中心整理制作 
 
从国外调研数据来看,医疗人工智能商业前景乐观。根据 Healthcare IT News 报道,其联合
HIMSS 分析(HIMSS Analytics)针对美国医院人工智能技术应用前景开展了一项调查,调查
分析的 85 家医院中,目前已应用人工智能技术的仅占 4.7%,不过人工智能在医院的普及前
景光明。调查显示,计划在一年内应用人工智能的医院占 10.6%,两年内应用人工智能的占
23.5%,另有 24.7%的医院计划在三年到五年内应用人工智能。以此推算,大约 35%的医疗
机构计划在两年内使用人工智能技术,而计划五年内应用人工智能的医院超过一半以上。 
 
3. 医疗影像:人工智能在医疗领域应用的第一站 
3.1. 人工智能在医疗影像的应用场景 
 
医疗影像是现代医学最重要的临床诊断和鉴别诊断工具。影像成像技术的不断丰富使医学影
像从辅助检查工具变为现阶段医生做诊断时最大的信息入口,接近 70%的临床诊断需借助医
学影像。 
 
表 3:医疗影像在众多病种的应用,已经成为最重要的临床诊断工具 
分类 器官 常见病种 主要影像检查设备 
常见病 
肺 肺炎、肺结核、肺癌 X 光、CT 
甲状腺 甲亢、甲状腺癌 超声、spect 
乳腺 
乳腺炎、乳腺增生、乳腺纤维
瘤、乳腺囊肿、乳腺癌 
超声、X 光 
脑(老年慢性病) 阿耳茨海默(AD)、帕金森 核磁共振、pet 
脑 癫痫 脑电、SPECT 
职业病 
尘肺病 矽肺、煤工尘肺等 13 种 X 光 
放射病 外照射急性放射病等 10 种 病理(检查淋巴细胞) 
数据来源:安信证券研究中心整理 
 
医疗影像诊断不止是“目测”,正在从定性向定量演进。在介绍人工智能在医疗影像的应用场
景之前,首先需要纠正大家的一个偏见:医疗影像诊断实际上就是医生“看片子”,人工智能
+医疗影像就是“机器看片”。实际上,影像诊断主要分两类:结构类影像及功能类影像诊断: 
 
1)结构类影像:简单来说就是“所见即所得”的影像,比如 X 光、CT 就属于这一种,它能够
非常直观地观察到生理结构,判断是否有物理变化的病变,相当于“大家来找茬”。这种影像
类型结合人工智能,就是大家通常意义上讲的“机器阅片”。但对于一些没有明显物理变化的
行业深度分析/计算机 
12 本报告版权属于安信证券股份有限公司。 
各项声明请参见报告尾页。 
疾病,就束手无策了。 
 
2)功能类影像:相当于结构类影像的“补集”。这类影像能够研究脏器细胞对某种物质的代谢
能力,从而反映出这个脏器的功能是否正常。机器检查放射性示踪剂在人体代谢的状况,记
录反应能量代谢的数据矩阵,通过一张二维的影像片子来呈现。影像不能反映真实生理结构,
只能通过影像像素的明暗程度来表示代谢的强弱程度、是否异常,而医生又无法研读数据矩
阵。这样一来,诊断结果只能全凭医生的肉眼和经验来判断,即使是专家,误诊漏诊率也在
30%-50%。对于这类影像,人工智能要做的事情就是帮助医生做更精确的判断,也就是影像
信息的后处理,将影像信息转换为定量的数据并做分析诊断。具体流程:第一步,就是做定
量化。要把肉眼看到的影像,转化成数学的数据,把一张图像转化成数学矩阵,通过数字的
方式去诊断病灶。第二,引入大数据。建立疾病数据库,把定量化的数据引入到可参照的系
统中,并进行下一步的比对分析。 
 
从功能来看,人工智能在医疗影像领域的应用场景可以分为两类:1)机器看片:强调的是
替代或者辅助医生观察影像数据的作用。以帮助医生提升影像诊断效率为主要目的,解决医
生资源不足的问题;2)机器读片:强调的是对医学影像数据的内容解读,帮助医生进一步
提高影像诊断精准度,解决的问题是加强医生的诊断水平。 
 
图 12:人工智能在医疗影像领域的应用场景 
 
数据来源:安信证券研究中心整理制作 
 
3.2. 市场机遇:医疗影像是千亿级的市场 
 
医疗影像医生供需缺口巨大。1)放射科:按照动脉网蛋壳研究院的数据,放射科有超过 50%
的医生工作时间在 8 小时以上,20.6%的医生每天平均工作时间超过 10 个小时。目前我国医
学影像数据的年增长率约为 30%,而放射科医师数量的年增长率只有 4.1%,放射科医师数量
增长远不及影像数据增长。这意味着放射科医师在未来处理影像数据的压力会越来越大,甚
至远超负荷;2)病理科:根据 deepcare 提供的数据,在中国病理医生非常的缺乏,大概平
均七万中国人一位病理医生,而在美国是平均两千人一位病理医生,缺口按照美国的标准是
达到 3-4 万。综上,现有的医疗影像医生其实面临工作负荷过载,跟不上日益增加的医疗影
像需求的问题。在繁重的工作负担下,人工分析只能通过医生经验去进行判断,误诊和漏诊
率较高。 
 
 
 
 
 
 
 
 
行业深度分析/计算机 
13 本报告版权属于安信证券股份有限公司。 
各项声明请参见报告尾页。 
图 13:病理科医生的供需缺口  图 14:放射科医生的供需缺口 
 
 
 
数据来源:deepcare,安信证券研究中心整理  数据来源:动脉网,安信证券研究中心 
 
医学影像的解读需要长时间专业经验的积累,影像科的医生培养周期相对较长。国内医疗影
像+人工智能领域创业公司 DeepCare 做过一个调研对比:让高年资(40 年)病理医生与低年
资(10 年资)病理医生对同一组乳腺癌淋巴转移数字病理切片进行诊断,结果显示,低年资
医生与高年资医生的诊断差距达 30%。从这个调研的数据,我们可以对影像科医生特别是病
理科医生的培养周期有一个较为感性的认识。 
 
图 15:乳腺癌淋巴转移数字病理切片诊断准确率比赛 
 
数据来源:deepcare,安信证券研究中心整理制作 
 
人工智能应用于医学影像是刚需。在供需存在巨大缺口,而且短期很难补齐的现实条件下,
将人工智能应用于医学影像,提高医生的读片效率和准确率,减轻现在影像科医生的工作压
力,成为了刚需。此外,机器看片更为客观的分析结果,其实也一定程度上降低了人为操作
的误判率。 
 
医学影像市场存量规模在 4000 亿左右。我国医院财报显示影像检查收入占医院收入的
10-20%,与检验科接近,仅次于药品。根据 2015 年中国卫生和计划生育统计年鉴数据统计,
我们 2015 年医疗费用支出约 4 万亿,那么医疗影像的市场规模大约在 4000 亿左右(以医院
收入的 10%测算)。在 4000 亿的影像市场中,无论是上游医疗影像成像硬件设备还是下游医
行业深度分析/计算机 
14 本报告版权属于安信证券股份有限公司。 
各项声明请参见报告尾页。 
疗影像诊断服务,人工智能均有极大的发挥空间,前景光明。 
 
图 16:医疗影像市场 
 
数据来源:36KR,安信证券研究中心整理制作 
 
3.3. 技术实现路径和竞争壁垒分析 
 
“机器看片”技术=医学图像识别技术+深度学习模型+数据。广义上来讲,“机器看片”是计算
机视觉技术的一种应用,其训练方式是先利用图像处理技术用于将图像处理为适合进入机器
学习模型中的输入,深度学习则负责从图像中识别出相关的模式。以肺癌为例,早期肺癌的
典型症状是肺部结节,其尺寸小、对比度低、形状异质化高。“机器看片”需要做的就是通过
大量数据训练得出肺部结节的定义和特点,利用训练好的算法模型去检查患者肺部是否存在
结节。具体流程为:1)图像预处理,包括图像去噪、增强、平滑、锐化等过程;2)图像分
割,通过器官形态模型,图像边缘特征模型,以及神经网络聚类模型,将不同器官影像自动
分割(一般分割精度<2mm.),为后期的智能匹配和判断提供必备的图像处理工具;3)特征
提取,广义上指通过变换的方法用低维空间表示高维空间,计算机将其中有意义的特征或区
域提取出来;4)匹配判断。通过深度学习+患者数据所训练总结出来的判断规则结合上述的
提取出来的特征数据,对影像做出结果判断,筛选出病变图片。“机器读片”的技术原理和“机
器看片”的本质上是相同的,主要是增加了数据量化的环节。 
  
图 17:“机器看片”的技术原理 
 
数据来源:安信证券研究中心整理制作 
 
从技术的实现路径来看,我们认为人工智能医疗影像公司的门槛和壁垒在于算法和数据: 
 
1)人工智能医疗影像产品需要覆盖多病种的。根据 deepcare 的观点:由于单一几个病种的
行业深度分析/计算机 
15 本报告版权属于安信证券股份有限公司。 
各项声明请参见报告尾页。 
分析作用有限,列如患者拍片检查肺,但实际上是肝有问题,若人工智能算法智能看肺但不
能看肝,就会造成漏诊。因此,只有在可以分析的病种足够多的情况下,才会让漏诊风险降
到可接受的范围。 
 
2)数据资源以及数据闭环能力很重要。现阶段,很多人工智能医疗影像公司从 0 到 1 的产
品化突破,在数据上,依赖的是公开的医疗数据集(非常有限)或者和个别医院的资源关系,
尽管完成了初步的产品化,但从精准度、灵敏度以及覆盖病种来看均有很大的提高空间。想
要继续提升产品,首先要在数据量级以及覆盖病种上做文章。医院是目前最大的医疗数据集
聚地,拥有顶级医疗机构资源的公司将具备先天的优势。此外,本身产品的数据闭环的形成
也很关键,即拥有影像数据、病灶重点标注数据、诊断报告等,数据闭环的打通可以让模型
不断的自学习,持续提高精准度和灵敏度。 
 
2)算法是人工智能医疗影像产品的关键。影像数据标准化以及数据模型的构建需要长时间
的技术积累和对医疗影像的深度理解。现阶段是从 0 到 1 的产品化突破,大部分公司的模型
都是通过小样本数据训练,算法的技术优势将会在产品的精准度、灵敏度上有充分的体现。
此外,需要重视的是,算法的可嫁接性,决定未来是否能形成规模效应,也就是说,从单病
种扩展到多病种时,研发的边际投入将有所降低。 
 
3.4. 二级市场参与医疗影像+人工智能产业的路径 
 
医疗影像产业链可以分为上游的影像诊断基础设施层以及下游的影像诊断服务层。其中,影
像诊断基础设施层又可以分为影像信息化和医疗影像成像设备;影像诊断服务层现阶段主要
的参与者是公立医院,未来随着社会办医、远程医疗的发展,民营医疗机构、独立影像中心
以及线上影像平台成为重要的影像诊断服务机构。医疗影像人工智能技术的成熟和产业的火
热,诞生了一批医疗影像人工智能技术公司,形成了产业链中独立的细分领域:影像诊断智
能分析。他们主要的服务对象是:1)医疗影像成像设备:通过给硬件增加人工智能模块;2)
影像诊断服务机构:为这些医疗机构的医生提供机器阅片工具,提升效率和准确率。 
 
图 18:人工智能医疗影像产业链 
 
数据来源:36kr,安信证券研究中心整理 
 
二级市场参与医疗影像+人工智能产业的上市公司主要分为两类:1)技术型公司:典型代表
就是科大讯飞,将自身的人工智能技术优势延伸到医疗领域;2)基础设施层公司:主要以
医疗影像设备公司为主,典型代表包括东软集团、万东医疗。这类公司一方面通过人工智能
技术升级自身的硬件能力;另一方面,积极的向下游影像诊断服务领域延伸。通过建立独立
的线下影像中心或者线上影像平台的形式,获取稳定的数据源,为自身医疗影像人工智能技
术的研发打下数据基础。 
 
行业深度分析/计算机 
16 本报告版权属于安信证券股份有限公司。 
各项声明请参见报告尾页。 
4. 智能辅助诊断:现代医学皇冠上的明珠 
4.1. 技术实现路径:打造“医疗大脑”的 5 个步骤 
 
“医疗大脑”或者智能辅助诊断,就是让计算机“学习”专家医生的医疗知识,模拟医生的思维
和诊断推理,给出可靠的诊断。构建的方法则是从临床治疗经验、专家文库中提取医疗知识。
具体而言,医疗大脑将以患者的病史、症状、检验检查和用药等治疗方案为原始数据,整理
出临床治疗经验,融合现存的医学知识,针对各种疾病建立医疗图谱。并在此基础上,通过
“阅读”患者的病历或者是临床症状,结合后端的医疗图谱,为医生提示临床医疗方案,为患
者提供诊疗方法参考并答疑解惑。简单而言,医疗大脑的构建,就是将多维度的数据变为知
识的过程,按照数据流的视角,大致分为 5 个步骤:数据集中、数据加工、知识图谱、知识
计算、交互设计。 
 
图 19:打造医疗大脑的流程 
 
数据来源:安信证券研究中心整理制作,红色虚线表示尚未融合的数据 
 
1、数据集中:将分散的数据集中起来。尽管医疗信息化在近 10 年得到了迅速的发展,目前
院内的数据仍然是高度分散、碎片化的形式。其主要原因在于:1)近十年临床医学的发展
诞生了非常多的专科系统,每个系统都解决特定的技术问题。一个典型的三甲医院,内部的
信息系统有一两百个是很常见的;2)医疗信息化市场本身高度分散。国内排名前二十电子
病历厂商的份额,加起来还不足电子病历市场的 20%。一家医院的医疗信息化供应商往往会
有多家。面对这样一个粉末化的业务系统,需要把数据做集成,将数据统一到数据信息平台
中,这样上层的应用就不必担心底层的数据来源于 HIS、EMR(电子病历)还是 LIS(检验
科数据)。 
 
2、数据加工:结构化、批量化的处理海量的临床数据。相比金融行业每个动作所产生的数
据都是结构化的,医疗行业产生的都是非结构化数据,只能算是电子化信息。患者产生的信
息都是“黑盒”,底层逻辑不清楚,没办法用几个指标“刻画”一次治疗,医生只能用开放式方
法记录这次治疗情况。这些数据并不能直接为计算机所理解,必须经过结构化清晰。数据加
工就是按照一些标准尽量地把文本非结构化的数据进行归一、转化为标准化的语言,并进行
一些结构化。 
 
3、知识图谱:对临床数据、医学文献数据进行收集、整理、分类、过滤、加工并建立逻辑
关联知识点。通俗的讲,知识图谱就是结构化知识,它由实体及实体关系组成,其数据来源
于两大类,分别为基于文献的证据(Literature-based Evidence)和基于临床实践的证据( P 
ractice-based Evidence)。举个例子:疾病名、症状名、药品名、化验指标这些数据是实体节
点,每个节点和节点之间都有一一对应的关系,比如疾病和症状的对应关系、某种疾病需要
行业深度分析/计算机 
17 本报告版权属于安信证券股份有限公司。 
各项声明请参见报告尾页。 
使用什么药品、疾病需要做哪些化验等。而在实际的诊断中,还会涉及更多的对应关系。医
学知识图谱最终目的是搭建完整的疾病知识图库、单病种知识库。 
 
图 20:医疗知识图谱的简单示意 
 
数据来源:安信证券研究中心整理制作 
 
4、知识计算:有了完善的知识图谱还远远不够,系统要具备推理能力才能实现智能诊断。
首先要做到知识向量化表示,这一步也是构建口语化医学和文献专业术语的桥梁的关键步骤。
也就是,将患者描述的通俗语句“翻译”为专业术语(如“抽筋”和“痉挛”的对应关系);第二是,
判断多种症状综合下和疾病之间的权重,配合诊断模型,提升诊断的命中率。 
 
5、交互:用户意图理解。智能辅助医疗产品的最终使用者包括医生和患者两类人群。特别
是当最终用户是患者时,用户意图理解的人机交互设计中非常重要的环节,其难点在于专业
术语对用户通俗语言的翻译以及多轮人机问答互动。回到患者看病的场景,医生给患者看病
的时候,一般见面第一个过程就是问诊。通过和病人的对话,不断地引导病人把自己的病症
描述清楚。医疗大脑的交互界面,可以模拟这个过程,通过多轮问答,逐步地把引导着患者
把主诉信息及相关症状描述清楚,为后面的智能诊断提供必要的信息。 
 
4.2. 竞争壁垒分析:医疗数据规模&数据结构化技术 
 
医疗数据的规模是“医疗大脑”智力水平的决定性要素。医疗辅助诊断系统的研发本质上就是
将数据变成知识的过程,因此医疗规模数据是“医疗大脑”智力水平的决定性要素。现阶段,
医院是医疗临床数据最大的集聚地,医院的封闭性造成了数据获取的困难性。获取医疗数据
的能力成为重要的竞争壁垒。 
 
数据结构化技术决定“数据产出值”。如果把医疗临床数据比作金矿,那么数据深度结构化技
术则代表了挖矿能力。对于构造医疗大脑而言,数据深度结构化水平和医疗数据规模都是重
要的竞争壁垒。现阶段国内医疗数据利用率低,因为很原始的医疗临床数据大部分都是所谓
的“脏数据”,需要深度结构化进行清洗。首先需要纠正一个可能存在的经验误区,HIS 系统
里面直接有数据,为什么还需要对医疗数据做深度结构化处理?简单的说,HIS 出来是大段
的 WORD 文档,而 AI 系统需要的是 EXCEL 中的数据。由于结构复杂、专业性强,将医疗
行业的数据大规模转化为机器可识别分析的数据,一直是行业的难题。以肿瘤患者的数据为
例,即使在数据收集较为规范的美国,据美国临床肿瘤学会(ASCO)统计,美国也仅有不
到 3%肿瘤患者的数据被结构化用于研究,剩下 97%的数据都闲臵在医院的医院信息系统
(HIS)里或者病历病案室中。只有攻克医疗数据结构化的问题,医疗海量数据金矿才有望
得以开采。 
行业深度分析/计算机 
18 本报告版权属于安信证券股份有限公司。 
各项声明请参见报告尾页。 
 
图 21:临床数据结构化的流程图 
 
数据来源:亿欧智库,安信证券研究中心 
 
医疗数据深度结构化的三种路径:机器+人工标注将成为主流。获取高质量的医疗数据是目
前成为医疗 IT 公司、医院、医生、药企的共同目标,医疗数据深度结构化大致分为三个路
径: 
 
1、传统路径—纯人工:将 HIS 系统中的患者数据,人工录入整理到数据库软件的标准化模
板里,生成标准数据文件,再用 SPSS、SAS 等分析软件对数据进行统计分析,这是临床医
生做科研的传统套路。LinkDoc 联合创始人罗立刚表示,在美国,一位肿瘤患者,治疗全过
程数据的平均结构化成本是 5000 美元;在中国,差不多也要 5000 人民币。过于高昂的录入
成本是传统路径面临的最大问题。此外,人工录入显然不能解决医院积压的大量存量病历。 
 
2、纯机器:我国医疗术语缺乏标准化和医疗信息的复杂性,是机器取代人工的障碍。目前
产业公认纯机器清洗的方式对于数据录入的一致性和准确率暂时无法做到临床要求,以谷歌
1.3 亿美金投资的 Flatiron Health 公司为例,其只能通过匹配算法识别出 90%的数据术语,无
法匹配的术语仍然需要医生或者护士进行人工复审。 
 
3、机器+人工:尽管机器学习尚不能完全取代人工录入,但是通过引进机器清洗配合人工复
制录入,有望快速降低数据处理成本、提升数据处理效率。目前,已有不少前沿企业正在使
用自然语言处理技术,批量抓取病历、病理学报告等文本中的关键信息。 
 
表 4:医疗数据结构化的三种路径 
 纯人工 机器+人工 纯机器 
方式 
培 
 
训录入员线下录入病历 
机器清洗、人工辅助录入 
用机器洗数据,搜索引擎方
式做分词 
边际成本 
中国:5000 元/例 
美国:5000 美金/例 
随着病历数据录入的算法模
型优化,人工成本将降低 
已经被产业公认在目前技
术手段和产业基础上不适
合做医疗数据结构化。 时间 2 个小时 5 分钟 
一致性(准确率) 40% 99%以上 
数据来源:安信证券研究中心整理,数据来自行业草根调研 
 
4.3. 商业化路径:智能辅助诊断系统面临的三个定位选择 
 
在分析智能辅助诊断系统的商业化路径之前,首先要明确市场定位,究竟是服务于医疗机构
还是直接面向消费者;是服务于基层医院、专科医院还是大的三甲医院;是致力于攻克常见
病还是垂直病种?不同的定位,会有不同的技术实现难度,也将面临不同的商业化前景。 
 
行业深度分析/计算机 
19 本报告版权属于安信证券股份有限公司。 
各项声明请参见报告尾页。 
4.3.1. to B or to C? 
 
to C 领域,智能辅助诊断与在线医疗服务平台合作将释放巨大商业价值。以 Babylon(AI 版
春雨医生)为例,Babylon Health 是英国的医疗 AI 创业公司,于 2013 年成立,DeepMind 创
始人杰米斯-哈萨比斯(Demis Hassabis)和穆斯塔法-苏莱曼(Mustafa Suleyman)参与了其A轮融
资。Babylon 的诊疗 APP 于 2014 年推出,目前已覆盖全球 80 多万的用户,服务范围横跨欧
洲和非洲,公司的诊疗 APP 和春雨医生非常相似,唯一的区别是加入了人工智能技术。其诊
疗 APP 可以通过用户给出的症状来给出相应的建议,包括是否需要预约全科医生。据官方表
示,此前的在线诊疗数据准确率达到 92%。 
 
图 22:Babylon 的 APP 界面(对话由患者与机器完成) 
 
数据来源:babylon 官网,安信证券研究中心,注:对话由机器完成 
 
观察 Babylon 的案例,我们可以得出结论,智能辅助诊断系统直接面向 to C 领域的实践目前
还局限于智能分诊,并不对给出诊断结果。其最大的价值在于,通过人工智能技术大大降低
了在线医疗平台的服务成本,可以作为在线问诊平台的医生资源的一个补充。我们相信未来
国内的在线医疗平台均将引入 AI 技术作为补充。事实上,国内目前排名第一的平安好医生
在近期正式宣布将投入 30 亿元,用于 AI 医生的研发。平安好医生的负责人在公开演讲中表
示“平安好医生在医疗方面提供的核心服务是:自雇一千名医生团队提供 7×24 小时实时在线
15 分钟问诊服务,包括 1 小时送药服务。像北京一些区域,24 小时药店提供一小时送药。
但还是会面临医生资源有限,非常难获取的问题。因此平安好医生选择用 AI 解决很多问题,
未来几年会有超过 30 亿投入在这个领域。” 
 
独立的 AI 诊断中心是未来 to C 的方向。正如我们前文给出的判断,随着技术的不断成熟和
进化以及政策监管的放开,直接切入医疗服务(基于医疗牌照+科技直接展业),即医疗人工
智能公司成立独立的 AI 诊断中心有望成为 C 端服务的商业模式。 
 
行业深度分析/计算机 
20 本报告版权属于安信证券股份有限公司。 
各项声明请参见报告尾页。 
to B 领域,智能辅助诊断商业模式较为成熟。以 IBM 沃森为例,IBM Watson for Oncology 是
目前最为成熟、也是最负盛名的医疗智能辅助诊断系统。Watson for Oncology 可以根据病人
的症状和就医记录,对其数据的含义和上下文加以分析,再从全世界的医疗文献和病历中筛
选信息,找到与病人所患癌症相关度最大的信息,为医生提供各种医疗方案,并从大量文献
中查找支持证据对每种方案进行排序,帮助确定最终个性化诊疗方案。目前,Watsonfor 
Oncology 已经于全球 7 个国家落地,分别是中国、美国、韩国、泰国、新加坡、印度、荷兰,
这 7 个国家已经正式进入商业化对外服务患者,今年服务国家将持续扩大。截止至 2017 年 3
月底,Watsonfor Oncology 在 7 个国家服务的病患数量可能已达到数万名。其商业模式已经
较为成熟,即通过合作医院,面向患者收费。在国内,目前沃森看病的定价为 4000-5000 元/
次。 
 
图 23:IBM 沃森“看病”流程 
 
数据来源:动脉网,安信证券研究中心 
 
4.3.2. to B 领域:选择基层、专科还是大三甲? 
 
智能辅助诊断系统的主要应用场景在基层和专科医院。我们认为,三甲医院的知名专家教授,
配备着精尖的专科技能、仪器设备,因此对于人工智能辅诊的需求并不强烈。从现阶段,智
能辅助诊断系统的实际市场推广情况来看,即使是 Watsonfor Oncology 这么成熟的产品,其
在国内部署的医院还是集中在二级医院或者专科医院。从产品的需求来看,国内分级诊疗如
火如荼的开展,人工智能“强基层”的需求日益旺盛。我们判断,未来智能诊疗最大的市场机
遇还是在基层,辅助基层医生诊疗。 
 
技术和需求更匹配,基层是重要切入口。我们更看好智能辅助诊断在基层医疗市场的发展。
1)从技术角度来看:并非所有智能辅助诊断系统都能达到 Watsonfor Oncology 的技术能力。
打个比方,如果 Watsonfor Oncology 代表了肿瘤科顶级医生的水平,那么目前大多数智能辅
助诊断系统可以达到的水平可能最多达到中级医生的水平。从辅助医疗的需求来看,显然基
层医疗较弱的医疗实力正好可以和目前主流技术能力相匹配;2)从需求来看:“强基层”是分
级诊疗建设的刚需所在。从某种意思上来说,目前基层医生的供给和能力的增长速度是被锁
定了的(合格医生的培养周期在 3-5 年),智能辅助诊断的引进将快速提升基层医疗的实力。 
 
表 5:智能辅助诊断系统的市场定位 
 基层 二级或专科医院 大三甲医院 
百度医疗大脑 ●   
IBM 沃森  ● ● 
微医 ●   
惠每医疗(梅奥诊所在国
内的运营主体) 
●  
 
行业深度分析/计算机 
21 本报告版权属于安信证券股份有限公司。 
各项声明请参见报告尾页。 
数据来源:安信证券研究中心整理,数据来自行业草根调研 
 
4.3.3. 常见病 or 垂直病种? 
 
构造覆盖面较全的常见病知识图谱难度较大,更看好垂直病种的单点切入。就像不同专科的
医生,拥有不同的知识结构一样,不同疾病的数据也需要不同的算法模型。这也就是为什么,
我们看到的绝大多数在人工智能领域探索的医疗创业公司,包括 Watson 在内,都只能选择
少数几个单病种。对于技术型公司切入医疗人工智能,我们更看好垂直病种的单点切入。根
据产业普遍认可的数据,人类大概有 4000 多种常见病;7000 多种罕见病。对于 4000 多种常
见病搭建可动态更新的知识图谱的工程量实在过于庞大,因此尚未发现产业内有较为成熟的
基于人工智能的常见病辅助诊断系统。 
 
4.4. 二级市场参与智能辅助诊疗产业的路径 
 
我们判断,进军智能辅助诊断产业将是有进取心的医疗 IT 企业的必然选择。首先,切入智
能辅助诊断产业将有望助力医疗信息化企业逐步摆脱项目制收费的商业模式,升级到分成医
疗服务收费的模式;其次,智能辅助诊断系统的打造将是医疗信息化将自身医疗大数据变现
的完美路径。基于二级市场医疗信息化上市公司不同的资源禀赋和战略,布局智能辅助诊疗
产业的路径大致分为两条:1)引入第三方智能辅助诊疗技术公司作为战略合作方,共同分
享产业蛋糕;2)自主研发。将自身医疗数据资源升级为医疗知识图谱。 
 
4.4.1. 路径一:发挥通道优势,联合技术方共同推广 
 
根据我们对产业的观察,智能辅助诊断的核心技术现阶段仍然属于极为尖端的科技,基本掌
握在产业巨头(IBM、百度、谷歌等)或者技术型的初创公司手中。医疗信息化上市公司在
产业竞赛中,研发处于落后阶段,选择和核心技术方合作将是较好的选择。未来“医疗大脑”+
医疗信息化厂商的模式会越来越多,智能辅助诊断系统有望成为医疗信息化解决方案里的标
配。 
 
图 24:医疗信息化公司与核心技术公司合作是较好的选择 
 
数据来源:安信证券研究中心制作 
 
现阶段,技术方更看重的是获取数据。在整个产业链中,医疗机构拥有医疗服务的牌照、应
用场景以及最为关键的数据。在技术较为成熟的背景下,对于医疗机构的对接能力和商务拓
展能力,将是现阶段比拼的核心。考虑到医疗机构、特别是拥有较多患者流量的医院的稀缺
性,核心技术方需要快速完成跑马圈地,医疗 IT 公司的渠道资源、对接能力将成为其倚重
的重要资源。事实上,我们也看到 IBM、百度均已经将自身的核心技术开放,通过对接产业
的合作伙伴,快速布局。对于这些巨头而言,并不在乎现阶段多一个角色切分产业蛋糕,他
行业深度分析/计算机 
22 本报告版权属于安信证券股份有限公司。 
各项声明请参见报告尾页。 
们更看重的是获取的数据资源,以更好的循环训练器智能辅助诊断技术。 
 
数据清洗能力将成为医疗信息化公司产业合作过程中的核心竞争力。按照上文我们对于“医
疗大脑”技术构造的分析,巨头们真正掌握的核心技术在知识图谱、知识计算层。数据清洗
层,由于医学的复杂性,纯机器清洗不适用于医疗领域,机器+人工是现阶段的主流数据清
洗方式。由于数据清洗环节,摆脱不了线下人工的参与,也成为技术方不愿意去涉及的领域。
幸运的是,数据清洗恰恰是医疗信息化上市公司的本职工作,这也是他们在产业合作中的核
心竞争力。近期有一个新闻可以佐证,算法商对于数据清洗能力的依赖程度。美国最大的肿
瘤医院,MD 安德森癌症中心今年和 IBM 沃森解约,主要的原因就是上半年新换了 epic 的电
子病历系统,导致数据抽取的方式产生了变化,IBM 沃森与新的电子病历系统的整合存在问
题。 
 
技术赋能是现阶段的商业模式,未来独立 AI 诊断中心的出现是大概率事件。现阶段,人工
智能辅助诊断仍然以技术赋能的方式与医疗机构共同为患者提供服务。我们判断,随着人工
智能辅助诊断技术的成熟、消费者的认可以及技术输出方在医疗领域资源的补强,技术方慢
慢向医疗服务领域延伸是大概率事件,未来将会有独立的 AI 诊断中心。近期国家卫计委批
准了 5 类可以独立设臵医疗机构(包括医学检验实验室、病理诊断中心、医学影像诊断中
心、血液透析中心、安宁疗护中心),事实上也为独立的 AI 诊断中心打开了政策的口子。 
 
图 25:医疗信息化公司与核心技术公司合作是较好的选择 
 
数据来源:安信证券研究中心制作 
 
4.4.2. 路径二:补齐数据结构化能力,自研医疗大脑 
 
正如我们前文分析,医疗辅助诊断系统的研发本质上就是将数据变成知识的过程。按照数据
流的视角,医疗 IT 上市公司或多或少都在数据链中占据不错的位臵,某种意义上来讲,均
具备研发医疗辅助诊断系统的数据资源禀赋。之前,医疗大数据并不能为这些医疗 IT 公司
所利用的主要原因在于数据清洗能力或者说没有将这些原始的数据转变为机器可以阅读的
结构化数据。我们认为,一旦医疗信息化上市公司补足了数据清洗的短板,将有可能逐步研
发出自主的“医疗大脑”。 
 
 
 
 
 
 
 
 
 
 
 
行业深度分析/计算机 
23 本报告版权属于安信证券股份有限公司。 
各项声明请参见报告尾页。 
图 26:数据流的视角下的医疗信息化上市公司划分 
 
数据来源:安信证券研究中心整理制作 
 
典型案例:国外 Flatiron Health、国内 linkdoc。谷歌风投 1.3 亿美金投资的 Flatiron Health,
是目前最为成功的医疗大数据公司之一。Flatiron Health 主要的业务就是系统化的收集全美国
的肿瘤医疗中心和其他医疗机构中的癌症临床数据并建立肿瘤数据分析模型。据美国临床肿
瘤学会(ASCO)统计,美国也仅有不到 3%肿瘤患者的数据被结构化用于研究,剩下 97%的
数据都闲臵在医院的医院信息系统(HIS)里或者病历病案室中。Flatiron Health 的目标正是
通过机器学习+人工的方式去采集、清洗、整合这些数据。通过整合这些高质量的数据,Flatiron 
Health 拥有了全美最大的科研级的肿瘤数据库(2016 年约有 100 万例)。由于美国的产业链
角色划分较为清晰,Flatiron Health 目前只是充当了数据的采集、清洗和集中的角色,并未涉
足数据应用层。而国内,以 Flatiron Health 为模板的创业公司,如 linkdoc、思派网络等实际
上在这基础上,更进一步已经开始涉足医疗辅助诊断系统研发。这些公司的成功路径也为医
疗信息化上市公司树立了良好的榜样。 
 
5. 精准医疗:AI+基因组学解读生命大数据 
 
基因蕴藏着所有生老病死的规律,基因数据是精准医疗的基石。1987 年诺贝尔医学奖获得者
利川根进博士说过一句著名的话:除了外伤,人类所有的疾病都与基因有关。现代医学研究
也证明,人类疾病都直接或间接的与基因有关。基因蕴藏着所有生老病死的规律,对于基因
的研究就是为了解读生命大数据。随着 2015 年奥巴马在美国国情咨文中提出“精准医学计划”,
精准医疗开始为大众所熟知。实际上,精准医疗的核心就是基因数据。精准医疗的本质就会
以对个人基因的解读为基础,结合蛋白质组,代谢组等相关内环境信息,为病人量身设计出
最佳治疗方案,以期达到治疗效果最大化和副作用最小化的一门定制医疗模式。细分来看,
精准医疗又包括精准诊断和精准治疗两个环节,前者可以通过基因检测,在提前预测疾病发
生的风险、可能的发展方向和疾病可能的结局;后者则对应个人的精准药物靶向治疗。 
 
基因数据解读分析的核心就是找到基因组与表型组/疾病组的关系。疾病是人体表现出表型的
一种,即每一个人表现出的样子,这些表型中有些不是疾病,只是体现出人体的多样性,比
如肤色、发色、智商、身高和运动能力等,这些差异不是疾病。但是有一些表型就是疾病,
比如说智力障碍、先天性白内障等,这些严重地影响到正常生活,就称之为疾病。基因数据
解读分析的核心就是,首先要找到基因组数据和表型组数据,或者基因组突变数据与疾病数
据之间的规律,然后通过分析个体的基因数据去比对现有的基因组与表型组/疾病组规律,首
先事先疾病风险预测以及提早防治。基因预测疾病风险的典型案例就是好莱坞明星安吉丽娜
朱莉。她在 2013 年查出带有乳腺癌的易感基因,她又结合自己家族的遗传特性,她的祖母
行业深度分析/计算机 
24 本报告版权属于安信证券股份有限公司。 
各项声明请参见报告尾页。 
和母亲因卵巢癌去世,而姨妈因乳腺癌去世,所以她觉得自己患这些癌症的风险比较高,在
医生与自己的商讨决定下,她做了乳腺的切除手术,将自己乳腺癌的风险从 87%降到了 5%,
并且在 2015 年进一步切除了卵巢和输卵管。 
 
图 27:基因组数据解读分析的核心就是找到基因组和表
型/疾病组之间的规律 
 图 28:基因预测疾病风险的经典案例 
 
 
 
数据来源:安信证券研究中心整理制作  数据来源:GeneDock,安信证券研究中心 
 
基因测序成本大幅度下降,数据分析解读能力成为未来产业发展的焦点。近两年,基因检测
在中国的发展和应用可谓如火如荼。从产业链来看,整个基因检测上游测序成本下降明显。
根据艾瑞咨询的的数据显示,2001 年平均每兆数据量基因测序成本是 5292.4 美元,单人类
基因组测序成本是 9526.3 万美元,至 2006 年新一代测序技术推出,平均每兆数据量基因测
序成本下降至 581.9 美元,单人类基因组测序成本下降至 1047.5 万美元,此后基因测序成本
以超“摩尔定律”的速度不断下降,从单个人类基因组 1000 万美元下降到 2013 年的 5000 美
元;2014 年 1 月 Illumina 推出 HiSeq X Ten 更是将单人类基因组测序成本降至 1000 美元以
下。随着基因检测的成本逐步降低,基因检测将更加普及和得到大规模应用。但每一个人的
全基因组数据会达到 100G 的容量,如何对其进行科学的分析和计算,成为了基因检测发展
的核心问题。 
 
图 29:基因检测产业链 
 
数据来源:安信证券研究中心制作 
 
 
 
 
 
行业深度分析/计算机 
25 本报告版权属于安信证券股份有限公司。 
各项声明请参见报告尾页。 
图 30:2001-2016 年平均每兆数据量基因测序成本  图 31:2001-2016 年基因测序成本 
 
 
 
数据来源:艾瑞咨询,安信证券研究中心整理制作  数据来源:艾瑞咨询,安信证券研究中心 
 
现阶段基因数据解读分析技术不够成熟,制约了基因临床应用发展和价值。解读环节可以说
是现阶段基因检测产业瓶颈中的瓶颈,由于大部分疾病都是多基因遗传病,由多个基因共同
控制,不同的基因突变,不同的突变位点,不同的突变类型,这些因素都会影响到疾病的最
终表型。另外,基因组包含的信息很多,而真正为人们真正所了解的大约只占总体的 2%,
很多基因的功能尚不明确。再加之基因与疾病的对应关系还没有建立起来,解读过程中有太
多的不确定性,更多需要人工做判断。无论是科研还是临床上,数据的解读环节都存在极大
的局限性和挑战性。 
 
人工智能是解决现阶段基因数据解读分析技术难题的重要技术。斯坦福大学生物医学信息学
负责人 Russ Altman 博士认为,“机器学习和神经网络在发现大型生物数据库的规律时是非常
有用的。实际上,使用人工智能来研究基因组与疾病表型的对应关系,方法上是正确的,也
确实可行。但从实际工业界的情况来看,由于同时掌握生物信息技术和人工智能技术的复合
人才极为稀少,人工智能和基因数据解读分析的技术融合处于早期,现阶段只有少量公司掌
握核心技术。 
 
典型案例:Deep genomics。在工业界,加拿大的初创公司 Deepgenomics 在 2015 年就通过引
入深度学习实现基于基因数据的疾病风险预测。公司的第一款数据库产品 SPIDEX,综合了
一系列的基因突变和对整个人类基因组 RNA 拼接的预期影响,只需将测序结果和细胞类型
导入,SPIDEX 便可分析出某一变异对 RNA 剪切的影响,并计算出该变异与疾病之间的关
系。 
 
6. 投资建议与重点推荐公司 
 
医疗行业坐拥天然的数据富矿,结合人工智能技术有望释放出巨大的商业价值。AI+医疗影
像、AI+辅助诊断、AI+基因组学将是三个最为主要的应用场景。除了切入这些应用场景的公
司之外,还有三类公司受益:1)计算层:基因数据、影像数据等新型的数据持续激增,这
些领域的垂直行业云将迎来发展机遇;2)数据层:包括传统的医疗信息化公司、医疗影像
器械提供商、基因测序设备在内,都存在全面智能化升级的潜力,核心是提升数据资源的获
取能力和利用能力;3)技术层:人工智能技术领先的公司有望将在其他领域(比如人脸识
别等)的优势复制到医疗行业,前提是足够的投入和数据的支持。 
 
综上所述,我们重点推荐思创医惠、科大讯飞、东软集团、建议关注万东医疗、华大基因、
万达信息、创业软件、麦迪科技、荣之联等 
行业深度分析/计算机 
26 本报告版权属于安信证券股份有限公司。 
各项声明请参见报告尾页。 
 
表 6:医疗+人工智能股票池 
 细分领域 标的 
应用场景层 
AI+辅助诊断 思创医惠、科大讯飞 
AI+医疗影像 东软集团、万东医疗、科大讯飞 
AI+基因组学 华大基因、汉王科技、荣之联 
技术层 人工智能底层算法技术 科大讯飞 
数据层 
医疗信息化业务系统 
思创医惠、卫宁健康、万达信息、
创业软件、荣科科技、麦迪科技、
和仁科技等 
医疗影像器械 东软集团、万东医疗 
基因测序系统 华大基因、荣之联 
计算层 
生物云 荣之联 
影像云 东软集团、万东医疗、万达信息 
数据来源:安信证券研究中心整理 
 
6.1. 思创医惠:IBM 沃森中国战略合作伙伴,打造自主医疗 AI 技术 
 
IBM 沃森中国战略合作伙伴。公司是 IBM 沃森在中国的核心战略合作伙伴。公司与认知网
络(参股公司)联合当地顶级医院在全国多地成立沃森联合会诊中心,将沃森肿瘤治疗方案
落地中国,目前已经接洽上百家全国大中型医疗机构,与数十家医院达成正式合作,并已在
十几家医院正式落地运营。根据草根调研,沃森机器人医生的核心功能为分析病人电子病历
和个人属性推送最适合的治疗方案,目前国内收费为 4000-5000 元/次;云服务模式下,服务
半径几乎不受空间因素影响(比如浙江省中医院院长表示会诊中心将面向浙江省服务)、边
际成本极低(不受人力资源限制)。我们认为,综合其治疗方案的权威性、便利性、相对高
的性价比,沃森有望日后成为肿瘤患者诊断的标配,公司也有望从项目制收费的医疗信息化
企业逐步蜕变为服务收费的互联网医疗服务企业。 
 
自主医疗 AI 技术取得了阶段性成果。公司 2017 年进一步开发完善了 EWELL Big Data 
Platform 大数据平台,通过该大数据平台可以便捷地将分散在各子业务系统内的临床数据汇
聚、清洗、转化、标准化进行统一储存,形成专业数据中心,从而有力地支持大数据及人工
智能的应用开发。公司的自主医疗 AI 技术取得了阶段性成果,具体包括:1)构建中、西医
医学本体语义库;2)打造结构化语义平台,借助医学本体术语系统,通过结构化语义引擎,
对大量非结构化的临床数据进行语义结构化处理,转化为计算机可以识别的语义;3)构建
全结构化单病种数据库;4)自主开发完成了医疗认知引擎 ThinkGo。目前,ThinkGo 已在已
有疝、川崎病、乙肝、心梗等四个单病种人工智能应用落地。 
 
投资建议:公司医疗 AI 战略在 2017 年进入收获季。与 IBM 沃森中国的战略合作全面落地;
同时,自主搭建的医疗 AI 技术体系形成了成熟的应用。医疗人工智能产业爆发在即,公司
有望全面受益。预计 2017-2018 年 EPS 分别为 0.31、0.39 元,维持“买入-A”评级,6 个月目
标价 18 元。 
 
风险提示:医疗人工智能业务发展不及预期。 
 
6.2. 科大讯飞:人工智能龙头开辟新战场,医疗 AI 业务快速崛起 
 
公司是人工智能先驱,技术实力得到权威广泛的认可。公司是中国智能语音与人工智能产业
领导者,在语音合成、语音识别、口语评测、自然语言处理等多项技术上拥有国际领先的成
果。6 月 27 日,美国权威科技杂志《MIT 科技评论》公布 2017 全球最聪明 50 家公司榜单。
公司名列中国第一、全球第六。公司作为人工智能先驱,其技术实力得到广泛权威的认可。 
 
引入尖端人才,布局“AI+医疗”。公司 3 月宣布引入智慧医疗领域尖端人才陶晓东博士,加
入高管团队,担任公司智慧医疗事业部总经理一职。公司此前已经连续与北京大学口腔医院、
行业深度分析/计算机 
27 本报告版权属于安信证券股份有限公司。 
各项声明请参见报告尾页。 
安徽省立医院、上海交通大学附属第六医院南院等多家医院及万方数据等机构深度合作,与
多位业内专家奠定了良好的合作基础。未来公司智慧医疗医学影像团队将致力于在成像方法、
充分利用临床信息指导成像和辅助阅片等方面进行研发,并将人工智能相关技术建立在医学
知识的完备体系之上,形成更为系统、更具临床价值的技术产品。 
 
投资建议:公司作为国内语音产业无可争议的龙头,各行业人工智能应用突飞猛进,此外完
善激励机制后,有望进一步释放活力。预计 2017-2018 年 EPS 分别为 0.37 和 0.46 元,维持“买
入-A”评级,6 个月目标价 60 元。 
 
风险提示:新业务进展不达预期风险。 
 
6.3. 东软集团:人工智能有望成为医疗业务二次腾飞的助推器 
 
公司是国内医疗健康领域不可忽视的重要成员。公司持续深耕布局医疗大健康板块,在多个
领域均具备国内领先的实力。1)医疗 IT:IDC 发布的《中国医疗 IT 解决方案市场份额 2016》
披露,公司再次以领先的收入和市场份额蝉联国内医疗 IT 解决方案提供商榜首,连续第七
年荣登 IDC 医疗 IT 行业报告排名第一;2)医疗设备:公司生产的 CT、彩超、核磁等已销
往世界 109 个国家和地区的 9000 多家医院 3)社保 IT:社保信息化业务覆盖 13 个省级、
18 个省会城市、170 多个市级城市,以及 23 个行业社保用户,覆盖 4 亿以上人群;4)健康
服务:2011 年即成立东软熙康,是国内首家云医院—“宁波云医院”的运营方和承建方。 
 
管理层控股平台成为第一大股东,公司治理结构得到显著提升。经过多轮增持,东软控股(管
理层控股平台)已经取代东北大学成为公司第一大股东。我们认为,此次股权变化将带动治
理结构的优化,有望重新激发管理层的“二次创业”动力,为东软 5.0 战略的发展落地保驾护
航。 
 
人工智能有望成为医疗业务二次腾飞的助推器。公司近期公告,联合联众医疗承建和运营“辽
宁省医学影像云”健康医疗服务平台。我们认为,公司省级医学影像云未来的进化路径将融
入人工智能技术,助力公司从卖医疗设备、卖 IT 解决方案的传统商业模式切入到了医疗服
务领域。公司通过影像云积累大量的医疗影像数据,有望在此基础上培育出 AI 技术。未来,
公司有望在云平台上增加“AI阅片”、在医疗设备中添加 AI 模块,进一步提升盈利能力。 
 
投资建议:公司处于经营效率改善周期以及商业模式变革周期的起点,人工智能有望成为医
疗业务二次腾飞的助推器。预计 2017、2018 年 EPS 为 0.32、0.41 元,维持“买入-A”评级,6
个月目标价 20 元。 
 
风险提示:转型进展不及预期。 
 
6.4. 万东医疗:战略合作阿里健康,打造人工智能医疗影像平台 
 
公司是国内领先的影像设备供应商。公司是中国最早的医疗影像公司,也是全球第二大影像
产品制造基地,解决方案涵盖 MR、CT、DR、RF、DSA、乳腺机、移动式、体检车、远程
医学影像服务以及影像云技术服务。公司在国内普及型产品市场占有率居全国前列,DR 销
量连续多年国内领先,是国内自主研发能力最强、产品线最丰富的医用放射影像设备专业制
造厂家之一。 
 
战略合作阿里健康,万里云打造国内最大的远程影像服务平台。子公司万里云 2016 年引入
战略投资者阿里健康,共同推动远程医疗影像服务业务的发展和运营。根据公司半年报,目
前万里云已经成为国内最大的远程影像服务平台,共完成 10 家远程影像诊断中心的建设,
成功签约 1000 家医院用户,实现日均超过 4000 张的远程阅片诊断,业务范围覆盖全国基
层医院、民营医院等。 
 
行业深度分析/计算机 
28 本报告版权属于安信证券股份有限公司。 
各项声明请参见报告尾页。 
联合阿里,打造人工智能精准医疗平台—“i 影像”。根据官方通稿,万里云 5 月正式上线人
工智能精准医疗平台—“i影像”。通过对专家医生需求的挖掘和影像大数据积累,万里云联合
阿里的数据团队对算法模型进行不断的优化,提高其精准程度,为放射科医生提供了可靠的
辅助工具。首先上线的 DR 筛查、CT 检测功能,通过对实际诊断数据的对比,智能诊断功能
可显著降低医生的漏诊率,特别在一些细小的肺结节上避免 50%以上的遗漏,检测的准确率
达到 95%以上,同时可大幅度提升医生诊断效率,最多可以提升 3 倍以上。 
 
投资建议:公司与阿里联手打造的医学影像诊断服务平台“万里云”已正式上线人工智能辅助
阅片功能,是国内医疗影像+AI 领域的领先者。我们看好万里云的发展前景,建议重点关注。 
 
风险提示:机器阅片业务发展低于预期。 
 
7. 风险提示 
 
医疗人工智能产业发展不及预期;政策监管风险;大量涌入新的公司造成行业恶性竞争风险。 
  
行业深度分析/计算机 
29 本报告版权属于安信证券股份有限公司。 
各项声明请参见报告尾页。 
 行业评级体系 
收益评级: 
领先大市—未来 6 个月的投资收益率领先沪深 300 指数 10%以上; 
同步大市—未来 6 个月的投资收益率与沪深 300 指数的变动幅度相差-10%至 10%; 
落后大市—未来 6 个月的投资收益率落后沪深 300 指数 10%以上; 
风险评级: 
A —正常风险,未来 6 个月投资收益率的波动小于等于沪深 300 指数波动; 
B —较高风险,未来 6 个月投资收益率的波动大于沪深 300 指数波动; 
 
Table_Au thor Statement 
 分析师声明 
 
胡又文声明,本人具有中国证券业协会授予的证券投资咨询执业资格,勤勉尽责、
诚实守信。本人对本报告的内容和观点负责,保证信息来源合法合规、研究方法专业审
慎、研究观点独立公正、分析结论具有合理依据,特此声明。  
 
 本公司具备证券投资咨询业务资格的说明 
安信证券股份有限公司(以下简称“本公司”)经中国证券监督管理委员会核准,取得证
券投资咨询业务许可。本公司及其投资咨询人员可以为证券投资人或客户提供证券投资
分析、预测或者建议等直接或间接的有偿咨询服务。发布证券研究报告,是证券投资咨
询业务的一种基本形式,本公司可以对证券及证券相关产品的价值、市场走势或者相关
影响因素进行分析,形成证券估值、投资评级等投资分析意见,制作证券研究报告,并
向本公司的客户发布。 
 
 免责声明 
本报告仅供安信证券股份有限公司(以下简称“本公司”)的客户使用。本公司不会因为
任何机构或个人接收到本报告而视其为本公司的当然客户。 
本报告基于已公开的资料或信息撰写,但本公司不保证该等信息及资料的完整性、准确
性。本报告所载的信息、资料、建议及推测仅反映本公司于本报告发布当日的判断,本
报告中的证券或投资标的价格、价值及投资带来的收入可能会波动。在不同时期,本公
司可能撰写并发布与本报告所载资料、建议及推测不一致的报告。本公司不保证本报告
所含信息及资料保持在最新状态,本公司将随时补充、更新和修订有关信息及资料,但
不保证及时公开发布。同时,本公司有权对本报告所含信息在不发出通知的情形下做出
修改,投资者应当自行关注相应的更新或修改。任何有关本报告的摘要或节选都不代表
本报告正式完整的观点,一切须以本公司向客户发布的本报告完整版本为准,如有需要,
客户可以向本公司投资顾问进一步咨询。 
在法律许可的情况下,本公司及所属关联机构可能会持有报告中提到的公司所发行的证
券或期权并进行证券或期权交易,也可能为这些公司提供或者争取提供投资银行、财务
顾问或者金融产品等相关服务,提请客户充分注意。客户不应将本报告为作出其投资决
策的惟一参考因素,亦不应认为本报告可以取代客户自身的投资判断与决策。在任何情
况下,本报告中的信息或所表述的意见均不构成对任何人的投资建议,无论是否已经明
示或暗示,本报告不能作为道义的、责任的和法律的依据或者凭证。在任何情况下,本
公司亦不对任何人因使用本报告中的任何内容所引致的任何损失负任何责任。 
本报告版权仅为本公司所有,未经事先书面许可,任何机构和个人不得以任何形式翻版、
复制、发表、转发或引用本报告的任何部分。如征得本公司同意进行引用、刊发的,需
在允许的范围内使用,并注明出处为“安信证券股份有限公司研究中心”,且不得对本报
告进行任何有悖原意的引用、删节和修改。 
安信证券股份有限公司对本声明条款具有惟一修改权和最终解释权。 
 
 
 
行业深度分析/计算机 
30 本报告版权属于安信证券股份有限公司。 
各项声明请参见报告尾页。 
 
 
 
 
Tabl e_Addr ess  
安信证券研究中心 
深圳市 
地址: 深圳市福田区深南大道 2008 号中国凤凰大厦 1 栋 7 层 
邮编: 518026 
上海市 
地址: 上海市虹口区东大名路638号国投大厦3层 
邮编: 200080 
北京市 
地址: 北京市西城区阜成门北大街 2 号楼国投金融大厦 15 层 
邮编: 100034 
 
Tab le_Sales 
 销售联系人  
上海联系人 葛娇妤 021-35082701 gejy@essence.com.cn 
 朱贤 021-35082852 zhuxian@essence.com.cn 
 许敏 021-35082953 xumin@essence.com.cn 
 章政 021-35082861 zhangzheng@essence.com.cn 
 孟硕丰 021-35082788 mengsf@essence.com.cn 
 李栋 021-35082821 lidong1@essence.com.cn 
 侯海霞 021-35082870 houhx@essence.com.cn 
 潘艳 021-35082957 panyan@essence.com.cn 
 刘恭懿 021-35082961 liugy@essence.com.cn 
 孟昊琳 0755-82558045 menghl@essence.com.cn 
北京联系人 王秋实 010-83321351 wangqs@essence.com.cn 
 田星汉 010-83321362 tianxh@essence.com.cn 
 李倩 010-83321355 liqian1@essence.com.cn 
 周蓉 010-83321367 zhourong@essence.com.cn 
 温鹏 010-83321350 wenpeng@essence.com.cn 
 张莹 010-83321366 zhangying1@essence.com.cn 
深圳联系人 胡珍 0755-82558073 huzhen@essence.com.cn 
 范洪群 0755-82558044 fanhq@essence.com.cn 
 巢莫雯

缩略图:

  • 缩略图1
  • 缩略图2
  • 缩略图3
  • 缩略图4
  • 缩略图5
当前页面二维码

广告: