熔体玻璃.pdf

  • 文件大小: 231.83KB
  • 文件类型: pdf
  • 上传日期: 2025-08-25
  • 下载次数: 0

概要信息:

湖南工学院 
材料物理化学 
第三章 熔体与非晶态固体 
1、影响熔体粘度的因素有哪些?试分析一价碱金属氧化物降低硅酸盐熔体粘度
的原因。 
      解:(1)影响熔体粘度的主要因素:温度和熔体的组成。 碱性氧化物含量
增加,剧烈降低粘度。  随温度降低,熔体粘度按指数关系递增。  
  (2)通常碱金属氧化物(Li2O、Na2O、K2O、Rb2O、Cs2O)能降低熔体粘度。
这些正离子由于电荷少、半径大、和 O
2-的作用力较小,提供了系统中的“自由
氧”而使 O/Si 比值增加,导致原来硅氧负离子团解聚成较简单的结构单位,因而
使活化能减低、粘度变小。 
 
2、试用实验方法鉴别晶体 SiO2、SiO2 玻璃、硅胶和 SiO2 熔体。它们的结构有
什么不同?  
解:利用 X-射线检测。 晶体 SiO2-质点在三维空间做有规律的排列,各向
异性。 SiO2 熔体-内部结构为架状,近程有序,远程无序。 SiO2 玻璃-各向同
性。 硅胶-疏松多孔。  
 
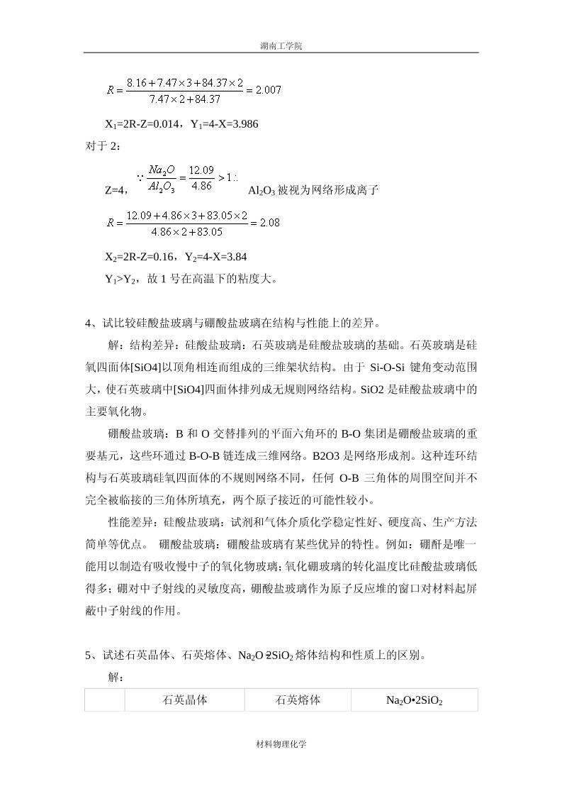
3、有两种不同配比的玻璃,其组成如下:  
序号 Na2O wt% Al2O3wt% SiO2wt% 
1 8 12 80 
2 12 8 80 
试计算玻璃结构参数,并由结构参数说明该两种玻璃在高温下黏度的大小?  
解: 
序号 
Na2O A12O3 SiO2 
wt% mol% wt% mol% wt% mol% 
1 8 8.16 12 7.47 80 84.37 
2 12 12.09 8 4.86 80 83.05 
对于 1: 
      Z=4, Al2O3被视为网络形成离子 
湖南工学院 
材料物理化学 
       
      X1=2R-Z=0.014,Y1=4-X=3.986 
对于 2: 
      Z=4,  Al2O3被视为网络形成离子 
           
      X2=2R-Z=0.16,Y2=4-X=3.84 
      Y1>Y2,故 1号在高温下的粘度大。 
 
4、试比较硅酸盐玻璃与硼酸盐玻璃在结构与性能上的差异。  
解:结构差异:硅酸盐玻璃:石英玻璃是硅酸盐玻璃的基础。石英玻璃是硅
氧四面体[SiO4]以顶角相连而组成的三维架状结构。由于 Si-O-Si 键角变动范围
大,使石英玻璃中[SiO4]四面体排列成无规则网络结构。SiO2 是硅酸盐玻璃中的
主要氧化物。  
硼酸盐玻璃:B 和 O 交替排列的平面六角环的 B-O 集团是硼酸盐玻璃的重
要基元,这些环通过 B-O-B链连成三维网络。B2O3是网络形成剂。这种连环结
构与石英玻璃硅氧四面体的不规则网络不同,任何 O-B 三角体的周围空间并不
完全被临接的三角体所填充,两个原子接近的可能性较小。  
性能差异:硅酸盐玻璃:试剂和气体介质化学稳定性好、硬度高、生产方法
简单等优点。 硼酸盐玻璃:硼酸盐玻璃有某些优异的特性。例如:硼酐是唯一 
能用以制造有吸收慢中子的氧化物玻璃;氧化硼玻璃的转化温度比硅酸盐玻璃低
得多;硼对中子射线的灵敏度高,硼酸盐玻璃作为原子反应堆的窗口对材料起屏
蔽中子射线的作用。  
 
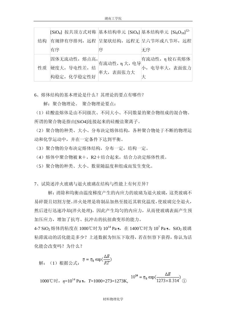
5、试述石英晶体、石英熔体、Na2O·2SiO2熔体结构和性质上的区别。 
解: 
  石英晶体 石英熔体 Na2O•2SiO2 
湖南工学院 
材料物理化学 
结构 
[SiO4] 按共顶方式对称
有规律有序排列,远程
有序 
基本结构单元 [SiO4] 
呈架状结构,远程无
序 
基本结构单元 [Si6O18]
12-
 
呈六节环或八节环,远程
无序 
性质 
固体无流动性,熔点高,
硬度大,导电性差,结
构稳定,化学稳定性好 
有流动性,η大,电导
率大,表面张力大 
有流动性,η较石英熔体
小,电导率大,表面张力
大 
 
6、熔体结构的基本理论是什么?其理论的要点有哪些?  
解:聚合物理论。 聚合物理论要点:  
(1)硅酸盐熔体是由不同级次、不同大小、不同数量的聚合物组成的混合物。
所谓的聚合物是指由[SiO4]连接起来的硅酸盐聚离子。  
(2)聚合物的种类、大小、分布决定熔体结构,各种聚合物处于不断的物理运
动和化学运动中,并在一定条件下达到平衡。  
(3)聚合物的分布决定熔体结构,分布一定,结构一定。  
(4)熔体中聚合物被 R+,R2+结合起来,结合力决定熔体性质。  
(5)聚合物的种类、大小、数量随温度和组成而发生变化。 
 
7、试简述淬火玻璃与退火玻璃在结构与性能上有何差异? 
解:消除和均衡由温度梯度产生的内应力的玻璃为退火玻璃,这类玻璃不
易碎裂且切割方便。淬火处理是将制品加热至接近其软化温度,使玻璃完全退火,
然后进行迅速冷却(淬火处理)。因此产生均匀的内应力,从而使玻璃表面产生预
加压应力,增加了抗弯、抗冲击的抗扭曲变形的能力。 
4-7 SiO2熔体的粘度在 1000℃时为 10
14
 Pa·s,在 1400℃时为 10
7
 Pa·s。SiO2玻璃
粘滞流动的活化能是多少?上述数据为恒压下取得,若在恒容下获得,你认为活
化能会改变吗?为什么? 
    解:(1)根据公式:  
    1000℃时,η=10
14
 Pa·s,T=1000+273=1273K, ① 
湖南工学院 
材料物理化学 
    1000℃时,η=10
7
 Pa·s, T=1400+273=1673K, ② 
    联立(1),(2)式解得: 5.27×10
-16
 Pa·s, =713.5 kJ/mol 
    (2)若在在恒容下获得,活化能不会改变。因为活化能是液体质点作直线运
动所必需的能量。它与熔体组成和熔体[SiO4]聚合程度有关。 
 
8、一种熔体在 1300℃的粘度是 310 Pa·s,在 800℃是 10
7
 Pa·s,在 1050℃时其粘
度为多少?在此温度下急冷能否形成玻璃? 
    解:(1)根据  
1300℃时,η=310Pa·s, 由公式得: ① 
800℃时,η=10
7
 Pa·s, 由公式得:  ② 
联立(1),(2)式解得∴A=-7.2,B=15219.6 
当 t=1050℃时,  
解得 η=20130.5 Pa·s。 
    (2)在此温度下,极冷能形成玻璃。 
9、派来克斯(Pyrex)玻璃的粘度在 1400℃时是 10
9
 Pa·s,在 840℃是 10
13
Pa·s。
请回解:(1)粘性流动活化能是多少?(2)为了易于成形,玻璃达到 10
5
Pa·s
的粘度时约要多高的温度? 
    解:(1)根据公式:  
       1400℃时,η=10
9
 Pa·s,T=1400+273=1673K, ① 
       840℃时,η=10
13
 Pa·s,T=840+273=1113K,  ② 
       联立(1),(2)式解得: 11.22 Pa·s, =254.62kJ/mol 
湖南工学院 
材料物理化学 
    (2)当 η=10
5
 Pa·s时, 10
5
=11.22  
解得 t=3094.2℃ 
 
 10、试计算下列玻璃的结构参数及非桥氧分数。(1)Na2O·SiO2;(2)
Na2O·CaO·Al2O3·SiO2;(3)Na2O·1/3Al2O3·SiO2;(4)18Na2O·10CaO·72SiO2 (wt%) 
      解:(1)Z=4,R=3/1=3,X=2R-Z=6-4=2,Y=8-2R=8-6=2 
      
    (2) >1      Al
3+被视为网络形成离子 
     Z=4,    X=2R-Z=4.66-4=0.66,Y=4-0.66=3.34 
      
    (3) >1     Al
3+被视为网络形成离子 
     Z=4, ,X=2R-Z=4.8-4=0.8,Y=4-0.8=3.2 
      
    (4) 
  Na2O CaO SiO2 
wt% 18 10 72 
mol 0.290 0.179 1.200 
mol% 17.4% 10.7% 71.9% 
  Z=4, ,X=2R-Z=0.78,Y=4-0.78=3.22 
湖南工学院 
材料物理化学

缩略图:

  • 缩略图1
  • 缩略图2
  • 缩略图3
  • 缩略图4
  • 缩略图5
当前页面二维码

广告: