材基二部分习题答案.pdf

  • 文件大小: 896.61KB
  • 文件类型: pdf
  • 上传日期: 2025-08-23
  • 下载次数: 0

概要信息:

捡黄鸭工作室   责任编辑:张骏、蔡佳鹏 
 
材基作业部分答案 
注:编者水平有限,错误在所难免。各位读者轻喷,欢欢喜喜过年。 
第一章 相平衡 
1. 简述 SiO2的多晶转变现象,为什么在硅酸盐产品中 SiO2经常以介稳状态存在? 
 
答:根据多晶转变时的速度和晶体结构产生的变化不同,可将SiO2变体之间
的转变分为两类:α-石英,α-鳞石英,α-方石英之间的结构差异较大,转变时
形成新的结构,转变速度慢,称为一级变体之间的转变;而同系列中的高低温型
即α, β, γ形态之间的转变,各变体之间的结构差异小转变速度快,称为二级变体
之间的转变。对于不是特别缓慢的平衡加热或冷却,往往在α-石英,α鳞石英,
α-方石英之间的转变就来不及完成,此时就可能产生一系列的介稳状态,这些可
能发生的介稳状态都用虚线表示在相图上。 
 
2. 图中表示生成一个不一致熔融化合物 
Am𝐵𝑛和形成固溶体SB(A)的二元系统,试 
完成此相图的草图。 
 
 
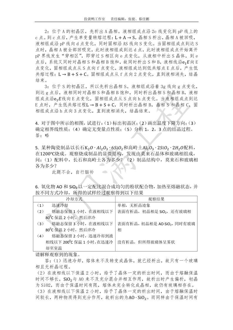
3. 对于图中所示的相图,试进行:(1)标出初晶区;(2)画出温度下降方向;(3)
确定相界线性质;(4)确定无变量点性质;(5)分析 1,2,3 点的结晶过程。 
 
答:(1)(2)见右图 
(3)e1𝐸, e2𝐸, 𝑃𝐸, 𝑒3𝑃为低共熔线, 
pP为转熔线。 
(4)P 点为转熔点,E点为低共熔 
点。 
(5)1:位于 A的初晶区,所以先 
析出 A晶相。液相组成点沿 1a 线变 
化到e3𝑃线上 a点。到 a点后,液相 
同时对 A晶相和 C晶相饱和,晶相 
C开始析出。系统温度继续下降,液 
相组成点沿e3𝑃向 P变化,相应的固 
相组成沿 AC线从 A点向 b点变化。 
系统温度下降到TP后,由于 P 为转 
熔点,故液相到 P点后,产生L + A 
→ S + C,液相量逐渐减少。随着转熔的进行,固相组成沿 b1 线从 b 点向 1 点,
直到全部消失,固相组成到达 1 点,转熔结束,结晶过程结束,获得 A、S、C
三种晶体。 
捡黄鸭工作室   责任编辑:张骏、蔡佳鹏 
 
2:位于 A 的初晶区,先析出 A 晶相。液相组成点沿 2c 线变化到 pP 线上的
c点。到 c点后,产生单变量转熔过程:L + A → S,晶相 S析出,晶相 A被回吸,
液相组成沿 pP线向 d点变化,同时固相沿 AS线向 S变化。当固相组成点到达 S
点时,晶相 A被全部回吸完,此时液相组成到达 d点,此时液相组成点开始离开
pP 界线发生“穿相区”,即穿过 S 相区向 e 点变化,从液相中析出 S 晶体,到 e
点后,系统又同时对晶相 S和晶相 B饱和,故同时析出 S和 B,液相线沿e1𝐸向 E
点变化,固相组成点从 S点向 f 点变化,液相组成达到低共熔点 E点后,产生低
共熔过程:L → B + S + C。固相组成点从 f点向 2点变化,直到液相消失,结晶
结束。 
3:位于 S 的初晶区,所以先析出晶相 S。液相组成沿着 3g 线向 g 点变化,
到达 g点后,液相同时对晶相 S和晶相 B饱和,同时析出晶相 S和晶相 B,液相
组成点沿e1𝐸线向 E 点变化,固相组成点从 S 点向 h 点变化。当液相组成点到达
E 点时,产生低共熔过程L → B + S + C,同时析出晶相 B,晶相 S 和晶相 C,固
相组成点沿 h点向 3点变化,直到液相消失,结晶结束。 
 
4. 对于图中所示的相图,试进行:(1)标出初晶区;(2)画出温度下降方向;(3)
确定相界线性质;(4)确定无变量点性质;(5)分析 1,2,3 点的结晶过程。 
答:略 
 
5. 某种陶瓷制品以长石K2𝑂 ∙ 𝐴𝑙2𝑂3 ∙ 6𝑆𝑖𝑂2和高岭土Al2𝑂3 ∙ 2𝑆𝑖𝑂2 ∙ 2𝐻2𝑂配料,
在1200℃烧成。观察烧成制品的显微结构,发现由莫来石晶体和玻璃相组成,
问:(1)配料中,长石和高岭土各为多少?(2)制品结构中,莫来石和玻璃相
各为多少? 
       此题不会,自行脑补 
 
6. 氧化物 AO 和 SiO2 以一定配比混合成均匀的粉状配合物,加热至熔融状态,并
按不同方式冷却,所得的试样经过观察得到以下结果 
冷却方式 观察结果 
(1) 迅速冷却 
(2) 熔融态保留 1 小时,在液相线以下
800C 保温 2 小时,然后淬冷 
(3) 熔融态保留 3 小时,在液相线以下
800C 保温 2 小时,然后淬冷 
(4) 熔融态保留 2 小时,迅速冷却到液
相线以下 2000C 保温 1 小时,在迅速冷
却至室温 
单相,无析晶迹象 
表面有析晶,初晶相是 SiO2,还有玻璃相 
 
表面有析晶,初晶相是 AOSiO2,同时有玻璃
相 
 
没有析晶,但所得玻璃体呈雾状 
请解释观察到的现象。 
答:(1)迅速冷却,熔体来不及转变成晶体,就已经析出,故只有一个玻璃
相且无析晶过程。 
(2)在液相线以下保温 2 小时,给予了晶体一定的析出时间,而由于熔融保温
时间不够长,SiO2与 AO 来不及充分混合并相互作用,故析出时产生偏析,初晶
为 SiO2,而由于保温时间有限,熔体未完全转化成晶相,故仍有玻璃相存在。 
(3)在液相线以下保温 2 小时,给予了晶体一定的析出时间,由于熔融保温时
间较长,两种物质得到充分作用,故析出的为AO ∙ SiO2。而同样由于保温时间有
捡黄鸭工作室   责任编辑:张骏、蔡佳鹏 
 
限,熔体未完全转化成晶相,故仍有玻璃相存在。 
(4)迅速冷却到液相线以下200℃保温 1小时,熔体发生了分相,而分相一方面
促进析晶,另一方面两液相折射率不同造成失透,故所获得的玻璃相呈雾状。 
 
7. 右图为含有一个三元化合物 D(Am𝐵𝑛𝐶𝑞)的三元系统相图,试判断:(1)图
中各界线的温度走向和性质;(2)该三元化合物是一致熔融还是不一致熔融化合
物?(3)确定各无变量点的性质;(4)分析图中 1、2、3 点的析晶过程。 
 
答:(1)见右图 
(2)不一致熔融化合物 
(3)E 为低共熔点;P1, 𝑃2为转熔点。 
(4)1:位于 A的初晶区,首先析出 
A晶相,液相组成沿 1a变化至 a 点。 
到达 a点后,液相同时对 A和 B 饱和, 
同时析出 A晶相与 B晶相,液相线沿 
JP1线从 a点变到P1点,相应的固相组 
成由 A点沿 AB线变化到 b点。液相 
线到达P1点后,由于P1为转熔点,产 
生转熔过程L + A → B + D,固相组成 
沿 b1线向 1点变化,最终液相消失, 
析出 A,B,D 三种晶相。 
2:位于 A的初晶区,首先析出 A晶相,液相组成沿 2c线向 c点变化。到达
c点后,液相同时对 A和 C晶相饱和,同时析出晶相 A和晶相 C,液相线沿cP2向
P2点变化,相应的固相线沿 Ad 向 d 点变化。当液相组成到达P2点后,产生转熔
过程L + A → C + D,固相组成沿 d2线向 2变化,最终液相消失,析出 A,C,D晶
相。 
3:位于 D的初晶区,首先析出 D晶相液相线沿 3e线向 e 点移动。液相组成
到达 e 点时,同时对 D 晶相和 C 晶相饱和,析出晶相 D 和晶相 C,固相线沿 DC
线向 f 点移动。当液相组成到达 E 时,产生共熔过程L → C + B + D。固相组成
从 f点向 3变化,最终液相消失。 
 
8. 为什么在硅砖生产中Al2𝑂3是很有害的杂质,而加入少量 CaO 能促进鳞石英的
形成而又不明显降低其耐火度。 
答:根据Al2𝑂3 − 𝑆𝑖𝑂2系统相图,纯𝑆𝑖𝑂2熔点为1723℃,在低共熔点靠近SiO2
一侧,液相线很陡,故加入Al2𝑂3到SiO2后,溶点将急剧下降,因此,在生产中
耐火砖时,要严格防止原料中混入Al2𝑂3,否则会使硅砖耐火度大大降低。 
又根据CaO − SiO2系统相图,可知少量 CaO的存在能促进鳞石英的形成,且
并不导致低共熔点的极大下降,即不会降低其耐火度。 
第二章 固相反应 
1. 镍(Ni)在 0.1 大气压的氧气中氧化,测得其重量增量(g)如下表: 
捡黄鸭工作室   责任编辑:张骏、蔡佳鹏 
 
温度 0C 
时            间 
1hr 2hr 3hr 4hr 
550 9 13 15 10 
600 17 23 29 36 
650 29 41 50 65 
700 56 75 88 106 
(1) 推导出合适的反应方程;(2)计算活化能 
 
解:(1)依次将不同温度下重量增量的平方对时间 t作图,如图所示: 
 
 
 
 
 
 
 
由图可知,重量增量平方与时间呈抛物线关系,即符合抛物线速度方程式
x
2
=kt。又由转化率的定义,得: 
  
   
3 −  (  −  )3
   
3  1 − (1 −
 
  
)
3
,    [1 − (1 −  )
1
3] 
将上式代入抛物线速度方程式中,得反应速度方程:[1 − (1 −  )
 
 ]
2
 
 
  
       
(2)取各温度下反应 1h时进行数据处理拟合: 
 
 
 
 
1.04 1.12 1.20
-3.2
-2.4
-1.6
ln
[1
-(
1
-G
)^
(1
/3
) 
]
1/T
1 2 3 4
0
50
100
150
200
m
2
/
g
2
t/hr
1 2 3 4
400
800
1200
m
2
/
g
2
t/hr
1 2 3 4
0
2000
4000
m
2
/
g
2
t/hr
1 2 3 4
3000
6000
9000
12000
m
2
/
g
2
t/hr
T/℃ G/% 1/T(×10^(-3)K^(-1)) ln[1-(1-G)^(1/3)]
550 9 1.22 -3.475
600 17 1.14 -2.81
650 29 1.08 -2.227
700 56 1.03 -1.43
捡黄鸭工作室   责任编辑:张骏、蔡佳鹏 
 
 
由杨德方程可得,l [1 − (1 −  )
 
 ]  𝐵 −
 
2 
∙
1
 
 
由线性拟合参数可得:
 
2 
 10    3  103 
可得活化能:  10    3  103  2    31  17     kJ/mol 
 
2. 试比较杨德方程、卡特方程和金斯特林格方程的优缺点及适用条件。 
 
答:杨德方程:许多材料的生产中通常采用粉状物料作原料。这时,反应过
程中的颗粒间接触面积往往是不数据地在变化的。因此,用简单的平板模型来分
析大量粉状颗粒上反应层厚度变化是很困难的。因此,杨德方程在抛物线方程的
基础上采用了“球体模型”,推导改进了动力学方程。但杨德方程仍是在应用抛
物线型方程的基础上,假设扩散截面积一定的条件下推导出的,由方程给出的结
果与实际反应情况有较大的出入:只有当转化率 G很小,外表面对内表面的比率
才接近于 1,此时的产物层表面才可近似处理为平面。另外,该方程还假设 A、B
与产物 C完全接触,但如果形成的产物体积比消耗掉的反应物体积要小时,就不
能满足这一条件,这也要求只能 G很小时,才能近似满足。故只有当反应转化率
G较小,即 /R 比值很小时,杨德方程才能较好符合实际反应。 
卡特方程:考虑了反应面积的变化及产物间体积密度的变化,因此比杨德方
程具有更好的适用性。 
金斯特林格方程:金斯特林格方程也对杨德方程的缺陷进行了修正,在金斯
特林格方程中,放弃了杨德假设中截面积不变的假设,认为截面积随着反应的进
行是不停变化的。许多实验研究的结果表明,金斯特林格方程具有很好的适用性,
在转化率较高的情况下,方程仍然适用。 
 
3. 为观察尖晶石的形成,用过量的 MgO 粉包围 1μ的Al2𝑂3球形颗粒。在固定温
度实验中的第一个小时有 20%的Al2𝑂3反应成尖晶石。试根据(1)无球形几何校
正;(2)用杨德方程作球形校正,计算完全反应的时间。 
 
解:(1) 2  𝐾 ,当 x=0.2 时,t=1h;当 x=1时,t=25h。 
(2)由杨德方程:
dG
dt
 
𝐾𝑦(1−𝐺)
 
 
1−(1−𝐺)
 
 
, 
对上式积分:∫
1−(1−𝐺)
 
 
(1−𝐺)
 
 
  2
 
𝑑  ∫ 𝐾𝑑 
36  
 
,∫
1−(1−𝐺)
 
 
(1−𝐺)
 
 
1
 
𝑑  ∫ 𝐾𝑑 
𝑡
 
 
解得:  1   6h。 
 
4. 要合成镁铝尖晶石,可供选择原料为 MgCO3, 𝑀𝑔(𝑂𝐻)2, 𝑀𝑔𝑂, 𝐴𝑙2𝑂3 ∙
3𝐻2𝑂, 𝛾 − 𝐴𝑙2𝑂3, 𝛼 − 𝐴𝑙2𝑂3。从提高反应速率角度出发,应选择什么原料? 
答:研究证实,同一物质处于不同结构状态时,其反应活性差别很大。通常,
晶格能越高、结构越完整和稳定,则其质点可动性越小,相应地反应活性越低。
故难熔氧化物间的反应或者烧结往往是比较困难的,通常需要采用具有高活性固
捡黄鸭工作室   责任编辑:张骏、蔡佳鹏 
 
体作原料,所以不选择 MgO。由于CO3
2−和𝑂𝐻−相比,𝑂𝐻−与𝑀𝑔2+结合能更大,
故应选择MgCO3。 
    另外,采用热分解反应和脱水反应,形成具有较大比表面积和晶格缺陷的初
生态或无定型物质等措施,可以提高反应活性,这也是促进固相反应进行的一个
有效手段。所以应当选用𝐴𝑙2𝑂3 ∙ 3𝐻2𝑂。 
 
5. 设固相反应CaO + SiO2  2𝐶𝑎𝑂 ∙ 𝑆𝑖𝑂2符合杨德方程,并测得不同温度下的反
应速度常数(K)如下,试求该反应的活化能。 
反应温度℃ K 值 
800 6 1  10−4 
1200   1  10−2 
1400 3 1  10−1 
 
解:k  Ae p(−
Q
RT
), 
l k  −
Q
R
∙
1
 
+ 𝑙𝑛𝐴, 
由l k对
1
T
作图,求得斜率: 
−
Q
R
 −1 16 ,从而求得 
活化能  1 1 02 kJ 
 
第三章 烧结过程 
1. 烧结的推动力是什么?晶粒生长的推动力是什么?试比较两者的大小。 
 
答:根据最小能量原理,体系将自发地向最低能量状态变化,伴随表面积减
小的烧结过程是一个自发的不可逆过程,而失去系统表面积减小的自由颗粒表面
的表面张力则是本征的或基本的烧结推动力。实际的烧结体系中,除了上述的本
征烧结推动力之外,还存在着毛细管表面张力和化学位等的烧结推动力。 
晶粒生长的推动力则是晶界过剩的表面能。 
烧结推动力要大于晶体生长推动力:界面或表面向曲率中心移动的过程中,
在晶体生长过程中界面会受到来自前方的阻力,而烧结过程界面所受来自前方的
阻力则很小。 
 
2. 烧结过程中,晶粒生长能使陶瓷致密吗?为什么?晶粒生长能影响烧结速率
吗?为什么? 
答:晶粒生长能使陶瓷致密。在晶粒生长的过程中,气孔会通过晶界上的快
速通道而快速排除,使陶瓷致密化。晶界的移动速率与气孔的移动速率是影响烧
结后期效果的重要因素,晶粒的生长能影响烧结的速率。 
捡黄鸭工作室   责任编辑:张骏、蔡佳鹏 
 
 
3. 在 15000CMgO 正常晶粒长大期间,观察到晶体在 1 小时内从 1m 直径长大到
10m。已知晶界扩散能为 60Kcal/mol,试预测在 16000C 下 4 小时后晶粒的大小。
你估计杂质对 MgO 晶粒生长速率会有什么影响,为什么? 
解:k  Ae p (−
Q
RT
) , D2 − 𝐷 
2    。 
 1  1773 1 𝐾,  2  1 73 1 𝐾;  1  1ℎ,  2   ℎ;𝐷  1𝜇𝑚,𝐷1  10𝜇𝑚 
有:k1    ,  2  2   73。 
D2
2  𝐷 
2 +  2 2    3  ,从而D2  31𝜇𝑚。 
引入杂质会阻碍晶界移动,使晶粒正常长大停止,影响晶粒长大速率,也可
能是晶粒长大过程的结束。 
 
4. 试解释下列名词:(1)熔融温度,烧结温度;(2)烧结与烧成;(3)液相烧
结与固相烧结;(4)晶粒生长与二次再结晶。 
答:(1)熔融过程和烧结过程都是由于原子热振动引起的,即由晶格中原子
的原由在温度升高的影响下增大,使原子间联系减弱引起。熔融要在熔融温度以
上的高温条件下进行,而烧结却是在远低于主要固态物质成分的熔融温度下进行。 
(2)烧成包括多种物理和化学变化,烧结一般仅指粉料在加热条件下,经历一
系列较为简单的物理变化,最终达到粉末(坯体)致密化的过程,准确地说,它
仅是烧成过程的一个重要组成部分。而烧成的含义及包括的范围更广,如普通陶
瓷制备过程从坯体进入隧道窑到制品离开隧道窑的整个过程可称为陶瓷的烧成。 
(3)一般地,将凡有液相参与的烧结过程称为液相烧结。液相烧结与固相烧结
共同之处在于两种烧结的推动力都是表面能,烧结过程都是由颗粒重排、气孔填
充和晶粒长大等阶段组成。其不同点在:由于流动传质比扩散传质速度快,故液
相烧结致密会速率高,可使坯体在比固相烧结温度低得多的情况下获得致密烧结
体。此外,液相烧结过程的速率与液相数量、液相质量(粘度和表面张力)、液
相和固相润湿情况、固相在液相中的溶解度等有密切关系,故比固相烧结更复杂。 
(4)晶粒长大与二次再结晶的区别在于前者坯体内晶粒尺寸均匀长大,并不存
在晶核,最后界面处于平衡状态,界面上没有应力;而后者是以某几个大晶粒为
晶核,不断吞并周围的小晶粒而产生晶粒异常长大,其结果是大晶粒直径远比基
相晶粒平均直径大。 
 
5. 晶界移动遇到夹杂物时会出现几种情况,从实现烧结致密化目的考虑,晶界
应如何移动,工艺上应采取什么措施? 
答:晶界通过夹杂物,界面能就被降低,降低的量正比于夹杂物的横截面积。
通过障碍后,弥补截面又要付出能量,结果使界面继续前进能力削弱,界面变得
平直,晶粒生长就逐渐停止。 
随着烧结的进行,气孔往往位于晶界上或三个晶粒交汇点上。在烧结中后期,
捡黄鸭工作室   责任编辑:张骏、蔡佳鹏 
 
温度控制适当,气孔的移动速率与晶界的移动速率相等。若能继续维持他们速率
相等,气孔易迅速排除实现致密化,但若继续升高温度,由于晶界移动速率随温
度呈指数增加,必然导致晶界移动速率远大于气孔移动速率,晶界就可能越过气
孔或杂质产生二次再结晶,把气孔等包入晶体内部。 
为控制二次再结晶的发生,一般都加入适当添加物使晶界移动速度减慢而达
到坯体致密化的目的。另外采用热压烧结可以使烧结在低于二次再结晶开始的温
度下进行,这样就能把烧结的致密化过程与二次再结晶过程分开,避免反常大晶
粒出现。 
 
6. 有两个相同试样分别加热到 6000C 和 7000C,第一个试样加热到 6000C 经过 30
小时后其晶粒从 0.05mm 增加一倍变化到 0.10mm,第二个试样加热到 7000C 发
生同样变化用了 30 分钟,试问加热到 7500C 时晶粒尺寸发生这样的变化需要多
少时间? 
     解:d  UΔ ,   U  U e p (−
𝐸𝑈
  
), 
U 
𝑈 
 
Δ𝑡 
Δ𝑡 
 e p (
𝐸𝑈
   
−
𝐸𝑈
   
),
Δtx
Δ𝑡 
 e p (
𝐸𝑈
  𝑥
−
𝐸𝑈
   
),解得:Δ x  0 0 7ℎ。 
 
第四章 熔融态与玻璃通性 
1. 试用 lg=E+F/(T-T0)方程式,绘出下列两种熔体在 13500C ~5000C 间的粘度-温
度曲线(lg~1/T): 
 E F T  
No.1 1.631 4229 219 
No.2 1.769 4690 216 
 
解:如图所示,左为熔体一,右为熔体二 
 
 
 
 
 
 
 
 
2. 一种熔体在 13000C 的粘度是 3100 泊,在 8000C 是 108 泊,在 10500C 时其粘
度是多少?在此粘度下急冷,是否形成玻璃? 
 
0.0008 0.0010 0.0012
4
6
8
10
ln

1/T
0.0008 0.0010 0.0012
6
8
10
ln

1/T
捡黄鸭工作室   责任编辑:张骏、蔡佳鹏 
 
解:{
l 3100  A + B/1 73 1 
l 108  A + B/1073 1 
⟹ {
𝐴  −1  2 
𝐵  3 0 2 71
 
当T  10 0℃时,η  2 0  103泊 < 1013泊,故可形成玻璃。 
 
3. 决定玻璃熔体中复合阴离子团大小和结构的主要因素是什么?试从熔体结构
概念比较以下玻璃成分的粘度大小顺序: 
 玻  璃  成  分 
SiO2 Al2O3 CaO Na2O 
1 75 0.5 8.5 16.0 
2 75 2.0 8.0 15.0 
3 75 2.0 9.0 14.0 
答:决定玻璃体中复合阴离子团大小和结构的主要因素是桥氧的数目。  
         Al2𝑂3对粘度的影响复杂,但当有碱金属或碱土金属氧化物存在时,Al2𝑂3可
呈[AlO4]配位而与[SiO4]连成复杂的铝硅氧负离子团而使粘度迅速增加,所以 1
的粘度最小。 
碱金属氧化物总的作用是提供“自由氧”,使O/Si比增加,熔体中原来的硅
氧负离子团解聚为较简单的结构单元,使活化能降低,粘度变小,所以 2的粘度
较小。 
综上,粘度大小为 3>2>1。 
 
4. 实验获得Na2O-Al2O3-SiO2和Na2O-B2O3-SiO2系统玻璃的分子体积随组成中R2O3
含量变化如下图,试解释其原因。 
答:B2𝑂3含量较小时,硼离子 
处于[𝐵𝑂4]四面体状态,使熔体的网 
络结构紧密,但当B2𝑂3含量和Na2𝑂 
含量比例为 1:1时,粘度达到最高 
点,然后随B2𝑂3含量升高升高逐渐 
下降,原因是较多B2𝑂3引入,使部 
分[BO4]四面体变为[BO3]三角体, 
结构趋向疏松,粘度下降。 
    一般Al3+以[AlO6]八面体存在,但有碱金属氧化物或碱土金属氧化物存在时
呈[AlO4]配位,与[SiO4]连成复杂的铝硅氧负离子团而使粘度迅速增加,但[AlO4]
四面体形成取决于RO, R2𝑂提供的“自由氧”。当自由氧被用光时,粘度降低,分
子体积增大。 
特别的,铝氧四面体体积>硅氧四面体>硼氧四面体。所以,在开始掺入时,
B2𝑂3引起体积下降,而Al2𝑂3引起体积膨胀。 
捡黄鸭工作室   责任编辑:张骏、蔡佳鹏 
 
 
5. 试述石英晶体、石英熔体、Na2O2SiO2 熔体结构的区别,如何用实验方法区分
它们? 
答:石英晶体的结构特点是构成晶体的质点在三维空间作有规则的周期排列,
呈现远程有序;而石英熔体、Na2O ∙ 2SiO2熔体都属于非晶体,呈现近程有序远
程无序。 
对三种试样作 X射线散射,有尖锐衍射峰的是石英晶体,出现馒头峰的是石
英熔体和Na2O ∙ 2SiO2熔体,再对出现馒头峰的试样做电导率测试,电导率高的
是Na2O ∙ 2SiO2熔体,电导率低的则是石英熔体。 
 
6. 如右图所示同一组成的玻璃经退火处理(a)和急冷(b), 
两种试样测得的膨胀曲线,两者明显不同,试说明原因。 
 
答:急速冷却得到的是淬火玻璃,熔体在较高的温 
度偏离平衡结构,把原来疏松的结构保持下来;而缓慢冷却得到的是退火玻璃,
熔体在较低的温度下偏离平衡结构,把紧密的结构保持下来。所以在加热膨胀时,
温度较低则淬火玻璃的疏松结构较怒火玻璃的结构有较大的膨胀性能,但在高温
下,退火玻璃有较好的膨胀性能。 
 
7. 试比较下列玻璃在某一温度下的粘度大小,并说明原因。 
玻璃成分如下表所示: 
玻璃 SiO2 Na2O CaO MgO BaO 
1 82.0 18.0 - - - 
2 78.0 18.0 4.0 - - 
3 78.0 18.0 - 4.0 - 
4 78.0 18.0 - - 4.0 
答:可将 1看作是 78.0%SiO2 + 1  0%𝑁𝑎2𝑂 +   0%𝑆𝑖𝑂2; 
碱土金属氧化物对硅酸盐熔体的粘度作用较复杂,综合来看,降低粘度的顺序为:
Ba2+ > 𝐶𝑎2+ > 𝑀𝑔2+,所以最终粘度大小排序为:1 > 3 > 2 >  。

缩略图:

  • 缩略图1
  • 缩略图2
  • 缩略图3
  • 缩略图4
  • 缩略图5
当前页面二维码

广告: