sp6012.pdf

  • 文件大小: 222.88KB
  • 文件类型: pdf
  • 上传日期: 2025-08-23
  • 下载次数: 0

概要信息:

2010/01/ 05   Ver.2 
                       Page 1  
SP6012 
Synchronous Rectifier Driver 
DESCRIPTION  APPLICATIONS 
  The fundamental of SP6012 synchronous 
rectifier (SR) driver IC is based on our U.S. 
patented methods that utilize the principle of 
“prediction” logic circuit.  The IC deliberates
previous cycle timing to control the SR in 
present cycle by “predictive” algorithm that 
makes adjustments to the turn-off time, in order 
to achieve maximum efficiency and avoid 
cross-conduction at the same time.  It also 
maintains the MOSFET’s body diode conduction 
at minimum level.  The SP6012 is capable to 
adapt in almost all existing forward converters 
with few adjustments considered necessary. 
 
 • Servers & workstations 
• Storage area network power supplies 
• Telecommunication converters 
• Embedded systems 
• Industrial & commercial systems using high 
current processors 
 
 
 
FEATURES   PIN CONFIGURATION (SOP-10P) 
 
 
PART MARKING (SOP-10P) 
• Offers 4 to 8% efficiency improvement over 
Schottky Diodes (depend on drive 
configuration of the SR). 
 
• Drives all level Power MOSFET. 
 
• Prediction gate timing control. 
 
• Minimum MOSFET body diode conduction.
 
• Operating frequency up to 650 KHz. 
 
• Synchronize to transformer secondary 
voltage waveform. 
 
 
 
 
 
   
 
 2010/01/ 05   Ver.2 
                       Page 2  
SP6012 
Synchronous Rectifier Driver 
TYPICAL APPLCATION CIRCUIT 
 
 
 
 
 
PIN DESCRIPTION 
 
Pin Symbol Description 
1 Timing Discontinuous current filter timing adjustment resistor connection. 
2 On Delay Imposed delay between Catch gate turn OFF and Forward gate turn ON. 
3 PreC Adj Capacitor to store previous cycle timing for Catch MOSFET 
4 PreF Adj Capacitor to store previous cycle timing for Forward MOSFET 
5 MOSG-F Forward MOSFET gate drive. 
6 VR Voltage Regulator 
7 GND Ground connection. 
8 MOSG-C Catch MOSFET gate drive. 
9 Vdd DC supply voltage. 
10 SYNC Synchronized signal from transformer’s output.  
 
 
 
 
 
 
 
 
   
 
 2010/01/ 05   Ver.2 
                       Page 3  
SP6012 
Synchronous Rectifier Driver 
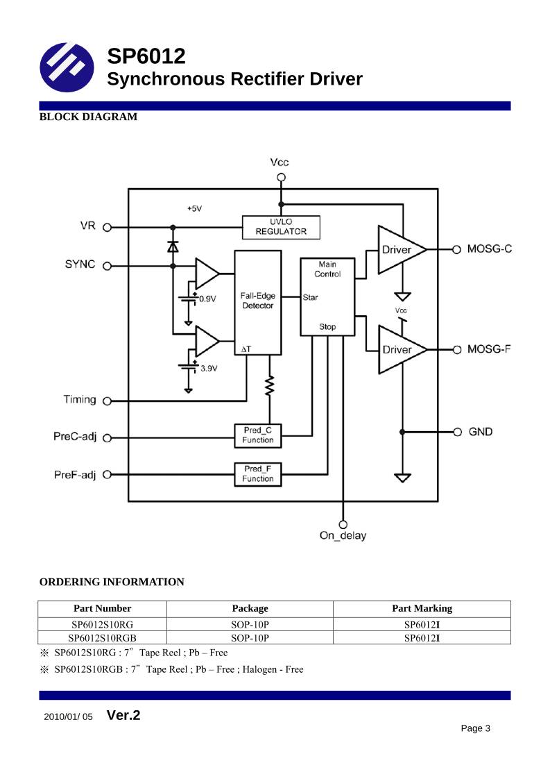
BLOCK DIAGRAM 
 
 
 
 
 
ORDERING INFORMATION 
 
Part Number Package Part Marking 
SP6012S10RG SOP-10P SP6012I 
SP6012S10RGB SOP-10P SP6012I 
※ SP6012S10RG : 7"Tape Reel ; Pb – Free 
※ SP6012S10RGB : 7"Tape Reel ; Pb – Free ; Halogen - Free 
 
 
   
 
 2010/01/ 05   Ver.2 
                       Page 4  
SP6012 
Synchronous Rectifier Driver 
ABSOULTE MAXIMUM RATINGS (TA=25 , unless otherwise specified.)℃  
The following ratings designate persistent limits beyond which damage to the device may occur. 
Symbol Parameter Value Unit 
Vdd DC Supply Voltage  17 V 
SYNC SYNC Voltage 7 V 
IOUT Peak Source Current (Pulsed)  3 A 
 Peak Sink Current (Pulsed) 3 A 
PD Power Dissipation @ TA=85  (*)℃  0.25 W 
TJ Operating Junction Temperature Range  -40 to125 ℃ 
TSTG Storage Temperature Range  -40 to 150 ℃ 
TLEAD Lead Soldering Temperature for 5 sec. 260 ℃ 
 
THERMAL RESISTANCE 
Symbol Parameter Value Unit 
RӨJC Thermal Resistance Junction – Case (*) 45 /W℃  
(*) The power dissipation and thermal resistance are evaluated under copper board mounted with free air conditions. 
 
ELECTRICAL CHARACTERISTICS  
(TA=25 , V℃ dd=12V, Freq. =300 KHz, Duty Cycle=50%, unless otherwise specified.) 
Symbol Parameter Conditions Min. Typ. Max. Unit
SUPPLY INPUT  
No load  10  mAIDD Supply current 
VSYNC=0V, No load  10 15 mA
Vonth  Vdd turn on threshold   9.5 10 V 
Voffth Vdd turn off threshold  8 8.5  V 
SYNC REFERENCE (SYNC) 
Vshth SYNC high threshold  3.9 5.0  V 
Vslth SYNC low threshold   0.9 1.2 V 
MOSFET GATE DRIVER (MOSG-C) 
Voh Output high voltage Io = -200mA 11.5 11.8  V 
Vol Output low voltage Io = 200mA  0.1 0.2 V 
Td Propagation delay No load  50  ns 
Tpred  No load  120  ns 
Tr Rise time Load = 1nF (*)   50 100 ns 
Tf Fall time Load = 1nF (*)  35 60 ns 
(*) Tr & Tf are measured among 10% and 90% of starting and final voltage.  
 
 
 
   
 
 2010/01/ 05   Ver.2 
                       Page 5  
SP6012 
Synchronous Rectifier Driver 
PERFORMANCE CHARACTERISTICS (TA=25 , unless otherwise specified.)℃  
 
 
 
 
*Fig. 1 : No Load ; No SYNC 
*Fig. 4~5 : Frequency = 65 kHz. 
 
SOP- 10P PACKAGE OUTLINE 
   
 
 2010/01/ 05   Ver.2 
                       Page 6  
SP6012 
Synchronous Rectifier Driver 
             
        
 
 
 
 
 
   
 
 2010/01/ 05   Ver.2 
                       Page 7  
SP6012 
Synchronous Rectifier Driver 
 
 
 
 
 
 
 
 
 
 
 
 
 
 
 
 
 
 
 
 
 
 
 
 
 
 
 
 
 
 
 
 
 
 
 
Information provided is alleged to be exact and consistent.  SYNC Power Corporation presumes no responsibility for the 
penalties of use of such information or for any violation of patents or other rights of third parties that may result from its use.  
No license is granted by allegation or otherwise under any patent or patent rights of SYNC Power Corporation.  Conditions 
mentioned in this publication are subject to change without notice.  This publication surpasses and replaces all information 
previously supplied.  SYNC Power Corporation products are not authorized for use as critical components in life support 
devices or systems without express written approval of SYNC Power Corporation. 
 
©The SYNC Power logo is a registered trademark of SYNC Power Corporation 
©2004 SYNC Power Corporation – Printed in Taiwan – All Rights Reserved 
SYNC Power Corporation 
7F-2, No.3-1, Park Street  
NanKang District (NKSP), Taipei, Taiwan, 115, R.O.C 
Phone: 886-2-2655-8178 
Fax: 886-2-2655-8468 
http://www.syncpower.com

缩略图:

  • 缩略图1
  • 缩略图2
  • 缩略图3
  • 缩略图4
  • 缩略图5
当前页面二维码

广告: