a_03.pdf

  • 文件大小: 105.08KB
  • 文件类型: pdf
  • 上传日期: 2025-08-22
  • 下载次数: 0

概要信息:

《综合素质》(小学)
一、考试目标
主要考查申请教师资格人员的下列知识、能力和素养:
1.具有先进的教育理念。
2.具有良好的法律意识和职业道德。
3.具有一定的文化素养。
4.具有阅读理解、语言表达、逻辑推理、信息处理等基本能力。
二、考试内容模块与要求
(一)职业理念
1.教育观
理解国家实施素质教育的基本要求。
掌握在学校教育中开展素质教育的途径和方法。
依据国家实施素质教育的基本要求,分析和评判教育现象。
2.学生观
理解“人的全面发展”的思想。
理解“以人为本”的涵义,在教育教学活动中做到以学生的全面发展为本。
运用“以人为本”的学生观,在教育教学活动中公正地对待每一个学生,不
因性别、民族、地域、经济状况、家庭背景和身心缺陷等歧视学生。
设计或选择丰富多样、适当的教育教学活动方式,因材施教,以促进学生的
个性发展。
3.教师观
了解教师专业发展的要求。
具备终身学习的意识。
在教育教学过程中运用多种方式和手段促进自身专业发展。
理解教师职业的责任与价值,具有从事教育工作的热情与决心。
(二)教育法律法规
1.有关教育的法律法规
了解国家主要的教育法律法规,如《中华人民共和国教育法》《中华人民共
和国义务教育法》《中华人民共和国教师法》《中华人民共和国未成年人保护法》
《中华人民共和国预防未成年人犯罪法》《学生伤害事故处理办法》等。
了解《国家中长期教育改革和发展规划纲要(2010~2020年)》的相关内容。
2.教师权利和义务
理解教师的权利和义务,熟悉国家有关教育法律法规所规范的教师教育行
为,依法从教。
依据国家教育法律法规,分析评价教师在教育教学实践中的实际问题。
3.学生权利保护
了解有关学生权利保护的教育法规,保护学生的合法权利。
依据国家教育法律法规,分析评价教育教学活动中的学生权利保护等实际问
题。
(三)教师职业道德规范
1.教师职业道德
了解《中小学教师职业道德规范》(2008年修订),掌握教师职业道德规范
的主要内容,尊重法律及社会接受的行为准则。
理解《中小学班主任工作条例》的文件精神。
分析评价教育教学实践中教师的道德规范问题。
2.教师职业行为
了解教师职业行为规范的要求。
理解教师职业行为规范的主要内容,在教育活动中运用行为规范恰当地处理
与学生、学生家长、同事以及教育管理者的关系。
在教育教学活动中,依据教师职业行为规范,爱国守法、爱岗敬业、关爱学
生、教书育人、为人师表。
(四)文化素养
了解中外科技发展史上的代表人物及其主要成就。
了解一定的科学常识,熟悉常见的科普读物。
了解一定的文学知识和文化常识。
了解中外文学史上重要的作家作品。
了解一定的艺术鉴赏知识。
了解艺术鉴赏的一般规律,并能有效地运用于教育教学活动。
(五)基本能力
1.阅读理解能力
理解阅读材料中重要概念的含义。
理解阅读材料中重要句子的含意。
筛选并整合图表、文字、视频等阅读材料中的主要信息及重要细节。
分析文章结构,把握文章思路。
归纳内容要点,概括中心意思。
分析概括作者在文中的观点态度。
2.逻辑思维能力
了解一定的逻辑知识,熟悉分析、综合、概括的一般方法。
掌握比较、演绎、归纳的基本方法,准确判断、分析各种事物之间的关系。
准确而有条理地进行推理、论证。
3.信息处理能力
具有运用工具书检索信息、资料的能力。
具有运用网络检索、交流信息的能力。
具有对信息进行筛选、分类、存储和应用的能力。
具有运用教育测量知识进行数据分析与处理的能力。
具有根据教育教学的需要,设计、制作课件的能力。
4.写作能力
掌握文体知识,能根据需要按照选定的文体写作。
能够根据文章中心组织、剪裁材料。
具有布局谋篇,有效安排文章结构的能力。
语言表达准确、鲜明、生动,能够运用多种修辞手法增强表达效果。
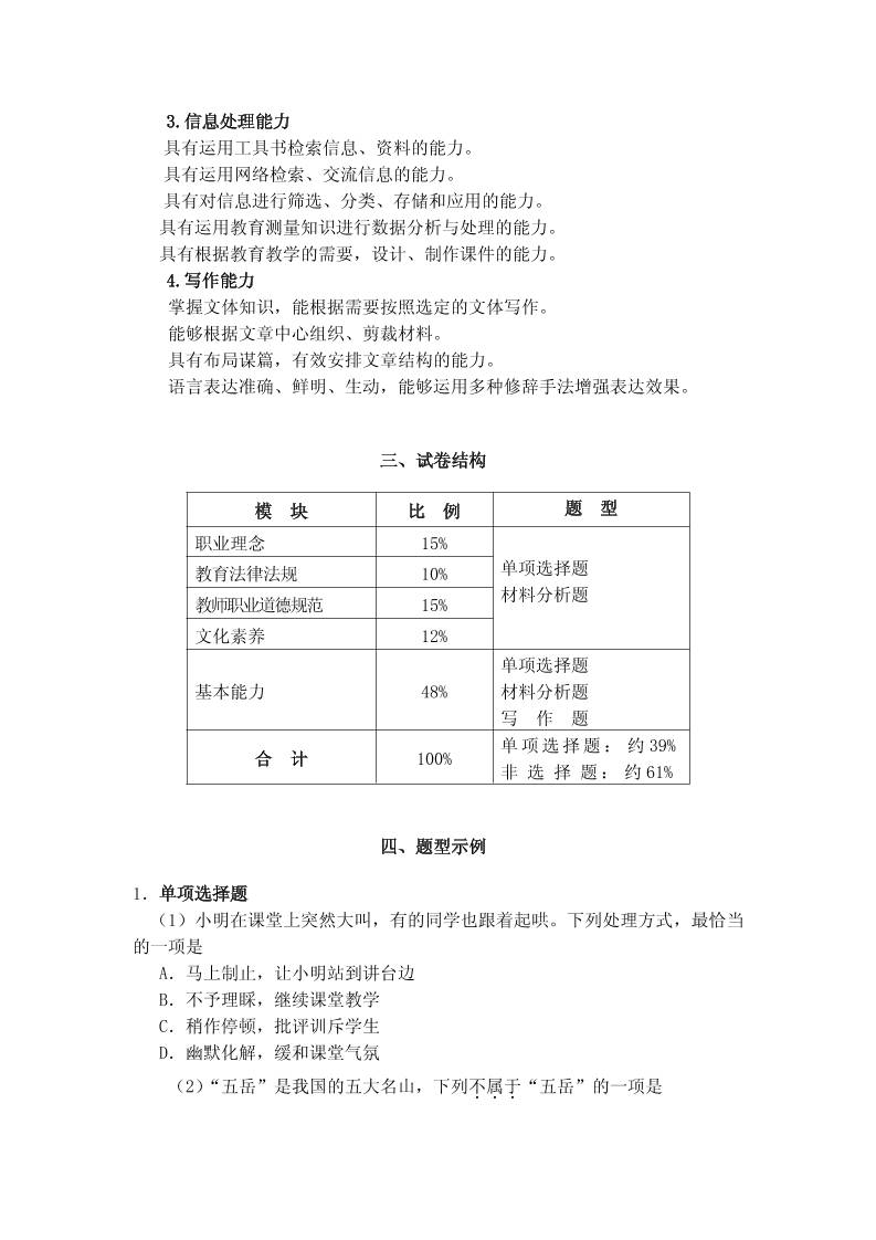
三、试卷结构
模 块 比 例 题 型
职业理念 15%
单项选择题
材料分析题
教育法律法规 10%
教师职业道德规范 15%
文化素养 12%
基本能力 48%
单项选择题
材料分析题
写 作 题
合 计 100%
单项选择题: 约 39%
非 选 择 题: 约 61%
四、题型示例
1.单项选择题
(1)小明在课堂上突然大叫,有的同学也跟着起哄。下列处理方式,最恰当
的一项是
A.马上制止,让小明站到讲台边
B.不予理睬,继续课堂教学
C.稍作停顿,批评训斥学生
D.幽默化解,缓和课堂气氛
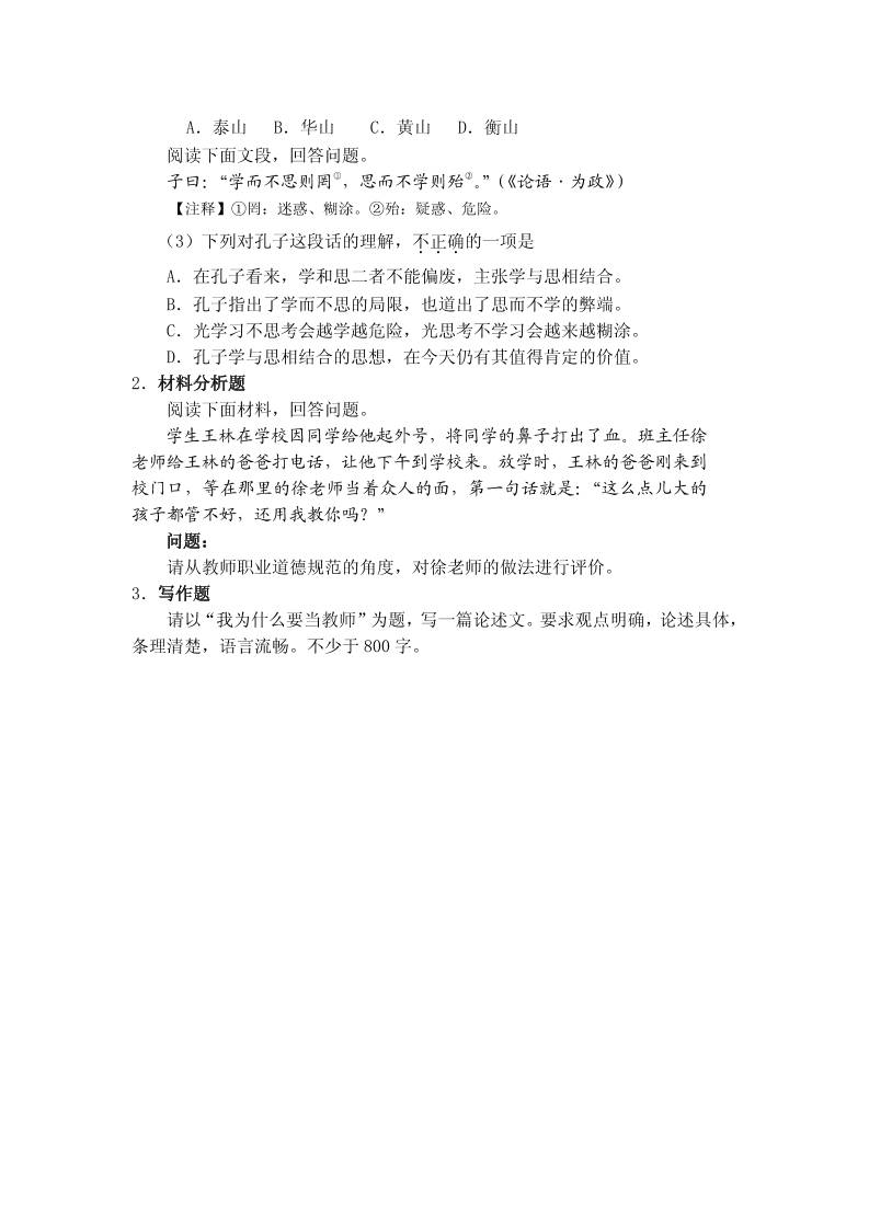
(2)“五岳”是我国的五大名山,下列不属于...“五岳”的一项是
A.泰山 B.华山 C.黄山 D.衡山
阅读下面文段,回答问题。
子曰:“学而不思则罔
①
,思而不学则殆
②
。”(《论语·为政》)
【注释】①罔:迷惑、糊涂。②殆:疑惑、危险。
(3)下列对孔子这段话的理解,不正确...的一项是
A.在孔子看来,学和思二者不能偏废,主张学与思相结合。
B.孔子指出了学而不思的局限,也道出了思而不学的弊端。
C.光学习不思考会越学越危险,光思考不学习会越来越糊涂。
D.孔子学与思相结合的思想,在今天仍有其值得肯定的价值。
2.材料分析题
阅读下面材料,回答问题。
学生王林在学校因同学给他起外号,将同学的鼻子打出了血。班主任徐
老师给王林的爸爸打电话,让他下午到学校来。放学时,王林的爸爸刚来到
校门口,等在那里的徐老师当着众人的面,第一句话就是:“这么点儿大的
孩子都管不好,还用我教你吗?”
问题:
请从教师职业道德规范的角度,对徐老师的做法进行评价。
3.写作题
请以“我为什么要当教师”为题,写一篇论述文。要求观点明确,论述具体,
条理清楚,语言流畅。不少于 800 字。

缩略图:

  • 缩略图1
  • 缩略图2
  • 缩略图3
  • 缩略图4
当前页面二维码

广告: