a_02.pdf

  • 文件大小: 110.96KB
  • 文件类型: pdf
  • 上传日期: 2025-08-22
  • 下载次数: 0

概要信息:

《教育教学知识与能力》
一、考试目标
1.教育的基础知识和基本能力。具有教育基本理论、学生发展、教师发展、
小学组织与运行的基础知识,能够针对我国小学教育教学实践中的问题进行一定
的分析和探索。
2.学生指导的知识和能力。具有小学生身心发展、思想品德发展、医疗、保
健、传染病预防和意外伤害事故等方面的相关知识,能够运用这些知识有针对性
地设计并实施小学教育的有关活动。
3.管理班级的知识和能力。具有小学班级管理、班队活动组织,以及与学生、
家长、社区等沟通的知识,能够运用这些知识设计和组织班级管理活动。
4.学科知识和运用能力。具有小学有关学科、学科课程标准、学科知识整合
的基础知识,能够运用这些知识开展学科教学活动。
5.教学设计的知识和能力。具有小学生学习需求分析、学习内容选择、小学
教案设计、小学综合课程和综合实践活动的基础知识,能够运用这些知识完成指
定教学内容的教学设计。
6.教学实施的知识和能力。具有小学教学组织、教学评价的基础知识,能够
运用这些知识分析和开展教学活动。
7.教学评价的知识和能力。具有小学教学评价、教学反思的基础知识,能够
运用这些知识进行教学评价和教学反思。
二、考试内容模块与要求
小学教师教育教学知识与能力考试内容主要涵盖教育知识与应用、教学知识
与能力两大板块。前者包括教育基础、学生指导和班级管理,后者包括学科知识、
教学设计、教学实施、教学评价。能力要求分为了解、理解或掌握、运用三个层
次。具体考试内容模块与要求如下:
(一)教育基础
1.了解我国小学教育的历史与现状。
2.了解我国基础教育课程改革的现状和发展趋势。
3.了解教育科学研究的基础知识。
4.了解小学组织与运行的基础知识和基本要求。
5.了解有关教育学、心理学的基础知识。
6.理解小学教育的基本特点。
7.掌握小学教育研究的基本方法。
8.掌握教师专业发展的基础知识。
9.能够运用相关知识对小学教育教学实践中的问题进行一定的分析。
(二)学生指导
1.了解小学生身心发展的一般规律和特点。
2.了解小学生的认知特点以及学习兴趣培养、良好学习习惯养成的一般方
法。
3.了解小学生思想品德发展的基本规律和特点。
4.了解小学生医疗、保健、传染病预防和意外伤害事故的相关知识。
5.掌握指导小学生学习的主要方法。
6.掌握小学生德育、美育和心理辅导的基本策略和方法。
7.能够根据小学生学习规律和个体差异,有针对性地指导学生学习。
8.能够遵循小学生身心发展规律,有针对性地开展德育、美育和心理辅导工
作,促进小学生全面、协调发展。
(三)班级管理
1.了解小学班级管理的一般原理。
2.了解小学班主任的基本职责。
3.了解小学班队活动的基本类型。
4.了解小学课外活动的基本知识。
5. 掌握小学班级管理的基本方法。
6.掌握组织小学班级活动的基本途径和方法。
7.能够针对班级实际和小学生特点,分析班级日常管理中的现象和问题。
8.能够整合各种教育资源,组织有效的班队活动,促进小学生健康成长。
(四)学科知识
1.了解小学有关学科的基础知识、基本理论和学科发展的重大事件。
2.了解小学有关学科课程标准的主要内容和特点。
3.掌握小学有关学科课程标准的内容领域所涵盖的核心知识及其关联。
4.能够针对小学生综合学习的要求,适当整合小学有关学科内容,开展学
科教学活动。
(五)教学设计
1.了解小学教学设计的基本原则、依据和步骤。
2.了解小学综合课程和综合实践活动的基本知识。
3.了解小学生在不同学习领域的基本认知特点;。
4.了解信息技术与小学教学整合的基本途径和方式。
5.理解已有的生活经验、知识和能力、学习经验对新的学习内容的影响。
6.掌握小学教案设计的基本内容、步骤和要求。
7.能够依据小学生学习规律、小学相关学科课程标准,结合教材特点,合
理地确定教学目标、重点和难点,完成指定内容的教案设计。
(六)教学实施
1.了解小学课堂教学情境创设的基本方法。
2.了解小学生学习动机激发的基本方法。
3.了解小学课堂教学组织的形式和策略。
4.了解小学生学习方式的基本类型和小学教师的课堂教学行为对小学生学
习的影响。
5.掌握小学课堂教学的基本策略和主要方法。
6.掌握小学课堂教学总结的基本方法。
(七)教学评价
1.了解小学教学评价的基本内容、类型和主要方法。
2.了解小学教师教学反思的基本内容、类型和主要方法,以及教学反思对
教师专业发展的作用。
3.能够针对小学课堂教学设计和实施进行恰当评价。
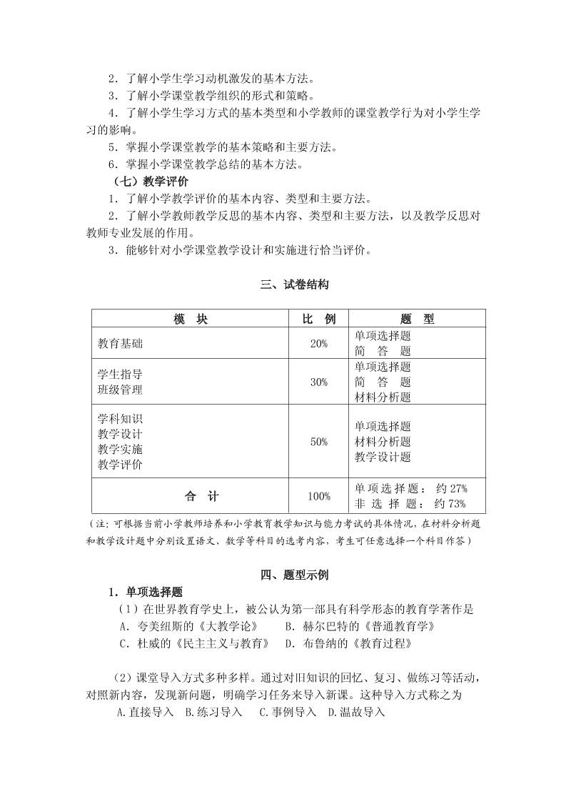
三、试卷结构
模 块 比 例 题 型
教育基础 20%
单项选择题
简 答 题
学生指导
班级管理
30%
单项选择题
简 答 题
材料分析题
学科知识
教学设计
教学实施
教学评价
50%
单项选择题
材料分析题
教学设计题
合 计 100%
单项选择题: 约 27%
非 选 择 题: 约 73%
(注:可根据当前小学教师培养和小学教育教学知识与能力考试的具体情况,在材料分析题
和教学设计题中分别设置语文、数学等科目的选考内容,考生可任意选择一个科目作答)
四、题型示例
1.单项选择题
(1)在世界教育学史上,被公认为第一部具有科学形态的教育学著作是
A.夸美纽斯的《大教学论》 B.赫尔巴特的《普通教育学》
C.杜威的《民主主义与教育》 D.布鲁纳的《教育过程》
(2)课堂导入方式多种多样。通过对旧知识的回忆、复习、做练习等活动,
对照新内容,发现新问题,明确学习任务来导入新课。这种导入方式称之为
A.直接导入 B.练习导入 C.事例导入 D.温故导入
2.简答题
(1)小学生认知的主要特点是什么?
(2)小学课堂教学常用的组织形式有哪些?
3.材料分析题
阅读材料,回答问题。
(1)有一位班主任在介绍班风建设经验时谈到:“在我们学校,校长要求班
主任在教室‘盯班’,及时了解班级情况,适时处理突发事件。只要学生出教室
门、宿舍门都要排队,班主任都要在场。同时还制定了‘班主任十到位制度’:
学生上课要到;课前打了预备铃要到;学生听广播要到;学生做眼保健操要到;
学生上室外课要到;学生去宿舍要到;学生去餐厅吃饭要到;学生生病要到;学
生看电视时要到;学生打扫卫生时要到。这一制度的施行,使班风、班纪大为好
转。” 可是,有的教师却对这种做法提出异议。
问题:
请运用小学班级管理的有关理论分析“班主任十到位制度”。
(2)一位初任教师在进行《伊犁草原漫记》教学时,要求学生归纳课文中描
写猎人猎熊果敢的词句,但是,有一名学生没有按照教师的要求进行归纳,反而
说猎人很残忍,同时指出猎人的猎熊行为是违法的。
原本课文是歌颂猎人的,学生却痛斥猎人的猎熊行为,这是教师始料未及的。
这位教师并没有因为学生提出不同观点而气恼或回避,而是因势利导,从保护野
生动物的角度出发,让学生充分讨论,发表意见。
问题:
请结合所选择的材料谈谈你对小学教学中预设与生成及其关系的理解。
4.教学设计题
材料一:“周长的认识”(具体教学内容略)。
材料二: “汉语拼音·认识汉字”(具体教学内容略)。
材料三:(具体学科及其教学内容略)
问题:
请在上述材料中任选其一,就课堂教学目标及某一教学环节(譬如课堂导
入、讲授新知等)进行教学设计。

缩略图:

  • 缩略图1
  • 缩略图2
  • 缩略图3
  • 缩略图4
当前页面二维码

广告: