[信管网]2010年上半年信息系统项目管理师真题(上午).pdf

  • 文件大小: 982.7KB
  • 文件类型: pdf
  • 上传日期: 2025-08-21
  • 下载次数: 0

概要信息:

信管网(www.cnitpm.com):最专业信息系统项目管理师、系统集成项目管理工程师网站 
信管网资料库(www.cnitpm.com/down/):最全面、最丰富的信息系统项目管理师备考精品资料库,所有资料免费下载。 
全国计算机技术与软件专业技术资格(水平)考试 
2010 年上半年 信息系统项目管理师 上午试卷 
(考试时间 9 : 00~11 : 30    共 150 分钟) 
请按下述要求正确填写答题卡 
 
1. 在答题卡的指定位置上正确写入你的姓名和准考证号,并用正规 2B 铅笔在你写入的准考证号下填涂准考证号。  
2. 本试卷的试题中共有 75 个空格,需要全部解答,每个空格  1 分,满分 75 分。  
3. 每个空格对应一个序号,有 A、B、C、D 四个选项,请选择一个最恰当的选项作为解答,在答题卡相应序号下填
涂该选项。  
4. 解答前务必阅读例题和答题卡上的例题填涂样式及填涂注意事项。解答时用正规 2B    铅笔正确填涂选项,如
需修改,请用橡皮擦干净,否则会导致不能正确评分。  
 
 
 
本资料由信管网(www.cnitpm.com)整理发布,欢迎到信管网资料库免费下载学习资料 
信管网是最专业信息系统项目管理师和系统集成项目管理工程师网站。提供了考
试资讯、考试报名、成绩查询、资料下载、在线答题、考试培训、证书挂靠、项目管
理人才交流、企业内训等服务。 
信管网资料库提供了备考信息系统项目管理师的精品学习资料;信管网案例分析
频道和论文频道拥有最丰富的案例范例和论文范例,信管网考试中心拥有历年所有真
题和超过 2000 多道试题免费在线测试;信管网培训中心每年指导考生超 2000 人。 
信管网——专业、专注、专心,成就你的项目管理师梦想! 
信管网:www.cnitpm.com 
信管网考试中心:www.cnitpm.com/exam/ 
信管网培训中心:www.cnitpm.com/peixun/ 
 
信管网(www.cnitpm.com):最专业信息系统项目管理师、系统集成项目管理工程师网站 
信管网资料库(www.cnitpm.com/down/):最全面、最丰富的信息系统项目管理师备考精品资料库,所有资料免费下载。 
 
●  信息系统的生命周期大致可分成  4  个阶段,即系统规划阶段、系统开发阶段、 系统运行与维护阶段、系统更
新阶段。其中以制定出信息系统的长期发展方案、决定信 息系统在整个生命周期内的发展方向、规模和发展进程为
主要目标的阶段是(1)。系统 调查和可行性研究、系统逻辑模型的建立、系统设计、系统实施和系统评价等工作属于
(2)。 
 (1) A.系统规划阶段 B.  系统开发阶段  
C.系统运行与维护阶段 D.  系统更新阶段 
(2)A.系统规划阶段 B.  系统开发阶段 
     C.系统运行与维护阶段 D.  系统更新阶段 
Cnitpm参考答案:A、B 
Cnitpm解析: 
 
●  在国家信息化体系六要素中,(3)是国家信息化的核心任务,是国家信息化建设取得实效的关键。 
(3)A.  信息技术和产业 B.  信息资源的开发和利用 
C.  信息人才 D.  信息化政策法规和标准规范 
Cnitpm参考答案:B 
Cnitpm解析: 
 
●  近年来,电子商务在我国得到了快速发展,很多网站能够使企业通过互联网直接向消费者销售产品和提供服务。
从电子商务类型来说,这种模式属于(4)模式。 
(4)A.  B2B B.  B2C C.  C2C D.   G2B 
cnitpm 参考答案:B 
cnitpm 解析 
电子商务按照交易对象的不同,分为企业与企业之间的电子商务(B2B),商业企业与消费者个人之间的电子商务
(B2C)、消费者个人与消费者个人之间的电子商务(C2C),以及政府部分与企业之间的电子商务(G2B)四种。所
以本题中的模式属于 B2C 
 
●  电子商务是网络经济的重要组成部分。以下关于电子商务的叙述中,(5)是不正确的。 
(5)A.  电子商务涉及信息技术、金融、法律和市场等众多领域  
B.  电子商务可以提供实体化产品、数字化产品和服务 
C.  电子商务活动参与方不仅包括买卖方、金融机构、认证机构,还包括政府机构和配送中心 
D.  电子商务使用互联网的现代信息技术工具和在线支付方式进行商务活动,因此不包括网上做广告和网上调查活
动 
cnitpm 参考答案:D 
cnitpm 解析 
电子商务使用基于互联网的现代信息技术工具盒在线支付方式进行商务活动,电子数据交换式连接原始电子商务和
现代电子商务的纽带。现代电子商务包括: 
(1) 以基于因特网的现代信息技术、工具为操作平台 
(2) 商务活动参与方增多,不仅包括买卖方、金融机构、认证机构,还包括政府机构和配送中心 
(3) 商务活动范围扩大,活动内容包括货物贸易、服务贸易和知识产权交易等,活动形态包括网上销售、网上
客户服务,以及网上做广告和网上调查等。 
电子商务是一门综合性的新兴商务活动,涉及面相对广泛,包括信息技术、金融、法律和市场等众多领域,这就决
定了与电子商务相关的标准体系十分庞杂,几乎涵盖了现代信息技术的全部标准范围及尚待进一步规范的网络环境
下的交易规则。 
 
 
信管网(www.cnitpm.com):最专业信息系统项目管理师、系统集成项目管理工程师网站 
信管网资料库(www.cnitpm.com/down/):最全面、最丰富的信息系统项目管理师备考精品资料库,所有资料免费下载。 
●  CRM 是基于方法学、软件和因特网的,以有组织的方法帮助企业管理客户关系的 信息系统。以下关于 CRM 的叙
述中,(6)是正确的。 
(6)A.CRM 以产品和市场为中心,尽力帮助实现将产品销售给潜在客户  
B.实施 CRM 要求固化企业业务流程,面向全体用户采取统一的策略 
 C.CRM 注重提高用户满意度,同时帮助提升企业获取利润能力 
 D.吸引新客户比留住老客户能够获得更大利润是 CRM 的核心理念 
Cnitpm参考答案:C 
Cnitpm解析: 
 
●  软件需求可以分为功能需求、性能需求、外部接口需求、设计约束和质量属性等几类。以下选项中,(7)均属
于功能需求。 
①对特定范围内修改所需的时间不超过3秒  ②按照订单及原材料情况自动安排生 产排序  ③系统能够同时支持
1000个独立站点的并发访问  ④系统可实现对多字符集的 支持,包括 GBK、BIG5 和 UTF-8 等  ⑤定期生成销售分
析报表  ⑥系统实行同城异地双机 备份,保障数据安全 
(7)A.  ①②⑤ B.  ②⑤ C.  ③④⑤ D.  ③⑥ 
Cnitpm参考答案:B 
Cnitpm解析: 
 
●  在软件测试中,假定 X 为整数,10≤X≤100,用边界值分析法,那么 X 在测试 
中应该取(8)边界值。 
(8)A.X=9,X=10,X=100,X=101 B.X=10,X=100 
C.X=9,X=11,X=99,X=101 D.X=9,X=10,X=50,X=100 
Cnitpm参考答案:A 
Cnitpm解析: 
 
●  软件公司经常通过发布更新补丁的方式,对已有软件产品进行维护,并在潜在错误成为实际错误前,监测并更
正他们,这种方式属于(9)。 
(9)A.更正性维护 B.适应性维护 C.完善性维护 D.预防性维护 
Cnitpm参考答案:D 
Cnitpm解析: 
 
●  项目管理过程中执行过程组的主要活动包括(10)。 
①实施质量保证  ②风险识别  ③项目团队组建  ④询价  ⑤合同管理  ⑥卖方选择 
(10)A.  ①②③④⑥ B.  ①③④⑤⑥ C.  ②③④⑥ D.  ①③④⑥ 
Cnitpm参考答案:D 
Cnitpm解析: 
 
●  软件能力成熟度(CMM)模型提供了一个框架,将软件过程改进的进化步骤组织成 5 个成熟等级,为过程不断改
进奠定了循序渐进的基础。由低到高 5 个等级命名为(11)。 
(11)A.初始级、可重复级、已定义级、已管理级、优化级  
B.初始级、已定义级、可重复级、已管理级、优化级  
C.初始级、可重复级、已管理级、已定义级、优化级  
D.初始级、已定义级、已管理级、可重复级、优化级 
Cnitpm参考答案:A 
Cnitpm解析: 
信管网(www.cnitpm.com):最专业信息系统项目管理师、系统集成项目管理工程师网站 
信管网资料库(www.cnitpm.com/down/):最全面、最丰富的信息系统项目管理师备考精品资料库,所有资料免费下载。 
 
●  根据《软件文档管理指南》(GB/T  16680-1996),下列关于文档质量的描述中,(12)是不正确的。 
(12)A.  1 级文档适合开发工作量低于一个人月的开发者自用程序 
B.  2 级文档包括程序清单内足够的注释以帮助用户安装和使用程序 
C.  3 级文档适合于由不在一个单位内的若干人联合开发的程序 
D.  4 级文档适合那些要正式发行供普遍使用的软件产品关键性程序 
Cnitpm 参考答案:C 
Cnitpm 解析 
 
 
 
●  根据《软件工程产品质量》(GB/T 16260.1-2006)定义的质量模型,(13)不属于易用性的质量特性。 
(13)A.  易分析性 B.  易理解性 C.  易学性 D.  易操作性 
Cnitpm参考答案:A 
Cnitpm解析: 
 
●  根据《GB/T  14394-2008 计算机软件可靠性和可维护性管理》,有关下列术语与定义描述中,(14)是错误的。 
(14)A.软件可维护性,是指与进行规定的修改难易程度有关的一组属性  
B.软件生存周期,是指软件产品从形成概念开始,经过开发、使用和维护,直到最后不再使用的过程 
C.软件可靠性,是指在规定环境下、规定时间内软件不引起系统失效的概率 
D.软件可靠性和可维护性大纲,是指为保证软件满足规定的可靠性和可维护性要求而记录的历史档案 
Cnitpm参考答案:D 
Cnitpm解析: 
 
●  一个密码系统,通常简称为密码体制。可由五元组(M,C,K,E,D)构成密码体制模型,以下有关叙述中,(15)是
不正确的。 
信管网(www.cnitpm.com):最专业信息系统项目管理师、系统集成项目管理工程师网站 
信管网资料库(www.cnitpm.com/down/):最全面、最丰富的信息系统项目管理师备考精品资料库,所有资料免费下载。 
(15)A.M 代表明文空间;C 代表密文空间;K 代表密钥空间;E 代表加密算法;D 代表解密算法 
B.密钥空间是全体密钥的集合,每一个密钥 K 均由加密密钥 Ke 和解密密钥 Kd 组成,即有 K= 
C.加密算法是一簇由 M 到 C 的加密变换,即有 C=(M,  Kd) D.解密算法是一簇由 C 到 M 的加密变换,即有 M  
=(C,  Kd) 
Cnitpm参考答案:C 
Cnitpm解析: 
 
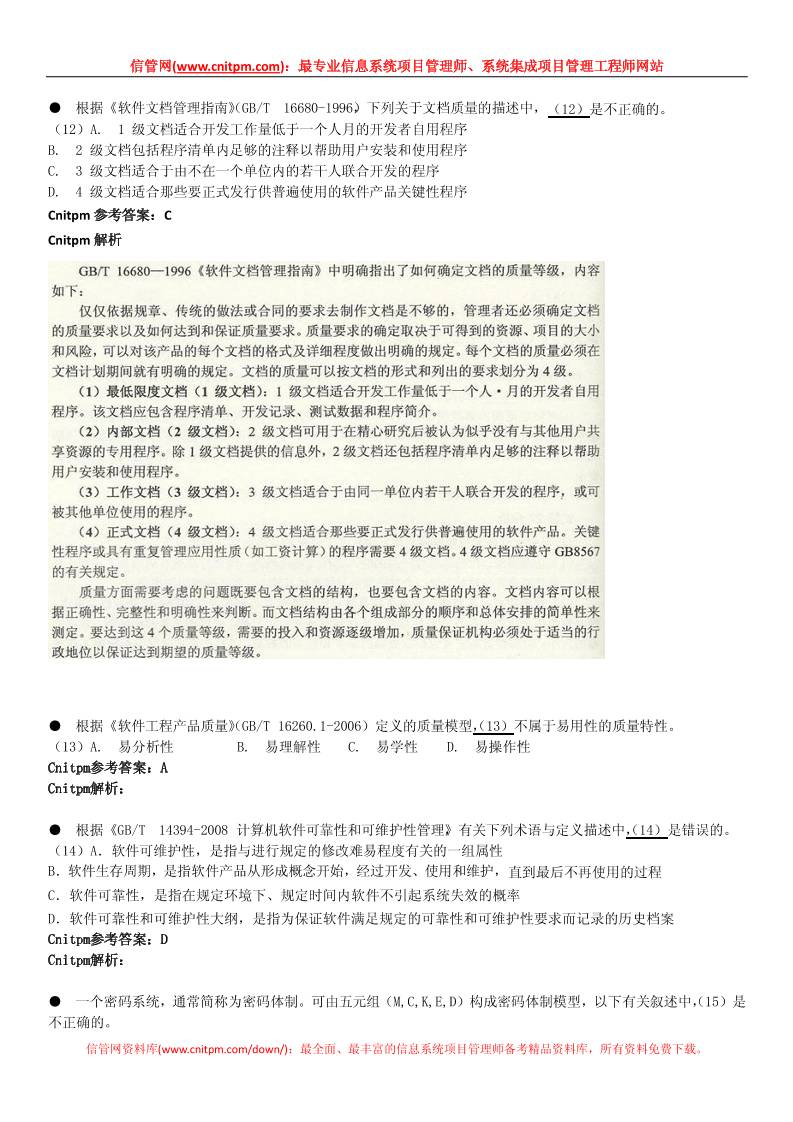
●  某商业银行在 A 地新增一家机构,根据《计算机信息安全保护等级划分准则》,其新成立机构的信息安全保护等
级属于(16)。 
(16)A.用户自主保护级 B.系统审计保护级 
C.结构化保护级 D.安全标记保护级 
Cnitpm 参考答案:D 
Cnitpm 解析 
 
 
●  网吧管理员小李发现局域网中有若干台电脑有感染病毒的迹象,这时应首先(17),以避免病毒的进一步
扩散。 
(17)A.关闭服务器 
信管网(www.cnitpm.com):最专业信息系统项目管理师、系统集成项目管理工程师网站 
信管网资料库(www.cnitpm.com/down/):最全面、最丰富的信息系统项目管理师备考精品资料库,所有资料免费下载。 
B.启动反病毒软件查杀  
C.断开有嫌疑计算机的物理网络连接 D.关闭网络交换机 
Cnitpm参考答案:C 
Cnitpm解析: 
 
●  在构建信息安全管理体系中,应建立起一套动态闭环的管理流程,这套流程指的是(18)。 
(18)A.评估—响应—防护—评估         B.检测—分析—防护—检测 
C.评估—防护—响应—评估         D.检测—评估—防护—检测 
Cnitpm参考答案:A 
Cnitpm解析: 
 
● IE  IEEE802 系列规范、TCP 协议、MPEG 协议分别工作在(19)。 
(19)A.数据链路层、网络层、表示层  
B.数据链路层、传输层、表示层  
C.网络层、网络层、应用层  
D.数据链路层、传输层、应用层 
Cnitpm 参考答案:B 
CNITPM解析 
 
 
● 一 个 网 络 协 议 至少包 括 三个 要 素 ,(20)不是网络协议要素。 
(20)A.语法     B.语义        C.层次      D.时序 
Cnitpm参考答案:C 
Cnitpm解析: 
 
●  以下网络存储模式中,真正实现即插即用的是(21)。 
(21)A.DAS B.NAS C.open SAN D.智能化 SAN 
Cnitpm参考答案:B 
Cnitpm解析: 
 
● 依照 EIA/TIA-568A 标准的规定,完整的综合布线系统包括(22)。 
①建筑群子系统 ②设备间子系统 ③垂直干线子系统 
④管理子系统 ⑤水平子系统 ⑥工作区子系统 
(22)A.  ①②③④⑤⑥         B.  ①②③④⑥ 
C.  ①②④⑥ D.  ②③④⑤⑥ 
Cnitpm参考答案:A 
Cnitpm解析: 
信管网(www.cnitpm.com):最专业信息系统项目管理师、系统集成项目管理工程师网站 
信管网资料库(www.cnitpm.com/down/):最全面、最丰富的信息系统项目管理师备考精品资料库,所有资料免费下载。 
 
●  某承建单位根据《电子信息系统机房设计规范》中电子信息系统机房 C 级标准的要求,承担了某学校机房的施工
任务。在施工中,(23)行为是不正确的。 
(23)A.  在机房防火方面遵守了二级耐火等级 
B.  在机房内设置了洁净气体灭火系统,配置了专用空气呼吸器 
C.  将所有设备的金属外壳、各类金属管道、金属线槽、建筑物金属结构等进行等电位联结并接地 
D.  将安全出口的门设为向机房内部开启 
Cnitpm参考答案:D 
Cnitpm解析: 
 
●  以下关于 J2EE 多层分布式应用模型的对应关系的叙述,(24)是错误的。 
(24)A.客户层组件运行在客户端机器上 B.Web 层组件运行在客户端机器上 
C.业务逻辑层组件运行在 J2EE 服务器上  
D.企业信息系统层软件运行在 EIS 服务器上 
Cnitpm参考答案:B 
Cnitpm解析: 
 
●  以下关于.NET 的叙述,(25)是错误的。 
(25)A..NET  是  Microsoft XML Web services 平台 
B..NET  Framework 是实 现 跨平台 ( 设 备 无关 性 ) 的 执 行 环 境 
C.编译.NET 时,应用程序被直接编译成机器代码 
D.Visual Studio .NET 是一个应用程序集成开发环境 
Cnitpm参考答案:C 
Cnitpm解析: 
 
●  用于信息系统开发的各类资源总是有限的,当这些有限资源无法同时满足全部 应用项目的实施时,就应该对
这些应用项目的优先顺序给予合理分配。人们提出了若干用于分配开发信息系统稀少资源的方法,并对每种方法都
提出了相应的决策基本标准。其中(26)的基本思想是对各应用项目不仅要分别进行评价,而且还应该把他们作为实
现系统总体方案的组成部分去评价。该方法应该考虑项目的风险性、对组织的战略方向的支持等因素。 
(26)A.  全面评审法  B.  成本或效益比较法 C.  收费法 D.  指导委员会法 
Cnitpm参考答案:A 
Cnitpm解析: 
 
●  在软件开发中采用工作流技术可以(27)。 
①降低开发风险 ②提高工作效率 ③提高对流程的控制与管理 
④提升开发过程的灵活性 ⑤提高对客户响应的预见性 
(27)A.  ①③④⑤ B.  ①②④⑤ C.  ①②③④ D.  ①②③⑤ 
Cnitpm参考答案:D 
Cnitpm解析: 
 
●  某市政府采购采用公开招标。招标文件要求投标企业必须通过 ISO9001 认证并 提交 ISO9001 证书。在评标过
程中,评标专家发现有多家企业的投标文件没有按标书要 求提供 ISO9001 证书。依据相关法律法规,以下处理方
式中,(28)是正确的。 
(28)A.  因不能保证采购质量,招标无效,重新组织招标  
B.  若满足招标文件要求的企业达到三家,招标有效 
 C.  放弃对 ISO9001 证书的要求,招标有效 
信管网(www.cnitpm.com):最专业信息系统项目管理师、系统集成项目管理工程师网站 
信管网资料库(www.cnitpm.com/down/):最全面、最丰富的信息系统项目管理师备考精品资料库,所有资料免费下载。 
D.  若满足招标文件要求的企业不足三家,则转入竞争性谈判 
Cnitpm参考答案:B 
Cnitpm解析: 
 
●  X 公司中标某大型银行综合业务系统,并将电信代管托收系统分包给了 G 公司。依据相关法律法规,针对该项
目,以下关于责任归属的叙述中,(29)是正确的。 
(29)A.  X 公司是责任者,G 公司对分包部分承担连带责任  
B.  X 公司是责任者,与 G 公司无关 
C.  G 公司对分包部分承担责任,与 X 公司无关 
D.  G 公司对分包部分承担责任,X 公司对分包部分承担连带责任 
Cnitpm参考答案:A 
Cnitpm解析: 
 
●  根据《中华人民共和国著作权法》,(30)是不正确的。 
(30)A.创作作品的公民是作者  
B.由法人或者其他组织主持,代表法人或者其他组织意志创作,并由法人或者其他组织承担责任的作品,法人或
者其他组织视为作者  
C.如无相反证明,在作品上署名的公民、法人或者其他组织为作者  
D.改编、翻译、注释、整理已有作品而产生的作品,其著作权仍归原作品的作者 
Cnitpm参考答案:D 
Cnitpm解析: 
 
●  某系统集成企业为提升企业竞争能力,改进管理模式,使业务流程合理化实施了(31),对业务流程进行了重新设
计,使企业在成本、质量和服务质量等方面得到了提 高。 
(31)A.  BPR B.  CCB C.  ARIS D.  BPM 
Cnitpm参考答案:D 
Cnitpm解析: 
 
●  某系统集成企业进行业务流程重组,在实施的过程中企业发生了多方面、多层次的变化,假定该企业的实施是成
功的,则(32)不应是该实施所带来的变化。 
(32)A.企业文化的变化  B.服务质量的变化 C.业务方向的变化 D.  组织管理的变化 
Cnitpm参考答案:C 
Cnitpm解析: 
 
●  某企业经过多年的发展,在产品研发、集成电路设计等方面取得了丰硕成果,积累了大量知识财富,(33)不属于
该企业的知识产权范畴。 
(33)A.专利权 B.版图权 C.商标权 D.产品解释权 
Cnitpm参考答案:D 
Cnitpm解析: 
 
●  下列关于知识管理的叙述,不确切的是(34)。 
(34)A.知识管理为企业实现显性知识和隐性知识共享提供新的途径 
B.知识地图是一种知识导航系统,显示不同的知识存储之间重要的动态联系 
C.知识管理包括建立知识库;促进员工的知识交流;建立尊重知识的内部环境;把知识作为资产来管理  
D.知识管理属于人力资源管理的范畴 
信管网(www.cnitpm.com):最专业信息系统项目管理师、系统集成项目管理工程师网站 
信管网资料库(www.cnitpm.com/down/):最全面、最丰富的信息系统项目管理师备考精品资料库,所有资料免费下载。 
Cnitpm参考答案:D 
Cnitpm解析: 
 
●  某工程包括 A、B、C、D、E、F、G 七项工作,各工作的紧前工作、所需时间以及 
所需人数如下表所示(假设每个人均能承担各项工作) 
工作 A B C D E F G 
紧前工作 — A A B C、D — E、F 
所需时间(天) 5 4 5 3 2 5 1 
所需人数 7 4 3 2 1 2 4 
该工程的工期应为(35)天。按此工期,整个工程最少需要(36)人。 
(35)A.  13 B.  14 C.  15 D.  16 
(36)A.  7 B.  8 C.  9 D.  10 
 
 
●  完成某信息系统集成项目中的一个最基本的工作单元  A  所需的时间,乐观的估 计需 8 天,悲观的估计需 38 
天,最可能的估计需 20 天,按照 PERT 方法进行估算,项 目的工期应该为(37),在 26 天以后完成的概率大致为(38)。 
(37)A.20 B.21 C.22 D.23 
(38)A.8.9% B.15.9% C.22.2% D.28.6% 
Cnitpm参考答案:B、B 
Cnitpm解析: 
 
●  以下关于创建工作分解结构(WBS)的叙述中,(39)是不准确的。 
信管网(www.cnitpm.com):最专业信息系统项目管理师、系统集成项目管理工程师网站 
信管网资料库(www.cnitpm.com/down/):最全面、最丰富的信息系统项目管理师备考精品资料库,所有资料免费下载。 
(39)A.当前较常用的工作分解结构表示形式主要有分级的树型结构和列表 
B.WBS 最低层次的工作单元是工作包,业内一般把 1 个人 1 周能干完的工作称为一个工作包 
C.创建  WBS 的输入包括详细的项目范围说明书、项目管理计划、组织过程资产 
D.创建 WBS 的输出包括 WBS 和 WBS 字典、范围基准、更新的项目管理计划 
Cnitpm参考答案:B 
Cnitpm解析: 
 
 
●  范围控制的目的是监控项目的状态,如“项目的工作范围状态和产品范围状态”,范围控制不涉及(40)。 
(40)A.影响导致范围变更的因素 
 B.确保所有被请求的变更按照项目整体变更控制过程处理  
C.范围变更发生时管理实际的变更  
D.确定范围变更是否已经发生 
Cnitpm参考答案:D 
Cnitpm解析: 
 
●  以下关于项目可行性研究内容的叙述,(41)是不正确的。 
(41)A.技术可行性是从项目实施的技术角度,合理设计技术方案,并进行评审和评价 
B.经济可行性主要是从资源配置的角度衡量项目的价值,从项目的投资及所产生的经济效益进行分析 
C.可行性研究不涉及合同责任、知识产权等法律方面的可行性问题  
D.社会可行性主要分析项目对社会的影响,包括法律道德、民族宗教、社会稳定性等 
Cnitpm参考答案:C 
Cnitpm解析: 
 
●  某企业针对“新一代网络操作系统”开发项目进行可行性论证。在论证的最初阶段,一般情况下不会涉及到(42)。 
(42)A.调研了解新一代网络操作系统的市场需求  
B.分析论证是否具备相应的开发技术  
C.详细估计系统开发周期  
D.结合企业财务经济情况进行论证分析 
Cnitpm参考答案:C 
Cnitpm解析: 
 
 
 
●  某省级政府对一个信息系统集成项目进行招标,2010 年 3 月 1 日发招标文件, 定于 2010 年 3 月 20 日 9 
点开标。在招投标过程中,(43)是恰当的。 
(43)A.3 月 10 日对招标文件内容做出了修改,3 月 20 日 9 点开标 
B.3 月 20 日 9 点因一家供应商未能到场,在征得其他投标人同意后,开标时间延后半个小时 
C.3 月 25 日发布中标通知书,4 月 15 日与中标单位签订合同  
D.评标时考虑到支持地方企业发展,对省内企业要求系统集成二级资质,对省外企业要求系统集成一级资质 
Cnitpm参考答案:C 
Cnitpm解析: 
 
●  系统集成工程建设的沟通协调非常重要,有效沟通可以提升效率、降低内耗。以下关于沟通的叙述,(44)是错
误的。 
信管网(www.cnitpm.com):最专业信息系统项目管理师、系统集成项目管理工程师网站 
信管网资料库(www.cnitpm.com/down/):最全面、最丰富的信息系统项目管理师备考精品资料库,所有资料免费下载。 
(44)A.  坚持内外有别的原则,要把各方掌握的信息控制在各方内部 
B.  系统集成商经过广泛的需求调查,有时会发现业主的需求之间存在自相矛盾的现象 
C.  一般来说,参加获取需求讨论会的人数控制在 5-7 人是最好的 
D.  如果系统集成商和客户就项目需求沟通不够,只是依据招标书的信息做出建议书,可能会导致项目计划不合理,
因而造成项目的延期、成本超出、纠纷等问题 
Cnitpm参考答案:A 
Cnitpm解析: 
 
● 绩效报告的步骤包括收集并分发有关项目绩效的信息给项目干系人,这些步骤包括进度和状态报告、预测
等。以下关于绩效报告的说法,(45)是错误的。 
(45)A.状态报告介绍项目在某一特定时间点上所处的位置,要从达到的范围、时间和成本三项目标上讲明目前
所处的状态 
B.进度报告介绍项目组在一定时间内完成的工作 
C.绩效报告通常需要提供有关范围、进度、成本和质量的信息  
D.状态报告除了需要列出基本的绩效指标,同时需要分析进度滞后(或提前)和成本超出(或结余)的原因 
Cnitpm 参考答案:D 
Cnitpm 解析: 
 
 
 
●  以下关于项目沟通原则的叙述中,(46)是不正确的。 
(46)A.  面对面的会议是惟一有效地沟通和解决干系人之间问题的方法  
B.  非正式的沟通有利于关系的融洽 
C.  有效地沟通方式通常是采用对方能接受的沟通风格 
D.  有效利用沟通的升级原则 
Cnitpm参考答案:A 
Cnitpm解析: 
 
●  质量计划的工具和技术不包括(47)。 
信管网(www.cnitpm.com):最专业信息系统项目管理师、系统集成项目管理工程师网站 
信管网资料库(www.cnitpm.com/down/):最全面、最丰富的信息系统项目管理师备考精品资料库,所有资料免费下载。 
(47)A.成本分析   B.  基准分析   C.  质量成本   D.  质量审计 
Cnitpm参考答案:D 
Cnitpm解析: 
 
●  某企业承担一个大型信息系统集成项目,在项目过程中,为保证项目质量,采取了以下做法,其中(48)是不
恰当的。 
(48)A.  项目可行性分析、系统规划、需求分析、系统设计、系统测试、系统试运行等阶段均采取了质量保证措
施 
B.  该项目的项目经理充分重视项目质量,兼任项目 QA 
C.  该项目的质量管理计划描述了项目的组织结构、职责、程序、工作过程以及建立质量管理所需要的资源 
D.  要求所有与项目质量相关的活动都要把质量管理计划作为依据 
Cnitpm参考答案:B 
Cnitpm解析: 
 
●  某企业针对实施失败的系统集成项目进行分析,计划优先解决几个引起缺陷最多的问题。该企业最可能使用
(49)方法进行分析。 
(49)A.控制图       B.鱼刺图 C.帕累托图         D.流程图 
Cnitpm 参考答案:C 
cnitpm 解析 
帕累托图来自于 Pareto 定量,该定律认为绝大多数的问题或缺陷产生于相对有限的起因。就是常说的 80/20 法则,
即 20%的原因造成了 80%的问题。Pareto 图又叫排列图,是一种柱状图,按事件发生的频率排序而成,它显示由于
某种原因引起的缺陷数量或不一致的排列顺序,是找出影响项目产品或服务质量不合格的主要因素的方法。只有找
出影响项目质量的主要因素,才能有的放矢,取得良好的经济效益。 
本题中要先识别出引起缺陷最多的问题,然后再优先解决,因此要用排雷托图。 
 
●  大型及复杂项目可以按照项目的(50)三个角度制定分解结构。 
(50)A.  产品范围、可交付物、约束条件  
B.  组织体系、需求分析、基准计划  
C.  组织结构、产品结构、生命周期 
D.  组织过程资产、范围说明书、范围管理计划 
Cnitpm参考答案:C 
Cnitpm解析: 
 
●  张工程师被任命为一个大型复杂项目的项目经理,他对于该项目的过程管理有以下认识,其中(51)是不正确
的。 
(51)A.  可把该项目分解成为一个个目标相互关联的小项目,形成项目群进行管理有力保证 
B.  建立统一的项目过程会大大提高项目之间的协作效率,为项目质量提供 
C.  需要平衡成本和收益后决定是否建立适用于本项目的过程 
D.  对于此类持续时间较长并且规模较大的项目来说,项目初期所建立的过程,在项目进行过程中可以不断优化和
改进 
Cnitpm参考答案:C 
Cnitpm解析: 
 
●  针对大型IT项目,下列选项中(52)是不正确的。 
(52)A.  大型IT项目一般是在需求不十分清晰的情况下开始的,所以需要对项目进行阶段性分解 
信管网(www.cnitpm.com):最专业信息系统项目管理师、系统集成项目管理工程师网站 
信管网资料库(www.cnitpm.com/down/):最全面、最丰富的信息系统项目管理师备考精品资料库,所有资料免费下载。 
B.  通常由专业的咨询公司对需求进行详细的定义 
C.  使用甘特图制定项目的进度计划 
D.  项目需求定义和需求实现通常都是一方完成的 
Cnitpm参考答案:D 
Cnitpm解析: 
 
 
 
 
 
●  大型项目可能包括一些超出单个项目范围的工作。项目范围是否完成以在(53)中规定的任务是否完成作为衡
量标志。 
①项目管理计划  ②项目范围说明书 ③WBS ④产品验收标准  ⑤更新的项目文档  ⑥WBS 字典 
(53) A.  ①②③④ B.  ①②③⑥    C.  ①③④⑤ D.  ②④⑤⑥ 
Cnitpm参考答案:B 
Cnitpm解析: 
 
●  某市数字城市项目主要包括  A、B、C、D、E  等五项任务,且五项任务可同时开展。各项任务的预计建设时间
以及人力投入如下表所示。 
 
以下安排中,(54)能较好地实现资源平衡,确保资源的有效利用。 
(54)A.  五项任务同时开工 
B.  待 B 任务完工后,再依次开展 A、C、D、E 四项任务 
C.  同时开展 A、B、D 三项任务,待 A 任务完工后开展 C 任务、D 任务完工后开展 E 任务 
D.  同时开展 A、B、D 三项任务,待 A 任务完工后开展 E 任务、D 任务完工后开展 C 任务 
Cnitpm参考答案:C 
Cnitpm解析: 
 
●  以下关于项目评估的叙述中,(55)是正确的。 
(55)A.  项目评估的最终成果是项目评估报告  
B.  项目评估在项目可行性研究之前进行 
C.  项目建议书作为项目评估的唯一依据 
D.  项目评估可由项目申请者自行完成 
Cnitpm参考答案:A 
Cnitpm解析: 
 
●  下列选项中,项目经理进行成本估算时不需要考虑的因素是(56)。 
(56)A.  企业环境因素     B.  员工管理计划      C.  盈利     D.  风险事件 
信管网(www.cnitpm.com):最专业信息系统项目管理师、系统集成项目管理工程师网站 
信管网资料库(www.cnitpm.com/down/):最全面、最丰富的信息系统项目管理师备考精品资料库,所有资料免费下载。 
Cnitpm参考答案:C 
Cnitpm解析: 
 
 
 
●  项目Ⅰ、Ⅱ、Ⅲ、Ⅳ的工期都是三年,在第二年末其挣值分析数据如下表所示, 
按照趋势最早完工的应是项目(57)。 
 
(57)A.  Ⅰ B.  Ⅱ C.  Ⅲ D.  Ⅳ 
Cnitpm参考答案:B 
Cnitpm解析: 
 
●  已知某综合布线工程的挣值曲线如下图所示:总预算为 1230 万元,到目前为止 已支出 900 万元,实际完成了
总工作量的 60%,该阶段的预算费用是 850 万元。按目前 的状况继续发展,要完成剩余的工作还需要(58)万元。 
 
(58)A.330 B.492 C.  600 D.  738 
Cnitpm参考答案:C 
Cnitpm解析: 
 
●  对于系统集成企业而言,在进行项目核算时,一般将(59)列入项目生命周期间发生的直接成本。 
①可行性研究费用 ②项目投标费用 ③监理费用 ④需求开发费用 
⑤设计费用 ⑥实施费用 ⑦验收费用 
(59)A.①②④⑤⑥⑦ B.①③④⑤⑥⑦ 
C.④⑤⑥⑦ D.②④⑤⑥⑦ 
Cnitpm参考答案:C 
Cnitpm解析: 
 
●  企业通过多年项目实施经验总结归纳出的  IT  项目可能出现的风险列表属于(60)范畴。 
(60)A.企业环境因素 B.定性分析技术  
C.  组织过程资产 D.  风险规划技术 
信管网(www.cnitpm.com):最专业信息系统项目管理师、系统集成项目管理工程师网站 
信管网资料库(www.cnitpm.com/down/):最全面、最丰富的信息系统项目管理师备考精品资料库,所有资料免费下载。 
Cnitpm参考答案:C 
Cnitpm解析: 
 
●  在进行(61)时可以采用期望货币值技术。 
(61)A.定量风险分析 B.  风险紧急度评估 
C.  定性风险分析 D.  SWOT 分析 
Cnitpm参考答案:A 
Cnitpm解析: 
 
●  在开发的软件产品完成系统测试之后,作为最终产品应将其存入(62),等待交付用户或现场安装。 
(62)A.  知识库 B.  开发库 C.  受控库 D.  产品库 
Cnitpm 参考答案:D 
Cnitpm 解析:作为最终产品应将其存入产品库 
 
●  某软件开发项目计划设置如下基线:需求基线、设计基线、产品基线。在编码阶段,详细设计文件需要变更,
以下叙述中,(63)是正确的。 
(63)A.设计文件评审已通过,直接变更即可  
B.  设计基线已经建立,不允许变更 
C.  设计基线已经建立,若变更必须走变更控制流程 
 D.  详细设计与设计基线无关,直接变更即可 
Cnitpm参考答案:C 
Cnitpm解析: 
 
●  某个配置项的版本由 1.11 变为 1.12,按照配置版本号规则表明(64)。 
(64)A.  目前配置项处于正在修改状态,配置项版本升级幅度较大 
 B.  目前配置项处于正在修改状态,配置项版本升级幅度较小 
 C.  目前配置项处于正式发布状态,配置项版本升级幅度较小 
 D.  目前配置项处于正式发布状态,配置项版本升级幅度较大 
Cnitpm参考答案:B 
Cnitpm解析: 
 
●  配置审计包括物理审计和功能审计,(65)属于功能审计的范畴。 
(65)A.代码走查 B.变更过程的规范性审核 C.介质齐备性检查 D.配置项齐全性
审核 
Cnitpm参考答案:A 
Cnitpm解析: 
 
 
 
 
 
 
●  在软件开发项目中,关键路径是项目事件网络中(66),组成关键路径的活动称为关键活动。下图中的关键路径历
时(67)个时间单位。 
(66)A.  最长的回路 B.  最短的回路 
信管网(www.cnitpm.com):最专业信息系统项目管理师、系统集成项目管理工程师网站 
信管网资料库(www.cnitpm.com/down/):最全面、最丰富的信息系统项目管理师备考精品资料库,所有资料免费下载。 
C.  源点和汇点间的最长路径 D.  源点和汇点间的最短路径 
(67)A.  14 B.  18 C.  23 D.  25 
 
Cnitpm参考答案:C、C 
Cnitpm解析: 
 
●  某工厂生产两种产品 S 和 K,受到原材料供应和设备加工工时的限制。单件产品 的利润、原材料消耗及加工工
时如下表。为获得最大利润,S 应生产(68)件。 
产品 S K 资源限制 
原材料消耗(公斤/件) 10 20 120 
设备工时(小时/件) 8 8 80 
利润(元/件) 12 16  
(68)A.  7 B.  8 C.  9 D.  10 
Cnitpm参考答案:B 
Cnitpm解析: 
 
●  S 公司开发一套信息管理软件,其中一个核心模块的性能对整个系统的市场销售 前景影响极大,该模块可以采用 
S 公司自己研发、采购代销和有条件购买三种方式实现。 
S 公司的可能利润(单位万元)收入如下表。 
    
 销售 50 万套 销售 20 万套 销售 5 万套 卖不出去 
自己研发 450000 200000 -50000 -150000 
采购代销 65000 65000 65000 65000 
有条件购买 250000 100000 0 0 
按经验,此类管理软件销售 50 万套,20 万套,5 万套和销售不出的概率分别为 
15%,25%,40%和 20%,则 S 公司应选择(69)方案。 
(69)A.  自己研发 B.  采购代销 
C.  有条件购买 D.  条件不足无法选择 
Cnitpm参考答案:A 
Cnitpm解析: 
 
 
●  T 和 H 分别作为系统需求分析师和软件设计工程师,参与①、②、③、④四个软 件的开发工作。T 的工作必须
发生在 H 开始工作之前。每个软件开发工作需要的工时如 下表所示。 
 ① ② ③ ④ 
需求分析 7 天 3 天 5 天 6 天 
信管网(www.cnitpm.com):最专业信息系统项目管理师、系统集成项目管理工程师网站 
信管网资料库(www.cnitpm.com/down/):最全面、最丰富的信息系统项目管理师备考精品资料库,所有资料免费下载。 
软件设计 8 天 4 天 6 天 1 天 
在最短的软件开发工序中,单独压缩(70)对进一步加快进度没有帮助。 
(70)A.  ①的需求分析时间 B.  ①的软件设计时间 C.  ③的需求分析时间 D.  ③的软件设计时
间 
Cnitpm参考答案:D 
Cnitpm解析: 
 
●(71)assesses the priority of identified risks using their probability of occurring, the corresponding 
impact on project objectives if the risks do occur, as well as other factors such 
as the time frame and risk tolerance of the project constraints of cost, schedule, scope, and quality. 
(71)A. Quantitative Risk Analysis B. Qualitative Risk Analysis 
C. Enterprise Environmental Factors D. Risk Management Plan 
Cnitpm参考答案:B 
Cnitpm解析: 
 
●  (72)describes, in detail, the project’s deliverables and the work required to create those 
deliverables. 
 
(72)A. Product scope description B. Project objectives 
C. Stakeholder Analysis D. The project scope statement 
Cnitpm参考答案:D 
Cnitpm解析: 
 
●  Fair and (73)  competition in government procurement around the world is good business  and  
good  public  policy.  Competitive  pricing,  product  (74)and  performance improvements result 
from competitive practices and help ensure that government authorities get the best  (75)for the public 
they serve. 
 
(73)A. open B. continue 
C. dependent D. reliable 
(74)A. recession B. innovation 
C. crisis D. ability 
(75)A. help B. server 
C. value D. policy 
Cnitpm参考答案:A、B、C 
Cnitpm解析:

缩略图:

  • 缩略图1
  • 缩略图2
  • 缩略图3
  • 缩略图4
  • 缩略图5
当前页面二维码

广告: