[信管网]2010年上半年信息系统项目管理师真题(论文及写作要点).pdf

  • 文件大小: 542.59KB
  • 文件类型: pdf
  • 上传日期: 2025-08-21
  • 下载次数: 0

概要信息:

信管网(www.cnitpm.com):最专业信息系统项目管理师、系统集成项目管理工程师网站 
信管网资料库(www.cnitpm.com/down/):最全面、最丰富的信息系统项目管理师备考精品资料库,所有资料免费下载。 
全国计算机技术与软件专业技术资格(水平)考试 
2010 年上半年 信息系统项目管理师 下午试卷 II 
 
(考试时间  15:20~17:20  共 120分钟) 
请按下述要求正确填写答题纸 
 
1. 本试卷满分 75分。   
2. 在答题纸的指定位置填写你所在的省、自治区、直辖市、计划单列市的名称。   
3. 在答题纸的指定位置填写准考证号、出生年月日和姓名。   
4. 答题纸上除填写上述内容外只能写解答。   
5. 解答应分摘要和正文两部分。在书写时,请注意以下两点:   
 ① 摘要字数在 400字以内,可以分条叙述,但不允许有图、表和流程图。   
 ② 正文字数为 2000字至 3000字,文中可以分条叙述,但不要全部用分条叙述的方式。   
6. 解答时字迹务必清楚,字迹不清,将不评分。   
 
 
本资料由信管网(www.cnitpm.com)整理发布,欢迎到信管网资料库免费下载学习资料 
信管网是最专业信息系统项目管理师和系统集成项目管理工程师网站。提供了考
试资讯、考试报名、成绩查询、资料下载、在线答题、考试培训、证书挂靠、项目管
理人才交流、企业内训等服务。 
信管网资料库提供了备考信息系统项目管理师的精品学习资料;信管网案例分析
频道和论文频道拥有最丰富的案例范例和论文范例,信管网考试中心拥有历年所有真
题和超过 2000 多道试题免费在线测试;信管网培训中心每年指导考生超 2000 人。 
信管网——专业、专注、专心,成就你的项目管理师梦想! 
信管网:www.cnitpm.com 
信管网考试中心:www.cnitpm.com/exam/ 
信管网培训中心:www.cnitpm.com/peixun/ 
信管网(www.cnitpm.com):最专业信息系统项目管理师、系统集成项目管理工程师网站 
信管网资料库(www.cnitpm.com/down/):最全面、最丰富的信息系统项目管理师备考精品资料库,所有资料免费下载。 
  
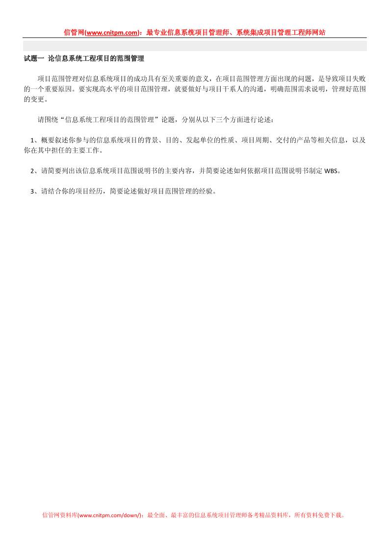
试题一 论信息系统工程项目的范围管理 
 
    项目范围管理对信息系统项目的成功具有至关重要的意义,在项目范围管理方面出现的问题,是导致项目失败
的一个重要原因。要实现高水平的项目范围管理,就要做好与项目干系人的沟通,明确范围需求说明,管理好范围
的变更。 
 
    请围绕“信息系统工程项目的范围管理”论题,分别从以下三个方面进行论述: 
 
  1、概要叙述你参与的信息系统项目的背景、目的、发起单位的性质、项目周期、交付的产品等相关信息,以及
你在其中担任的主要工作。 
 
  2、请简要列出该信息系统项目范围说明书的主要内容,并简要论述如何依据项目范围说明书制定 WBS。 
 
  3、请结合你的项目经历,简要论述做好项目范围管理的经验。 
信管网(www.cnitpm.com):最专业信息系统项目管理师、系统集成项目管理工程师网站 
信管网资料库(www.cnitpm.com/down/):最全面、最丰富的信息系统项目管理师备考精品资料库,所有资料免费下载。 
 
信管网(www.cnitpm.com):最专业信息系统项目管理师、系统集成项目管理工程师网站 
信管网资料库(www.cnitpm.com/down/):最全面、最丰富的信息系统项目管理师备考精品资料库,所有资料免费下载。 
 
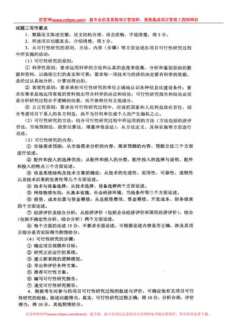
试题二 论信息系统工程项目的可行性研究 
   
    项目的可行性研究是项目立项前的重要工作,需要对项目所涉及的领域、投资的额度、投资的效益、采用的技
术、所处的环境、融资的措施、产生的社会效益等多方面进行全面的评价,以便能够对技术、经济和社会可行性进
行研究,从而确定项目的投资价值。项目可行性研究阶段若出现失真现象,将对项目的投资决策造成严重损失。因
此,必须要充分认识项目可行性研究的重要性。 
   
    请围绕“信息系统工程项目的可行性研究”论题,分别从以下三个方面进行论述: 
   
  1、结合你参与过的信息系统工程项目,概要叙述研究的背景、目的、发起单位性质、项目周期、交付产品等相
关信息,以及你在其中担任的主要工作。 
 
  2、结合你所参与的项目,从可行性研究的原则、方法、内容三个方面论述可行性研究所应实施的活动。 
 
  3、叙述你所参与的项目可行性研究过程,并加以评价。 
信管网(www.cnitpm.com):最专业信息系统项目管理师、系统集成项目管理工程师网站 
信管网资料库(www.cnitpm.com/down/):最全面、最丰富的信息系统项目管理师备考精品资料库,所有资料免费下载。 
 
信管网(www.cnitpm.com):最专业信息系统项目管理师、系统集成项目管理工程师网站 
信管网资料库(www.cnitpm.com/down/):最全面、最丰富的信息系统项目管理师备考精品资料库,所有资料免费下载。

缩略图:

  • 缩略图1
  • 缩略图2
  • 缩略图3
  • 缩略图4
  • 缩略图5
当前页面二维码

广告: