[信管网]2009年上半年信息系统项目管理师真题(论文及写作要点).pdf

  • 文件大小: 555.97KB
  • 文件类型: pdf
  • 上传日期: 2025-08-21
  • 下载次数: 0

概要信息:

信管网(www.cnitpm.com):最专业信息系统项目管理师、系统集成项目管理工程师网站 
信管网资料库(www.cnitpm.com/down/):最全面、最丰富的信息系统项目管理师备考精品资料库,所有资料免费下载。 
全国计算机技术与软件专业技术资格(水平)考试 
2009 年上半年 信息系统项目管理师 下午试卷 II 
 
(考试时间  15:20~17:20  共 120分钟) 
请按下述要求正确填写答题纸 
 
1. 本试卷满分 75分。   
2. 在答题纸的指定位置填写你所在的省、自治区、直辖市、计划单列市的名称。   
3. 在答题纸的指定位置填写准考证号、出生年月日和姓名。   
4. 答题纸上除填写上述内容外只能写解答。   
5. 解答应分摘要和正文两部分。在书写时,请注意以下两点:   
 ① 摘要字数在 400字以内,可以分条叙述,但不允许有图、表和流程图。   
 ② 正文字数为 2000字至 3000字,文中可以分条叙述,但不要全部用分条叙述的方式。   
6. 解答时字迹务必清楚,字迹不清,将不评分。   
 
 
本资料由信管网(www.cnitpm.com)整理发布,欢迎到信管网资料库免费下载学习资料 
信管网是最专业信息系统项目管理师和系统集成项目管理工程师网站。提供了考
试资讯、考试报名、成绩查询、资料下载、在线答题、考试培训、证书挂靠、项目管
理人才交流、企业内训等服务。 
信管网资料库提供了备考信息系统项目管理师的精品学习资料;信管网案例分析
频道和论文频道拥有最丰富的案例范例和论文范例,信管网考试中心拥有历年所有真
题和超过 2000 多道试题免费在线测试;信管网培训中心每年指导考生超 2000 人。 
信管网——专业、专注、专心,成就你的项目管理师梦想! 
信管网:www.cnitpm.com 
信管网考试中心:www.cnitpm.com/exam/ 
信管网培训中心:www.cnitpm.com/peixun/ 
信管网(www.cnitpm.com):最专业信息系统项目管理师、系统集成项目管理工程师网站 
信管网资料库(www.cnitpm.com/down/):最全面、最丰富的信息系统项目管理师备考精品资料库,所有资料免费下载。 
  
试题一 论软件项目质量管理及其应用 
 
    软件工程的目标是生产出高质量的软件。ANSI/IEEE Std 729-1983 对软件质量的定义是“与软件产品满足规定的
和隐含的需求能力有关的特征或特性的全体”,实际上反映了三方面的问题: 
 
    (1)软件需求是度量软件质量的基础。 
 
    (2)只满足明确定义的需求,而没有满足应有的隐含需求,软件质量也无法保证。 
 
    (3)不遵循各种标准定义的开发规则,软件质量就得不到保证。 
 
    软件质量管理贯穿于软件生命周期,极为重要。软件质量管理过程包括软件项目质量计划、软件质量保证和软
件质量控制。质量管理的关键是预防重于检查,应事前计划好质量,而不只是事后检查,这有助于降低软件质量管
理成本。 
 
    请围绕“软件项目质量管理及其应用”论题,依次从以下三个方面进行论述。 
 
    1、概要叙述你参与管理和开发的软件项目以及你在其中担任的主要工作。 
 
    2、详细论述在该项目中进行质量保证和质量控制时所实施的活动,并论述二者之间的关系。 
 
3、分析并讨论你所参与的项目中的质量管理成本,并给出评价。 
信管网(www.cnitpm.com):最专业信息系统项目管理师、系统集成项目管理工程师网站 
信管网资料库(www.cnitpm.com/down/):最全面、最丰富的信息系统项目管理师备考精品资料库,所有资料免费下载。 
 
 
 
 
 
 
 
 
 
 
 
 
信管网(www.cnitpm.com):最专业信息系统项目管理师、系统集成项目管理工程师网站 
信管网资料库(www.cnitpm.com/down/):最全面、最丰富的信息系统项目管理师备考精品资料库,所有资料免费下载。 
 
试题二 论大型信息系统项目的风险管理 
 
    项目风险管理应贯穿项目的整个过程,成功的风险管理会大大增加项目成功的概率。对信息系统项目进行有效
的风险管理,使用合理的方法、工具,针对不同风险采取相应的防范、化解措施,及时有效地对风险进行跟踪与控
制,是减少项目风险损失的重要手段。大型项目具有规模大、周期长、复杂度高等特点,一旦出现问题,造成的损
失更是难以预料,所以针对大型项目进行有效的风险管理尤为重要。 
 
    请围绕 “大型信息系统项目的风险管理”论题,分别从以下三个方面进行论述: 
 
    1、结合你参与管理过的大型信息系统项目,概要叙述项目的背景(发起单位、目的、项目周期、交付产品等)
以及你在其中承担的工作。 
 
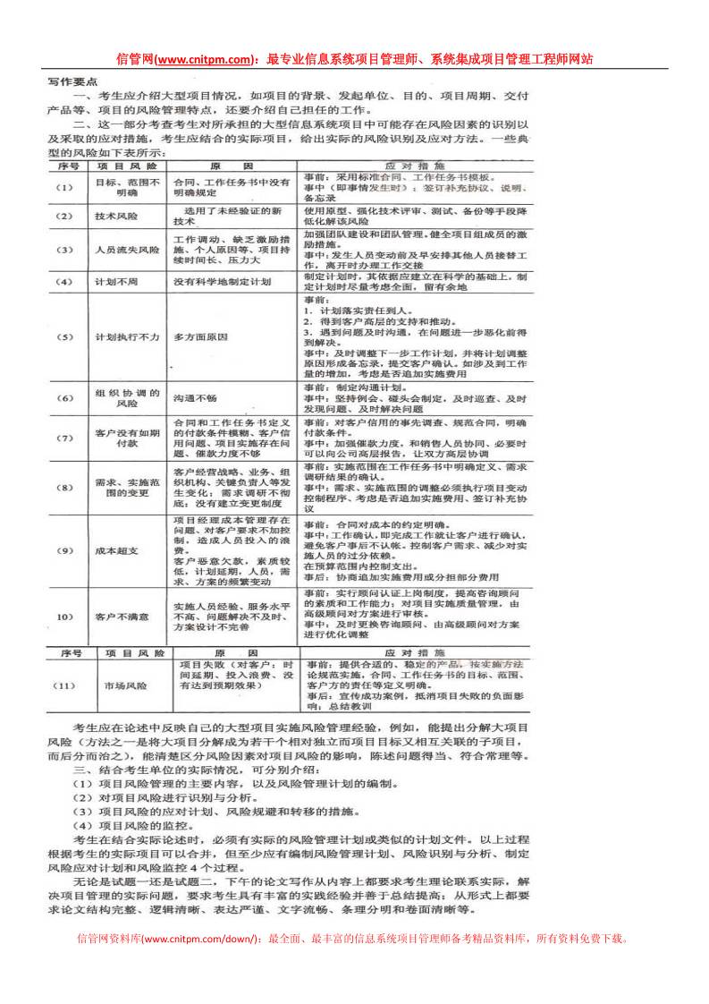
    2、简要描述你承担的大型信息系统项目中可能存在的风险因素以及采取的应对措施。 
 
3、结合你所在组织的情况,论述组织应如何实施大型信息系统项目的风险管理。 
信管网(www.cnitpm.com):最专业信息系统项目管理师、系统集成项目管理工程师网站 
信管网资料库(www.cnitpm.com/down/):最全面、最丰富的信息系统项目管理师备考精品资料库,所有资料免费下载。

缩略图:

  • 缩略图1
  • 缩略图2
  • 缩略图3
  • 缩略图4
  • 缩略图5
当前页面二维码

广告: