[DSLR数码单反摄影超级入门].骆剑锋等.扫描版.高清.pdf

  • 文件大小: 35.23MB
  • 文件类型: pdf
  • 上传日期: 2025-08-21
  • 下载次数: 0

概要信息:

《DSLR数码单反摄影超级入门》 
骆剑锋 徐耀军 龙昊 编著      清华大学出版社  
1 
 
 
精华内容节选 
当当网购书: 
http://product.dangdang.com/product.aspx?product_id=20712861&ref=search-0-D 
《DSLR数码单反摄影超级入门》 
骆剑锋 徐耀军 龙昊 编著      清华大学出版社  
2 
 
 
第 1章 零距离认识 DSLR ............................................................................................ 3 
1.1 认识你的 DSLR ............................................................................................... 3 
1.2 拍下第一张照片 .............................................................................................. 8 
第 2章 使用数码相机 ..................................................................................................11 
2.1 怎样进行对焦 .................................................................................................11 
2.1.1 认识手动对焦与自动对焦 ...................................................................11 
2.1.2 实战对焦 ..............................................................................................11 
2.2 设置测光模式与曝光模式............................................................................. 17 
2.2.1 设置相机的曝光模式 .......................................................................... 17 
2.2.2 设置相机的测光方式 .......................................................................... 27 
2.3 数码相机常用设置 ........................................................................................ 28 
2.3.1 设置曝光补偿 ..................................................................................... 28 
2.3.2 设置白平衡 ......................................................................................... 29 
2.3.3 设置 ISO感光度 ................................................................................. 31 
第 3章 新手拍摄基础及技巧 ..................................................................................... 32 
3.1 如何制造景深 ................................................................................................ 32 
3.1.1 景深的作用 ......................................................................................... 32 
3.1.2 与景深有关的相机指标 ...................................................................... 33 
3.1.3 制造浅景深 ......................................................................................... 35 
3.2 如何使用光线 ................................................................................................ 36 
3.2.1 光线的作用 ......................................................................................... 36 
3.2.2 常见光线的分布.................................................................................. 39 
3.2.3 通过辅助工具使用光线 ...................................................................... 42 
3.3 如何在日光下拍摄 ........................................................................................ 43 
3.3.1 日光下拍摄需注意什么 ...................................................................... 43 
3.3.2 户外日光风景照.................................................................................. 44 
3.4 如何进行逆光拍摄 ........................................................................................ 46 
3.4.1 为何要逆光拍摄.................................................................................. 46 
3.4.2 逆光拍摄注意 ..................................................................................... 48 
3.5 如何进行微距拍摄 ........................................................................................ 50 
3.5.1 微距用来拍摄什么.............................................................................. 50 
3.5.2 如何玩转微距设备.............................................................................. 51 
第 4章 水平提升必学 ................................................................................................. 53 
4.1 如何创造形态对比 ........................................................................................ 53 
4.1.1 形态对比的作用.................................................................................. 53 
《DSLR数码单反摄影超级入门》 
骆剑锋 徐耀军 龙昊 编著      清华大学出版社  
3 
 
4.1.2 形态对比中需要注意的问题 .............................................................. 55 
4.2 如何创造透视效果 ........................................................................................ 56 
4.2.1 什么是透视效果.................................................................................. 56 
4.2.2 透视效果的运用.................................................................................. 58 
4.3 构图法 ............................................................................................................ 59 
4.3.1 黄金分割构图 ..................................................................................... 59 
4.3.2 点线面构图 ......................................................................................... 63 
4.3.3 实用的构图范例.................................................................................. 69 
第 5章 人物摄影技巧 ................................................................................................. 79 
5.1 室内人物拍摄 ................................................................................................ 79 
5.2 广角人像拍摄 ................................................................................................ 80 
5.3 旅游人物拍摄 ................................................................................................ 81 
5.3.1 旅游拍摄选景 ..................................................................................... 81 
5.3.2 旅游拍摄注意 ..................................................................................... 83 
5.4 街头人物拍摄 ................................................................................................ 84 
5.4.1 拍摄地点的选择.................................................................................. 84 
5.4.2 拍摄的角度 ......................................................................................... 86 
5.5 人物面部特写拍摄 ........................................................................................ 88 
第 6章 风景拍摄技巧 ................................................................................................. 91 
6.1 天空拍摄 ........................................................................................................ 91 
6.1.1 云与太阳的天空.................................................................................. 91 
6.1.2 天气和光线 ......................................................................................... 93 
6.1.3 滤色片下的天空.................................................................................. 95 
 
 
第1章 零距离认识 DSLR 
本章将带领读者零距离接触 DSLR,学习本章除了能够了解什么是 DSLR以及使用
DSLR 有什么好处,还能初步熟悉 DSLR 的结构及常用功能按钮,并学会使用 DSLR
拍摄第一张照片。 
1.1 认识你的 DSLR 
初次接触 DSLR,难免会被相机上复杂的按钮所吓倒,这么多的按钮操作起来一定
很复杂吧,其实一点都不复杂,本节将以图解的方式,为读者讲解相机的各主要部件
及按钮的作用。 
《DSLR数码单反摄影超级入门》 
骆剑锋 徐耀军 龙昊 编著      清华大学出版社  
4 
 
 
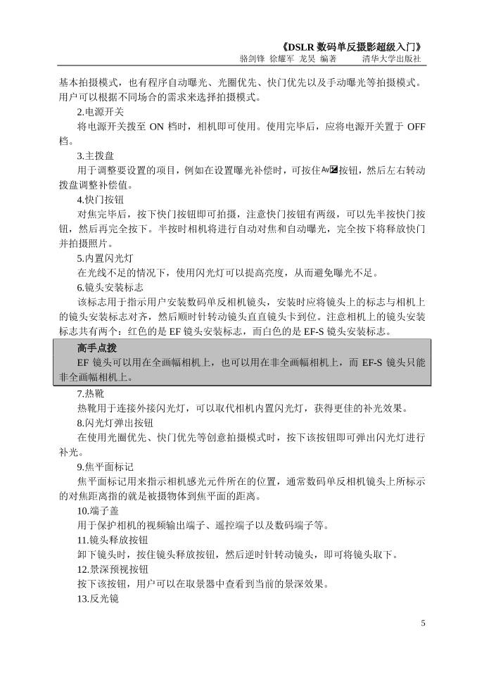
1.模式转盘 
模式转盘用于设置相机的拍摄模式,通常有全自动、人像、风光、微距、夜景等
2 
1 
4 
3 
5 
6 
7 
8 
9 
10 
11 
12 
13 
14 
15 
《DSLR数码单反摄影超级入门》 
骆剑锋 徐耀军 龙昊 编著      清华大学出版社  
5 
 
基本拍摄模式,也有程序自动曝光、光圈优先、快门优先以及手动曝光等拍摄模式。
用户可以根据不同场合的需求来选择拍摄模式。 
2.电源开关 
将电源开关拨至 ON 档时,相机即可使用。使用完毕后,应将电源开关置于 OFF
档。 
3.主拨盘 
用于调整要设置的项目,例如在设置曝光补偿时,可按住 按钮,然后左右转动
拨盘调整补偿值。 
4.快门按钮 
对焦完毕后,按下快门按钮即可拍摄,注意快门按钮有两级,可以先半按快门按
钮,然后再完全按下。半按时相机将进行自动对焦和自动曝光,完全按下将释放快门
并拍摄照片。 
5.内置闪光灯 
在光线不足的情况下,使用闪光灯可以提高亮度,从而避免曝光不足。 
6.镜头安装标志 
该标志用于指示用户安装数码单反相机镜头,安装时应将镜头上的标志与相机上
的镜头安装标志对齐,然后顺时针转动镜头直直镜头卡到位。注意相机上的镜头安装
标志共有两个:红色的是 EF镜头安装标志,而白色的是 EF-S镜头安装标志。 
高手点拨 
EF 镜头可以用在全画幅相机上,也可以用在非全画幅相机上,而 EF-S 镜头只能
非全画幅相机上。 
7.热靴 
热靴用于连接外接闪光灯,可以取代相机内置闪光灯,获得更佳的补光效果。 
8.闪光灯弹出按钮 
在使用光圈优先、快门优先等创意拍摄模式时,按下该按钮即可弹出闪光灯进行
补光。 
9.焦平面标记 
焦平面标记用来指示相机感光元件所在的位置,通常数码单反相机镜头上所标示
的对焦距离指的就是被摄物体到焦平面的距离。 
10.端子盖 
用于保护相机的视频输出端子、遥控端子以及数码端子等。 
11.镜头释放按钮 
卸下镜头时,按住镜头释放按钮,然后逆时针转动镜头,即可将镜头取下。 
12.景深预视按钮 
按下该按钮,用户可以在取景器中查看到当前的景深效果。 
13.反光镜 
《DSLR数码单反摄影超级入门》 
骆剑锋 徐耀军 龙昊 编著      清华大学出版社  
6 
 
反光镜的作用是将从镜头进入的光线反射到五棱镜中,使用用户可以从取景窗观
察到图像。 
14.触点 
这些触点用于与镜头上的电子触点相连,使得相机可以正常控制镜头动作。 
15.镜头卡口 
镜头卡口用于连接并固定镜头。 
 
16.对焦环 
在使用手动对焦(MF)模式时,转动镜头对焦环即可进行对焦,使得被摄主体清
晰成像。 
17.变焦环 
转动变焦环可以改变镜头焦距,以满足拍摄不同距离的人或物的需要。 
18.镜头安装标志 
该标志用于确认镜头安装时的正确位置。 
19.对焦模式开关 
16 
17 
18 
19 
《DSLR数码单反摄影超级入门》 
骆剑锋 徐耀军 龙昊 编著      清华大学出版社  
7 
 
对焦模式开关用于切换镜头手动对焦(MF)与自动对焦(AF)模式,当开关处于
手动对焦模式时,相机自动对焦功能将不能操作。 
 
20.相机设置显示开始/关闭按钮 
按下该按钮可以开启及关闭相机的液晶显示屏幕。 
21.打印/共享按钮 
该按钮用于便捷打印相机中的照片,此外也用于将相机的中照片传输到电脑中。 
22.取景器 
20 
21 
22 
23 
24 
25 
26 
27 
28 
29 
30 
31 
32 
33 
《DSLR数码单反摄影超级入门》 
骆剑锋 徐耀军 龙昊 编著      清华大学出版社  
8 
 
用户可通过取景器观察被摄主体,进行构图及拍摄。 
23.屈光度调节按钮 
通过屈光度调节按钮,可以让视力较差的用户无需戴眼镜也能在取景器中看到清
晰的图像。 
24.曝光补偿按钮 
当需要设置曝光补偿时,按住该按钮然后向右转动主拨盘,即可增加曝光补偿;
而按住该按钮并向左转动主拨盘,即可减少曝光补偿。 
25.自动曝光锁 
当需要使用相同的曝光设置拍摄多张照片时,可使用自动曝光锁锁定曝光设置,
然后重新构图进行拍摄。 
26.自动对焦点选择 
在使用程序自动曝光、光圈优先、快门优先以及手动曝光模式时,用户可以通过
该按钮选择一个自动对焦点对想要的主体进行对焦。 
27.设置按钮 
该按钮用于在菜单操作中设置所选项目。 
28.十字键 
十字键包括上、下、左、右四个方向键,除了在菜单操作中用于移动菜单项外,
这四个按钮分别还用于设置感光度、白平衡、测光模式以及自动对焦模式。 
29.驱动模式选择按钮 
该按钮用于设置自拍模式、连拍模式等驱动模式。 
30.删除按钮 
该按钮用于删除相机中的照片。 
31.回放按钮 
该按钮用于回放已经拍摄的照片。 
32.跳转按钮 
当相机中存了大量照片时,可以通过该按钮一次跳转 10张(或 100张)的方式来
快速浏览照片,此外也可以按拍摄日期跳转来浏览图像。 
33.菜单按钮 
该按钮可打开相机的主设置菜单,对图像质量、日期/时间等项目进行设置。 
1.2 拍下第一张照片 
首先参考相机使用手册上的说明,为相机装好电池、储存卡以及镜头,并对相机
进行初始设置,例如设置语言、日期/时间等。 
一切准备完毕后,就可以拍摄我们的第一张照片了。首次拍摄时,建议使用全自
动拍摄模式,在此模式下用户只需对准目标进行拍摄即可,相机会自动完成所有设置,
即使没有经验的用户也可以拍摄清晰的照片。等到用户具有一定的摄影经验后,再尝
《DSLR数码单反摄影超级入门》 
骆剑锋 徐耀军 龙昊 编著      清华大学出版社  
9 
 
试其他进阶的拍摄模式。下面以佳能 EOS 400D为例进行示范。 
Step1 旋转模式转盘至全自动拍摄模式。 
 
设置全自动拍摄模式 
Step2 数码单反相机通常有多个对焦点(可在取景器中看到),在使用自动拍摄模
式时所有的对焦点都会生效,通常将中央对焦点对准拍摄主体,引导相机进
行对焦。 
 
将对焦点对准拍摄主体 
Step3 半按快门按钮,相机将自动进行对焦,如果对焦成功,对焦点将会闪烁,
并且取景器中的合焦指示灯会亮起(不同品牌型号的相机对焦成功的提示方
《DSLR数码单反摄影超级入门》 
骆剑锋 徐耀军 龙昊 编著      清华大学出版社  
10 
 
式可能有所不同,请参考相机使用手册上的相关说明)。 
Step4 完全按下快门按钮完成拍摄。 
 
按下快门进行拍摄 
《DSLR数码单反摄影超级入门》 
骆剑锋 徐耀军 龙昊 编著      清华大学出版社  
11 
 
 
第2章 使用数码相机 
本章介绍数码相机的一些基础的使用技巧,例如对焦、测光以及设置曝光模式、
设置白平衡等等,通过本章的学习,读者将初步掌握单反数码相机的使用,能够拍出
合格的照片。 
2.1 怎样进行对焦 
经常使用数码相机拍照的人都会发现一个问题,明明照片在相机 LCD上看起来很
清晰,但是下载到电脑后却发现细节部分还是模糊不清。究其原因就是对焦不准。那
么如何对焦?应该注意哪些问题,才能使拍摄出来的照片无论在相机上还是电脑上看
起来都很清晰呢?下面我们介绍一些精确对焦的窍门。 
2.1.1 认识手动对焦与自动对焦 
对焦就是通过改变镜头与感光元件之间的位置,让拍摄主体通过镜头的成像焦点
正好落在感光元件上,从而得出最清晰的图像。单反数码相机通常都会同时提供自动
对焦与手动对焦两种方式供用户在不同场合下使用。大多数情况下,使用自动对焦即
可获得清晰的照片,但在一些特殊情况下,例如场景太昏暗、拍摄主体缺少反差明显
的区域等等,自动对焦系统可能无法正常工作,这时就需要使用手动对焦。 
2.1.2 实战对焦 
经过前面的介绍,相信读者已经了解了手动对焦以及自动对焦的相关知识,下面
就以实例讲解的形式讲解对焦的相关操作。 
使用自动对焦 
大多数场合下,自动对焦可以满足摄影师的使用需求,下面将以佳能 EOS400D为
例,示范如何使用自动对焦进行拍摄。 
Step1 检查镜头对焦模式开关,确保其在“AF”的位置,如果该开关停留在“MF”
位置,则需要拨至“AF”的位置。 
《DSLR数码单反摄影超级入门》 
骆剑锋 徐耀军 龙昊 编著      清华大学出版社  
12 
 
 
设置对焦模式开关 
Step2 转动模式转盘选择自己需要的拍摄模式,一般情况下可设置为全自动或者 P
档。 
《DSLR数码单反摄影超级入门》 
骆剑锋 徐耀军 龙昊 编著      清华大学出版社  
13 
 
 
设置拍摄模式 
Step3 在取景器中有若干对焦点,将任意一个对焦点对着要拍摄的主体,通常情
况下,建议优先使用中央对焦点。然后半按快门,镜头将自动开始对焦。 
《DSLR数码单反摄影超级入门》 
骆剑锋 徐耀军 龙昊 编著      清华大学出版社  
14 
 
 
开始对焦 
如果对焦成功,取景器中的自动对焦点会短促地闪烁红光,合焦确认指示灯会亮
起,并发出提示音。此时按下快门即可进行拍摄。 
调整对焦模式 
为了满足不同场合下的拍摄需求,数码相机通常提供了几种不同类型的自动对焦。 
l 单次 AF 
使用这种对焦模式时,半按相机快门,相机会进行一次合焦,只要半按快门不放,
对焦状态将会锁定,使用者可以根据拍摄需要重新构图。这种对焦模式适合拍摄静止
的主体以及抓拍。 
l 人工智能 AF 
使用这种对焦模式时,半按相机快门,相机会使用与单次自动对焦相同的方式完
成对焦,随后如果当拍摄主体开始运动时,相机会切换到人工智能伺服 AF 模式进行
跟踪对焦。该模式适合拍摄移动情况难以预知的事物,例如动物。 
l 人工智能伺服 AF 
该模式适合拍摄运动的物体,在该模式下只要保持半按快门,相机就会自动连续
调整对焦和曝光设置,以确保能拍出清晰的照片。 
不同型号的相机调整对焦模式的操作可能稍有不同,下面以佳能 EOS400D为例进
《DSLR数码单反摄影超级入门》 
骆剑锋 徐耀军 龙昊 编著      清华大学出版社  
15 
 
行示范。 
Step1 自动对焦模式选择(AF)按钮,液晶屏上会显示“自动对焦模式”画面。 
Step2 在液晶屏中可以看到,被选中的对焦模式会高亮显示,通过“ ”按钮选
择要使用的对焦模式,然后按下 Set按钮确认。 
 
设置自动对焦模式 
手动对焦 
在一些特殊的情况下,例如光线不足、主体和背景反差不明显等,自动对焦可能
难以成功,这时可以切换到手动对焦模式。此外一些传统的摄影用户也更偏好手动对
焦模式,因为手动对焦更能实现摄影师的创作意图。 
Step1 将镜头对焦模式开关拨至“MF”位置,启用手动对焦。 
《DSLR数码单反摄影超级入门》 
骆剑锋 徐耀军 龙昊 编著      清华大学出版社  
16 
 
 
启动手动对焦 
Step2 转动镜头前端的对焦环进行对焦,使得取景器中的画面清晰,然后按下快
门进行拍摄。 
《DSLR数码单反摄影超级入门》 
骆剑锋 徐耀军 龙昊 编著      清华大学出版社  
17 
 
 
转动对焦环 
2.2 设置测光模式与曝光模式 
拍出亮度适中,既不过曝也不欠曝的照片,是成功一位合格的摄影师必备的基本
功,而要做到这一点,就必须对数码相机的测光以及曝光有正确的认识。本节将对这
两方面的内容进行详细讲解。 
2.2.1 设置相机的曝光模式 
全自动曝光 
全自动曝光是一种傻瓜式的曝光模式,在这种模式下几乎所有参数都由相机自动
设置,不能人为修改。在大多数情况下,使用全自动曝光都能拍出画面正常的照片,
但并不确保能够获得摄影师想要的效果,因此这种模式通常适用于初学者以及摄影师
在紧急情况下抢拍时使用。全自动模式在相机上模式转盘上的标记通常为 。 
《DSLR数码单反摄影超级入门》 
骆剑锋 徐耀军 龙昊 编著      清华大学出版社  
18 
 
 
全自动曝光 
程序自动曝光 
程序自动曝光是是英文 Program Exposure 的缩写,在相机模式转盘上通常标记为
P,因此也称为 P档。在这种曝光模式下,相机会根据拍摄环境光照情况计算出最佳的
曝光量,并据此自动设置光圈与快门。与全自动曝光模式不同的是,在使用程序自动
曝光时,摄影师还可以修改相机自动设置的光圈快门组合,以便满足不同的创作意图。
例如在光线充足的环境下使用程序自动曝光模式拍摄,相机给出的光圈快门组合为 F8、
1/125秒,而摄影师为了获得较好的背景虚化效果,就可以将光圈改成 F3.6,相机会对
快门进行相应的调整以保证获得最佳的曝光量。 
下面将示范如何使用程序自动曝光模式: 
Step1 将模式转盘设置为“P”档,此时液晶屏上会显示当前的拍摄模式为程序自
动曝光。 
《DSLR数码单反摄影超级入门》 
骆剑锋 徐耀军 龙昊 编著      清华大学出版社  
19 
 
 
设置模式转盘 
Step2 半按快门进行对焦,此时取景器中将会显示相机设置的光圈快门值,如果
有需要的话,用户可以拨动 拨盘更改光圈快门组合。 
《DSLR数码单反摄影超级入门》 
骆剑锋 徐耀军 龙昊 编著      清华大学出版社  
20 
 
 
拨动拨盘更改光圈快门组合 
Step3 设置完毕后,按下快门进行拍摄。 
光圈优先 
光圈优先在相机上的标志是“AV”,在该模式下摄影师可以手动指定光圈的大小,
相机会根据用户指定的光圈值来选择合适的快门速度。由于光圈大小会直接影响景深,
光圈越大则景深越浅,因此摄影师在拍摄人像时,常用大光圈配合长焦距来达到虚化
背景、突出主体的作用。而在拍摄自然风光类的照片时,则多采用小光圈来获得较深
的景深,使得近处和远处的景物同样清晰。 
《DSLR数码单反摄影超级入门》 
骆剑锋 徐耀军 龙昊 编著      清华大学出版社  
21 
 
 
大光圈拍摄的浅景深效果 
 
小光圈拍摄的大景深效果 
《DSLR数码单反摄影超级入门》 
骆剑锋 徐耀军 龙昊 编著      清华大学出版社  
22 
 
高手点拨 
f/数值越大,则光圈孔径越小,例如 F2.8 是大光圈,而 F16 是小光圈。完整的光
圈大小包括:F1、F1.4、F2、F2.8、F4、F5.6、F8、F11、F16、F22、F32、F44、F64,
当然绝大多数相机都只能提供其中部分光圈而已。 
下面将示范如何使用光圈优先模式进行拍摄: 
Step1 转动模式转盘至“AV”的位置,启用光圈优先模式。 
Step2 拨动 拨盘调整光圈,在取景器和液晶屏上都可以看到当前的光圈值。相
机会自动根据用户指定的光圈选择合适的快门值。 
 
《DSLR数码单反摄影超级入门》 
骆剑锋 徐耀军 龙昊 编著      清华大学出版社  
23 
 
 
调整光圈 
Step3 设置完毕后,对焦并按下快门,相机就会使用摄影师指定的光圈值进行拍
摄。 
快门优先 
快门优先在相机上的标志通常是“TV”,在这种模式下摄影师可以手动指定要使用
的快门值,相机会根据用户指定的快门值来选择合适的光圈大小。这种模式经常用于
拍摄动态的主体,例如摄影师可以使用高速快门来“凝固”主体的瞬间动作,也可以
使用慢速快门来模糊主体以体现动感。再比例如拍摄流水时,用慢速快门拍摄即可表
现流水柔和、连绵不断的效果。 
《DSLR数码单反摄影超级入门》 
骆剑锋 徐耀军 龙昊 编著      清华大学出版社  
24 
 
 
慢速快门下的流水 
下面示范如何使用快门优先进行拍摄: 
Step1 转动模式转盘至“TV”位置,启用快门优先。 
Step2 拨动 拨盘,调整快门,此时在取景器和液晶屏幕上都可以看到当前的快
门值。 
《DSLR数码单反摄影超级入门》 
骆剑锋 徐耀军 龙昊 编著      清华大学出版社  
25 
 
 
调整快门 
Step3 设置完毕后,对焦并按下快门进行拍摄。 
手动曝光 
手动模式在模式转盘上的标记通常为“M”,因此也常被称为M档,使用该模式进
行拍摄时,摄影师需要手动指定光圈和快门的参数。该模式由于自定义性强,容易实
现摄影师不同的创作意图,因此常为资深摄影师所青睐。下面以佳能 EOS 400D为例,
示范如何使用M档进行拍摄: 
Step1 转动模式转盘至“M”位置,启用手动曝光模式。 
Step2 此时在取景器及液晶屏上都可以看到当前的快门及光圈参数,拨动 拨盘
可调整快门速度;而按住 按钮再拨动 拨盘即可调整光圈大小。 
《DSLR数码单反摄影超级入门》 
骆剑锋 徐耀军 龙昊 编著      清华大学出版社  
26 
 
 
 
《DSLR数码单反摄影超级入门》 
骆剑锋 徐耀军 龙昊 编著      清华大学出版社  
27 
 
调整光圈及快门 
前面已经介绍了几种常见的曝光模式, 
2.2.2 设置相机的测光方式 
测光就是相机自动对环境光照进行分析,以便拍出曝光正确的照片的过程,大多
数单反数码相机都会配备多种测光方式,以满足用户不同使用环境下的需求。下面将
简单介绍一些常见的测光方式。 
l 点测光 
使用点测光时,相机只会对取景范围中极小的区域进行测光,这种测光方式适合
于光线复杂或者需要营造特殊效果的场合,例如拍摄剪影效果时使用。此外在人像摄
影时,也有摄影师习惯使用点测光对着模特脸部,来获取正确的曝光。这是一种比较
难掌握的技巧,初学者往往难以掌控,从而使得画面出现严重的欠曝或过曝,不过如
果掌握好了将会使摄影水平提升一个台阶。 
l 中央重点平均测光 
这是一种传统的测光方式,使用这种方式进行测光时,相机会重点针对画面中央
约 2/3 的画面进行测光,并适当兼顾画面边缘。这种测光方式的效果比较容易控制,
也是单反相机用户最经常使用的测光方式。 
l 局部测光 
局部测光又称为中央部分测光,使用这种方式进行测光时,相机会对画面中央的
的一块区域进行测光。这种测光方式适合一些光线比较复杂的场景,例如舞台、剧院
等等。对于一些没有点测光功能的机型,局部测光还可以在一定程度上代替点测光的
作用。而且对于摄影新手而言,局部测光比点测光更容易掌控,不容易像点测光那样
由于测光点太过狭小而造成测光失误。 
l 评价测光 
评价测光是一种通用性很高的测光方式,使用这种方式进行测光时,相机会对整
个画面进行测光,通过分析得出合适的曝光量。使用这种测光方式的好处是可以轻易
获得均衡的画面,不容易出现过曝和欠曝的现象,而缺点则是无法满足用户特殊情况
的拍摄需求,例如阴影、逆光等等。 
下面以佳能 EOS 400D为例,示范如何设置单反数码相机的测光方式: 
Step1 按下数码相机的 按钮,启动测试模式设置界面。 
Step2 通过 按钮在液晶屏上选择要使用的测光方式,半按快门后,新的测光模
式将生效。 
《DSLR数码单反摄影超级入门》 
骆剑锋 徐耀军 龙昊 编著      清华大学出版社  
28 
 
 
选择测光方式 
2.3 数码相机常用设置 
前面已经介绍了单反数码相机的对焦、曝光模式以及测光等设置,除了这些最基
本的应用外,在实际使用时用户通常还需要对数码相机进行更多的设置,本节将精选
一些常用的设置项目进行讲解。 
2.3.1 设置曝光补偿 
一般情况下,数码相机的测光系统都能保证拍出的照片曝光合适,但在一些光照
比较复杂的场景,或者拍摄反差较大的画面(例如白色或黑色主体)时,有可能曝光
不准确的情形,这时就需要使用曝光补偿功能来进行补偿。此外摄影师在创作时,也
经常会根据表现意图减少或增加曝光量,以增强作品的表现力。例如在拍摄黎明时的
谧静山林时,可以使用适当的负补偿,使暗部显得更深沉。 
下面以佳能 EOS 450D为例,示范如何设置曝光补偿: 
l 正补偿(使画面变亮) 
按住 按钮,然后向右转动拨轮,此时曝光量将会显示在液晶屏以及取景器中。 
《DSLR数码单反摄影超级入门》 
骆剑锋 徐耀军 龙昊 编著      清华大学出版社  
29 
 
 
 
正补偿 
l 负补偿(使画面变暗) 
按住 按钮,然后向左转动拨轮,此时曝光量将会显示在液晶屏以及取景器中。 
 
负补偿 
2.3.2 设置白平衡 
初学摄影的用户经常会拍出偏色的照片,这是因为数码相机的图像传感器不会像
人的眼睛那样自动针对不同色温进行调节,而是如实地记录光源的色温,因此照片就
会偏色,白平衡功能就是用来纠正这种偏色的一项功能。 
通常情况下,数码相机都会提供多种不同的白平衡模式,例如白炽灯、阴天、日
《DSLR数码单反摄影超级入门》 
骆剑锋 徐耀军 龙昊 编著      清华大学出版社  
30 
 
光、荧光灯等等,用户只需根据当时的拍摄环境选择适当的白平衡即可。此外也可以
选择“自动”,让相机根据当前的光线自动调节白平衡。值得一提的是,有经验的摄影
师,经常会利用错误的白平衡,来实现一些特殊的艺术效果,比如在白炽灯平衡模式
下的日光景物,将会偏向于蓝色,此时的效果就如加入蓝光滤镜一样,可用于表现蔚
蓝天空或者是简洁式空间布局。同样,在日落时,使用多云或阴天白平衡则能够获得
更加偏向于金色的效果。 
白平衡是一种可以活用的功能,时而扮演校正色温作用,时而扮演烘托夸张气氛
之作用。拍摄者不妨先想想自己要表现的是什么,再决定究竟是要进行色彩还原还是
展现夸张手法。 
下面示范如何在相机中根据拍摄环境的实际情况设置白平衡: 
Step1 按下 按钮,液晶屏上将会显示“白平衡”画面。 
Step2 通过 键选择白平衡,不同型号数码相机提供的白平衡项目可以稍有不
同,但通常都会包括日光、阴天、白炽灯(钨灯)这些选项。 
 
选择白平衡 
高手点拨 
通常情况下,使用自动(AWB)白平衡,就能够在大多数环境下拍出不偏色的照
片。 
Step3 选择完毕后,半按快门即可应用新的白平衡设置。 
《DSLR数码单反摄影超级入门》 
骆剑锋 徐耀军 龙昊 编著      清华大学出版社  
31 
 
2.3.3 设置 ISO感光度 
感光度的概念在胶片时代就已经存在,指的是胶片中感光材料对光线反应的敏感
程度。敏感程度越高代表在光线不足的情况下可以获得的细节就越多,相反如果在光
线过于充足的情况下使用,则会曝光过度。进入数码影像时代后,数码相机同样引入
了感光度概念,不过感光材料已经换成了感光元件。通常感光度可以用 ISO 50、ISO 
100、ISO 200等参数来表示,数值越大表示感光度越高。胶片机中的感光度取决于所
装胶卷,但是数码相机的感光度则可以随时在菜单中进行调整。 
提高感光度可以让数码相机对光线更敏感,因此在昏暗环境下,提高感光度可以
获得更高的快门速度,从而避免手持拍摄时照片模糊。但是同时也会产生“副作用”,
那就是破坏画面细腻感并出现噪点。通常情况下,建议用户尽可能用较低的感光度来
拍摄,例如 ISO100。只有在光线条件不佳的情况下,才适当提高感光度。 
Step1 按下 按钮,液晶屏上会显示“感光度”画面。 
Step2 通过 按钮选择要使用的感光度,然后半按快门应用新的感光度进行拍摄。 
 
选择感光度 
 
《DSLR数码单反摄影超级入门》 
骆剑锋 徐耀军 龙昊 编著      清华大学出版社  
32 
 
第3章 新手拍摄基础及技巧 
新手要成为老鸟就必须在拍摄实战中不断提升自身水平。虽然现在的数码相机都
很智能化,但是我们也不能指望只用 AUTO档就能拍出让人惊叹的照片。本章将会介
绍新手入门的拍摄基础及技巧,让你在最短时间内提高摄影水平。 
3.1 如何制造景深 
景深是摄影中一个比较难掌握的概念,但也是最实用的技巧之一。尤其是浅景深,
可以起到淡化杂乱背景,突出拍摄主体的效果。从科学理论上看景深,就是焦点前后
可以看清楚的区域。 
3.1.1 景深的作用 
喜欢拍人像的初学者,大多数都是被浅景深的魅力所吸引。那么景深到底是什么
呢,又有何作用? 
为了说明问题,首先让我们一起来看看下面这张照片,可以看到焦点内的主体异
常清晰、轮廓分明,但背后的景物都已经被虚化。这种称之为浅景深的效果就是景深
在摄影实践中最常见的一种应用方式。 
 
《DSLR数码单反摄影超级入门》 
骆剑锋 徐耀军 龙昊 编著      清华大学出版社  
33 
 
在浅景深下杂乱的背景被虚化,更好地突出拍摄主体 
我们可以将景深理解为“在焦点前后,肉眼能够辨认为清晰影像的范围”。如下图
所示,焦点处的影像是最清晰的,而在焦点前后的一定距离内,影像还是比较清晰,
这段清晰的范围就称为前景深和后景深。而在偏离焦点一定距离后,无论是前景还是
后景都会出现弥散圆(偏离焦点后模糊的效果),并且随着前景或后景偏离焦点距离越
远,模糊的效果就越强烈。 
 
影像偏离焦点后,前景和后景就会出现弥散图 
有经验的摄影师可以在拍摄时人为控制前后景深的范围,合理使用浅景深不但可
以起到美化画面的作用,还能够绕开杂乱的背景,强调拍摄主体。 
3.1.2 与景深有关的相机指标 
我们已经知道景深的作用了,但是如何控制景深呢?景深与前面介绍的光圈和焦
距又有什么关系呢?本节我们来回答这个问题。 
光圈与景深 
光圈与景深的关系非常密切,调整光圈大小就等于改变景深的深浅变化。大光圈
下可以得到浅景深效果,而小光圈则会得到大景深效果。在数码相机镜头上一般都可
以看到该机器所能涵盖的光圈范围。不过,要想真正发挥出景深的作用,仅仅依靠 P
档或者 Auto档是做不到的。要想领略光圈与景深的魅力,必须选择那些带有光圈优先
或全手动模式的家用级数码相机以及单反数码相机。 
《DSLR数码单反摄影超级入门》 
骆剑锋 徐耀军 龙昊 编著      清华大学出版社  
34 
 
 
光圈越大,越容易制造浅景深 
焦距与景深 
不但光圈能够制约景深的变化,焦距的变化也能够决定景深变化幅度的大小。在
相同光圈下,焦距越长的镜头就越能够将浅景深的模糊程度表现得淋漓尽致。这也就
是有些低变焦数码相机明明已经将光圈调到最大,却还不能将背景虚化的原因。下面
有两张图片能够说明不同焦距下的景深问题,在光圈恒定的情况下,我们拍摄了两张
照片,前者是用短焦距拍摄而后者是用长焦距拍摄,可以看出长焦距的虚化效果明显
要好于前者。 
  
左图 3倍光变下焦距短景深大;右图 10倍光变下焦距长景深小 
《DSLR数码单反摄影超级入门》 
骆剑锋 徐耀军 龙昊 编著      清华大学出版社  
35 
 
高手点拨 
由于数码相机的感光元件大小和胶片大小始终存在差异,因此很多数码相机镜头
上标识的焦距都不是标准数值(相当于传统相机值)。对于迫切想知道相机景深的用户
来说,究竟如何才能够获知焦距数值呢?目前有一款叫做 f/Calc 的软件可以做到,输
入镜头焦距、拍摄物距和光圈值即可得出相当于传统相机的焦距数值。 
3.1.3 制造浅景深 
既然我们已经知道光圈和焦距是制造景深的关键,那么在实际拍摄中又该如何把
握?  
单反数码相机带有光圈优先模式以及手动曝光模式,可以由用户手动指定光圈大
小,因而轻易获得浅景深效果,下面以佳能 EOS 400D为例进行示范: 
Step1 转动模式转盘至“AV”位置,启用光圈优先模式。 
Step2 旋转变焦环至长焦端,以利于制造浅景深。 
 
Step2 拨动 拨盘调整光圈,使用最大光圈进行拍摄,在取景器和液晶屏上都可
以看到当前的光圈值。 
《DSLR数码单反摄影超级入门》 
骆剑锋 徐耀军 龙昊 编著      清华大学出版社  
36 
 
 
调整光圈 
Step3 设置完毕后,对焦并按下快门,相机就会使用摄影师指定的光圈值进行拍摄。 
3.2 如何使用光线 
光线是构成摄影的重要元素,没有了光线的摄影就等于是漆黑一片。因此,理解
光线的作用、利用光线、把握光线就显得尤为重要。我们可以将光线大致归为两类:
一类是自然光,其发光强弱不受任何影响,但是此类光线最符合人类眼睛所认可的光
照条件。第二类是人造光,能提供接近于自然光的照射条件,但是拥有可塑性强、控
制自如等优点。 
3.2.1 光线的作用 
一张照片的好坏,构图和主体固然重要。但是如果光线搭配不当而导致曝光过度
或曝光不足,那么前面的功夫再多也是白费。除此之外,控制好光线还能尽可能地还
原出拍摄景物的原貌。因此,选择最能体现出景物的光照角度来完成拍摄是每次拍摄
前都要考虑的元素。 
照度 
不同强度的光束照射到同一物体上都会产生不同程度的明暗度,光照越亮看起来
《DSLR数码单反摄影超级入门》 
骆剑锋 徐耀军 龙昊 编著      清华大学出版社  
37 
 
越明快、活泼,反之则显得有深度、深沉。正是因为有了这些明暗过渡的变化,才让
物体变得有立体感,还原影像时更能接近真实表现情况。 
 
光线照射强弱程度能够让物体产生过渡变化,变得有立体感 
照射方位 
光源相对于主体的位置,能够依照不同的照射方位来实现塑造形象(造型)的目
的。以自然日光为例,照射的方位是依照时间段来决定的,并且每天循环。而对于人
造光来说,照射方位可以被任意操控,它们依照布光位置的不同有:正面光、侧面光、
背面光、顶光和底光。 
 
自然日光的照射方位 
光质 
光线是一种物质,当其照射到物体上时,就会产生坚硬或柔软的质感,我们也可
以将其称之为光质。经过集中后照射出来的光线直接照射到物体上,显得比较生硬。
经过反射或漫射后照射到物体上的光线由于照射范围更广,因此感觉比较柔软。关于
《DSLR数码单反摄影超级入门》 
骆剑锋 徐耀军 龙昊 编著      清华大学出版社  
38 
 
软硬光质,经常会在室内棚摄中使用到,对于希望学习棚摄的读者来说要特别注意。 
 
在闪光灯外加上柔光罩可以让光线变软 
光类(光的种类) 
在室内拍摄的照明光线中,按照光线所起到的作用可以分为:主光、辅助光、轮
廓光和背景光等。最常见的是主光和辅助光,通常棚摄都是使用一盏主光和一盏辅助
光作为主要布光手段。主光的作用是塑造主体形象、表现物体质感。辅助光多用来消
除严重阴影,减少主体阴暗部分的反差。 
 
双灯、三灯摄影在影棚中相当常见 
色温 
不同颜色下发出的光线带有不同的色温,而色温会直接带给人们暖色调或冷色调
的感觉。如当色温低于 3000 K的情况下,人就认为有温暖的感觉。而色温升高到 5000 
《DSLR数码单反摄影超级入门》 
骆剑锋 徐耀军 龙昊 编著      清华大学出版社  
39 
 
K以上时,人就认为有冷峻的感觉。我们通常使用的白炽灯色温保持在 3000 K以下,
日光灯色温则稍高,在 4000~5000 K之间。影楼所用闪光灯或太阳灯色温最高,超过
6000 K。 
表3-1  自然光/人造光色温对照表 
发光源 色温(K) 
烛光 1800 
日出 1800~2000 
白炽灯 2500~2800 
日光灯 2800~3400 
碘钨灯 3500 
早上及下午 4500 
日光直射 5400 
闪光灯 5400~5800 
氖灯 5700 
阴天 6000 
晴天 6400~6900 
正午 10000以上 
高手点拨 
色温的概念是 19世纪末英国物理学家开尔文所创立,其认为假定有一纯黑物体若
能够将照射在表面上的热量全部吸收,然后又以一点损失都没有的方式将热量用“光”
释放出来的话,那么这个物体便会因为热量的高低而变成不同的颜色。 
3.2.2 常见光线的分布 
在数码摄影中,了解光线的分布有助于合理利用光线。这里我们将光线的照射方
位分为正面光、侧面光、背面光、顶光和底光 5 大部分,对其进行详细讲解。让你轻
松抓住用光诀窍,拍出精彩瞬间。 
正面光 
正面光也称为顺光,是指数码相机镜头拍摄方向与发光源照射方向相同。正面光
的特点是光正对被拍摄的物体,使其正面受光。正面光是摄影中使用频率最高的一种
光线,通常使用内置闪光灯拍摄的照片就是利用了正面光的特性。使用正面光的好处
是:被摄物体受光均匀,拍摄时容易控制。但是有优点就有缺点,正面光会让被摄物
体缺乏立体感,对于人物照片的拍摄会显得过于平淡。 
《DSLR数码单反摄影超级入门》 
骆剑锋 徐耀军 龙昊 编著      清华大学出版社  
40 
 
 
正面受光示意图 
侧面光 
侧面光是指发光源与被摄物形成一定角度的照射场合,通常发光源会位于被摄物
的左侧或右侧。由于只有半边可以接触到光线,因此侧光下的被摄物可产生阴影,和
受光部分形成强烈对比。在棚摄中,侧面光经常被用于塑造人物形象。而在室外摄影
中,侧面光也可以用于展现景物的层次感。 
 
侧面受光示意图 
背面光 
背面光也可以叫做逆光,光线从被摄物后方射出,将主体的边缘轮廓照亮。在拍
摄人物逆光照片时,往往能够展现毫发毕现的效果。但是逆光拍摄一定要注意背光位
置的补光,使用反光板或者辅助光线,否则主体将会黑漆漆一片。逆光还分为全逆光
和侧逆光。室外拍摄人像时,多采用侧逆光方式;而拍摄剪影效果则多采用全逆光方
式。总的来说,逆光所起的作用就是勾勒主体轮廓,使前景和背景对比强烈、层次分
明。 
《DSLR数码单反摄影超级入门》 
骆剑锋 徐耀军 龙昊 编著      清华大学出版社  
41 
 
 
背面受光示意图 
顶光 
当要交代被摄物顶部情况时,就需要使用顶光。顶光通常会与数码相机角度垂直
或带有一点倾斜。不过,顶光远没有前面介绍的光线应用广泛,人像拍摄方面还是少
用顶光为好,静物拍摄则可以适当采用。正午的太阳也属于顶光,因此摄影师会故意
避开这段时间进行拍摄工作。 
 
顶部受光示意图 
底光 
从被摄物体下方照射上去的光线称为底光,也有人叫做脚光或仰射光。底光的布
光方式和顶光正好相反,比顶光更不常用。因为底光属于一种贬化拍摄物的光线,主
要用于凝造恐怖气氛。我们在恐怖电影里可以看到一些怪物被绿色底光所照射,散发
出来的恐怖气氛。不过,底光虽然不适合拍摄人物,但是对于建筑物来说底光有助于
展现整体轮廓,因此也多被使用在此方面。 
《DSLR数码单反摄影超级入门》 
骆剑锋 徐耀军 龙昊 编著      清华大学出版社  
42 
 
 
底部受光示意图 
在对光线进行逐一分析介绍后,或许你已经开始构思如何利用这些光线布局去拍
摄照片了。但是不要忘记一点,只有室内光线才是最好控制的,而室外的自然光依然
要迁就光照时间或借助辅助设备才能解决。 
3.2.3 通过辅助工具使用光线 
由于人造光具备易于控制、布光灵活等优点,因此广告设计等商业摄影常常在摄
影棚内进行。但是对于绝大部分的摄影爱好者来说,室内摄影可望不可及,不仅要购
买昂贵的器材,而且相应的配套设施也要跟得上。此时,自然光就成为了摄影爱好者
的首选。但要合理地利用自然光并不那么简单,巧妙使用手中的每样器材是拍摄成功
的关键。 
反光板 
反光板是户外摄影必备的辅助光线工具,虽然闪光灯也能够达到类似的效果,但
是反光板依然是最自然、效果最好的方式。常见的反光板有两面,一面是金色的,另
外一面是银色的。也有白色和黑色的反光板。 
金色反光板主要用于日光下补光,因为其表面光滑、折射率大,且反射的光线偏
于暖色调。多用在逆光或作为主要补光场合下使用。银色反光板同样适用于日光场合
下的拍摄,但是与金色反光板不同之处在于色温和反射率方面。银色的色温较低,呈
现出冷色调。相对于金色反光板来说,如果阴天时使用,采用银色的反光效果更佳。 
《DSLR数码单反摄影超级入门》 
骆剑锋 徐耀军 龙昊 编著      清华大学出版社  
43 
 
 
反光板是目前室外摄影常用的补光手段 
再来看一下白色反光板。大家不要以为是白色反光其折射率就一定是最强,其实
白色反光板的反光性能并没有银色和金色反光板强烈,相反效果显得平缓和自然。如
果你只是需要一点点的补光,那么使用白色反光最合适。黑色反光板的作用并不是用
来补光而是用来减光。例如当正午要拍摄外景时,日光正处于顶光照射方位。此时将
黑色反光板搁置在被拍摄者的头顶上,可过滤掉顶光的直射。 
高手点拨 
使用反光板也需要小技巧,首先是角度和所需要补充的光亮。其次就是补光后要
注意对模特眼睛的刺激,拍摄动作尽快完成。 
闪光灯 
闪光灯是数码相机标准的补光设备。在拍摄过程中如果发现被拍摄主体和背景之
间反差过大就可以考虑使用闪光灯补光,用闪光灯补光的手段比较灵活:对于闪光灯
固定的数码相机只能投射出正面光,补光距离不宜过近;而对于外接闪光灯的数码相
机则可以改变闪灯投射方向,尽量利用折射或漫射来补光(仅适用于室内情况下)。室
外拍摄也可开启闪光灯用于补光,但在可以选择的情况下,还是应当优先使用反光板。 
前面介绍了一些基本拍摄用光手段,无论是室内、室外拍摄都会用到。不过,最
重要的不是读者如何学习新知识或啃理论,因为学习利用光线不是一朝一夕的事,而
是需要拍摄者将学到的知识用于实践,并在实践中不断摸索,这样才能真正学到手中。 
3.3 如何在日光下拍摄 
相信很多人拍照时都会选择在白天进行,不单因为白天户外取景丰富,而且无论
在光线和色温方面表现都比较好。到户外后,最主要的光线源自于太阳,因此无论是
户外随意拍或是专门的拍摄活动,都必须“看天行事”。下面将专门讲解在日光下进行
拍摄的技巧,让你轻松面对第一次外拍。 
3.3.1 日光下拍摄需注意什么 
日光是一种按照时间变化的光照环境,要想免费获得最好拍摄时机,我们就必须
《DSLR数码单反摄影超级入门》 
骆剑锋 徐耀军 龙昊 编著      清华大学出版社  
44 
 
抓住时间行事。在一天 24小时中最适合日光拍摄的是早上 8点~11点之间,下午则多
在 3点~5点之间。这并不代表其余时段不可以拍摄,而是非理想时段最好不要直接利
用日光进行拍摄。 
早上拍摄注意事项 
早上的太阳最为柔和温暖,特别是 8点之后阳光几乎成 45°照射,这为侧光拍摄
创造了良好环境。同时,该时段气温适中,模特的心情容易调配,摄影师的工作情绪
也比较高。如果条件允许,那么最好就是将拍摄时间安排在早上进行。 
高手点拨 
即使是早上拍摄也要尽量带上反光板。至于挑选颜色方面,采用金银双色反光板
最为实用:银色用于少量补光,金色用于大量补光。 
下午拍摄注意事项 
下午拍摄一般在正午之后开始,此时模特容易出现精神疲劳、天气也会比较闷热,
小心挑选工作地点比较重要。聪明的摄影师喜欢在阴凉地方展开工作,配合反光板来
营造间接阳光照射,公园中的庭台楼阁、大树荫下都比较适合。另外一个时段就是太
阳即将下山前,可以拍摄到剪影或者暖色调效果。 
非优质时段注意事项 
如果拍摄工作被迫要在不理想的时段进行,那么就要注意更多细节。例如带上黑
色反光板为模特遮光,撑开阳伞挡住直接顶光的照射,尽量避免曝光过度等。必要时
装上镜头遮光罩和 UV 镜去除杂光干扰。另外,正午直射的阳光对模特眼睛和神态表
达不利,同时也不适合于拍摄一些反差过大的主体。 
日光拍摄环境是一个天然大影棚,公园中各种场景都可以任意使用,这是室内影
棚无可媲美的优势。在日光条件下拍摄,最需要注意的就是控制时段,只要掌握得好,
拍出好作品并非难事。此外,偶尔挑选雨中、雨后进行户外拍摄也会带来不错的效果。 
3.3.2 户外日光风景照 
外出旅行,除了人物和记录式照片要拍之外,很多人还喜欢拍摄风景照。如何将
当时的环境真实地再现到相片中,成为拍摄风景照片要解决的问题。其实如果要求不
是很高,拍摄难度也不算太大,关键在于相机稳定性和清晰度方面要多加注意。 
测光方式 
风景照片经常要拍摄杂而繁多的景物,拍摄时要兼顾的重点也不止一个,表达上
要求全面均衡地再现真实环境,因此评价测光方式比较适用。此外,光线控制方面由
于不能做到大范围补光,那么顺光拍摄对整体表现来说比较容易操控。拍摄前千万不
要着急,慢慢选好拍摄位置和构图再着手拍摄。 
《DSLR数码单反摄影超级入门》 
骆剑锋 徐耀军 龙昊 编著      清华大学出版社  
45 
 
 
大场景需要全面均衡的评价测光方式 
 
对于较小的场景来说,精准的测光很重要 
相对于大场景来说,小场景的拍摄明显求精不求多,要突出重点来表达。尝试加
入对比、差异、呼应的手法来展现。哪些部分你最感兴趣,就可用中央测光方式操作。 
光圈搭配 
在拍摄风景主体时,如何控制光圈、快门,这是一个新手会碰到的问题。如果相
机带有风景模式,那么直接使用风景模式即可拍出不错的效果。当然有经验的用户也
可以使用光圈优先模式,使用小光圈来获得较大景深。 
《DSLR数码单反摄影超级入门》 
骆剑锋 徐耀军 龙昊 编著      清华大学出版社  
46 
 
 
当有重点要突出时,可以用大光圈虚化其他不重要元素 
拍摄景物要拍得远且清晰,我们在光圈优先下用无限远对焦和小光圈即可满足拍
摄需求。无限远对焦应该从 AF切换到MF模式后,再将数码相机焦距设定到无限远即
可(通常用+∞来表示)。 
高手点拨 
除了上述所说外,风景拍摄还有些基本要求:画面色彩要鲜艳,意境深、层次分
明等。抓住风景中最美的一面就等于抓住了自然美,只要表现自然、还原丰富真实、
主体明确,那么即使是一张黑白的风景照也能神韵尽露。 
3.4 如何进行逆光拍摄 
在前面我们已经谈到过光位布局的种类,其中有一个就是逆光布局。逆光其实只
是广义上的称呼而已,实际使用中逆光应该包括“全逆光”和“侧逆光”两种。只要
是正对相机镜头角度的光源,或者说从被拍摄主体背面射出的光源就称为全逆光。从
主体后侧左右 130°射出,并且被拍摄主体受光面积只呈现 1/3的比例、又带有强烈对
比的光源称为侧逆光。下面就来谈谈两种逆光场合下,拍摄者应该注意的问题及其处
理手法。 
3.4.1 为何要逆光拍摄 
逆光可以营造出带有特殊魅力和表现力的效果,一些人眼难以察觉的实际光线效
果均可以在逆光下拍摄得到。 
环境渲染性 
在风光、自然为主体的摄影中,日出日落、云彩星辉等场合往往需要通过光的渲
《DSLR数码单反摄影超级入门》 
骆剑锋 徐耀军 龙昊 编著      清华大学出版社  
47 
 
染来展现作品涵义,试想一下在气势磅礴的云彩中,泛着日落前的光辉是多么美妙的
画面。 
 
光的渲染力尤为吸引人 
加强周边质感 
逆光拍摄可以增强植物的质感和细节表现能力,特别是娇嫩且半透明的枝叶、花
卉或小草。原因在于光线会穿透植物枝叶,当传达到相机镜头前时,植物透光和不透
光部分差距很大,明暗搭配之下必然能够加强美感和艺术效果。再者,仔细观察逆光
拍摄的植物,你会发现整体色彩和饱和度都会得到提升。 
 
逆光拍摄能够强调植物的质感 
《DSLR数码单反摄影超级入门》 
骆剑锋 徐耀军 龙昊 编著      清华大学出版社  
48 
 
视觉冲击效果 
人物也属于逆光拍摄常见主体之一,在逆光下拍摄的人像会带来什么样的感觉
呢?剪影效果就属于逆光人像的一种。由于人物处于背光环境下,其正面容易出现曝
光不足,而这一特性也正好让主体轮廓明显,拉开与背景之间的距离。最后拍摄出来
的照片,有助于表现人物动作或深沉的个性,也能给观众强烈的视觉冲击力。 
逆光拍摄虽然能够获得特殊的艺术效果,但是控制逆光下的拍摄环境比顺光下更
难。一些常用的摄影技巧往往因为反差大而不适用,尤其对于自动档的数码相机,容
易被光线欺骗而拍出不如意的作品。 
3.4.2 逆光拍摄注意 
逆光拍摄技巧分两种情况:一种是被拍摄主体处于逆光中的剪影效果拍摄,另一
种是在逆光环境中拍摄出主体的细节。在同一环境下要拍摄出两种截然不同的效果,
没有经过精心设计是不可能达到的,下面来看看要如何去做。 
测光 
测光是控制逆光拍摄的重要环节,要实现同一环境下两种截然不同的逆光效果,
窍门就在测光上。在前面提到的几种测光方式中,点测光是逆光拍摄的首选。当要拍
摄完全剪影的效果时,就应该对着背景最亮的方位进行点测光。而刻画逆光人像的正
面时,就应该对着人物的面部最暗的部位进行点测光。 
 
点测光的落点决定了照片的效果 
遮光罩 
遮光罩是数码相机镜头的一种配件,其主要作用就是遮住镜头附近的空间,避开
逆光环境下的杂乱光线影响。不过,并不是所有数码相机都能加装遮光罩,对于不能
加装却又想遮光的用户来说,用反光板挡在相机镜头上也能起到类似作用。 
《DSLR数码单反摄影超级入门》 
骆剑锋 徐耀军 龙昊 编著      清华大学出版社  
49 
 
 
加装遮光罩的数码相机 
补光 
室外逆光拍摄人像,如果人物面部过于昏暗而又不想拍摄成剪影效果的话,那就
一定要考虑适当加以补光。采用银色反光板或闪光灯均可。此时拍摄者若没有助手帮
忙可尽量使用大功率闪光灯,如有助手则方便得多,直接用反光板的效果比闪光灯要
好。 
 
户外拍摄带个助手打反光板是最好的 
《DSLR数码单反摄影超级入门》 
骆剑锋 徐耀军 龙昊 编著      清华大学出版社  
50 
 
很多新手在学习拍摄时都不注意测光问题,认为只要单一模式(中央测光)便可
走天下,殊不知逆光拍摄就最讲求测光要点。如果你认为自己的技术还不够玩转逆光
拍摄,那么就尽量采用侧逆光来练手,等待熟练掌握之后再用全逆光来拍摄。 
无论是逆光拍摄还是顺光拍摄,同样要求拍摄者驾驭光线的能力,只不过逆光拍
摄更需要拍摄技巧和经验扶持。 
3.5 如何进行微距拍摄 
不同于传统相机,微距是数码相机特有的近拍模式。目前数码相机的微距范围大
约在 15 cm~5 cm之间,但是也有部分型号比较优秀,进入超微距后能够进行 4 cm~1 cm
内的微距拍摄,它带给拍摄者的乐趣是无法用言语来形容的。 
3.5.1 微距用来拍摄什么 
微距下可拍摄的对象很多,而且素材也大多取自我们周围。当你在微距下看到平
时难以察觉的细节时,真的会被如此强烈的视觉冲击所折服。如果你还不知道如何开
展微距创作,那么请从本节开始学习。 
人偶道具 
如果你还想不到什么可以充当微距模特,建议选择一个人偶。人偶的关节肤色都
和真人接近,即使没有真人模特,我们一样能够用人偶进行微距创作。笔者专门购买
了一对人偶来拍摄产品图,有时候也可以充当业余模特的作用。 
汽车模型 
要将世界名车都开进摄影棚进行商业拍摄是非常难的事,不过有了车模后这一切
就变得很简单了。我们可以利用家里的日光台灯、白纸板等搭建成微型摄影棚,用微
距拍摄。拍摄出来的产品图,冲击力不亚于使用真实车辆拍摄的效果。由于微距会将
物品的细节放大反映出来,因此车模一定要挑选做工较好的产品。通常可到大型商场
挑选独立包装的精致车模,其具备真实金属质感、细节刻画也恰到好处,十分适合微
距摄影之用。 
花草植物 
在室外环境中最好的微距主角就是花草植物。在没有进入微距模式前,怎么拍摄
花草也不能体现出娇艳欲滴的质感,进入数码摄影时代后,只要切换到微距模式,再
按下快门即可完成。此外,建议选择花草为拍摄主体时,尽量带上一瓶水,拍摄前将
水喷洒到主体上有利于提升拍摄效果。 
《DSLR数码单反摄影超级入门》 
骆剑锋 徐耀军 龙昊 编著      清华大学出版社  
51 
 
 
花草植物随处可取 
以上只是微距下可选择拍摄主体的一部分,生活中还有很多小物品适合这样的创
作要求,如电子产品、化妆品、药物、装饰品都不错。大件物品其实也可以纳入微距
拍摄范围,只不过拍摄的重点在于描绘大件物品的局部细节,以表现该物品做工的精
细程度等。 
3.5.2 如何玩转微距设备 
微距拍摄要求的布光、摄影技巧与常规摄影类似。惟一的优势是光线更容易掌握,
也不需要花太多投资购买专业设备。下面就来谈谈微距摄影的关键要点,轻松玩转相
关微距摄影设备。 
光圈和快门 
一般情况下,我们可以使用较大的光圈和较快的快门来进行微距拍摄。不过要注
意的是,数码相机在微距模式下光圈都会自动变大,虽然浅景深效果相当理想,不过
也容易造成曝光过度或背景虚化过度,必要时可以适当收小光圈来解决。之所以说微
距下光线易于控制,是因为光圈变大的缘故,同时也可以适当增加快门速度,一来避
免曝光过度,二来还可以手持拍摄轻松取景。根据笔者的试验,大部分数码相机即使
使用全自动曝光或程序曝光模式,微距模式的拍摄效果都相当理想。 
多用侧光和逆光 
微距拍摄的题材很广泛,但是和普通摄影一样都要讲究光线分布,我们在拍摄中
发现侧光或逆光最适合各种微型题材的拍摄工作。如果被拍摄对象是不透光的物体,
如金属之类的硬质感可以使用侧光布光;如果是透明或半透明之物体,如树叶、花瓣
等软质感之类的使用逆光或侧逆光布光。其次,有条件的摄影者也可加上微型三脚架
《DSLR数码单反摄影超级入门》 
骆剑锋 徐耀军 龙昊 编著      清华大学出版社  
52 
 
使画面更稳定。 
 
架上微型三脚架,再使用自拍模式进行微距拍摄最为稳妥 
高手点拨 
一般人拍摄室内微距作品多用日光灯布光,但是这样容易带来偏色问题。解决的
方法是手动调整白平衡。 
微距拍摄上手容易精通难。初级玩家要想从中摸出门道,需要细心观察周围小事
物,用独特视觉去记录和拍摄下来,在实战这位好老师的指导下慢慢摸索前进。有 DIY
能力和条件的人,不妨利用硬纸板、夹子、台式日光灯等工具在家中搭建简易微型影
棚,除了可以学习布光知识外,还能积累拍摄经验。 
《DSLR数码单反摄影超级入门》 
骆剑锋 徐耀军 龙昊 编著      清华大学出版社  
53 
 
 
第4章 水平提升必学 
倘若你打算一直端着傻瓜数码相机拍照,那么大可略过本章内容不看。但若你是
真正热爱摄影的人,就不会对有机会提升自己的摄影技术有所抗拒。 
你知道如何创作出有自己风格的作品吗?看到别人的好作品你是否遇到过技术瓶
颈?无可否认热爱摄影的人不一定都是艺术家出身,但是他们无一不愿意向着艺术家
的方向发展。对于创作作品,我们最需要的就是扎实的基础知识,而不提升自己的技
术,就等于永远将自己锁在封闭的摄影世界中。本章从最基本的画面构成说起,给大
家一些启发,使你尽快走出摄影菜鸟的圈子。 
4.1 如何创造形态对比 
要让照片中有明确的界线划分,就必须创造形态对比。这里所说的形态对比是泛
指影像的外部轮廓、色彩反差所形成的强烈对比。在实际拍摄中,为了在创造形态对
比后不会抢夺主体对观众的吸引力,实现形态对比的部分通常作为背景出现。 
4.1.1 形态对比的作用 
任何事物的形态对比都不会恒定,只要摄影师变换拍摄角度,画面中的形态便会
产生相应变化。俯拍和仰拍会带来事物的不同形态;左移和右移后,事物形态同样会
有所改变。下面我们将利用不同的方法创造出形态各异的作品。 
利用形状 
利用形状的特性来拍摄,是突出形态对比最常用的手段。世界万物均有自己的独
特的一面,只要将其展示出来就是很好的拍摄题材。下图展现了我国独有的梯田景色,
一级级的田地就像年轮那样围绕着山坡荡漾开来,展现出地貌之美。不过,选择利用
形状来拍摄此类景色,拍摄者还必须下一番功夫,要跑到高处取景,必要时还可能采
用航拍手段。 
《DSLR数码单反摄影超级入门》 
骆剑锋 徐耀军 龙昊 编著      清华大学出版社  
54 
 
 
从远处望去梯田就像年轮,是非常独特的形态对比 
利用影子 
充分利用摄影中的光影变化,也能够拍摄出形态各异的作品。在这张照片中,阳
光从沙丘的左侧照射过来,在沙丘后面形成变阴影,使得原来平凡的沙丘显现出强烈
的立体感。 
 
影子强化了沙丘的立体感 
利用逆光 
利用逆光也就是要拍摄剪影效果的照片。在逆光下,主体的轮廓最容易展现出来,
形成形态对比。 
《DSLR数码单反摄影超级入门》 
骆剑锋 徐耀军 龙昊 编著      清华大学出版社  
55 
 
利用视点 
这张照片为了展现地球的形象,特意采用了广角视点来拍摄。将摄影师前面的大
片田地扭曲成球状,同时远处的房子和天空也随之产生变化,让人看起来就像是圆球
上面的一个小村庄。观众第一眼的印象是会被画面中的近、中、远三个视点所吸引,
但是每个层次的景物又将划分为不同的形态展现,使得整个风景画面浑然天成。 
 
近、中、远的景物在画面中被划分成不同的形态,但又分割得恰到好处 
平时要善于从拍摄题材中发掘最具表现力的形态,无论场景是多么复杂,只用简
洁的线条去分割,就可以展现事物的主体。这样做的好处是让你的作品尽量简洁易懂,
更容易被大众所接受。 
4.1.2 形态对比中需要注意的问题 
形态对比是两个(或更多)相同或不同的物体形成视觉反差的拍摄结果,你可以
在画面中采用重叠或颠倒手法表现,使其包含有联想以及隐含意义,但观众能够分辨
出其中既有相同点也有不同点。当然,最主要交代给观众的事情还是物体的形态能够
充分展示出来。 
尽量简单精练 
在使用形态构图时要注意画面布局问题。 
l 如果所拍的主体为单一形态物件,那么就要着重交代主体的形状和边缘轮廓,
同时还要留意主体和背景之间的关系,避免让主体埋没到阴暗的背景中。 
l 如果所拍的主体为多个或很多,那么最好让它们呈有序排列或错落有致,同
时适当留白和预留空间感。 
选择画面形态 
根据常见的几何形态,在制造形态对比时不妨借鉴一下。如: 
l 简单类的直线、曲线、圆形等; 
《DSLR数码单反摄影超级入门》 
骆剑锋 徐耀军 龙昊 编著      清华大学出版社  
56 
 
l 抽象类的多边形、不对称图形、随意形态等。 
如果你还是觉得比较抽象,不妨尝试在厨房完成简单的创作。几个简单的水果,
随意的摆布,很快就能完成一个画面形态。 
 
理解形态困难吗?两个局部特别的柠檬就已经是简单的形态对比 
高手点拨 
形态对比会带给观众什么感觉?你可以想象以下的情景: 
l  一颗巨大仙人掌竖在面前,它伸出的尖刺是否让人有不寒而栗的感觉(或者再
举个极端的例子:一把锋利的电锯举在面前,锋利的锯齿会否让你有寒到心底的感觉)。 
l  一辆新潮跑车在面前擦身而过,流畅的外形设计是否也让人赏心悦目。 
对初学者来说,形态对比的概念可能比较含糊。不过,随着拍摄经验的丰富,相
信很快就会理解其中的含义和作用。学习摄影技术,我们不提倡纸上谈兵,而是应该
将更多时间投入到实战中。 
总结形态对比,就是被摄物体天生所具有的形象和出现在画面上的形象,它既可
以是固定的某种形态,也可以被人为地改变(直接用外力改变或采用光照方式改变)。 
4.2 如何创造透视效果 
照片本身是一种二维的表现方式,为了丰富其表现力,我们可以运用画面的纵深
感和距离感营造出三维视角。那么,如何合理运用好透视效果就是成功的关键。下面,
我们着重介绍如何选择具有透视效果的构图,并利用构图来创造出立体感强的摄影作
品。 
4.2.1 什么是透视效果 
透视效果存在于我们周围的一切景物中,例如在一条乡间小路上,两旁的树林把
观众的视线引向远处,这样就产生了线条延伸的透视效果。而树木间距的缩小和小道
宽度收窄,都成为线条延伸的主要构成元素。 
《DSLR数码单反摄影超级入门》 
骆剑锋 徐耀军 龙昊 编著      清华大学出版社  
57 
 
 
线条延伸的透视效果 
空间透视的方式很多,不仅线条能够做到,色彩和景别的差异同样可以实现。在
下图群山叠峦的照片中,色彩的深浅明显起到了划分前景和背景的作用。矮小的山坡
形成了画面的前景,随着视角对背景的延伸,可以看到逆光下的山峦颜色有点变淡,
而且越向着山顶的方向就越淡,从而拉出一段空间距离。 
 
阳光照在山脊上的色彩过渡,仿佛就已经成为一种线条划分 
透视的效果也可以被称为“空间感”,是指景物与景物之间所产生的距离差异。如
果画面的景物排列得十分紧密,那么就可以说空间感窄小;如果画面的景物排列得比
较整齐空旷,而且错落有致,那么就可以说空间感宽广。摄影空间感的体现主要牢牢
抓住 3点:高度、宽度和纵宽度,它们缺一不可。 
《DSLR数码单反摄影超级入门》 
骆剑锋 徐耀军 龙昊 编著      清华大学出版社  
58 
 
高手点拨 
正确的归类透视方法,一共可以分为 4 类:线性透视、空间透视、分散透视和多
点透视。乡间小路的照片体现了线性的特性:“近大远小”;“物体会向画面中心靠拢,
直至消失在画面深处”。而山峦照片反应出来的正好是空间透视的特性:透过空间距离,
景物在画面上出现色彩或影调变化,越近颜色越深,越远颜色越浅。至于后面两种空
间的创作手法,前者是比较随意性的拍摄,表现的效果不如前两种来得强烈,应用起
来也更为复杂,建议读者参考相关资料。 
4.2.2 透视效果的运用 
前面已经了解了何谓透视效果,那么在拿起数码相机的时候又应该如何去做?光
靠掌握摄影理论是不够的,在线性透视、空间透视、分散透视和多点透视中,应该选
择最能引起观众认同的方式,如用广角镜头夸张形式来表现透视效果,或者通过变化
角度取得光线、滤镜变色等效果,以此来加强透视效果的影响力。德国摄影师韦伯认
为,正确运用好空间透视,也是摄影构图的重要组成部分。 
广角运用 
广角镜是最早被用在需要透视效果的场合,由于其具备扭曲画面的特性,因此很
受摄影爱好者的追捧,而且广角镜使用起来也更容易获得所需效果。如下图所示,在
广角镜头的威力下,天地间的距离被拉开,视野显得尤为广阔。 
 
广角镜拉远了与地面之间的距离 
高度运用 
高度、宽度和纵宽度是构成透视效果的三个要点,因此利用高度也能创造空间感,
无论是拍摄者居高临下还是被拍摄物高高在上,这一段距离便足以构成透视效果。下
《DSLR数码单反摄影超级入门》 
骆剑锋 徐耀军 龙昊 编著      清华大学出版社  
59 
 
图摄影师在半山腰处采用 45度角向下俯拍,画面表现出强烈的纵深感。 
 
采用倾斜45度角的视角去拍摄,最能表现强烈的纵深感 
空间透视的用途比较广泛,不但在拍摄景物的时候可以适当采用,在以人物为创
作中心的主体时也可以采用,其效果就是突出人物的某个部位或重点。如果使用得当,
那么视角效果将非常突出;如果使用不当,将会失去作品本身的吸引力,变成没有创
意的数码摄影作品。 
4.3 构图法 
相信对于如何学习好摄影构图,是很多人都关心的话题,本节将选取两种简单易
学而且非常实用的构图法进行详细讲解,即黄金分割构图和点线面构图。而在本节的
最后还会提示一些实际的构图范例,供读者模仿和学习。 
4.3.1 黄金分割构图 
许多初学摄影的人由于对构图理论不太熟悉,画面布局上难免有许多不如人意之
处,使得作品给人很“业余”的感觉。在没有时间精力去学习专业摄影构图理论的情
况下,不妨先学习实用性最广、操作性也较容易的黄金构图法来解决眼前问题。 
《DSLR数码单反摄影超级入门》 
骆剑锋 徐耀军 龙昊 编著      清华大学出版社  
60 
 
 
黄金分割是一种非常照顾人类视觉神经的构图方法 
所谓的黄金分割简单的说,可以理解为“九宫格图”。什么是九宫格图呢?那就是
将一个比例约为 3:2的长方形等分为 9份的交错线,其中位于中心的四个交汇点,就
是安排黄金分割重要元素的位置。在西方关于黄金分割的理论中还会提到把 1 分为
0.618 和 0.382,这个比例才是精确的黄金分割。当然,我们在拍摄照片的时候不必要
如此精确到小数点后的几位数,只是在大概上遵循黄金分割的理论来构图即可。 
 
《DSLR数码单反摄影超级入门》 
骆剑锋 徐耀军 龙昊 编著      清华大学出版社  
61 
 
黄金分割与九宫格 
高手点拨 
在实际拍摄中不可能也没必要做到非常精确的黄金分割画面,因此对于这些接近
黄金分割的构图手法也有人称为三分构图法,其含义和九宫格是一样的。 
下面这张风景照片,摄影师既然没有刻意取景于庄严的庙宇,也没有取景于盛开
的樱花树,而是利用了黄金分割法将两者有机结合起来。这样的画面看起来虽然天空
留白占了很大一部分,但是丝毫没有动摇到两个主体的表现。 
 
照片中的两个主体都分别位于黄金分割最重要和突出位置上 
再来看下一张微距下的黄金分割作品,主体“中国结”明显偏向于画面右侧,而
虚化后的郁金香只是烘托气氛之用。从“中国结”的挂绳线条看来,黄金分割的切割
线已经隐隐透在其中,而“中国结”最宽的位置基本就是与分割线对齐为准。 
《DSLR数码单反摄影超级入门》 
骆剑锋 徐耀军 龙昊 编著      清华大学出版社  
62 
 
 
此作品的每个景物重点都出于九宫格内,画面整体看起来非常和谐 
在连续看了两个范例照片后,很容易发现它们都有某些共通点。那就是画面的重
心点都偏右。虽然其它分割点上都会有物件的存在,但是从吸引注意力的方面看,重
心依然偏向右边。其实从人的心理角度分析,在九宫格的照片中,最理想的焦点位置
就是摆放在右上角和右下角的交汇点之上。 
当然,上述观点也并非绝对的,别出心裁一下把重点从右侧逐渐转移到左侧,也
是摄影师熟练运用构图法的手段。像下图的人像照就已经使用了类似对角线的办法来
平衡画面的重心,在画面整体表达效果上不比右侧重点构图的差,再者对背景的高度
虚化更能突出主体吸引力。 
《DSLR数码单反摄影超级入门》 
骆剑锋 徐耀军 龙昊 编著      清华大学出版社  
63 
 
 
黄金分割的构图法在人像摄影中的应用 
不管是叫做三分构图也好、九宫格构图也好,我们最后还是习惯把这种按照 3:2
来划分的构图法称为黄金分割构图。不过用严谨来眼光来看,黄金分割并不仅仅是把
景物放在好看的那几个点上就可以了,还需要对颜色、明暗、点线面等因素综合进行
考虑,才能创作出大师级的作品。 
4.3.2 点线面构图 
在一张数码照片中,不管记录的是什么内容,其都不会离开点、线、面来组合。
我们不能说有点线面的照片就必定要最好的摄影作品,但是可以说点线面组合得当的
PP就是绝对是摄影的好作品,就算其它方面稍有欠缺,也算得有一家之长。不过,单
纯的点线面并不是我们追求的目的,讲究点线面的组合来避免画面形态重复才是使用
它的真正目的。下面的讲解会把点线面的概念各自分开,目的是让大家能理解得容易
一点。 
点的运用 
点是画面中所占比例较小的元素,但不一定非要是点状物体才能称为点。在整体
构图中,由于点起到作用为点睛之作,因而有时尽管其不是点也被当成是点对待。下
图的微距作品,就是体现点构图的精髓所在。小蜜蜂虽然是昆虫,但是在花丛中看来,
明显就是画龙点睛:用异样物体来点缀主体。它的出现,使得花丛充满生机。 
《DSLR数码单反摄影超级入门》 
骆剑锋 徐耀军 龙昊 编著      清华大学出版社  
64 
 
 
小蜜蜂点缀了花丛,让人眼前一亮 
 点是一种有趣的元素,这张由简单点和线组成的照片就充分体现出来。虽然在背
景表达方面略显清淡,但是却正因为这样才突出点的重要性。大家在用用点来构图时
要特别注意数量和控制布局:只有一个点时,点的位置直接影响空间关系,每个位置
感觉都不同;有两个点出现的时候,点的大小就应该有差异和对比,以求强调点的吸
引力;当点的数量达到三个或大于三个的时候,点的空间位置、排列秩序、重复性都
必须顾及,切忌杂乱无章。 
《DSLR数码单反摄影超级入门》 
骆剑锋 徐耀军 龙昊 编著      清华大学出版社  
65 
 
 
点和线的构图虽然看似简单却效果不凡 
拍摄多余五个点的物体时,难度开始逐渐加大,因为画面有限,要容纳到那么多
景物的话,主次难免有所混挠。这种场合可能初学者还没有机会体验,但是如果真的
有机会去拍摄群鸟迁徙的场景时候,就会明了其中的涵义。把点组织成有秩序的结构,
就是点构图法最重要的原则,任何时候都不容疏忽。 
线的运用 
如果说点是画面的基本元素的话,那么把无数的点连接在一起,就形成了线。由
于线的感染力极强,因此在摄影构图中线总是无处不在的出现,它对于画面的结构划
分方面起到十分重要作用。若要利用线条,就要把它从画面中找出来并加以利用,对
于初学者,本小节就是专门针对线的发现和运用来作讲解。 
下图用 1 秒的慢速快门,使瀑布轨迹形成一条条模糊而柔和的线条,将动转化成
静,表现深山幽谷的气氛。 
《DSLR数码单反摄影超级入门》 
骆剑锋 徐耀军 龙昊 编著      清华大学出版社  
66 
 
 
慢速快门创造出来的线条 
线条形态各异能够带给观众不同的心理反应,如直线给人有有力、稳定、坚固的
感觉;而曲线则带来滑动、优雅、柔和的感觉;斜线充满着动感,让人感觉跳跃、兴
奋;水平线让人打开心坎,具有开阔平衡的想法;最后的放射线比较特殊,就像爆开
的烟火,会带给人热情奔放的活力。 
《DSLR数码单反摄影超级入门》 
骆剑锋 徐耀军 龙昊 编著      清华大学出版社  
67 
 
 
曲线构图表现的沙漠,在光影影响下可看到明暗虚实两道线界线 
寻找线条的足迹,既直接可以去寻找有明显特征的直线横线,又可以间接寻找虚
化的假定线条。前后者之差别除了可以触摸和虚拟存在外,在观众心里的感觉并没有
什么实质不同。我们学习摄影构图,就要客观观察事物,用最贴切的构图法赋予其中,
就是摄影师使用摄影构图的使命。 
面的运用 
密集的点会构成线,如果再将线条扩张后最终都会变为“面”,这是二维空间不可
更改的定律。所以说一张照片里,怎么也不可缺少面的存在。照片要表现得具有空间
感,靠多个面来组合成立体效果是目前主要的处理手法。如果没有面的话,我们很难
想象得出,怎么去组合画面中其它的元素,让它们看起来层次感更强烈。 
一般来说建筑物和风景为主题的拍摄场合都比较适合用“面”来构图。如图,摄
影师在拍摄室内空间的时候,就是使用了多个面来组成视觉空间。但是要注意到每个
面都应该由独立线条去划分,光影明暗的变化要有所不同,避免出现重复和平面化的
感觉。 
《DSLR数码单反摄影超级入门》 
骆剑锋 徐耀军 龙昊 编著      清华大学出版社  
68 
 
 
室内空间的拍摄讲求利用面构图法来营造立体空间 
 “面”的构成、“线”的分割、“点”的点缀都有相互关联,充分的认识它们,配
以造型方面的知识更能发挥点线面的长处。下面的范例照片不是普通数码相机能够拍
摄得到,为了展示出面的特性,摄影师特意采用了宽幅拍摄手法。画面中三面大墙分
别体现出建筑物不同面的效果,有力地用平面的方式描绘出建筑的多面性和空间感。 
 
一张照片就能体现到建筑物的多个面 
普通数码相机虽然不能直接拍摄出宽幅效果的照片,但是透过后期处理也能间接
达到目的。输出后把照片按照宽多长短的比例来进行裁减,虽然照片的尺寸会有一定
损失,但是也如愿获得宽幅效果。 
综上所述,点线面的组合犹如一支庞大的交响乐团,而摄影师就是唯一的指挥家,
《DSLR数码单反摄影超级入门》 
骆剑锋 徐耀军 龙昊 编著      清华大学出版社  
69 
 
画面的分割、组合、关联全靠指挥各施其职,而在需要单独强调的时候,它们也能独
自展示出自己的魅力。最后要提醒初学者的是,点线面中的“面”构图在人像拍摄中
比较少见,那是因为面构图让人物看起来太过平板单调化,因此需要注意一下。 
4.3.3 实用的构图范例 
前面已经对两种简单的构图法,黄金分割构图法和点线面构图法进行了详细讲解。
对于初学摄影者而言,掌握构图理论只是第一步,接下来还需要经过大量的拍摄练习,
才能将这些理论真正应用到作品当中。本节将列举多种实用的构图范例,读者不妨多
模仿这些作品的构图,积累构图的经验,可以使自己的摄影水平得到快速提升。 
对角线构图 
对角线构图是指将主体安排在画面的对角线位置,一方面可以充分利用画面对角
线的长度,另一方面也使得画面显得平衡而饱满,这种构图可用于许多景物的摄影中,
例如水面、城墙等。 
 
 
对角线构图 
垂直式构图 
常用于表现瀑布、参天大树、摩天大楼等由垂直线条构成的景物,垂直式构图能
《DSLR数码单反摄影超级入门》 
骆剑锋 徐耀军 龙昊 编著      清华大学出版社  
70 
 
充分强调景物的高大和深度。 
 
 
垂直式构图 
S型构图 
景物呈 S型曲线的构图形式,画面具有优美韵律感,带给观众雅致、协调的感觉。
S型构图常用于小路、溪流等景物。 
 
《DSLR数码单反摄影超级入门》 
骆剑锋 徐耀军 龙昊 编著      清华大学出版社  
71 
 
 
 
S型构图 
X型构图 
线条、光影或色彩呈 X 型布局,将观众视线由引向中心,这类构图往往有强烈的
透视效果,常用于表现大桥、公路、铁道等题材。 
《DSLR数码单反摄影超级入门》 
骆剑锋 徐耀军 龙昊 编著      清华大学出版社  
72 
 
 
 
X型构图 
斜线式构图 
斜线式构图带有强烈的视觉冲击效果,可以给人带来流动、倾斜、失衡的感受,
在风景摄影中,利用云层的光线来营造斜线式构图也是一种常用的技巧。 
《DSLR数码单反摄影超级入门》 
骆剑锋 徐耀军 龙昊 编著      清华大学出版社  
73 
 
 
 
斜线式构图 
对称式构图 
对称式构图常用于表现具有明显对称特征的景物,例如古典建筑就有很多对称的
结构。这种构图可以带人平衡、稳定的感觉。在使用对称式构图时,为了避免画面显
得过于呆板,可尝试在对称中构造一些不对称,以增加画面的变化。 
《DSLR数码单反摄影超级入门》 
骆剑锋 徐耀军 龙昊 编著      清华大学出版社  
74 
 
 
 
对称式构图 
十字型构图 
线条、光影或色彩在画面上呈明显的十字型分布,这种构图法能剩余较多的空间,
因而可容纳更多的陪体以及背景。 
《DSLR数码单反摄影超级入门》 
骆剑锋 徐耀军 龙昊 编著      清华大学出版社  
75 
 
 
 
十字型构图 
三角式构图 
以三个视觉中心形成稳定的三角形分布,有时也可以用更多的景物形成三角形,
该构图比较灵活,既可以是正三角形,也可以是斜三角形甚至是倒三角形。三角式构
图给人以稳定、平衡的感觉,同时又不失灵活。 
《DSLR数码单反摄影超级入门》 
骆剑锋 徐耀军 龙昊 编著      清华大学出版社  
76 
 
 
 
《DSLR数码单反摄影超级入门》 
骆剑锋 徐耀军 龙昊 编著      清华大学出版社  
77 
 
 
三角式构图 
水平式构图 
水平式构图是摄影中较为常见的一种构图,多用于平坦、开阔的景色和事物,例
如一望无际的草原、平静如镜的湖面、辽阔无垠的平川、水天一线的大海等。水平式
构图给人以稳定、舒适、辽阔的感觉,但在应用不当会使画面显得呆板。 
 
《DSLR数码单反摄影超级入门》 
骆剑锋 徐耀军 龙昊 编著      清华大学出版社  
78 
 
 
水平式构图 
《DSLR数码单反摄影超级入门》 
骆剑锋 徐耀军 龙昊 编著      清华大学出版社  
79 
 
第5章 人物摄影技巧 
随着数码相机的普及,越来越多的人开始加入到数码外拍行列。经常可以见到三
五“色友”加上几个漂亮模特出现在各大公园的抢眼位置上,长枪短炮一阵“咔咔”
狂拍。这些外拍主体虽然看起来变化多样,但是整个活动还是围绕着人物拍摄来展开。
因此,学好人像摄影技巧是很实用的。 
5.1 室内人物拍摄 
在办公室中经常会碰到一些重要的会议场合需要拍照留念,例如重要的人物到访
或记录会议纪要等。笔者就经常充当这种场合的临时摄影师,久而久之,自己也总结
出一些办公室室内人像拍摄的经验。接下来就介绍室内人像的拍摄技巧。 
拍摄办公室人物的技术受到诸多方面限制。首先是来自数码相机方面的限制:很
多公司一般都不会配备高级数码相机作为会议记录工具,因此摄影师只能用普通家用
数码相机来进行拍摄。 
白平衡 
对于室内最重要的偏色问题,是拍摄者不可忽略的。很多时候,拍摄者都是在究
竟选择室内灯光还是使用手动白平衡之间权衡徘徊。笔者认为,白平衡作为一种控制
气氛的手段,应该配合环境加以利用。建议大家依照拍摄的内容来决定使用哪种白平
衡,如果是融洽的小聚会或小息时间,不妨大胆采用室内灯光或阴天模式进行拍摄。
测光方面,可以选择点测人物脸部来精确曝光指数。不过务必要注意,不到迫不得已
还是不要打开闪光灯补光。 
到了正式合影场合,不妨做一次手动白平衡。这样会让拍出来的照片显得庄重,
有利于公司和个人形象的表达。不过摄影师最好把主角请到光线较为明亮的地方,此
时使用顺光和正面水平高度拍摄都是明智且较容易实现的方法。这样拍摄的目的是表
现出人物的五官神态和衣着,其次是少许背景衬托,大光圈虚化这种艺术人像手法显
然不太适用在办公室场合。 
提示对方 
在 Office 内很多时候都算光线不足,半自动数码相机会自动延长快门时间是必然
的事情,拍摄者有必要在事前告诉拍摄者尽量保持不动。而且,对于最后重要的拍摄
场合,还是选择固定相机后定时自拍比较稳妥。笔者在用自拍的方式记录会议场合,
虽然感觉耗时较长,但是拍摄品质明显提高也让人放心。 
现在很多大公司都提供了休闲区,偶尔在某些公众休闲区进行室内人像拍摄还是
很有趣的。一来这样可以摆脱公司中浓重的商业气氛,二来又能让人心情得到放松。
笔者就喜欢把前台小姐请到休闲区进行拍摄创作,既能在小息时间练习拍摄技巧,又
能和同事聊天轻松一下,何乐而不为。 
本节只是针对公司内部的拍摄场合提出了一些可行方法,希望大家能够抛砖引玉;
《DSLR数码单反摄影超级入门》 
骆剑锋 徐耀军 龙昊 编著      清华大学出版社  
80 
 
在解决了领导交给的任务后,平时在记录生活时、朋友小聚时、灯光昏暗之场合中,
都能带来启事和帮助,给自己留下最具有纪念意义的照片。 
5.2 广角人像拍摄 
中焦镜头的畸变最小,理论上是最适合拍摄人像的镜头,但是部分照片利用广角
镜头夸张变形的描绘风格却有强烈的视觉冲击力。然而想要玩转广角镜可不是一件容
易的事情,失败在所难免,但是万万不可以因为害怕失败而去深入学习广角镜的使用。 
很多初学者在刚开始玩数码摄影的时候都很难搞懂拍摄畸变人像的方法,那是因
为还没有接触过和领略过广角镜的威力。其实我们平时也顶多知道拍风景、大场合就
一定要用到广角镜,没想到原来在人像摄影方面也可以采用它。 
下图是典型的单人室内人像照,从照片上看来,很明显看到从模特上方下向取景,
这样的好处是可以得到头大身小的夸张效果。当然,你也可以选择从模特鞋跟往头部
的角度拍过去,其表现手法虽然一致,但是强调的意思就有所不同了。 
 
头大身小或身大头小的效果,是广角镜独有的魅力 
再来看室外场合的广角人像,如果摄影师懂得将畸变运用得当,那么模特的身材
就会得以强化。如图看到的三个模特,身形看起来都非常修长。这种方式下拍摄所得
效果与人眼所见有很大差异,看起来感觉非常新颖有趣。 
《DSLR数码单反摄影超级入门》 
骆剑锋 徐耀军 龙昊 编著      清华大学出版社  
81 
 
 
室外广角拍摄人物同样能得到特殊效果 
广角人像的摄影手法新颖,由于所得影像效果大家平常并不多见,因此视觉冲击
强烈,为进一步强调这种特殊效果,建议拍摄者不要满足于平常角度的构图,多采用
特殊的高角度或低角度拍摄将获得更佳的效果。 
5.3 旅游人物拍摄 
有人曾经调查过,在人物摄影中,有 60%以上的照片都是在户外拍摄完成。还有
另一组数据表明:黄金周出游前后,人们也对数码相机特别青睐;希望能够带上新买
的机器出游,记录下整个游玩历程。 
5.3.1 旅游拍摄选景 
现在的都市人生活繁忙,每逢黄金假日很多人都不愿意待在整天生活的城市里面
度过,于是外出游玩成为走俏的减压方式。但是如何用数码相机记录好自己的旅程呢?
本节会教大家拍摄旅游人像,让你不至于错过这个拍摄的大好时机。 
《DSLR数码单反摄影超级入门》 
骆剑锋 徐耀军 龙昊 编著      清华大学出版社  
82 
 
既然出外拍摄,就势必会多取点平时拍不到的景色来构图。一般来说新手都爱选
人多的著名景点来拍摄,但笔者建议大家尽量少选这些位置,一来等候拍摄的人多;
二来这些景点位置基本上已经“拍到烂”,很难再有新意。 
  
选取一些较少人场景进行拍摄 
当然,既然外出旅游就要身心放松,在选景拍摄时大家可以留意记录一点贴近生
活的休闲画面。例如玩累了大家坐在一边小憩的机会。下面的照片可以先采用预先对
焦的方法处理,等待到满意的动作和神态出现时再按下快门。 
《DSLR数码单反摄影超级入门》 
骆剑锋 徐耀军 龙昊 编著      清华大学出版社  
83 
 
 
选取一些贴近生活的场景,拍摄出来的照片很休闲 
总之,携带数码相机外出旅游拍摄,就应该多拍点平常拍不到的场景。此外值得
一提的是,在外出前就要事先了解目的地最近的天气变化情况,以便准备好合适的器
材出发。这样,在旅游归来后,也能获得见证了自己旅途回忆的珍贵照片。 
5.3.2 旅游拍摄注意 
携带数码相机出外旅游拍摄,一定要注意,使用环境对相机潜在的危害以及如何
携带合适的器材进行拍摄等问题。不过,简单总结下来主要集中在两个方面:一是携
带数码相机到极端环境下拍摄,在注意到照顾模特外,不能忽略了对相机本身的保护;
二是如何携带最少的器材,但能获得最满意的效果。 
注意防水 
数码相机是精密的电子产品,要正常工作的话也有一定环境限制,特别潮湿的地
方或寒冷的地方都会对其造成一定程度的损伤。例如在山顶,会发现数码相机被山顶
的雾气潮得无法工作。解决办法很简单,就是在登山路上注意将机器放置在干燥的保
护设备里,必要时候预先带上镜头擦拭布,防止潮气打湿镜头。 
选择器材 
《DSLR数码单反摄影超级入门》 
骆剑锋 徐耀军 龙昊 编著      清华大学出版社  
84 
 
从实用角度出发,在旅游的过程中拍摄人像,外出携带的镜头不适宜太多。记得
为自己保留一定程度的机动性即可。用单反的朋友建议一只广角加一只中焦就基本足
够,如果条件允许,再带上一台家用后备机。 
中焦镜头虽然没有长焦镜头的望远威力,但是拍起人像来确实不错;而且中焦镜
头长短适中、畸变小等的优点,也更适合用于随时捕捉人物表情。很多人担心中焦镜
头焦段短、背景虚化不够,其实只要镜头光圈可以保持 F2.8左右,虚化背景并不是问
题。 
 
单反数码相机即使是中焦背景一样虚化得足够 
另外在旅游外出时,带上几块特效滤镜来拍摄人像照也是不错的选择:其一、滤
镜轻薄便于携带;其二、有很多滤镜都是对应外拍风景特效的,在拍摄人的时候还能
强调到风景。在第 9 章中我们还会着重介绍外接滤镜的用法,请有兴趣的读者多加留
意。 
5.4 街头人物拍摄 
得益于数码相机轻薄化所带来的好处,在上街前往口袋里随意塞个数码相机早已
不是新鲜事,站在哪里拍哪里的心态,使得街头人像充满随意性和自由性。此类题材
拍摄基本没有什么技术难度可言,唯独是在取景和创新思维方面要留意一下,以便展
现出街头人像崇尚自由、无拘无束的作品魅力。 
5.4.1 拍摄地点的选择 
要拍摄街头人像,建议多到大街上寻找视点。我们可以先来到繁华的商业区寻找
灵感,比如让模特扮演成站在栏杆边等人,就是个不错的创意。此时为了突出热闹街
《DSLR数码单反摄影超级入门》 
骆剑锋 徐耀军 龙昊 编著      清华大学出版社  
85 
 
道上匆匆的行人,可以稍微放慢快门来拍摄。 
 
街头拍摄的照片动静结合,视觉对比强烈 
在市中心、某些图书馆或博物馆的建筑物下,都是拍摄多人街头照片的好地方。
不过此类照片务必要挑选路上行人少的时候进行,原因是过往的行人会影响到画面背
景。 
如果你还是觉得街头人像拍摄的地方太少,那么再来看看满街都有的电话亭,其
实这个也是非常不错的场景。当然,挑选那些有小房间的电话亭是最好的,如果没有,
那么露天电话亭和公车站也可以考虑。 
有时候模特的发挥也看摄影师创意,在大马路中央拍摄恐怕很多人都不敢尝试,
不过如果有机会允许也不妨一试。下面的照片就是在马路中间拍摄,首先和模特沟通
好动作要点,然后趁着路口红灯的机会,赶紧完成抓拍过程,拍摄时一定要注意安全。 
《DSLR数码单反摄影超级入门》 
骆剑锋 徐耀军 龙昊 编著      清华大学出版社  
86 
 
 
马路中央也能作为取景点 
5.4.2 拍摄的角度 
街头人像要拍得好、有特色,采用合适的景别与拍摄角度固然都不可缺少;我们
建议初学者多用多两种景别(全景、中景)和两种拍摄角度(正拍、侧拍)来完成创
作。一来这样的拍摄要求对相机来说不难实现;二来固定某些典型的拍摄手法来练习
有助于提高初学者运用技巧的熟练程度。 
正面拍摄 
街头拍摄时经常遇到的问题就是路上多余的行人使得背景杂乱无章,其实街道上
有很多大型的墙面广告,不妨试着选择这些墙面广告作为背景,即可以尽量避开路上
行人,又可以获得艺术效果相当不错的背景。 
《DSLR数码单反摄影超级入门》 
骆剑锋 徐耀军 龙昊 编著      清华大学出版社  
87 
 
 
墙面广告是不错的背景 
侧面拍摄 
采用侧面拍摄街头人像无非是想让照片获得纵深感和容纳更多的环境信息。例如
下图照片为了在人像照片中能够体现出巷道独特的味道,就采用了侧面拍摄的手法。
摄影师挨着墙壁作为支撑点,取景的时候尽量把环境和人物集合起来拍摄。值得注意
的是:拍摄时光圈不宜设置过大,让背景适当虚化即可,景深太浅的话会使画面失去
纵深感。 
《DSLR数码单反摄影超级入门》 
骆剑锋 徐耀军 龙昊 编著      清华大学出版社  
88 
 
 
采用的是侧面加全景的拍摄手法,既保留街道古味又让模特融入其中  
5.5 人物面部特写拍摄 
特写是重点刻画人物特征的表达方式,由于一般人在光线处理、化妆方面跟不上
特写要求,最后导致特写拍摄的人物照效果不佳。久而久之,人们还会认为特写容易
暴露人物瑕疵,在很多拍摄场合不喜欢拍摄特写镜头。其实,这与拍摄者的拍摄技术
有关,我们不应该将过错归咎于某种拍摄方法。为了让大家对特写人物照有重新的认
识,本节将以引导为主,启发大家如何拍好特写的思路。 
特写的目的 
特写在景别中属于近景,是指对人物的某一局部位置进行刻画描写,其作用是让
观众得以深入窥探人物的内心世界。常见的特写方式有:人物眼神的特写或肢体语言
的局部特写,在拍摄时尽量捕捉人物的自然神态,切忌矫揉造作。下图是一张抓拍的
特写照片,其眼睛透露出来的神情是照片表达的重点。背景在画面中占次要位置,大
幅虚化后的色调可以作为衬托主体之用。 
《DSLR数码单反摄影超级入门》 
骆剑锋 徐耀军 龙昊 编著      清华大学出版社  
89 
 
 
以捕捉眼神为主的特写最具吸引力 
特写构图 
要将时尚元素融入到特写照片中并不是什么难事,就是普通的家用数码相机也能
轻松做到,关键是看拍摄者如何进行近距离构图。很多人会认为拍摄人物,构图就非
得完整地把人物的五官都表现出来,切掉某些部位会让主角感觉你对他(她)不尊重,
看了下面示范的照片你就会知道事实并非如此。虽然没有完整地将人物的五官部位纳
入构图范围内,但是观众却从照片中感受到强大的亲和力,看起来人物表现和色彩都
十分舒服。 
《DSLR数码单反摄影超级入门》 
骆剑锋 徐耀军 龙昊 编著      清华大学出版社  
90 
 
 
大方的构图是取得成功的关键 
不同年龄特写 
在选择是否用特写方式拍摄前有件重要的事情不能忽略,那就是摄影师必须要将
模特的年龄考虑在内。这样说虽然有些匪夷所思,但是事实确实如此。通常来说,年
轻的模特可以任意采用正面或侧面来拍摄,用光和画面整体也可以稍微随意。但是年
长的模特就不能这样做,可多利用侧面角度来拍摄,这样得到的画面会表现得稳重与
简洁有力。 
近距离拍摄人物特写难免会暴露出模特脸部的少许瑕疵,但作为数码摄影的好处
就是可以通过软件来进行适当后期处理。现在最新推出的图形处理软件:Photoshop CS
或 NeatImage 都是处理特写照片的有力帮手,驱除皱纹和“磨皮”效果均非常出众。
相信有了如此出色的软件帮忙,以后你就可以大胆拍摄而不再需要为拍不好特写而烦
恼了。 
《DSLR数码单反摄影超级入门》 
骆剑锋 徐耀军 龙昊 编著      清华大学出版社  
91 
 
 
第6章 风景拍摄技巧 
大自然的风光是无限的,而心灵手巧的建筑师们除了给人们一个居所之外,还给
人们带来了视觉的美好享受。从变化无穷的天空,到风格迥异的各国建筑,无一不是
摄影者眼中美好景象,哪怕是一棵瓦砾中的小草,只要给它一个适当的构图和光线,
就能焕发出大树的生机。 
本章我们介绍比较难掌握的天空拍摄和城市风景拍摄。 
6.1 天空拍摄 
在风景照片中,天空任何时候都是重要构成部分之一,无论其是作为留白还是作
为主体存在。拍摄日出日落就是常用的拍摄天空题材作品之一,本节要介绍的拍摄题
材将不再局限于简单的日出日落,而是希望用更多的拍摄手法来丰富你的自然摄影题
材,从中获取知识和乐趣。 
6.1.1 云与太阳的天空 
黎明或日落前后,是云彩与太阳在 24小时中最为亲近的时刻。随太阳在低角度的
照射,天色和云彩将变得反复无常且呈戏剧性变化,你可以看到太阳忽然会被一阵云
彩所遮挡,一阵又从云端中露出一角。很多成功的天空作品取材于此,不过要想自己
拍出来的作品够抢眼,就要看自己对整个变化过程的把握。 
假如你有一只令人羡慕的长焦镜头,那么特写镜头不再是小型静物或人物的专利,
巧妙地利用长焦拉近景物的特性,对天空中的云彩和太阳进行近距离特写,可以拍摄
出色彩强烈的天空效果。 
 
《DSLR数码单反摄影超级入门》 
骆剑锋 徐耀军 龙昊 编著      清华大学出版社  
92 
 
正所谓天色有风云万变,其魅力让人向往 
云是天空的伙伴,只要不是晴空万里无云,我们都可以通过拍摄浮云来展现天空
的魅力。在拍摄下面这类初露云端的照片时,一定要把握好机会,当太阳位于浮云的
边缘时就要马上按下快门。 
 
当太阳位于浮云边缘时光线层次最丰富 
如果说练习拍摄天空有入门课程的话,那么云与太阳是拍摄天空的入门课。要想
拍摄好天空,就要多积累拍摄云与太阳方面的经验。 
 
《DSLR数码单反摄影超级入门》 
骆剑锋 徐耀军 龙昊 编著      清华大学出版社  
93 
 
 
变幻莫测的云彩是天空的主角 
6.1.2 天气和光线 
天气的变化将会直接影响到天空拍摄的效果,特别是说变就变的五月天;同时由
于天气带来的变化也制约到光线强弱、角度等问题,因此这些变动和拍摄质量密切相
关。虽然糟糕的天气会对拍摄造成很大影响,但只要采取了有效手段,还能获得很多
意想不到的特殊效果。 
雾雨天气 
雾雨天气是指有绵绵不绝毛毛细雨的气候,潮湿的环境对数码相机是相当不利的,
在使用时必须留意妥善保管好自己的相机。比较保守的做法是在镜头前加上一块 UV
镜保护镜头,并盖上镜头盖,在拍摄前一刻再拿下镜头盖,由于 UV 镜无色透明不会
对拍摄质量产生负面作用,因此拍摄者平时只要注意不让大量雾水打湿相机就可以了。 
另外,茫茫的雾气会影响光线投射的清晰度,拍出的照片对比度低仿如隔层薄纱,
这些一定要通过后期增加照片的对比度来解决。 
《DSLR数码单反摄影超级入门》 
骆剑锋 徐耀军 龙昊 编著      清华大学出版社  
94 
 
 
微洒的雨滴给拍摄迷雾一般的路灯创造条件 
右面的照片是在一个雾雨之夜拍摄的,当时周围环境比较潮湿,整个过程都是用
了平均测光的方式,快门曝光 10 s并在镜头前加减光镜,光圈使用数码相机的最小值
F8.0来拍摄。可以看到因为雾雨关系,路灯的光线已经变得比较散漫且柔和。 
大风天气 
所谓天有不测之风云,风对天空及浮云,是控制其变化、移动的关键要素。如果
在风力大的环境下拍摄天空就会有万“云”奔腾之感觉。有机会观察到这一幕的摄影
爱好者此时要注意了:拍摄高速移动中的浮云将会变得极具挑战性,不但要顾及云层
形态飘忽不定,还要注意穿透云层投射到大地上的光线;集中突出画面中明亮区和阴
暗区的分割部位,往往会拍到光影表现极佳的作品。 
 
《DSLR数码单反摄影超级入门》 
骆剑锋 徐耀军 龙昊 编著      清华大学出版社  
95 
 
此时的云层和天空充满宏伟魄力和立体感 
天空就像个巨大的舞台,任由浮云和太阳、月亮在上面尽情表演,而光线就是舞
台中闪烁的多色灯。摄影师在舞台下调整好数码相机后就静观其变,随时捕捉下“演
员”最精彩的舞蹈动作。 
6.1.3 滤色片下的天空 
滤镜的魅力真是无穷无尽,我们可以通过它来获取多种特效。很多人认为摄影滤
镜会违背摄影理论,以致照片还原不出真实的世界。但是,他们忽略了摄影作品本身
的观赏价值,其实滤镜下的世界往往更美丽、更吸引人。 
为了强调云彩的金色,摄影在拍摄时特意加入了橙色滤镜。这种滤镜的好处是吸
收蓝光、紫光和绿光,可明显增强明暗之间的对比,渲染出黄昏气息。使用该滤镜要
注意补偿加入滤镜的光线损失,补偿的办法可以直接调整曝光补偿功能,至于调整的
范围则要根据滤镜的曝光指数进行。 
 
经过橙色滤镜的渲染后,进一步表现出晚霞的气氛 
怎样才能拍出带有色彩渐变的天空?有很多风景照片将天空拍得特别蓝,而地面
上或远处的静物却没有受到任何影响。这种特效是通过在镜头前加入蓝色渐变滤镜来
实现的,这种滤镜上方涂上蓝色涂料,但是涂料会伴随镜头位置向中心淡化,到了滤
镜下方就变成完全透明。这种渐变有色滤镜经常可以在拍摄天空的作品中发挥作用,
主要用于控制天空的曝光量,避免过曝和增强天色效果。 
《DSLR数码单反摄影超级入门》 
骆剑锋 徐耀军 龙昊 编著      清华大学出版社  
96 
 
 
渐变滤镜可以局部减低画面亮度,特别适合在风景拍摄中使用 
高手点拨 
目前还有一种拍摄天空特效是无须用户增加滤镜的,就是利用日光最初穿越云层
边缘的时刻,抓拍这种称为上帝云的特效。不过并不是任何时刻都能够拍摄到类似效
果,如右下所示照片是摄影师经过无数耐心等待才拍摄出的。 
经过反复试验后,我们也发现有个时段比较适合拍摄类似这种特效的照片:那就
是每天清晨有云层间隔的时刻,太阳光线即将射到地面时,比较有机会拍到类似画面,
建议有兴趣的读者去碰碰运气。 
《DSLR数码单反摄影超级入门》 
骆剑锋 徐耀军 龙昊 编著      清华大学出版社  
97 
 
 
拍摄上帝云的时间通常很短,摄影师要把握好时机 
与拍摄普通静物不同,天空虽然固定在我们头上但也不会像静物那样安安静静地
等着给我们拍摄,我们只可以用“活动静物”来形容拍摄这种主体的作品。关于拍摄
天空的手法还有很多,大家可多参考他人的作品从中吸收经验。

缩略图:

  • 缩略图1
  • 缩略图2
  • 缩略图3
  • 缩略图4
  • 缩略图5
当前页面二维码

广告: