SS7810示波器的使用.pdf

  • 文件大小: 837.62KB
  • 文件类型: pdf
  • 上传日期: 2025-08-18
  • 下载次数: 0

概要信息:

2  SS7804/7810 型示波器简介 
SS7804 型示波器是由日本岩崎公司生产的带有 CRT 读出功能的 40MHz 带宽模拟双踪
示波器。由于带有 CRT 读出功能,所以能够方便、准确地进行电压幅度、频率、相位和时
间间隔等的测量。示波器的面板上的波段开关大多使用电子开关(不是机械开关),从而免
除了由于操作不当造成的机械损坏。除了电源开关为自锁式机械开关外,面板上其他开关均
为触点开关,其所处状态均显示于示波器的屏幕上。 
2.1  SS7804 型示波器的主要性能指标 
一、 Y 轴偏转系统  
(1)显示方式:显示方式有 1 通道(CH1)或 2 通道(CH2)的单踪显示;1 通道(CH1)
和 2 通道(CH2)的双踪显示;两通道相加(ADD)的波形显示(这时 1 通道的波形不显示)。
双踪显示时有交替(ALT)和断续(CHOP)两种显示模式(CHOP 模式时,转换速率为
555KHz)。 
(2)耦合方式:有交流耦合(AC)和直流耦合(DC)两种。 
(3)灵敏度:范围从 2mV/DIV 到 5V/DIV,按 1-2-5 步进分 11 档,在每一挡内可连
续调节。 
(4)精度:±2%。 
(5)频带宽度:直流耦合时 0~40MHz ; 交流耦合时 10Hz~40MHz。 
(6)上升时间:t  ≈8.75ns   r
(7)输入阻抗:输入电阻为 1MΩ,输入电容为 25pF。 
   使用仪器配备的探头×10 挡时输入电阻为 10MΩ,输入电容为 22pF。 
(8) Y 轴允许 大输入电压:±400V。 
二、 X 轴偏转系统 
(1)扫描速率:100ns/DIV 到 500ms/DIV,按 1-2-5 步进分档,每一挡内可连续调节。 
(2)扫描精度:<5%。 
(3)扫描扩展:10 倍。 
2.2  SS7804 型示波器面板各部件的作用及使用方法 
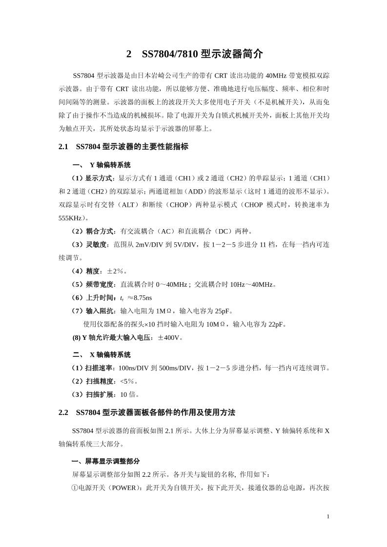
SS7804 型示波器的前面板如图 2.1 所示。大体上分为屏幕显示调整、Y 轴偏转系统和 X
轴偏转系统三大部分。 
一、屏幕显示调整部分 
    屏幕显示调整部分如图 2.2 所示。各开关与旋钮的名称, 作用如下: 
①电源开关(POWER):此开关为自锁开关,按下此开关,接通仪器的总电源,再次按
 1
图 2.1 SS7804 型示波器的前面板 
 
显示调整 Y 轴系统 
X 轴系统 
下总电源关断。 
②亮度调节旋钮/寻迹开关(INTEN/BEAM):此旋钮为一双功能旋钮。旋转此旋钮,可
调节屏幕上扫描线的亮度。亮度调节旋钮的第二个功能为“寻迹”,当扫描线偏离屏幕中心
位置太远,超出了显示区域时,为判断扫描线偏移的方向,可将此旋钮按下,这时, 
扫描线便回到屏幕中心附近,之后再将扫描线调到显示区域内。 
③屏幕读出亮度调节旋钮/开关(READOUT/ON/OFF): 此旋钮为一双功能旋钮。旋转
此旋钮,可调节屏幕上显示的文字、游标线的亮度。另外还作屏幕读出的开关,按动此旋钮
可以切换屏幕读出功能(“开”或“关”)。 
④聚焦旋钮(FOCUS):用此旋钮调节示波管的聚焦状态,提高显示波形、文字和游标
的清晰度。 
 
○1        ○2        ○3         ○4    ○5    ○6   ○7   ○8  
图 2.2 屏幕显示调整部分 
⑤扫描线旋转调节(TRACE ROTATION):调节扫描线的水平程度。 
⑥“标尺”亮度(SCALE):用于调节屏幕上坐标刻度线的亮度。 
⑦校准信号输出(CAL):此接线座输出幅度为 0.6VPP,频率为 1kHz的标准方波信号,
用以校验Y轴灵敏度和X轴的扫描速度。 
⑧接地端子:本接线柱接到示波器机壳。 
二、 Y 轴偏转部分 
 2
①信号输入端(CH1 或 CH2):被测信号由此端口输入,端口的输入电阻为 1MΩ, 输入
电容为 25pF。 
 
○6 ○5 ○7 ○2   ○4  ○3   ○2    ○8  ○5  ○6  
②通道选择按钮(CH1 或 CH2):此按钮可以选择所要观察的信号通道,可以设置为通
道 1/通道 2 单踪显示方式及双踪显示方式,被选中的通道号在示波器屏幕的下端以“1:”或
“2:”的形式显示出来。    
③灵敏度调节旋钮(VOLT/DIV VARIABLE):该旋钮是一个双功能的旋钮,旋转此旋钮,
可进行 Y 轴灵敏度的粗调,按 1-2-5 的档次步进,灵敏度的值在屏幕上显示出来。按动
一下此按钮,在屏幕上通道标号后显示出“>”符号,表明该通道的 Y 轴电路处于微调状态,
再调节该旋钮,就可以连续改变 Y 轴放大电路的增益。注意,此时 Y 轴的灵敏度刻度已不
准确,不能做定量测量。 
④Y 轴位移旋钮(POSITION):此按钮可改变扫描线在屏幕垂直方向上的位置,顺时针
旋转使扫描线向上移动,逆时针旋转使扫描线向下移动。 
⑤输入耦合方式选择(DC/AC):用于选择交流耦合或直流耦合方式。当选择直流耦合
时,屏幕上的通道灵敏度指示的电压单位符号为“V”, 当选择交流耦合时,屏幕上的通道
灵敏度指示的电压单位符号为“ v ”。 
⑥通道接地按钮(GND): 将此按钮按下,即将相应通道的衰减器的输入端接地,以观
察该通道的水平扫描基线,确定零电平的位置。输入端接地时,屏幕上电压符号“V” 的
后面出现“   ”符号。再按一次此符号消失。 
⑦显示信号相加按钮(ADD):按动此按钮后,屏幕上显示出“1: 500 mV  +2:  200 mV”
的字样,这时屏幕上在 1 通道和 2 通道的波形的基础上,又显示出 1 通道+2 通道的波形。  
⑧倒相按钮(INV):按动此按钮后,屏幕上显示出“1: 500 mV  +2: ↓ 200 mV”的
字样,这时 2 通道的显示波形是输入信号波形的倒相。如果同时也按动了“相加”按钮,则
图 2.4.3  Y 轴偏转部分 
○4  
 
 
 
○3  
○1                   ○1                    ○9    
第一通道         第二通道
图 2.3 Y 轴偏转部分
~ 
 3
看到的相加波形就是“通道 1”-“通道 2”的波形。 
⑨外触发输入口(EXT TRIG):外触发信号由此口输入。 
 ○16   ○18     ○17    ○6  ○7  ○8   ○9        ○5        ○2  
○19  
 
三、 X 轴偏转系统 
①扫描时间选择旋钮(TIME/DIV  VARIABLE): 该旋钮为一双功能旋钮。用该旋钮粗
调扫描时间,按 1-2-5 的分档步进,屏幕上每格所代表的扫描时间显示于屏幕的左上角,
例如“A  10μs”。若按动一下此按钮,在字符“A”的后面显示出“>”符号, 
表示 X 轴电路处于微调状态,再调节该旋钮,就可以连续调节 X 轴的扫描时间。此时 X 扫
描时间刻度已不准确,不能做定量测量。 
○2 X 轴位移旋钮(POSITION):调节此旋钮可改变扫描线的左右位置,顺时针旋使扫
描线向右移动,逆时针旋转使扫描线向左移动。 
○3 扫描切换选择按钮(ALT  CHOP):用以选择两通道的显示方式,即是交替扫描还是
断续扫描。当按钮上方的指示灯灭时是处于交替(ALT)工作方式,指示灯亮时处于断续
(CHOP)工作方式。一般,被观测信号的频率高时用交替(ALT)工作方式,被观测信号
的频率低时用断续(CHOP)工作方式。 
○4 扫描扩展按钮(MAG×10):当此按钮按下时,在示波器屏幕的右下角出现“MAG”,
此时光标在屏幕水平方向的扫描速度增大 10 倍,即每格代表的时间为原来的十分之一。 
○5 水平位置微调按钮(FINE):按动 FINE 后指示灯亮,可微调扫描线的水平位置。将
位移旋钮调到头,扫描线就按一个方向缓慢移动,在扫描线移到合适位置后再将此旋钮往反
方向微调一点扫描线即停住不动。 
○6 触发源选择按钮(SOURCE): 选择触发信号的来源。根据所观察信号的情况,可分
别选择 1 通道(CH1)、2 通道(CH2)、50Hz 交流电网(LINE)或外触发(EXT)作为触
○11      ○12      ○13         ○14       ○15        ○10     ○4    ○3    ○1
图 2.4  X 轴偏转系统
 4
发信号的来源。触发源符号显示于屏幕上方。 
○7 触发信号耦合方式选择按钮(COUPL):选择触发的耦合方式,共有 AC、DC、HF
-R(高频抑制)、LF-R(低频抑制)四种耦合方式。其中后两种耦合方式是在触发信号形
成电路之前插入一个滤波电路,以抑制高频或低频成分。例如被观察的信号是一个叠加有高
频干扰信号的低频信号,就可选高频抑制 (HF-R)耦合方式抑制掉高频干扰成分。 
○8 触发沿选择按钮(SLOPE):选择触发沿为“+”(上升沿),或“-”(下降沿)。 
○9 触发电平调节旋钮(LEVEL):用来调节触发信号形成电路的触发电平(即阈值电平),
从而决定电路是否能产生触发信号以及触发信号的起始相位,触发电平合适可以使波形稳
定。 
○10 全电视信号触发模式(TV):触发信号取自包含有行同步信号和场同步信号的全电视
信号,触发信号由被测信号中的同步信号产生。共有不分奇偶场触发(BOTH)、奇数场触
发(ODD)、偶数场触发(EVEN)、行同步触发(H)等方式,根据被观察的信号和观察的
目的而定。 
○11 自动扫描方式按钮(AUTO):该按钮按下,进入自动扫描方式,即不管有无触发信
号均会显示出扫描线。这种扫描方式适合于测量频率在 50Hz 以上信号。 
○12 常态扫描方式按钮(NORM):该按钮按下,进入常态扫描方式。这种扫描方式是没
有触发信号时就没有扫描线,适合于观察频率低于 50Hz 的信号。 
○13 单次扫描方式按钮(SGL/RST): 按下该按钮后示波器处于单次扫描等待状态,这时
“等待”(READY)指示灯亮,触发信号来到后开始一次扫描,扫描过后“等待”(READY)
指示灯灭。 
○14 正常扫描显示按钮(A):此按钮按下时,由示波器内部电路产生线性扫描信号。应
该注意,当由“X-Y”显示方式返回到正常扫描时必须按此按钮。 
○15 X-Y 显示按钮(X-Y):按下此按钮后,1 通道(CH1)的输入信号加到 X 轴,CH1
或 CH2 或 CH1+CH2 的输入信号加到 Y 轴。用此功能,可方便地观测电路的滞回特性、转
移特性曲线等。 
○16 游标切换按钮(ΔV-Δt-off):在利用游标测量电压幅度、时间间隔、相位等参量
时,使用此按钮来选择测量对象,按动此按钮可依次选定测量电压(ΔV)(水平线游标)、
测量时间间隔(Δt)(垂直线游标)和关闭游标。 
○17 游标线选择按钮(TCK/C2):选择两条游标线中的一条或两条,依次为 V-C1、V-
C2、V-TRACK 或 H-C1、H-C2、H-TRACK。其中的“V”表示测量垂直方向的物理
量,“H”表示测量水平方向物理量。“C1”、“C2”分别为第一条游标、第二条游标,“TRACK”
为跟踪状态,即两条游标一起移动。被选中的游标线端部有一段短亮线,作指示用。 
○18 功能/游标位移旋钮(FUNCTION  COARSE):用于移动游标的位置。此旋钮有两种
 5
调节方式,一种是旋转方式,较精细地调整游标的位置,另一种是按动,进行步进调节(快
速移动游标)。 
○19 释抑调节按钮(HOLD OFF):按动此按钮后,即可通过调节功能旋钮调节释抑比。
其值在示波器屏幕的右上角显示出来。 
2.3 SS7810 型示波器简介 
SS7810 型示波器与 SS7804 示波器是属同一系列的示波器,其基本功能和使用方法与
SS7804 型示波器类似,不再赘述。这里只对不同于 SS7804 型示波器之处加以简单的说明。 
1. SS7810 型示波器是带有 CRT 读出功能的 100MHz 带宽模拟示波器。 
 
○1  
此键无用   ○5    ○4    ○3     ○2  
图 2.2.5 SS7810 型示波器的前面板 
 
2. SS7810型示波器具有第三个信号通道(见图 2.5中的○1 )。此通道的灵敏度只有 50mV、
100mV、500mV 三档。 
3. SS7810 示波器增加了一些实用功能,例如: 
(1)具有局部加亮扩展功能。可以通过 A、B 开关○2 、○3 进行选择,使屏幕上一个波
形被局部加亮,另一个波形是上述波形加亮部分的展宽图形。A、B 两开关,可以单独按动,
也可以同时按下。单独按下 A 键或 B 键,相当于两个不同扫描速度的单独波形。如两个按
钮一起按下就会出现加亮展宽的功能。 
(2)具有延时可调功能。在进行加亮展宽观察时,为了观看波形的不同位置的细部,
可以通过延时调节,使加亮位置变化,只要按动 DELAY/TRACE SEP 按钮○4 ,即可通过调
整 FUNCTION 旋钮改变延时量。 
(3)具有屏幕自动设置功能。该功能对于初学使用示波器者有很重要的实际意义。当
屏幕上无波形显示时,只要按一下示波器上的“AUTO SET”按钮○5 ,示波器就启动自动设
置功能,使示波器处于 佳的测量状态。 
 6
2.4 SS7804/7810 型示波器的屏幕字符显示 
SS7804/7810 型示波器具有较强的屏幕显示功能, 各种测量数据和示波器的工作状态均
可显示于屏幕上, 清晰美观。常见的屏幕显示如图 2.6 所示,各显示字符的意义如下。 
① 1 通道的通道号。  
②“>”表示 1 通道的 Y 轴灵敏度处于微调状态。 
③ 1 通道的 Y 轴偏转灵敏度。 
④ 1 通道的 Y 轴灵敏度单位及耦合方式(V 为直流耦合,v 为交流耦合)。 
~
⑤ 1 通道的输入接地符号。 
⑥ “+”号表示处于两通道信号相加的显示方式。 
⑦ 2 通道的通道号。 
 
 
○15  
○16  
○17   
○18  
○19  
○1 ○2 ○3 ○4 ○5 ○6 ○7 ○8 ○9 ○10 ○11 ○12    ○13    ○14     
○20 ○21 ○22  ○23  ○24  ○25      ○26  ○27     ○28    ○29    ○30  
图 2.6 屏幕显示字符 
⑧ “>”表示 2 通道的 Y 轴灵敏度处于微调状态。 
⑨ “↓”符号表示 2 通道为倒相显示。 
⑩ 2 通道的 Y 轴偏转灵敏度。 
○11  2 通道的 Y 轴灵敏度单位及耦合方式。 
○12  2 通道的输入接地的符号。 
○13  扩展显示标记。 
○14  输入信号频率。 
○15  被选中的游标标记。 
○16  上游标线。 
○17  被测信号波形。 
 7
○18  下游标线。 
○19  电压或时间间隔显示。 
○20  常态显示标记。 
○21  X 轴扫描速度(每单位长度所代表的时间)。 
○22  扫描时间的单位。 
○23  触发源显示。 
○24  触发沿显示。 
○25  触发耦合方式显示。 
○26  触发电平值。 
○27  触发电平的单位。交流耦合或 Y 轴灵敏度处于微调状态时,V 后显示“?”号。 
○28  释抑标记。 
○29  释抑比。 
○30  游标选择状态。 
2.5 示波器的校准方法  
由于示波器的设置是由示波器内部的 CPU 控制完成的,每次开机时,示波器的初始值
不尽相同,可能会出现一些偏差。例如按下示波器面板上的接地按钮时扫描线所处的位置与
输入探头的输入端对地短路时的位置不同,这就会给测量带来误差。为提高测量的准确性,
要及时对示波器进行校准。校准方法如下: 
(1)将输入探头的输入端对地短路,使输入信号为零。 
(2)按动游标切换按钮(ΔV-Δt-off),使屏幕上的游标线消失。 
(3)按动屏幕读出亮度调节旋钮/开关(READOUT/ON/OFF),关闭屏幕读出显示。 
(4)按下功能/游标位移旋钮(FUNCTION  COARSE)约 3 秒钟后,屏幕上将显示出
系统菜单。 
(5)按动自动扫描方式按钮(AUTO),执行自动校准,直至校准完毕。 
2.6 使用 SS7804/7810 型示波器测量电压、相位、时间和频率 
使用 SS7804/7810 型示波器测量电压、相位、时间和频率的一般方法和 1.4 节所介绍的
方法相同,这里不再赘述。下面补充介绍如何使用 SS7804/7810 型示波器的 CRT 读出功能
进行测量。 
采用游标测量, 屏幕上以数字直接显示出测量结果,简单清晰,且测量精度高,因此受
到普遍的欢迎。 
一、 电压的测量 
 8
(1)直流电压的测量 
获得基线与被测电压所对应的扫描线后,按动游标切换按钮(ΔV-Δt-off),使屏幕
上出现两条水平的虚线,即处于ΔV 测量状态;再按动游标线选择按钮(TCK/C2),选择屏
幕右上角出现的“V-C1”,即两条虚线中的一条的端部有一亮点,旋转游标位移旋钮
(COARSE)移动游标,使其移到基线位置;再按动游标线选择按钮(TCK/C2),选择屏幕
右上角出现的“V-C2”,即另一条虚线的端部有一亮点,移动此游标到被测电压所对应的
扫描线上,屏幕下部显示出“ΔV1=***V”的字样,这就是被测的直流电压值。用此方法
测得的电压值具有 4 位有效数字,因此具有较高的测量精度。 
(2)交流电压的测量 
在屏幕上显示出稳定的波形之后,按动游标切换按钮,使屏幕上出现两条水平的虚线,
即进入ΔV(电压测量)状态。再按动游标线选择按钮,选择屏幕右上角出现“V-C1”,
即两条虚线中的一条的端部有一亮点,旋转游标位移旋钮(COARSE)移动游标,使其与被
测波形的下沿相切;再按动游标线选择按钮(TCK/C2),选择屏幕的右上角出现的“V-C2”,
即另一条虚线的端部有一亮点,移动此游标与被测波形的上沿相切,则屏幕的下部会显示出
ΔV1=***V 的字样,这就是被测的交流电压的峰峰值。 
二、 相位的测量 
 
A  10μs  CH1 +AC        5.25 V?   HO:  0% 
                                   f:H = C2 
 
~ ~ 
图 2.7  测量两信号的相位差 
 
用双踪示波器测量两个信号之间的相位差是很方便的。测量时,要选定其中一个输入通
道的信号作为触发源,调整触发电平,使显示的两个波形稳定。调整两个通道的垂直位移旋
钮,使波形的中心大体通过屏幕的中心线。按动游标切换按钮,使屏幕上出现两条垂直的虚
线(参见图 2.2.7),即进入Δt 测量状态。再按动游标线选择按钮,选择屏幕右上角出现的
“H-C1”,即两条虚线中的一条的端部有一亮点,旋转游标位移旋钮(COARSE),移动游
标至被测波形 1 的过“零”点处;再按动游标线选择按钮(TCK/C2),选择屏幕右上角出现
的“H-C2”,即另一条虚线的端部有一亮点,将其移到被测波形 2 的过“零”点处,则在
 9
示波器屏幕的下部便显示出两条游标线之间的时间差Δt。将此时间差按(2.1)式转换成相
位差即可。 
°
Δ 360
T
t
=φ                                  (2.1) 
式中φ为相位差,Δt 为所测的时间差,T 为被测信号的周期。 
三、 时间的测量 
测量时间间隔(如周期、脉冲宽度、上升时间、下降时间等)即是测量两点间的时间差,
测量方法与上面测量相位差的方法类似,不再赘述。 
四、 频率的测量 
用 SS7804/7810 型示波器测量信号的频率,有如下两种方法: 
(1)用 CRT 读出功能测量。与上述方法相同,测量信号的周期 T 时,会在屏幕上同时
显示出时间差Δt(即周期 T)与其倒数 1/Δt,这个 1/Δt 就是被测信号的频率。 
(2)利用频率测试功能测量。用示波器进行测量过程中,当示波器正确同步后, 在屏幕
右下角会显示出作为触发源通道的信号频率,用此功能便可快速测出信号的频率。值得注意
的是,当作为触发源的被测信号中含有较大的高频噪声或干扰时,所显示的频率值可能是错
误的,此时可将触发耦合方式选择为高频抑制方式,保证所显示的频率值是正确的。 
 
 10

缩略图:

  • 缩略图1
  • 缩略图2
  • 缩略图3
  • 缩略图4
  • 缩略图5
当前页面二维码

广告: