黄崇-在實際操盤中如何正確使用波浪理論.pdf

  • 文件大小: 443.89KB
  • 文件类型: pdf
  • 上传日期: 2025-08-17
  • 下载次数: 0

概要信息:

股軒培訓班內部資料 請勿外傳 內部VIP QQ群:363026115
在實際操盤中如何正確使用波浪理論
黃崇
波浪理論的產生和發展
拉爾夫·納爾遜·艾略特(Ralph Nelson Elliott 
),是波浪理論的創始人。1871年7月28日出生在美國密蘇裏州堪薩斯市的瑪麗斯維利鎮Ma
rysville.1891年,也就是艾略特20歲的時候,他離家在墨西哥的鐵路公司工作。大約在1896
年,艾略特開始了他的會計職業生涯。在隨後的25年裏,艾略特在許多公司(主要是鐵路
公司)任職,這些公司遍佈墨西哥、中美洲和南美州。後來,他在瓜地馬拉大病一場,並
在1927年退 休。退休後,他回到加利福尼亞的老家養病。正是在這段漫長的休養期間,他
揣摸出了股市行為理論。他認為波浪理論是對道氏理論的必要補充。
1934年,艾略特與正在投資顧問公司任股市通訊編輯的查爾斯·J·柯林斯(CharlesJ·Col
lins 
)建立了聯繫,告訴了他自己的發現。到了1938年,柯林斯終於被他深深地折服了,於是
幫助他開始了他的華爾
街生涯,並且同意為他出版《波浪理論》(The Ware Principle 
)。柯林斯舉薦艾略特擔任了《金融世界》(Financial World )雜誌的編輯。
1939年,艾略特在這份雜誌上一邊發表12篇文章www.taoluege.com精心製作宣傳自己的理論
。1946年,也就是艾略特去世前兩年,他完成了關於波浪理論的集大成之作《自然法則-
-宇宙的奧秘》(Nature`sLaw--The SecretOf The Universe)。
波浪理論 
——道氏理論告訴人們何謂大海,而波浪理論指導你如何在大海上衝浪。
波浪理論(Wave Principle)的創始人—
拉爾夫.納爾遜.艾略特(R.N.Elliott)提出社會、人類的行為在某種意義上呈可認知的型
態(Patterns)。利用道瓊斯工業平均(Dow Jones Industrial 
Average,DJIA)作為研究工具,艾略特發現斷變化的股價結構性型態反映了自然和諧之美
。根據這一發現他提出了一套相關的市場分析理論,精煉出市場的十三種型態(Pattern)
股軒培訓班內部資料 請勿外傳 內部VIP QQ群:363026115
或謂波(Waves),在市場上這些型態重複出現,但是出現的時間間隔及幅度大小並不一
定具有再現性。爾後他又發現了這些呈結構性型態之圖形可以連接起來形成同樣型態的更
大的圖形。這樣提出了一系列權威性的演譯法則用來解釋市場的行為,並特別強調波動原
理的預測價值,這就是久負盛名的艾略特波動理論。
五升三降是波浪理論的基礎
(文章來源:股市馬經 ) 五升三降是波浪理論的基礎
“當我們經歷了許多難以想像與預測的經濟景氣變化,諸如經濟蕭條、大跌以及戰後重建
和經濟繁榮等,我發現艾略特的波浪理論和現實經濟的發展脈動之間竟是如此地相互契合
。對於艾略特波浪理論的分析、預測能力,我深具信心。”
——《The Elliott Wave Principle—A Critical Appraisal》
如果由我選出本世紀最有價值的發現,我會選“艾略特波浪理論”。因為它是自然界波動
規律的一種近似“數學表達模型”。基本上,它和其他股市分析方法不處在同一層次上。
如果以集合來說明,就如圖所示。事實上,可能是運氣的關係,瑞福尼森·艾略特(Ralph 
Nelson 
Elliott)竟然在養病的三年期間,通過對道·瓊斯工業平均指數的仔細研究,而發現我們現
在所謂的“波浪理論”,就像“高爾夫球落點問題”一樣,我們已經無從知道艾略特是如
何發現的,只能說是他的運氣而已。
股軒培訓班內部資料 請勿外傳 內部VIP QQ群:363026115
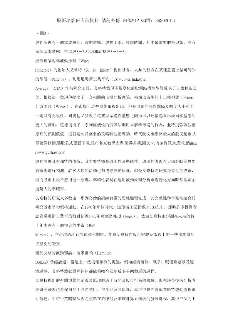
·圖2·
波動原理有三個重要概念:波的型態、波幅比率、持續時間。其中最重要的是型態。波有
兩個基本型態:推進波5-3-5-3-5和調整波5-3-5。
波浪理論也稱波動原理(Wave 
Principle)的創始人艾略特(R.N.Elliott)提出社會、人類的行為在某種意義上呈可認知
的型態(Patterns)。利用道瓊斯工業平均(Dow Jones Industrial 
Average,DJIA)作為研究工具,艾略特發現不斷變化的股價結構性型態反映了自然和諧之
美。根據這一發現他提出了一套相關的市場分析理論,精煉出市場的十三種型態(Pattern
)或謂波(Waves),在市場上這些型態重複出現,但是出現的時間間隔及幅度大小並不
一定具有再現性。爾後他又發現了這些呈結構性型態之圖形可以連接起來形成同樣型態的
更大的圖形。這樣提出了一系列權威性的演譯法則用來解釋市場的行為,並特別強調波動
原理的預測價值,這就是久負盛名的艾略特波動理論。時代圖文全網路最大的股民超市,大
量證券軟體,選股公式更新下載,股市名家教學光碟,證券書籍,圖文卡,內參資訊,免費電影http:/
/www.gushow.com
波動原理具有獨特的價值,其主要特徵是通用性及準確性.通用性表現在大部分時間裏能
對市場進行預測,許多人類的活動也都遵守波動原理。但是艾略特之研究是立足於股市,
因而股市上最常應用這一原理。準確性表現在運用波動原理分析市場變化方向時常常顯示
出驚人的準確率。
艾略特的研究大多數由一系列奇妙的訓練有素的思維過程完成,其完整性和準確性適合於
研究股市平均價格運動。在1940年那個時代,道瓊斯工業指數才100左右,那時許多投資者
認為道瓊斯工業平均很難超過1929年達到之峰頂(Peak)。然而艾略特則預測在未來的數
十年中將有一個很大的牛市(Bull 
Market),它將超過所有的預測和期望。後來艾略特在股市宏觀及微觀上的一些預測得到
了歷史的證實。
關於艾略特波動理論,哈米爾頓(Hamilton 
Bolton)曾經說過:當遇上一些很難預測的災難,例如經濟蕭條、戰爭、戰後重建以及經
濟過熱,艾略特波動原理往往都能夠較恰當地反映事態發展的過程。
艾略特提出的有關型態的定義及原理經過了時間及股市行為的檢驗。現在許多技術分析者
在研究圖表時多偏向於工具之使用,很少涉及其原理,本書中我們將就艾略特波動原理進
行論述。牛市中艾略特法則之焦點在於跟蹤及準確計算五個波的發展進程,其中三個向上
股軒培訓班內部資料 請勿外傳 內部VIP QQ群:363026115
運動的波(Waves Up)和兩個間隔其中的向下運動的波(Waves 
Down),這一概念也就是現在通俗說法"所有牛市均有三條腿"。在市場上,哪里是牛市之
腿,抑或根本不是牛市,有各種不同的定義方法。反過來,波動原理中又將一系列的腿解
釋為一條完整的腿。
在1938年的著書《波動原理》和1939年一系列的文章中,艾略特指出股市呈一定的基本韻
律和型態,五個上升波和三個下降波構成了八個波的完整迴圈。三個下降波作為前五個上
升波之調整(Correction),圖2表示五個代表上升方向的推進波(Impulse 
Waves)和三個調整波(Corrective Waves)。
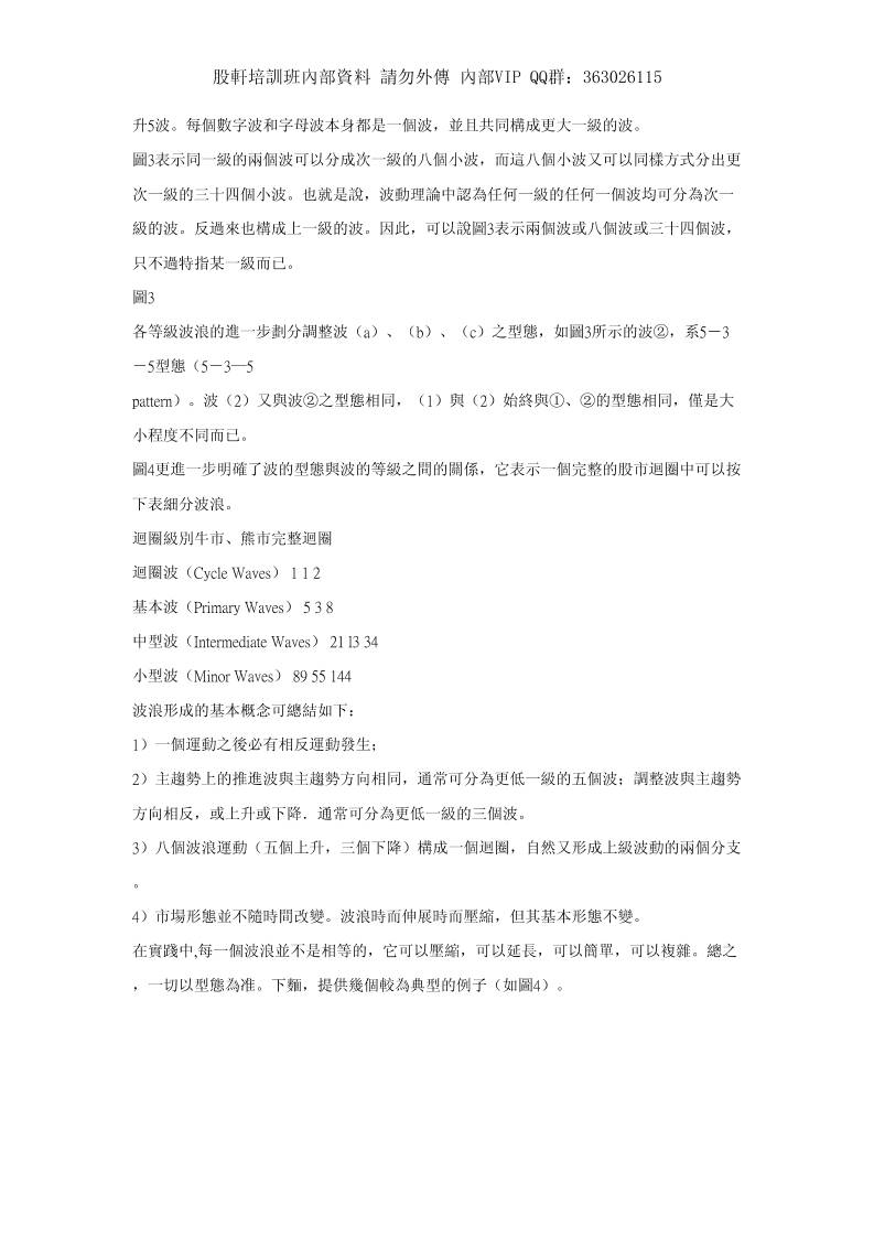
這裏我們要討論一下本書中的一些用語。首先5波是指一個由圖2中1、2、3、4、5五個波構
成的波浪,3波是指一個由圖2中a、b、c三個波構成的波浪。當我們說推進波為5-3-5-3-
5型態時就是指推進波可以由五個子波構成,這五個子波又分別由5波、3波、5波、3波、5
波構成,如圖3所示。
·圖3各等級波浪的進一步劃分· 
波 1、3、5謂推進波(Impulse 
Waves,或方向波),推進波的基本型態如圖3中①所示,系5—3—5—3—
5型態。波2、4謂調整波(Corrective 
Waves),波2調整波1,波4調整波3,波l、2、3、4、5構成的5波由波a、b、c構成的 
3波調整。調整波的基本型態如圖3中②所示,系5—3—
5型態。一個完整的迴圈由八波組成,其中包括兩種類別的波,即數字波(Numbered 
Phase)或5波,以及字母被(Lettered Phase)或3波。
接著開始另一個相似的迴圈,亦由五個上升波和三個下降波組成。隨後又延伸出五個上升
波。這樣完成了一個更大的上升5波,並且接著發生一個更大的3波向下調整前面發生的上
股軒培訓班內部資料 請勿外傳 內部VIP QQ群:363026115
升5波。每個數字波和字母波本身都是一個波,並且共同構成更大一級的波。
圖3表示同一級的兩個波可以分成次一級的八個小波,而這八個小波又可以同樣方式分出更
次一級的三十四個小波。也就是說,波動理論中認為任何一級的任何一個波均可分為次一
級的波。反過來也構成上一級的波。因此,可以說圖3表示兩個波或八個波或三十四個波,
只不過特指某一級而已。
圖3 
各等級波浪的進一步劃分調整波(a)、(b)、(c)之型態,如圖3所示的波②,系5-3
-5型態(5-3—5 
pattern)。波(2)又與波②之型態相同,(1)與(2)始終與①、②的型態相同,僅是大
小程度不同而已。
圖4更進一步明確了波的型態與波的等級之間的關係,它表示一個完整的股市迴圈中可以按
下表細分波浪。
迴圈級別牛市、熊市完整迴圈
迴圈波(Cycle Waves) 1 1 2
基本波(Primary Waves) 5 3 8
中型波(Intermediate Waves) 21 l3 34
小型波(Minor Waves) 89 55 144
波浪形成的基本概念可總結如下:
1)一個運動之後必有相反運動發生;
2)主趨勢上的推進波與主趨勢方向相同,通常可分為更低一級的五個波;調整波與主趨勢
方向相反,或上升或下降.通常可分為更低一級的三個波。
3)八個波浪運動(五個上升,三個下降)構成一個迴圈,自然又形成上級波動的兩個分支
。
4)市場形態並不隨時間改變。波浪時而伸展時而壓縮,但其基本形態不變。
在實踐中,每一個波浪並不是相等的,它可以壓縮,可以延長,可以簡單,可以複雜。總之
,一切以型態為准。下麵,提供幾個較為典型的例子(如圖4)。 
股軒培訓班內部資料 請勿外傳 內部VIP QQ群:363026115
·圖4 完整的波浪及次級波數目·
波動原理的標記方法  
為了掌握波動原理,需要瞭解波的標記符號及標記方法。但是波的等級是相對的概念,波
的標記之核心在於選擇一種最有效率的標記方法。
艾略特選用了下述九個術語來記述波浪等級:
特大超級迴圈級(Grand Superrcyclc) 超級迴圈級(Supercycle)迴圈級(Cycle)
基本級(Primary) 
中型級(Intermediate) 
小型級(Minor)
細級(Minute) 
微級(Minuette) 
次微級(subminuette)
在波浪理論應用中如何準確地辨別波的級別常常是一個困難的問題。特別是在一個新的波
開始時,很難判定最後的小波屬於哪個級別。幸運的是波浪等級僅僅是相對的概念。但是
儘管這樣,以上的等級標號仍反映了波的相對大小。例如,當論及美國股市自1932年上升
時,其股價波浪等級一般按下述方式歸類:
股軒培訓班內部資料 請勿外傳 內部VIP QQ群:363026115
1932—1937 第一個迴圈級的波浪
1937—1942 第二個迴圈級的波浪
1942—1965(6) 第三個迴圈級的波浪
1965(6)—1974 第四個迴圈級的波浪
1974—19?? 第五個迴圈級的波浪
每個迴圈級的波浪之子波就是基本級的波浪.進一步又可分為中型級波浪等等。
還可以用數字波(Numbered Waves)和字母波(Lettered 
Waves)來標識股市中波浪的不同等級。
波波等級 五個方向波 三個調整波
超級迴圈級 (I) (II) (III) (IV) (V) (A) (B) (C)
迴圈級 I II III IV V A B C
基本級 [1] [2] [3] [4] [5] [A] [B] [C]
中型級 (1) (2) (3) (4) (5) (a) (b) (c)
小型級 1 2 3 4 5 A B C
細級 I ii iii iv v a b c
微級 1 2 3 4 5 a b c
上述表記方法非常接近艾略特使用的方法,但下述方法卻更加序列化。
波波等級 五個方向波 三個調整波
特大超級迴圈級 [I] [II] [III] [IV] [V] [A] [B] [C]
超級迴圈級 (I) (II) (III) (IV) (V) (A) (B) (C)
迴圈級 I II III IV V A B C
基本級 I II III IV V A B C
中型級 [1] [2] [3] [4] [5] [a] [c]
小型級 (1) (2) (3) (4) (5) (a) (b) (c)
細級 1 2 3 4 5 a b c
微級 1 2 3 4 5 a b c
在艾略特的記號系列中,"CYCLE"僅僅是用來表述波浪的等級,而非在特殊意義上的"迴圈
"(Cycle)。通常,有基本級或迴圈級的波。也容易和道氏理論中的主升運動(Primary 
Swing)或主升市場(Primary Bull 
Market)的用語相混淆。其實至於用什麼符號並不要緊,關鍵是選擇一種最有效率的表述
股軒培訓班內部資料 請勿外傳 內部VIP QQ群:363026115
方法。此外我們還要涉及一個定義牛市和熊市的問題。超級迴圈的B波在特大超級迴圈中
可能持續相當長的時間且幅度極大,甚至超過許多牛市,因而在公共媒體上往往也成為所
謂牛市,儘管在彼動原理的體系上仍被標為熊市記號。
統而言之,波浪理論之下有許多不同大小的牛市和熊市。仔細考察一下艾略特之基本概念
,實際上牛市很簡單地說就是一個上升5波,而熊市則是一系列調整這一上升趨勢的波動。
艾略特波浪基礎-推動浪形態(Impulse Patterns)
艾略特波浪基礎-推動浪形態(Impulse Patterns)
推動模式有五浪構成。五浪向上或向上方向均可。下麵是一些例子。第一浪通常只是由一
小部分交易者參與的微弱的波動。一旦浪1結束,交易者們將在浪2賣出。浪2的賣出是十分
兇惡的,最後浪2在不創新低的情況下,市場開始轉向啟起下一浪波動。 
浪3波動的初始階段是緩慢的,並且它將到達前一次波動的頂部 (浪1的頂部)。
 
股軒培訓班內部資料 請勿外傳 內部VIP QQ群:363026115
上面的圖
交易者並不確信這是一次向上的趨勢,並且利用這次波動增加空頭(shorts)。如果他們的
分析是正確的話市場不能到達前一浪波動的頂部。
因此,大量的停損單的現象將在浪1頂部上方出現。
浪3的波動獲得了動力並且到達了浪1的頂部。在浪1頂部被突破的同時,那些停損單被觸及
了。根據停損量的大小,將在浪3上產生一個跳空缺口。在浪3上升的過程中,跳空缺口是
一個好的現象,在停損單被觸及之後,浪3的波動將引起交易者的注意。
以下的序列將是這樣:初始時在底部做多頭的交易者可以觀望。他們甚至可能決定增加頭
寸。
股軒培訓班內部資料 請勿外傳 內部VIP QQ群:363026115
處於停損出局狀態的交易者(經過一段徘徊不安之後)斷定行情是向上的,並決定買進參
與波動,這種突增的興趣給浪3的波動提供了動力。
這時,大多數的交易者已經斷定這浪行情是上升的。 
最後,這種買進的瘋狂變弱了,浪3進入了停滯。獲利回吐這時開始蔓延。
在低點做多的交易者決定將利潤兌現。他們獲得了良好的交易並開始保護他們的利潤。這
就引發一次價格的回落,從而形成浪4。
浪2是一次兇惡的賣出,浪4是一次有序的獲利回吐。 
當獲利回吐進行的過程中,大多數交易者仍然確信行情是向上的。他們或者是遲了一步進
入這一次波動,或是正處於猶豫不決。 
他們認為這次獲利回吐是一次買進的好機會和平倉的好機會。 
在浪4結束之時,更多的買單開始介入,價格開始再次波動上升。 
浪5的波動缺乏象浪3波動時擁有的巨大的熱情和力量。當價格在浪3上方創出新高以後,浪
5內部的動量相對於浪3運行過程是很小的。 
股軒培訓班內部資料 請勿外傳 內部VIP QQ群:363026115
最後,當這種缺乏光澤的買進熱情熄滅時,市場已經起到了頭部,並進入下一個階段。
艾略特波浪基礎--推動浪及其變異型態
艾略特波浪基礎--推動浪及其變異型態
如果在你面前站著一只動物,你一定可以知道這是人或者是貓或是其他你所知道的動物,
如果是一個人,你會知道他的哪部分與你不一樣,但你會知道他是。
在艾略特波浪理論中,波浪的型態決定了其性質是推動浪還是修正浪。但是每一個浪的型
態也不完全一樣。在現實情況中,推動浪會因基本面的不同而出現一些變異型態。但以標
準的推動浪來說,它們是五浪推動的,在牛市中是五浪上升,在熊市中是五浪下跌,五浪
結束就會運行修正浪(見圖1)。推動浪的變異型態則有數個種類。最初艾略特只提出了
“浪的延伸”、“失敗的第5浪”、“傾斜三角形”等類型。後來,又有人進一步指出,
還有“第二種傾斜三角形”等形態。
所謂浪的延伸,是指浪的運動發生放大或拉長的現象。當波浪發生延伸時,將會使得此一
波浪序列形成大小相似的九浪,而如果延伸浪中再出現延伸,則我們會見到十三個大小相
似的波浪。根據我的經驗,在現實中波浪的延伸是經常出現的,也許在未來,浪的延伸會
被認為是推動浪的正常型態。如果在分析中無法辯認是哪一個波浪出現延伸,這不要緊。
因為在艾略特的理論體系中,五浪、九浪與十三浪甚至十七浪的意義是一樣的(見圖2)
。我們所關心的是波浪的延伸到底給予我們什麼好處。一般情況下,三個推動浪中有且僅
有一個浪出現延伸。這個事實,使波浪的延伸現象變成了預測推動浪運行長度的一個相當
有用的依據。舉例來說,如果投資者發覺第3浪出現延伸時,那麼第5浪理應只是一個和
第1浪相似的簡單結構。或者,當第1浪與第3浪都是簡單的升浪,則有理由相信第5浪
可能是一個延伸浪,特別是當成交量急劇增加時。請注意,在成熟的股市,延伸浪經常會
股軒培訓班內部資料 請勿外傳 內部VIP QQ群:363026115
出現在第3浪中;而在新興股市中,第5浪往往也出現延伸的現象。
推動浪可以延伸,也可以失敗。艾略特使用“失敗型態”的字眼,藉以描述第5浪的運動
未能突破第3浪終點的價格水準。也有人使用“未完成的第5浪”這個詞表達上述意思(
見圖3)。我認為,如果不使用“失敗的”這個詞,則不如使用“未創新高(低)的”。因
為“未完成的”很容易讓人誤以為第5浪尚未結束。
當第5浪不能創新高(低)時,很可能市場會出現大逆轉。其包含的深層意義,並非在此
三言兩語所能說得清楚。要特別提醒讀者的是,在實戰應用中一定要注意第5浪中的次一
級5個小浪清晰出現後才可確認此“失敗5浪”。否則,可以演變成“4浪b”,只要它
是3浪運行的。“失敗的第5浪”的出現,大多數情況下是由於基本面出現突然的重大變
化而造成的。例如,利率變動、戰爭、政變等。不過,單有基本面的變化而第3浪沒有過
股軒培訓班內部資料 請勿外傳 內部VIP QQ群:363026115
分揚升的話,則也很難令第5浪失敗。正如現實世界難以完美一樣,股市也經常會出現令
人遺憾的地方。除了“延伸”和“失敗”之外,傾斜三角形型態也是推動浪的變異型態。
相對前兩者來說,這確實是較為少見的。艾略特認為,傾斜三角形為推動浪中的一種特殊
型態,主要出現在第5浪的位置。
他指出,在股市中,一旦出現一段走勢呈現快速上升或趕底的狀況,其後經常會出現傾斜
三角形型態(圖4)。
艾略特波浪基礎- 調整浪形態(Corrective Patterns)
艾略特波浪基礎- 調整浪形態(Corrective Patterns)
調整是十分難以掌握的,許多艾略特交易者在推動模式階段上賺錢而在調整階段再輸錢。
一個推動階段包括五浪。調整階段由三浪組成,但有一個三角形的例外。一個推動經常伴
隨著一個調整的模式。調整模式可以被分成兩類。 
簡單的調整
僅僅有一種模式是簡單調整形態。這種形態叫作“之字型調整”。
一個“之字型調整”是一個三浪模式,其中B浪不能回調到A浪的75%之上。C浪將在A浪之
下形成一個新低,之字型調整的A浪經常會有五浪。在另外兩個調整(平坦型調整、不規
則型調整) 中,A浪有三浪。這樣,如果你能識別一個有五浪組成的A浪,你就能斷定這
個調整是“之字型調整”型。
股軒培訓班內部資料 請勿外傳 內部VIP QQ群:363026115
之字型調整”中的費波納茨比率
浪 B
浪 B = 通常浪A 的50% 浪B不能超過浪A的75%
浪 C
浪 C = 或者1倍 X 浪A或者1.62倍 X 浪A
或者2.62倍 X浪A
一種簡單調整通常稱作一個之字型調整
股軒培訓班內部資料 請勿外傳 內部VIP QQ群:363026115
複雜的調整由三種類型組:
平坦型 不規則型 三角形型
平坦型的調整
在平坦型調整中,每一浪的長度是相同的。經歷過一次五浪的推動模式之後,市場進入浪
A。而後,市場波動向上形成浪B,並到達前期高位。最後,市場下滑形成浪C,並到達前
期浪A的低位。
上面的圖
股軒培訓班內部資料 請勿外傳 內部VIP QQ群:363026115
上面的圖
不規則的調整
在這種調整類型中,浪B會創一個新高,最後的浪C會下降至浪A的開始處,甚至更低。
股軒培訓班內部資料 請勿外傳 內部VIP QQ群:363026115
不規則調整中的費波納茨比率
浪 B =或者1.15倍 X 浪A或者1.25倍 X 浪A
浪 C = 或者1.62倍X 浪A或者2.62 倍 X 浪A
三角形型調整
除了前三種調整模式外,這裏有另外一種經常出現調整模式,這種模式叫作三角形型模式
。艾略特波浪三角形方法與其它的三角形研究十分不同。艾略特三角形是一種五浪之間相
互穿插的模式。一個三角形的五個次級浪依次呈現浪A、B、C、D和E序列。
大多數普通的三角形是作為第4浪出現的(大五浪的第4浪)。一個三角形有時可以看作是
一個擁有三個浪調整的B浪。三角形是十分難以琢磨和令人混淆的。在採取行動之前,交
易者必須仔細研究一下這種模式。價格將趨向於以一個迅速的“刺”衝破三角形。
股軒培訓班內部資料 請勿外傳 內部VIP QQ群:363026115
當三角形發生在第4浪時,市場將以與第3浪相同的方向刺破三角形。當三角形發生在B浪
時,市場將以與浪A相同的方向刺破三角形。
交替準則
如果第2浪是一個簡單的調整,
應當期待第4浪是一個複雜的調整。
如果第2浪是一個複雜的調整,
應當期待第4浪是一個簡單的調整。
艾略特波浪基礎--推動浪及其變異型態
艾略特波浪基礎--調整浪的變異型態
常人共有10指和10趾。但平常,我們也見過12指的人,我們不能說他不是人,只能說他有
些怪而已。修正浪有時候也會出現這種情況,這些變異的型態就像突變的染色體一樣,令
人厭煩。不過,沒有這些變異型態的存在,波浪理論也就失去了穩固的根基。歷史上不少
波浪理論的追隨者都紛紛提出了自己所認為的也屬於修正浪一種的變異型態,乃至國內,
也有人標新立異列出許多古靈精怪的型態,企圖為其說法或浪型劃法提供足夠的證據。在
我來看,當一種理論已經成為“標準”之後,不要輕易去做改動。特別是他所觀察的市場
缺乏足夠的自由競爭機制,這樣往往由於取樣的不准確而造成的錯誤,會令人對這種理論
股軒培訓班內部資料 請勿外傳 內部VIP QQ群:363026115
產生誤解。
下麵,我們先看看幾種變異型態:
(1)強勢三角形,通常三角型態中每一個次級浪均是依次遞減(增)的,但在某些時候
,特別是收縮三角形中,b浪會突破a浪的始點,這樣就形成了強勢三角形型態(如附圖1
)。這種情況的出現,說明市道極為強勁,但也令分析師會束手無策。究竟是新一輪升勢
還是b浪反彈?的確是一件頭痛的事情。
(2)前置三角形:以前,我們曾經討論過傾斜三角形的情況。它出現在第5浪居多,但是
也可以出現在c浪中。其內部結構為3-3-3-3-3的形態。現在,另一種傾斜三角形也值
得我們關注。它的內部結構為5-3-5-3-5的形態(如圖2)
這種情況在鋸齒型的A浪中最為常見。有時候,第1浪也會出現。我認為,價格波動除了
溫和的平臺型之外就是兇狠的鋸齒型,兩者之間差距太大。如果某些時候,當一組5浪中的
第1(或5)個小浪走得過急,那麼將會出現一組不可思議的5浪,其幅度之大有可能動搖波
浪理論的根基。因此,前置三角型態的出現,就是兩者之間的某種平衡——
雖然是5浪下跌但也不至於跌得太多。即便如此,其後出現的b浪仍然是屬於較弱的類型,
投資者不可有過高的期望。
股軒培訓班內部資料 請勿外傳 內部VIP QQ群:363026115
(3)變異的鋸齒型:艾略特曾經指出,有一種非常態修正浪,b浪將如鋸齒型中的一樣
,並未爬升到a浪的始點水準,便已結束,而隨後的c浪也未跌破a浪的終點。
如果這種型態事實上存在的話,確實是“失敗c浪”。事實上,艾略特提出這個型態是不
正確的,它從根本上動搖了整個波浪理論的根基。至少以我的經驗來看,小時圖以上的任
何價格走勢至今尚未發現有這樣的例子。以深滬股市為例,5分鐘圖上倒經常見到有類似的
型態出現。但是如果仔細地劃分,十有八九可以歸到其他型態中。我希望讀者不在萬不得
已時,不要作出這樣的劃分(如圖3)。
(4)非常態頂部:這個極為少見的變異型態,是在特定環境下出現的。艾略特在其著作
中,用了較多的筆墨去解釋這個概念。他指出,如果第5浪出現延伸,發生且終止在一個更
股軒培訓班內部資料 請勿外傳 內部VIP QQ群:363026115
大規模的第(5)浪之內,而一個相當大型的空頭市場即將到來時,則此即將到來的空頭市
場(修正浪),如果不是以一個相當異常的小擴張平臺型態作為前導(a浪),那麼其中
的c浪,相對於a浪而言,將會顯得非常地長(如圖4)。對於這種說法,後人莫衷一是。
有人認為這和第(3)中所列出的變異型態一樣屬於概念性錯誤。但是,就我個人的經驗而
言,在一些小型的頂部確實曾出現過這樣的情況。而作出其他形式的劃分雖然也可以,但
沒有這樣劃分來得自然。諸位請記住,波浪理論既然是自然法則,那麼在劃分上總是有許
多種解釋,如果你的眼睛看著不順眼,於是,錯誤的概率就在加大了。我建議讀者在實際
運用時大膽使用這種劃分。
(5)“A-B底”:在自然法則中,艾略特曾經提出一個所謂“A-B基礎”的結構,
在A-B底的型態中,市場在結束一段符合波浪劃分的下跌走勢之後以3浪向前推進,然後
再出一段3浪下跌,最後才進入多頭市場。事實上,這種所謂的特殊型態根本上不存在。如
果成立的話,那麼“五升三降”的波浪理論自然就瓦解。
上述變異型態,有些至今尚未能在業界取得共識。至少,我認為第(3)及第(5)項不能
成立。另外,艾略特還提到了一種叫“半月”的形狀。但不是修正浪的具體型態(如圖5)
,它只是價格指數走勢的描述。在一個上升或下跌過程中,市場的多空力量對比緩慢地變
化,以至突然加速,然後在一根長陽或長黑中結束。充分反映了股市中投資人的心理變化
狀況。至今,我們已介紹完所有的波浪型態。有時候雖難看一點,但從我開始認識波浪理
論開始到現在,沒有一段走勢其型態劃分在上述討論的型態之外。
股軒培訓班內部資料 請勿外傳 內部VIP QQ群:363026115
起碼,波浪理論可以滿足了中國股市分析的需要。至於有些人認為波浪理論不適合中國市
場,我倒有興趣知道,他對波浪理論的認識到底有多少?
 
艾略特波浪基礎--黃金比率和費波納奇數列
  艾略特波浪基礎--黃金比率和費波納奇數列
一、斐波南希數列為波浪理論的結構基礎
艾略特,波浪理論的開山祖師,在1934年公開發表波浪理論,指出股市走勢依據一定的模
式發展,漲落之間,各種波浪有節奏地重複出現,艾略特創立的波浪理論,屬於一整套精
細的分析工具,包括下列三個課題:1、波浪運行的形態;2、浪與浪之間的比率;3、時間
星期。
艾略特在1946年發表的第二本著作,索性就命名為《大自然的規律》(Nature's 
Law)。波浪理論第二個重要課題,系浪與浪之間的比率,而該比率實際上跟隨神奇數字
系列發展。艾略特在《大自然的規律》一書中談到,其波浪理論的數字基礎是一系列的數
列,是斐波南希在13世紀時所發現的,因此,此數列一般卻稱之謂斐波南希數列。
神奇數字系列本身屬於一個極為簡單的數字系列,但其間展現的各種特點,令人對大自然
奧秘,感歎玄妙之餘,更多一份敬佩。
股軒培訓班內部資料 請勿外傳 內部VIP QQ群:363026115
其實早在中國《道德經》第四十三章中就道出了神奇數字系列的真諦:“道生一,一生二
,二生三,三生萬物。”神奇數字系列包括下列數字:
1,2,3,5,8,13,21,34,55,89,144,233,377,610,987,1597……直至無限。
構成斐波南希神奇數字系列的基礎非常簡單,由1,2,3開始,產生無限數字系列,而3,
實際上為1與2之和,以後出現的一系列數字,全部依照上述簡單的原則,兩個連續出現的
相鄰數字相加,等於一個後面的數字。例如3加5等於8,5加8等於13,8加13等於21,……
直至無限。表面看來,此一數字系列很簡單,但背後卻隱藏著無窮的奧妙。這個數列被稱
為費波納奇數列。這個數列有如下特性:
       (1)任何相列的兩個數字之和都等於後一個數字,
例如:
          1+1=2;
          2+3=5;
          5+8=13;
          144+233=377;
          ……
       
(2)除了最前面3個數(1,2,3),任何一個數與後一個數的比率接近0.618,而且越往後
,其比率越接近0.618:
          3÷5=0.6;
          8÷13=0.618;
          21÷34=0.618;
          ……
       (3)除了首3個數外,任何一個數與前一個數的比率,接近1.618。
有趣的是,1.618的倒數是0.618。
例如:
          13÷8=1.625;
          21÷13=1.615;
          34÷21=1.619;
          ……
二、平方的秘密
股軒培訓班內部資料 請勿外傳 內部VIP QQ群:363026115
俄羅斯著名數學家韋羅斯利夫,曾經發表的神奇數字研究論文報告中,提示許多有關斐波
南希神奇數字的神秘性,其中之一就是神奇數字平方的秘密。
1、由1開始,可能隨意選取連續出現的相鄰兩神奇數字,數目可不限,先將這些神奇數字
進行平方,然後將平方所得數字進行相加,其和必定等於最後一個神奇數字與接著出現的
下一個神奇數字相乘。
2、除了上述出現的兩個連續出現的神奇數字的平方具有的神奇的關係外,還具有兩個相隔
出現的神奇數字平方的神奇關係。其方法就是兩相隔神奇數字的高位神奇數字的平方減去
低位神奇數字的平方,兩平方數字之差的結果必然屬於另一個神奇數字。例:
5×5-2×2=21 8×8-3×3=55 13×13-5×5=144……
由上述分析,讀者不難理解,平方在波浪理論的定量分析上亦佔有一定的地位。例如,全
世界獨一無二的驚世股票豫園商城從其100元的票面飆升至10000元之上,正巧是其起始價
的平方值附近。是否我們可斗膽地說,滬市的起點是100附近,則未來等待它的目標10000
點?!
三、神奇數字比率
波浪比波浪之間的比例,經常出現的數字,包括0.236,0.382,0.618以及1.618等,這些數字中
的0.382和0.618我們亦稱之為黃金分割比率。實際上,上述比率的來源,亦來自於神奇數字
系列。
1、在斐波南希的神奇數字系列中,任取相鄰兩神奇數字,將低位的神奇數字比上高位的神
奇數字,其計算的結果會逐漸接近於0.618,數值位愈高的數字,其比率會更接近於0.618。
2、在斐波南希的神奇數字系列中,任取相鄰兩神奇數字,若與上述相反,將高位的神奇數
字比上低位的神奇數字,則其計算的結果會漸漸趨近於1.618。同理,數值位取得愈高,則
此比率會愈接近於1.618.
3、若取相鄰隔位兩個神奇數字相除,則通過高位與低位兩數字的交換,可分別得到接近於
038.2及2.618的比率。
4、將0.382與0.618兩個重要的神奇數字比率相乘則可得另一重要的神奇數字比率:0.382×0.
618=0.236 
上述幾個由神奇數字演變出來的重要比率:0.236,0.382,2.618以及0.5(其中0.236和0.618是著
名的黃金分割比率)是波浪理論中預測未來的高點或低點的重要工具.
四、神奇數字與股價波浪
在波浪理論的範疇內,多頭市況(牛市)階段可以由一個上升浪代表,亦可以劃分為五個
股軒培訓班內部資料 請勿外傳 內部VIP QQ群:363026115
小浪,或者進一步劃分為二十一個次級浪甚至還可以繼續細分出長至八十九個細浪,對於
空頭市況(熊市)階段,則可以由一個大的下跌浪代表,同樣對一個大的下跌浪可以劃分
為三個次級波段。或者可以進一步地再劃分出十三個低一級的波浪甚至最後可看到五十五
個細浪。
綜上所述,我們可以不難理解地得出這樣的結論,一個完整的升跌迴圈,可以劃分為二、
八、三十四或一百四十四個波浪。在此不難發現,上面出現的數目字,包括1、2、3、5、8
、13、21、34、55、89及144,全部都屬於神奇數字系列。
浪與浪之間的比率關係,亦經常受到斐波南希神奇數字組合比率的影響,下麵我們介紹神
奇比率與度量浪與浪之間的比例關係的具體運用:
1、對於推動浪來說,如果推動浪中的一個子浪成為延伸浪的話,則其他兩個推動浪不管其
運行的幅度還是運行的時間,都將會趨向於一致。也就是說,當推動浪中的第三浪在走勢
中成為延伸浪時,則其他兩個推動浪,第一浪與第五浪的升幅和運行時間將會大致趨於相
同。假如並非完全相等。則極有可能以0.618的關係相互維繫。
2、第五浪最終目標,可以根據第一浪浪底至第二浪浪頂距離來進行預估,他們之間的關係
,通常亦包含有神奇數字組合比率的關係.
3、對於A-B-
C三波段調整浪來說,C浪的最終目標值可能根據A浪的幅度來預估。C浪的長度,在實際
走勢中,會經常是A浪的1.618倍。當然我們也可以用下列公式預測C浪的下跌目標:A浪浪
底減A浪乘0.618;(4)對於對稱三角形的整理形態的波浪走勢來看,在對稱三角形內,每
個浪的升跌幅度與其他浪的比率,通常以0.618的神奇比例互相維繫。
所以,波浪理論與神奇數字,關係親密。為使讀者能較好地運用神奇數字對波浪的定量分
析,下麵列出與神奇數字比率及其派生出來的數字比率的特性:
(一)0.382:第四浪常見的回吐比率及部分第二浪的回吐百分比,B浪的回吐過程(ABC
浪以之字形運行);
(二)0.618:大部分第二浪的調整深度。對於ABC浪以之字形出現時,B浪的調整比率。
第五浪的預期目標與0.618有關。三角形內的浪浪之音質比例由0.618來維繫;
(三)0.5:0.5是0.382與0.618之間的中間數,作為神奇數比率的補充。對於ABC之字型調整
浪,B浪的調整幅度經常會由0.5所維繫。
(四)0.236:是由0.382與0.618兩神奇數字比率相乘派生出來的比率值。有時會作為第三浪
或第四浪的回吐比率,但一般較為少見,常常是在事後才如夢初醒,調整過程已經結束;
股軒培訓班內部資料 請勿外傳 內部VIP QQ群:363026115
(五)1.236與1.382:對於ABC不規則的調整形態,我們可以利用B浪與A浪的關係,借助1.
236與1.382兩神奇比例數字來預估B浪的可能目標值;
(六)1.618:由於第三浪在三個推動浪中多數為最長一浪,以及大多數C 
浪極具破壞力。所以,我們可以利用1.618來維繫第一浪與第三浪的比例關係和C 
浪與A浪的比例關係;
對於斐波南希神奇系列數字,讀者已經瞭解到在波浪理論中,尤其在對波浪理論的定量分
析中,起著極其重要的作用。其中0.382與0.618為常用的兩個神奇數字比率。其使用頻率較
其他的比率要高得多。在使用上述神奇數字比率時,投資者和分析者若與波浪形態配合,
再加上動力系統指標的協助,能較好地預估股價見頂見底的訊號。
另一方面,如果回吐幅度超過45%,則可以斷言0.382的支撐或阻力作用已失去。
同樣,當調整幅度起過70%時,亦表明0.618防線宣告失守。根據上述原則,投資者在具體
操作時可以利用它來設置停損點。
自然法則--宇宙的奧秘
我不想只重複前輩、大師的著作。否則,倒不如建議讀者去詳細閱讀由A·J·FROS
T和R·R·PRECHTER·JR合著的《艾略特波浪理論》(這是波浪理論的入門
必讀書目,當然需要仔細閱讀)。我懷疑,艾略特及其繼承者恐怕未必百分之一百“知道
”為什麼波浪理論是“自然律”的最近似表達之理論。我想,“新解”就是要向世人闡明
波浪理論的真諦。
還在孩童時代,我就很想知道我們的“世界”是如何(HOW)、為何(WHY)、何時
(WHEN)肇始的?它有多大?形狀如何?又由何物構成?從伽利略到哥白尼,從牛頓
到愛因斯坦,前輩大師所作的努力都值得我們敬佩。20世紀30、40年代,“大爆炸”理論
出現。比利時的喬治·勒梅特在此事的起步階段起了帶頭作用,他的“原始原子”理論乃
是“大爆炸”理論的鼻祖。40年代後期,俄國人喬治·蓋莫夫與他的學生拉爾夫·阿爾弗
和費伯特赫爾曼又邁出了最重要的幾步。1948年,阿爾弗和赫爾曼預言,從大爆炸散落的
殘餘輻射由於宇宙膨脹而冷卻,如今它所具有的溫度約為5K(即-268℃)。
1957年,前蘇聯物理學家詩茂諾夫(SHMAONOV)建造了一具天線,探測到了某種
在天空中不同方向上均勻的信號,與之相當的輻射所具有的溫度在1-7K之間。這些預言
與發現使人們開始認真研究大爆炸模型。人們對宇宙微波作了更多的觀測。1980年,美國
股軒培訓班內部資料 請勿外傳 內部VIP QQ群:363026115
粒子物理學家阿倫·古斯提出“暴脹宇宙”的概念。他認為我們這個可見的宇宙在極早期
階段經歷了一個短期的加速膨脹階段。所需的時間簡直是短極了。
從宇宙“誕生”後的10(-35)秒加速到10(-33)秒。這種理論的好處是完全解決了現
在我們為什麼觀察不到磁單極的問題,磁單極問題乃是極早期宇宙中視界尺度過小造成。
大統一時期(電磁力、引力、核力和放射能力統一)的視界尺度膨脹到今天也只能是100公
里左右的區域,與現實相差太大,但是只要加入暴脹的概念,這些問題就可以解決。經過
暴脹之後,宇宙的膨脹速度漸漸變慢。奇怪嗎?這和波浪理論中關於推動浪的描述十分相
似!暴脹階段是第3浪,此後的超長期膨脹是延伸的第5浪(指在“指數圖”上)。
更進一步,1983年前蘇聯物理學家安德列·林德提出隨機暴脹宇宙的想法。極早期宇宙中
不同的子宇宙經歷不同程度的暴脹。只有暴脹得足以產生尺度至少達90億光年的子宇宙,
存在的時間才會長得足以產生穩定的恒星、碳和有生命的觀測者。不過,既然有暴脹,就
必然伴隨著“坍聚”。這樣才可以保證宇宙永遠是運動的。這就是波浪理論的真諦!索羅
斯及其師認為科學是不可信的。他的基金取名“量子”,意印在此。他認為,愛因斯坦的
相對論“證明了”牛頓力學是錯誤的就是一個很好的例子。後人總是不斷證明前人是錯誤
的。事實上,如果不是這樣才是怪事呢。開始的時候,“科學”是“錯誤”,並且不斷逼
近“絕對正確”。
波浪理論描述了不斷進步的人類社會乃至宇宙萬物的發展進程。在可以預見的未來,肯定
會有人對波浪理論作出重大修改。我個人也已對一些細小的地方產生不滿,但暫時沒有更
好的解決辦法。
在另一方面,神學家對於大爆炸理論的描述非常滿意,特別是該理論中以前關於奇點的假
設。是這樣的,膨脹宇宙圖意味著過去必定出過某種災變事件。試想一下,我們的宇宙沿
著時間回溯,某一個時候任何東西都會與其他所有的東西撞在一起,這是“開端”,全部
品質被壓在無限小的空間裏。神學家認為,謝天謝地,上帝總算抽空創造了一個奇點!這
個奇點突然出現大爆炸,從而形成目前的宇宙。
宇宙有生有滅,萬物都有生有滅。總會有一天,我們堅固無比的宇宙會受到敵對勢力的圍
攻,直至崩潰!

缩略图:

  • 缩略图1
  • 缩略图2
  • 缩略图3
  • 缩略图4
  • 缩略图5
当前页面二维码

广告: