互联网公司技术架构资料.腾讯.微信.一亿用户增长背后的架构秘密.pdf

  • 文件大小: 3.43MB
  • 文件类型: pdf
  • 上传日期: 2025-08-17
  • 下载次数: 0

概要信息:

㞮䇟ᗞؑᢰᵟᙫⴁઘ仒 а̟ӯ⭘ᡧ໎䮯㛼
ਾⲴᷦᶴ〈ᇶ 
2012-05-15 07:56ᶕⓀ˖CSDNуは ֌㘵˖Ԉ⊏ 
[CSDN.NETуは Ԉ⊏/᮷] ᗞؑ——㞮䇟ᡈ⮕㓗ӗ૱ˈࡋ䙐〫ࣘӂ㚄㖁໎䙏䇠ᖅˈ
10њᴸ 5000з᡻ᵪ⭘ᡧˈ433ཙѻ޵ᆼᡀ⭘ᡧᮠӾ䴦ࡠаӯⲴ໎䮯䗷〻ˈॳз㓗
⭘ᡧ਼ᰦ൘㓯ˈ᩷а ᩷⇿ཙ⅑ᮠ䗷ӯ...൘ᢰᵟᷦᶴкˈᗞؑᱟྲօࡠڊⲴ˛ᰕ
ᙫ㓿⨶ǃᗞؑᢰᵟ⨶ࣙкˈ㞮䇟ᒯ⹄ࣘ൘㞮䇟བྷ䇢า൘ѝኡབྷᆖṑഝᇓ䇢⍫ˈࡽ
ᙫⴁઘ仒൘єሿᰦⲴ╄ 䇢ѝ᨝ᔰҶᗞؑ㛼ਾⲴ〈ᇶDŽ 
ઘ仒ˈ2001 ᒤ∅ъҾॾই⨶ᐕབྷᆖˈ䇑㇇ᵪуъ⺅༛DŽ2005ᒤޕ࣐㞮䇟ᒯᐎ⹄ਁ
䜘ˈশԫ QQ䛞㇡ᷦᶴᐸˈᒯ⹄ᢰᵟᙫⴁˈT4ᢰᵟуᇦˈᗞؑѝᗳࣙ⨶ᙫ㓿⨶DŽ 
 
(㞴䇥ᒵ⹊ࣟ⨼ᙱ㔅⨼Ƚᗤؗᢶᵥᙱⴇ ઞ付 CSDN䞃ഴ) 
ઘ仒ᢺᗞؑⲴᡀ࣏ᖂ㔃Ҿ㞮䇟ᔿⲴ“йսаփ”ㆆ⮕˖ণӗ૱㋮߶ǃ亩ⴞ᭿ᦧǃ
ᢰᵟ᭟᫁DŽᗞؑⲴᡀ࣏ᱟ൘йњᯩ䶒Ⲵ㔃ਸ∄䖳ྭˈ㜭ཏ䎵ࠪ㔍བྷཊᮠ਼㹼ᡆሩ
᡻ˈ֯ᗇᗞؑ䎠ࡠ∄䖳ࡽⲴս㖞DŽᡰ䉃ӗ૱㋮߶ˈ䙊؇Ⲵ䇢ቡᱟ൘ᚠᖃⲴᰦᵪڊ
ҶᚠᖃⲴһ ᧘̍ࠪҶ䟽䟿㓗࣏㜭 ൘̍ਸ䘲Ⲵᰦ䰤ԕᴰㅖਸབྷᇦ䴰≲Ⲵᯩᔿ᧘ࠪ৫DŽ
Ԇ䇔Ѫ൘ᮤњᗞؑⲴᡀ࣏ѝˈӗ૱㋮߶ঐҶᖸབྷа䜘࠶ᵳ䟽DŽ 
᭿ᦧᱟа⿽ᘱᓖ ᭿ᦧቡᱟ䈅䭉 
ᗞؑ⹄ਁഒ䱏䟼啃࣡а⿽䈅䭉ⲴؑԠ˖ԆԜඊؑˈ൘ӂ㚄㖁ᔰਁ䟼ˈྲ᷌㜭ཏᴹ
ањഒ䱏൘ᴤ⸝Ⲵᰦ䰤޵ቍ䈅ҶᴤཊᵪՊ(ᒦ㜭᭩䘋䗷ᶕ)ˈቡ㜭ᴹ(ᴤཊⲴ)ᵪՊ
㜌ࠪDŽ᭿ᦧᱟа⿽ᘱᓖˈ൘䖟Ԧᔰਁ䗷〻ѝˈ亩ⴞ㇑⨶㘵䜭Պ䶎ᑨᗼ䇣“ਈᴤ”
䘉њ䇽ˈնᱟ൘ᗞؑⲴ亩ⴞ䘀֌ѝᱟнਟԕⲴDŽഐѪᗞؑᗵ享㾱ᇩᗽ䈤ଚᙅ൘ਁ
ᐳࡽⲴॱ࠶䫏ˈҏ㾱ݱ䇨ԆਈᴤDŽ䘉ᱟ䶎ᑨབྷⲴ᥁ᡈˈഐѪᢃ⹤ҶᡰᴹՐ㔏亩ⴞ
ᔰਁⲴᑨ䇶DŽᡰᴹӪ䜭䈤нਟ㜭ࡠڊⲴˈնᗞؑࡠڊҶDŽ⹄ਁഒ䱏ᡰڊⲴа࠷䜭
ᱟ㾱㔉ӗ૱ߣㆆ㘵ᴹᴰབྷⲴ㠚⭡ᓖˈ㘼䘉њߣㆆ↓ᱟᗞؑ㜭ཏ㜌ࠪⲴޣ䭞DŽ 
⎧䟿㌫㔏кⲴ᭿ᦧ ᰐᔲҾᛜፆ䗩Ⲵ䐣㡎 
᭿ᦧᴹᖸཊഠຳˈྲ᷌ڊањঅᵪ⡸〻ᒿˈᱟਟԕࡠڊᖸ᭿ᦧⲴˈնᱟ㞮䇟↓൘
䘀֌Ⲵᱟањ⎧䟿㌫㔏ˈᴹॳз㓗⭘ᡧ਼ᰦ൘㓯ˈ൘ањঅ ⤜Ⲵ࣏㜭к⇿ཙᴹⲮ
ӯ㓗Ⲵ䇯䰞ˈ਼ᰦ䘈㾱؍䇱 99.95%Ⲵਟ⭘ᙗDŽ൘⎧䟿㌫㔏кᓄሩ亩ⴞᔰਁՊᴹᖸ
ѕ䉘Ⲵ㿴㤳 䜭̍䈤㾱ቭਟ㜭ቁⲴਈॆ ഐ̍Ѫ 90%-95%Ⲵ䭉䈟䜭ᱟ൘ਈᴤѝӗ⭏Ⲵˈ
ྲ᷌㌫㔏аⴤнਈᴤՊ㧧ᗇ䶎ᑨ儈Ⲵっᇊᓖˈնᱟᗞؑቡᱟ㾱൘ᛜፆ䗩䐣㡎DŽᗞ
ؑⲴ⹄ਁഒ䱏㾱ڊаӋһᛵˈ䇙᭿ᦧᔰਁਈᗇᴤㆰঅDŽ 
ྲօࡠڊ䘉а࠷˛ઘ仒䇔Ѫˈ俆ݸˈᗵ享ᔪ・䎧а⿽⣲✝Ⲵᢰᵟؑᘥˈቡᱟаᇊ
ᱟਟԕࡠڊⲴDŽ❦ਾˈ䴰㾱⭘аӋっപⲴᢰᵟ(⨶ᘥ)ᶕ᭟᫁ˈֻྲབྷ㌫㔏ሿڊǃ
䇙а࠷ਟᢙኅǃᗵ享ᴹส⹰㓴Ԧǃ䖫ᶮк㓯(⚠ᓖǃ⚠ᓖǃ޽⚠ᓖ˗㋮㓶ⴁ᧗˗䗵
䙏૽ᓄ)...ㅹㅹᶕ᭟᫁DŽ 
ഋབྷ⌅ಘ˖བྷ㌫㔏ሿڊǃ䇙а࠷ਟᢙኅǃ㾱ᴹส⹰㓴Ԧǃ䖫ᶮк㓯 
x བྷ㌫㔏ሿڊ˖ᖃ䇮䇑ᓎབྷ㌫㔏Ⲵᰦىˈᓄ䈕ቭ䟿ࢢ࠶ᡀᴤሿⲴ仇㋂ˈ
֯ᗇ亩ⴞѻ䰤Ⲵᖡ૽ᱟᴰሿⲴDŽ 
x а࠷ਟᢙኅ˖൘儈っᇊᓖǃ儈ᙗ㜭Ⲵ㌫㔏ѝ䰤ˈѪҶっᇊᙗ㜭ᢺᆳ䇮
䇑ᡀнਈॆⲴ㌫㔏ˈնѪҶ᭟ᤱ᭿ᦧ䴰㾱䇙а࠷Ⲵь㾯䜭㾱ਈᗇਟԕ
ᢙኅDŽ 
x ᗵ享ᔪ・ส⹰㓴Ԧ˖㾱䀓ߣ༽ᵲ䰞仈Ⲵᰦىˈ䴰㾱ሶᐢᴹⲴ㓿傼പॆ
лᶕˈപॆлᶕⲴь㾯ՊᡀѪ㌫㔏ѝⲴа䜘࠶DŽ 
x 䖫ᶮк㓯˖ᖃڊҶਈॆᒦᢺᆳӾᔰਁ⧟ຳѝ䜘㖢ࡠ⧠ᴹⲴ䘀㩕⧟ຳѝ
৫ˈ൘䘉њ䗷〻ѝˈ“⚠ᓖ”䘉њ䇽䶎ᑨޣ䭞ˈቡᱟ൘唁઼ⲭѻ䰤Ⲵ
䘹ᤙˈᗵ享㾱ਈᡀа⿽ሿ㿴⁑ቍ䈅ˈ޽䙀↕ᢙኅࡠ⎧䟿䗷〻ѝⲴањ
䰞仈DŽ  
བྷ㌫㔏ሿڊ——ӵӵᢺ⁑ඇਈᗇᴤѪ␵Რˈ䘉൘⎧䟿㌫㔏䇮䇑ᔰਁѝᱟнཏⲴˈ
䘈䴰㾱൘⢙⨶⧟ຳк䘋㹼࠶⿫䜘㖢ˈࠪ⧠䰞仈Ⲵᰦىਟԕᘛ䙏ਁ⧠ˈᒦф൘ᴰᘛ
Ⲵᛵߥл䀓ߣᦹDŽ 
 
ཝ㌱㔕ቅڐ ␭ᩣ⁗ᕅ 
ሶн਼Ⲵᓄ⭘䙫䗁⢙⨶ࢢ࠶⤜・ࠪᶕˈ⭘ᡧ⌘޼ⲫᖅǃLBS䙫䗁ǃ᩷а᩷䙫䗁ǃ┲
⍱⬦䙫䗁ǃ⎸᚟䙫䗁⤜・ᔰᶕDŽᢺޣ䭞Ⲵ䙫䗁␧ᩝ൘а䎧ˈᖃᡰᴹⲴ䙫䗁䜘㖢൘
਼ањᴽ࣑ಘкˈ⺞ᇎҏՊᑖᶕᖸབྷ᭿ᦧкⲴྭ༴ˈഐѪн䴰㾱仍ཆⲴ㘳㲁䜘㖢
઼ⴁ᧗Ⲵ䰞仈DŽ൘ᮤњᗞؑⲴ䙫䗁ѝˈਟ㜭⧠൘ᐢ㓿ᴹкⲮ⿽н਼Ⲵ䙫䗁ˈഐѪ
Պ൘䙫䗁Ⲵࢢ࠶к᣶࠶ᡀ 8-10 ⿽࠶ڊ⿫䜘㖢DŽ 
а࠷ਟᢙኅ——㖁㔌ॿ䇞ਟᢙኅǃᮠᦞᆈۘਟᢙኅ 
ᢙኅⲴޣ䭞⛩ᴹєඇDŽањᱟ㖁㔌ॿ䇞䴰㾱ᢙኅˈᖃ㾱ॷ㓗ањᯠ࣏㜭Ⲵᰦىˈ
ՊᴹаӋ∄䖳བྷⲴഠ䳮ˈᡰԕᡰᴹॿ䇞䇮䇑䜭∄䖳ੁެࡽᇩˈնᱟੁެࡽᇩ䘈 ᱟ
нཏⲴˈഐѪ㖁㔌ॿ䇞䇮䇑ᵜ䓛ᴹ䶎ᑨཊⲴ࣏㜭ҏՊᴹ∄䖳བྷⲴᆇ⇥ˈ⴨ޣⲴԓ
⸱ਟ㜭Պᴹᮠॳ㹼 䘉̍аඇн㜭䙊䗷᡻ᯩ߉ᔿᆼᡀDŽਟԕ䙊䗷 XML᧿䘠 䙊䗷 ᐕ̍޽
ާ㠚ࣘ⭏ᡀᡰᴹⲴԓ⸱ˈ䘉ᱟᗞؑ㧧ᗇᘛ䙏ᔰਁⲴањ䟽㾱Ⲵ⛩DŽ 
ਖཆаඇቡᱟ൘ᮠᦞᆈۘᯩ䶒ᱟᗵ享ਟᢙኅⲴDŽ൘ 2005ᒤ㔍བྷཊᮠ⎧䟿㌫㔏Ⲵ䇮
䇑䜭ᱟ䟷⭘പᇊᆇ⇥Ⲵᆈۘˈնᱟ൘⧠ԓ㌫㔏ѝՊ᜿䇶ࡠ䘉њ䰞仈ˈՊ䟷⭘ KVᡆ
㘵 TLVⲴᯩᔿˈᗞؑҏڊҶн਼Ⲵ䇮䇑DŽ 
ᢺ༽ᵲ䙫䗁䜭പॆлᶕˈᡀѪส⹰䖟ԦDŽ൘ᗞؑਾਠՊᴹࠐ⿽н਼Ⲵส⹰㓴ԦDŽ
བྷ㠤वᤜ˖ 
x Svrkit——Client/Server㠚ࣘԓ⸱⭏ᡀṶᷦ:10࠶䫏ᩝᔪ޵䜘ᴽ࣑
ಘ 
x LogicServer——䙫䗁ᇩಘ˖䲿ᰦ␫࣐ᯠ䙫䗁 
x OssAgent——ⴁ᧗/㔏䇑Ṷᷦ˖ᡰ㿱ণᡰᗇⲴⴁ᧗ᣕ㺘 
x ᆈۘ㓴Ԧ——ቿ㭭ᇩ⚮/ᢙᇩㅹ༽ᵲ䰞仈 
⚠ᓖǃ⚠ᓖǃ޽⚠ᓖ 
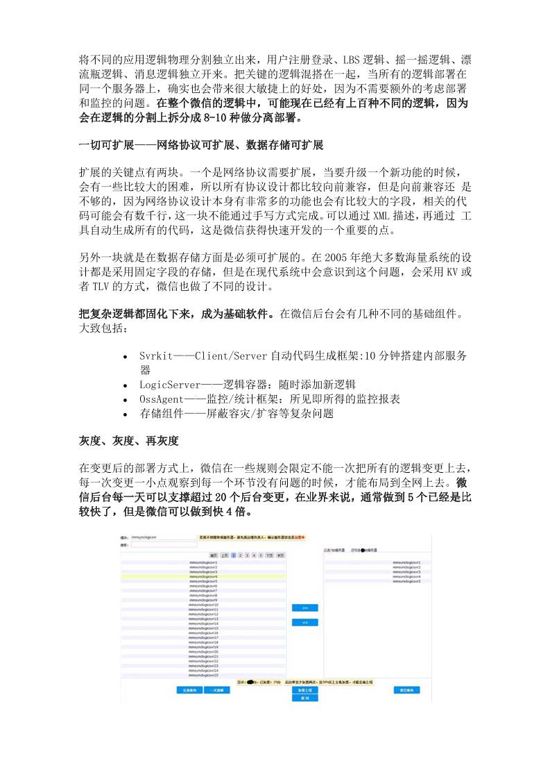
൘ਈᴤਾⲴ䜘㖢ᯩᔿкˈᗞؑ൘аӋ㿴ࡉՊ䲀ᇊн㜭а⅑ᢺᡰᴹⲴ䙫䗁ਈᴤк৫ˈ
⇿а⅑ਈᴤаሿ⛩㿲ሏࡠ⇿ањ⧟㢲⋑ᴹ䰞仈Ⲵᰦىˈ᡽㜭ᐳተޘࡠ㖁к৫DŽᗞ
ؑਾਠ⇿аཙਟԕ᭟᫁䎵䗷 20 њਾਠਈᴤˈ൘ъ⭼ᶕ䈤ˈ䙊ᑨࡠڊ 5 њᐢ㓿ᱟ∄
䖳ᘛҶˈնᱟᗞؑਟԕࡠڊᘛ  DŽؽ4
 
㞴䇥޻䜞Ⲻр㓵㌱㔕 
㘼ᡰ䉃⚠ᓖਁᐳˈᱟᤷ൘唁оⲭѻ䰤ˈ㜭ཏᒣ━䗷⑑Ⲵа⿽ਁᐳᯩᔿDŽAB testቡ
ᱟа⿽⚠ᓖਁᐳᯩᔿˈ䇙а䜘⭘ᡧ㔗㔝⭘ Aˈа䜘࠶⭘ᡧᔰ࿻⭘ Bˈྲ᷌⭘ᡧሩ B
⋑ᴹӰѸ৽ሩ᜿㿱ˈ䛓Ѹ䙀↕ᢙབྷ㤳തˈᢺᡰᴹ⭘ᡧ䜭䗱〫ࡠ Bк䶒 ᶕDŽ⚠ᓖਁ
ᐳਟԕ؍䇱ᮤփ㌫㔏Ⲵっᇊˈ൘ࡍ࿻⚠ᓖⲴᰦىቡਟԕਁ⧠ǃ䈳ᮤ䰞仈ˈԕ؍䇱
ަᖡ૽ᓖDŽ(൘㞮䇟ˈ⚠ᓖਁᐳᱟᴰᑨ䟷⭘Ⲵਁᐳᯩᔿѻа) 
ᆉᆀޥ⌅˖ਔѻᡰ䉃ழᡈ㘵ˈ㜌Ҿ᱃㜌㘵ҏ 
ᑨ䇶кˈ䀓ߣањ༽ᵲ䰞仈ⲴᰦىˈՊ⭘儈᰾Ⲵᢰᐗ䀓ߣ༽ᵲⲴ䰞仈ˈ䘉њнᱟ
ᗞؑഒ䱏ⲴⴞḷˈԆԜ䘭≲Ⲵ㾱ࡠڊ䇙ᡰᴹ䰞仈ᖸ㠚❦઼ㆰঅⲴᯩᔿ䀓ߣᦹDŽ൘
ઘ仒ⴻᶕˈᗞؑᷦᶴⲴᢰᵟ༽ᵲ⛩൘ഋњ㾱⛩˖ॿ䇞ǃᇩ⚮ǃ䖫䟽ǃⴁ᧗DŽ 
 
ᗤؗᷬᶺ 
x ॿ䇞DŽ᡻ᵪ㓸ㄟ䐏ਾਠᴽ࣑ಘѻ䰤ⲴӔӂॿ䇞ˈ䘉њॿ䇞Ⲵ䇮䇑ᱟᮤ
њ㌫㔏Ⲵ僘ᷦˈ൘䘉а⛩ྭڊ䇮䇑ਟԕ֯ᗇ㌫㔏Ⲵ༽ᵲᓖབྷབྷ䱽վDŽ 
x ᇩ⚮DŽᖃ㌫㔏ࠪ⧠Ҷ㤕ᒢᴽ࣑ಘᡆ㤕ᒢ᭟ᷦ(ᇅᵪⲴᰦى)ˈӽ❦䴰㾱
䇙㌫㔏ቭਟ㜭Ⲵᨀ׋↓ᑨⲴᴽ࣑DŽ 
x 䖫䟽DŽྲօ൘㌫㔏ᷦᶴѝ࠶ᐳ࣏㜭ˈ൘ଚањ⛩ᇎ⧠ଚањ࣏㜭ˈԓ
㺘㌫㔏ѝ䰤Ⲵ࣏㜭䝽㖞DŽ 
x ⴁ᧗DŽѪ㌫㔏ᨀ׋ањᲪ㜭Ԛ㺘ⴈDŽ 
൘ॿ䇞䇮䇑кˈ〫ࣘӂ㚄㖁઼ᑨ㿴ӂ㚄㖁ᴹᖸབྷⲴ४࡛DŽ俆ݸᴹ CMWAP઼ CMNET
Ⲵн਼ˈ൘ѝഭ⧠൘ᴹ⴨ᖃཊⲴ᡻ᵪ⭘ᡧ֯⭘ WMWAP䘎᧕ˈ䘈ᴹ ቡᱟ൘㓯઼⿫㓯
Ⲵᾲᘥˈᖃ QQл㓯Ⲵᰦىਛ⿫㓯ˈᖃ֐ⲫᖅⲴᰦىਛ൘㓯DŽնᱟ൘〫ࣘӂ㚄㖁䘉
єњᾲᘥ∄䖳⁑㋺DŽӾᗞؑⲴ䇮䇑ѝˈн㇑൘㓯䘈ᱟ⿫㓯㌫㔏㺘⧠ 䜭ᓄ䈕ᱟа㠤
ⲴDŽ䘈ᴹањᱟ䘎᧕нっᇊⲴ䰞仈ˈ⭡Ҿ᡻ᵪؑਧᕪᕡⲴਈॆˈᖃᰦؑਧᖸྭˈ5
。䫏䎠ؑࡠਧнྭⲴൠ४ˈ䘎᧕ቡᗵ享ᯝᦹDŽ䘉њѝ䰤ᑖᶕнっᇊⲴ ഐ㍐Ѫॿ䇞
䇮䇑ᑖᶕ䖳བྷഠ䳮DŽ↔ཆቡᱟ䍴䍩᭿ᝏⲴ䰞仈ˈഐѪ〫ࣘӂ㚄㖁ᱟ᤹➗⍱䟿䇑䍩
Ⲵˈ䘉њ䇑䍩Պ֯ᗇ൘ॿ䇞䇮䇑ѝྲօᴰሿॆՐ䗃Ⲵ䰞仈DŽᴰਾቡᱟ儈ᔦ 䘏Ⲵ䰞
仈DŽ 
ሩ↔ˈъ⭼ḷ߶Ⲵ䀓ᯩߣṸ˖Messaging And Presence Protocol˖
1)XMPP;2)SIP/SIMPLEDŽᆳⲴՈ⛩ᱟㆰঅˈབྷ䟿ᔰⓀᇎ⧠DŽ㘼㕪⛩਼ṧ᰾ᱮ˖1)⍱
䟿བྷ˖⣦ᘱࡍ࿻ॆ˗2)⎸᚟нਟ䶐DŽ 
ᗞؑ൘㌫㔏ѝڊҶ⢩↺䇮䇑ˈਛ SYNC ॿ䇞ˈᱟ৲㘳 Activesyec ᶕᇎ⧠ⲴDŽ⢩⛩
俆ݸᱟสҾ⣦ᘱ਼↕Ⲵॿ 䇞ˈٷᇊ䈤᭦ਁ⎸᚟ᵜ䓛ᱟ⣦ᘱ਼↕Ⲵ䗷〻ˈٷᇊ㓸ㄟ
઼ᴽ࣑ಘ⣦ᘱᐢ㓿㻛䘏Ҷˈ൘ᴽ࣑ಘㄟ᭦ࡠᴰᯠⲴ⎸᚟ˈᖃᇒᡧㄟǃ㓸ㄟੁᴽ࣑
ಘሩ᧕Ⲵᰦىˈ᭦ਆ⎸᚟Ⲵ䗷 〻ᇎ䱵кਟԕㆰঅⲴᖂ㓣Ѫ⣦ᘱ਼↕Ⲵ䗷〻ˈ᭦⎸
᚟ԕ৺᭦ਆྭ֐৻⣦ᘱᴤᯠ䜭ᱟ⴨਼ⲴDŽ൘䘉ṧⲴ⁑ᔿѻлˈᡁԜՊҏ䇨ՊᢺӔ
ӂⲴ⁑ᔿ㔏аॆˈਚ䴰㾱᧘䘱ањ ⎸᚟ࡠ䗮Ⲵ䙊⸕ቡਟԕҶˈ㓸ㄟ᭦ࡠ䘉њ䙊⸕
ቡᶕڊ⎸᚟Ⲵ਼↕DŽ൘䘉ṧⲴㆰॆ⁑ᔿѻлˈᆹঃ઼ຎ⨝䜭ਟԕᗇࡠ㔏аDŽ䘉ṧ
Ⲵ㌫㔏ᵜ䓛Ⲵᇎ⧠ᱟᴤѪ༽ᵲⲴˈնᱟ 㧧ᗇᖸཊ仍ཆⲴྭ༴DŽ 
䇙࢙л㌫㔏ᇎ⧠Ⲵ䜘࠶ᴤ࣐ㆰঅˈㆰॆҶӔӂ⁑ᔿˈ⣦ᘱ਼↕ਟԕ䙊䗷⣦ᘱ਼↕
Ⲵᐞ٬㧧ᗇᴰሿⲴᮠᦞਈᴤˈ䙊䗷໎䟿ⲴՐ䗃ᗇࡠᴰሿⲴᮠᦞՐ䗃䟿DŽ䙊䗷䘉 ṧ
Ⲵॿ䇞䇮䇑 ᗞ̍ؑਟԕ⺞؍⎸᚟ᱟっᇊࡠ䗮Ⲵ 㘼̍фᱟ᤹ᒿࡠ䗮DŽᕅ⭘аਕ؇䈍˖
∄ᆳ⛛Ⲵ⋑ᆳㆰঅˈ∄ᆳㆰঅⲴ⋑ᆳᘛˈ⋑䈱∄Ԇᴤᘛˈଚᙅ൘ GPRSлˈᗞ ؑ
ҏ㜭ᢺ䘋ᓖᶑ䖫᱃᧘ࡠᓅDŽ 
䘭≲ᆼ㖾䇮䇑Ⲵഒ䱏н㜭㜌ԫ⎧䟿ᴽ࣑ 
൘ᇩ⚮ѻࡽ䶒ੁᴰൿⲴᙍ㘳ˈྲ᷌㌫㔏ⵏⲴᤲҶˈ䴰㾱ڊаӋһᛵˈ俆ݸᱟ䱢→
䴚ፙˈ䚯ݽ㶤㶦᭸ᓄDŽྲ᷌ޣ⌘᱕㢲䇒⚛䖖⾘ቡ⸕䚃Ҷˈ⭘ ᡧⲴ䈧≲䟿ՊഐѪ㌫
㔏ᴽ࣑нҶ㘼нᯝⲴ䟽䈅ˈ᜿ણ⵰ਁ⭏䴚ፙⲴᰦىˈ㌫㔏ਟ㜭Պ᢯䖭৏ݸ ؽ3-10
Ⲵ⍱䟿ˈ֯ᗇᡰᴹⲴһᛵᴤ࣐ᚦॆDŽᡰԕᗞؑᴹᖸཊ“᭮ 䴚”࣏㜭Ⲵ䇮䇑DŽㅜҼ
њ䇽ᱟḄᙗਟ⭘ˈ൘ԫօⲴ㌫㔏ѝн㾱䘭≲ᆼ㖾䇮䇑ˈ䘭≲ᆼ㖾䇮䇑Ⲵᱟഒ䱏ᱟ
н㜭㜌ԫ⎧䟿ᴽ࣑ⲴDŽྲ᷌൘ањ㌫㔏ࠪ⧠䰞仈Ⲵᰦىˈ䘉њ ㌫㔏ቡᤲҶˈ䛓Ѹ
䘉ᱟањнྭⲴ䇮䇑ˈᴰྭⲴڊ⌅ᱟᨀ׋ 0-1ѝ䰤Ⲵ䘹ᤙDŽѮањֻᆀˈᖃањ
⭘ᡧੁਖཆањ⭘ᡧਁ⎸᚟Ⲵᰦىˈਟ㜭Պ 䙊䗷ањඳ൮ؑ᚟䗷└ⲴỰ⍻ˈྲ᷌
ඳ൮ؑ᚟䗷└䘉њ⁑ඇケ❦ᤲᦹҶˈ䘉њ⎸᚟䳮䚃ቡн㜭䗮ࡠҶੇ˛൘䘉ṧⲴᛵ
ሩ ᯩDŽ㾱㋮⺞ᇊսࠪଚањ⧟㢲ᱟࡠлˈ㾱ᘭ⮕ᦹ䘉њ䭉䈟ˈ֯ᗇ⎸᚟↓ᑨ䗮ߥ
ᴰѪ䟽㾱Ⲵˈᢺнᱟ䟽㾱Ⲵ䭉䈟ቭਟ㜭Ⲵᘭ⮕ᦹDŽᖃн㜭ࡠڊᆼ㖾Ⲵᰦىˈቭਟ
㜭Ѫ⭘ᡧᨀ׋ᴽ࣑DŽਖཆањ䟽㾱ᯩ䶒ਛ؍“ڊᣔ⛩ ࡽ㖞”ˈᴰࡽⲴањ⛩ቡᱟ
㓸ㄟ ൘̍᡻ᵪ㓸ㄟк㮤෻ᴤཊⲴ؍ᣔ⛩ 䘉̍ṧՊѪ⭘ᡧ㌫㔏䎒ᗇᴤབྷⲴ༴⨶オ䰤DŽ
ྲ᷌㓸ㄟާ༷䘉ṧⲴ㜭࣋ˈՊ㧧ᗇᴤབྷⲴ৽ᓄオ䰤DŽ 
ઘ仒ӻ㓽Ҷ൘ᗞؑкާփᇩ⚮䇮䇑Ⲵڊ⌅DŽ൘ᡰᴹⲴᇩ⚮ѝᆈۘቲⲴᇩ⚮ᱟᴰ䳮
Ⲵˈањ㌫㔏Ⲵ䇮䇑࠶Ѫйቲ˖᧕ޕቲǃ䙫䗁ቲǃᆈۘቲDŽ᧕ޕቲ઼䙫䗁ቲⲴ ᇩ
⚮䜭ᴹ∄䖳ᡀ⟏ⲴᯩṸDŽ䙫䗁ቲⲴᇩ⚮⴨ሩᶕ䈤∄䖳ㆰঅˈቭ䟿н㾱ᴹ⣦ᘱⲴ䇮
䇑ˈ∄ྲ䈤ᖃڊ֐кањ䈧≲ⲴᰦىˈՊ؍ᤱаӋ⣦ᘱˈ㾱֯ᗇлањ䈧≲ਁࡠ
л ањᴽ࣑ಘDŽྲ ᷌ԫօањ䈧≲ѻ䰤ӂ⴨нޣ㚄Ⲵ䈍 䘉̍њቡᱟᰐ⣦ᘱⲴ䇮䇑ˈ
ਚ㾱ࡠڊ䘉а⛩䙫䗁ቲⲴᇩ⚮ਟԕ䲿᜿Ⲵ࠷ᦒDŽ൘എࡠᆈۘቲᵜ䓛Ⲵᇩ⚮䇮䇑кˈ
⴨ ሩᶕ䈤ഠ䳮аӋˈնᱟᗞؑ⹄ਁഒ䱏䟷⭘ҶаӋᢰᐗˈਛ࠶㘼⋫ѻˈ࠶⿫ъ࣑
൪Ჟˈራ≲ㆰঅⲴ䇮䇑ˈᒦнՊራ≲བྷ㘼਼аⲴ䀓ᯩߣṸˈഐѪ䘉ṧՊ֯ᗇ㌫㔏
Ⲵ༽ᵲᓖབྷᑵᓖкॷˈ㘼ᗞؑՊቭਟ㜭ᢺӗ૱᣶㓶ˈራ≲ㆰॆⲴ䇮䇑DŽ 
俆ݸᱟѫ༷ᇩ⚮ˈ䘉ᱟᴰᑨ㿱ⲴᯩṸDŽ൘ᴹаӋъ࣑൪Ჟѝᱟਟԕᇩᗽᴰ㓸а㠤
ᙗⲴˈ∄ྲ䍖ਧ㌫㔏Ⲵ䇮䇑ˈ⇿ཙޕ߉䍖ਧ㌫㔏Ⲵ䈧≲ᱟ䶎ᑨቁⲴˈնᱟ䇯䰞 Ⲵ
䈧≲䶎ᑨཊˈ䘉њᐞᔲਟ㜭Պ䗮ࡠᮠзؽⲴ㿴⁑ˈ൘䘉ṧⲴ൪ᲟлˈᗞؑՊ൘䍖
ਧ㌫㔏ѝ䟷⭘ㆰॆⲴᯩṸˈҏਟԕ㧧ᗇ∄䖳བྷⲴっᇊᓖDŽ 
 
SET⁗ශηਂߏ 
ㅜҼ⿽ᇩ⚮Ⲵ⁑ᔿਛৼ߉ˈєਠ MasterⲴᵪಘˈᖃаਠᵪ᭵䳌Ⲵᰦىˈਖཆаਠ
ᵪ䘈ᱟਟԕ᧕᭦߉ࡠ䈧≲ˈᖃєਠᵪӔ䭉੟ࣘⲴᰦىˈՊᗇࡠᮠᦞⲴђ ཡDŽնᱟ
ᴹаӋ൪Ჟᱟਟԕᇩᗽ䖫ᓖᮠᦞђཡⲴˈ∄ྲ䈤Պᴹањᆈۘу䰘䇠ᖅ⭘ᡧ㓸ㄟ
Ⲵ㊫රˈ∄ྲ䈤ᆹঃ䘈ᱟຎ⨝ԕ৺ԆԜ֯⭘㓸ㄟⲴᗞؑ⡸ᵜᱟӰѸˈ䘉ṧⲴ ᮠᦞ
ᱟਟԕᇩᗽ䖫ᓖᮠᦞђཡⲴˈഐѪڦቄᴹаӋђཡⲴ䈍ˈла⅑䇯䰞Պᢺ䘉Ӌᮠ
ᦞᑖкᶕˈՊቭᘛⲴ؞༽ᡰᴹⲴᮠᦞDŽৼ߉ҏᱟ䶎ᑨㆰঅⲴ⁑ᔿDŽ 
ᗞؑⲴ⹄ਁഒ䱏ڊҶањਛ Simple QuorumⲴᵪࡦˈ൘ᗞؑⲴਾਠѝˈ਼↕ॿ䇞
ᴹањᖸ䟽㾱Ⲵส⸣ਛᒿਁࡇ⭏ಘˈ䘉ṧⲴањᒿਁࡇ⭏ಘ䴰㾱ᴹᶱ儈ⲴっᇊᓖDŽ
俆ݸਟԕⴻࡠᒿࡇਧᴹањ⢩⛩ ≨䘌ᱟ䙂໎Ⲵˈ⭘䙂໎ᯩᔿᖰࡽ᧘䘋Ⲵᰦىˈᴰ
བྷⲴᒿࡇਧቡᱟᴰᯠⲴ㌫ࡇਧDŽᴹањ∅ъ᡽ޕ࣐ᒯ⹄Ⲵ∅ъ⭏ᜣࡠањ㔍֣Ⲵ
ᯩṸˈ᤹ SET࠶ᐳˈӾ 2G200 ࡠ߿KDŽ 
 㜭⛩ਾ࣏〫 䖫ਾ䟽ࡽ
ઘ仒䘈䈸ࡠҶ䖫䟽ⲴᾲᘥDŽ䘉њᾲᘥⲴᨀࠪѫ㾱ᱟӾ㓸ㄟᵜ䓛ⲴаӋഠຳᡰᑖᶕ
ⲴDŽ俆ݸ൘㓸ㄟк䴰㾱㺘⧠ᴰཊⲴањӗ૱Ⲵ䙫䗁ˈ䙫䗁䶎ᑨ༽ᵲˈਈᴤⲴᡀ ᵜ
ҏ䶎ᑨ儈ˈᖃ䴰㾱؞༽Ⲵᰦىᗵ享ਁᐳањᯠ⡸ᵜˈ䘉њᯠ⡸ᗵ享⭡㠚ᐡл䖭᡽
㜭ᆼᡀˈл䖭Ⲵᡀᵜ䶎ᑨ儈DŽ൘䘉ṧⲴࡽᨀлˈྲ᷌᡻ᵪ㓸ㄟӗ⭏ҶԫօਈॆⲴ
ᰦ ىˈྲ᷌䘉њਈॆᴹ䶎ᑨབྷⲴ䰞仈ቡՊᴹᶱབྷⲴഠຳˈᡰԕ䴰㾱൘⇿ањਁᐳ
ѻڊࡽаӋ࠶ݵⲴᮠᦞˈ⺞؍нՊਁ⭏㠤ભ䰞仈DŽྲ᷌аᰖࠪ⧠㠤ભ䰞仈䳮ԕ؞
༽ˈ䴰 㾱ᢺޣ䭞Ⲵ⛩Ӿ㓸ㄟ〫ࡠਾਠᇎ⧠ˈᢺ࣏㜭⛩ਾ〫ˈᶕਁ࠶ݵᥕਾਠᘛ䙏
ਈᴤⲴ㜭࣋DŽ 
 
᧛ޛՎौφԄ GSLBࡦ IP䠃ᇐੇ 
൘᧕ޕቲⲴՈॆˈ䙏ᓖᖸ䟽㾱Ⲵഐ㍐ˈᱟнᱟ㜭ཏቡ䘁᧕ޕањᴰՈⲴ㢲⛩ˈ∄
ྲ䈤〫ࣘ⭘ᡧᴰྭ᧕〫ࣘޕⲴ㢲⛩ˈ⎧ཆⲴ⭘ᡧਟ㜭䴰㾱ራ᢮ᴤ֣Ⲵ䐟⭡ˈᴹ Ⲵ
ᰦىਟ㜭ᰐ⌅㠚ࡠڊࣘ䘉а⛩ˈа⛩ᱟ൘㓸ㄟкڊ⍻䙏ˈᗞؑՊ䙊䗷൘ਾਠ IP䘶
ੁⲴ㜭࣋ 䙊̍䗷ਾਠᤷᥕᗞؑ㓸ㄟ㚄㖁Ⲵ㜭࣋ ራ̍᢮ᴰՈⲴ᧕ޕ⛩DŽкമቡᱟ⇿ ࠶
䫏᭦਼ࡠа亩ᤷԔᴢ㓯Ⲵᣕ㺘DŽ 
ྲօ䀓ڧ“ߣ⍱䟿”Ⲵ䰞仈——ᖃഭ޵㊫ᗞؑ㊫ӗ૱ਁᐳⲴᰦࠪى⧠ањབྷⲴ䰞
仈ቡᱟ“ڧ⍱䟿”ˈᖃ⭘ᡧ൘ḀаӋ䙫 䗁л䘋㹼ањ↫ᗚ⧟ˈнᯝ䇯䰞ḀаӋᮠ
ᦞˈ䘉ṧⲴ↫ᗚ⧟ᱟ䶎ᑨਟᙅⲴˈྲ᷌൘⭘ᡧн⸕㿹Ⲵᛵߥѻлˈਟ㜭Պ൘ањ
ሿᰦѻࡠڧ޵ᮠ Ⲵ਼㹼䜭䴰㾱㣡བྷ䟿Ⲵ޵Ⲵ⍱䟿DŽ ᴹ䶎ᑨཊъݶ㠣ᮠⲮ⭊ݶ10
㋮࣋䀓ߣ䘉њ䰞仈ˈᗞؑ⹄ਁഒ䱏⭘Ҷ䶎ᑨᕪབྷⲴᯩᔿ䀓ߣᆳDŽ䙊䗷൘ਾਠᔪ・
䎧ѕহⲴⴁ᧗㌫㔏ˈሩ⇿ањ⭘ᡧⲴ㹼Ѫڊањ ⴁ᧗ˈᖃਁ⧠ᔲᑨⲴᰦىˈਾਠ
Պ㔉㓸ㄟਁࠪᤷԔˈ֯ᗇᗞؑ㓸ㄟ൘а⇥ᰦ䰤ᰐ⌅㚄㖁ˈնᱟਟԕ؍䇱⭘ᡧ⍱䟿
нՊⲭⲭⲴ֯⭘ᦹDŽ 
㜭ˈㅜҼ⡸࣏ᖃᰦ⋑ᴹ㗔㙺Ⲵˈى㜭䘲䝽Ⲵֻᆀ——ㅜаᵏᗞؑ⡸ᵜਁᐳⲴᰦ࣏
ਁᐳⲴᰦڊىҶ䘉њ࣏㜭DŽᖃᰦᴹєњ 䘹ᤙˈሩҾᰙᵏ⡸ᵜⲴ⭘ᡧˈഐѪн᭟ᤱ
㗔㙺ˈቡᰐ⌅ӛ⭘ࡠ䘉њ࣏㜭ˈնᱟᗞؑᐼᵋᨀ׋ᴤྭⲴ䘹ᤙˈᜣ䇙ᰙᵏн᭟ᤱ
㗔㙺Ⲵ⡸ᵜˈҏਟԕ㻛᣹ࡠањ㗔䟼䶒᭦⎸ ᚟ǃਁ⎸᚟ˈ䙊䗷ਾਠ࣏㜭Ⲵ䘲䝽ҏ
㜭ࡠڊ䘉њһᛵDŽ 
 ส⹰Ṷᷦޕ㘼⋫ѻ ᢺⴁ᧗፼࠶
ሩҾањ⎧䟿㌫㔏ᶕ䈤ˈањ㋮ᇶⲴԚ㺘ⴈ䶎ᑨ䟽㾱DŽⴁ᧗ᱟ䶎ᑨⰋ㤖ⲴˈሩҾ
䘉ṧањ㌫㔏ᶕ䈤ˈ⇿ሿᰦՊӗ⭏ᮠⲮ GⲴⴁ᧗ᰕᘇDŽᗞؑᐼᵋ൘ ⴁ޵䫏ѻ࠶1
᧗Ⲵᮠᦞቡ㜭ཏᱮ⽪൘ᣕ㺘кˈഐѪਚᴹ䘉ṧⲴ㋮߶઼ᇎᰦᓖ᡽㜭ཏ䎒ᗇ༴⨶᭵
䳌Ⲵᰦ䰤DŽᗞؑՊޣڊ㚄㔏䇑ˈ䙊䗷᩷а࣐᩷Ҷྭ৻ˈԆԜ⍫䏳ᓖྲօˈ䗷Ҷа
⇥ᰦ䰤ԆԜⲴ⍫䏳ᓖਈॆᛵߥ৸ᱟྲօDŽ䘉⿽䴰≲ᱟ䴰㾱䙊䗷བྷ䟿ᰕᘇⲴޣ㚄㔏
䇑ᶕ㧧ᗇⲴDŽ⹄ਁഒ䱏ҏ㣡Ҷа⇥ᰦ䰤ᶕ⨶䀓䘉њ䰞仈ˈਁ⧠Ҷѝ䰤ањ䟽㾱Ⲵ
㓿傼ਛڊ“劬઼➺ᦼн㜭ެᗇ”DŽ 
ѪҶ䇙ⴁ᧗ᮠ٬ᴤ᭿ᝏˈ䴰㾱ᢺⴁ᧗㓶ॆ޽㓶ॆˈк䶒ᮠᦞ㺘⽪⇿аḿᆀ㌫㔏Ⲵ
ᮠᦞˈл䶒䘉њᱟ᤹ᗞؑ⡸ᵜਧᶕ࠶ࡂⲴˈ䘉䟼Ⲵᮠᦞ亩ᱟ䶎ᑨཊDŽ 
ᗞؑ䘈䴰㾱䟷䳶аӋᔲᑨⲴ⛩ˈྲ᷌ᴹᔲᑨⲴ䈍Պਁᐳ㍗ᙕⲴ⡸ᵜˈቭਟ㜭ᘛⲴ
ᴯᦒᆳDŽሩ᭦ਁ⎸᚟ᔦᰦڊⲴⴁ᧗ˈ∄ྲ䈤 0—1。ㄟࡠㄟⲴ䙏ᓖˈՊሩн਼ Ⲵ
४⇥ڊаӋ㔏䇑ˈᖃḀањ⧟㢲ࠪ⧠ᔲᑨⲴᰦىˈ䙊ᑨՊ൘ѝ䰤Ⲵᔦᰦкփ⧠ࠪ
ᶕDŽᴹањᖸ䟽㾱Ⲵ⛩ਛ㠚ࣘᣕ䆖ˈ⧠൘ᴹᮠॳ亩Ⲵᮠᦞˈнਟ㜭⇿а亩䜭䶐Ӫ
ᐕ ৫ⴻⲴˈᗵ享㾱䐏㠚ࣘᣕ䆖⴨ޣ㚄ˈᗞؑᴹаӋᲪ㜭Ⲵ㇇⌅ˈᱟнᱟ൘↓ᑨⲴ
㤳ത޵ˈ䐏শਢⲴᮠ٬䘋㹼ሩ∄ˈྲ᷌ᴹᔲᑨⲴ䈍ˈՊ䙊䗷⸝ؑǃ䛞Ԧ䘈ᴹᗞؑ
ᵜ䓛ᶕ ਁࠪᣕ䆖ؑ᚟DŽ 
 
ᣀⴇ᧝ᎂޛะ⹶Ṽᷬ 
  
  
ᗞؑՊᢺⴁ᧗፼ࡠޕส⹰Ṷᷦ䟼䶒৫ˈഐѪᒦнᱟ⇿ањӪ䜭Պ᜿䇶ࡠ൘䴰㾱Ⲵ
ൠᯩ፼ޕањⴁ᧗⛩ˈᡰԕ൘ส⹰Ṷᷦᵜ䓛޵㖞ᖸ䟽㾱Ⲵⴁ᧗⛩ˈ∄ྲ䈤䘉њ 㺘
кⲴḿⴞˈ䶎ᑨཊⲴḿⴞབྷᾲՊᴹᮠⲮ亩Ⲵḿⴞˈ䜭н䴰㾱〻ᒿઈ㠚ᐡ৫߉ˈᖃ
⭘ส⹰㓴Ԧᩝᔪањ㌫㔏Ⲵᰦىˈቡਟԕⴤ᧕㿲⍻㌫㔏ᮠᦞDŽ 
൘䈸ࡠᗞؑᵚᶕⲴᢰᵟ᥁ᡈᰦˈઘ仒俆ݸᐼᵋ㜭ཏ䇙ᗞؑᡀѪਟ⭘ᙗ 99.99%Ⲵ㌫
㔏˗䇮䇑ࠪ䶒ੁ⧠൘ Ⲵޘᇩ䟿Ⲵ㌫㔏ԕ৺ᆼؽ10 IDCᇩ⚮DŽ 
 
㖁кⴋՐⲴ߼Იє⛩ˈ㞮䇟བྷ৖䛓ཊቲབྷ⡷བྷ⡷Ⲵ⚟઼ݹᾬл䛓䮯䮯Ⲵࠪ』䖖䱏
Խ䈤᰾Ҷа࠷DŽᕅ⭘аਕ䈍ڊ㔃ቮˈਟᙅⲴнᱟᗞؑˈⵏ↓ਟᙅⲴᱟˈ∄֐亶ݸ
 DŽ࣋ࣚᴤ֐∄ᴤᴹཙ䍻Ⲵഒ䱏֐∄
⢩࡛呓䉒˖㞮䇟བྷ䇢า˄djt.qq.com˅ሩᵜㇷᣕ䚃Ⲵ޵ᇩ᭟ᤱ 
 
䱴ᖅ˖㞮䇟ᗞؑᢰᵟᙫⴁઘ仒╄䇢 PPT 
 
਒઒םઔ׃ NZZV JPZWWIUS
ᗤؗҁ䚉ι㠩ㆶ
ᒯᐎ⹄ਁ䜘 harveyzhou
਒઒םઔ׃ NZZV JPZWWIUS
Ҿᡁޣ
ઘ仒˄KDUYH\]KRX˅
ᒤ∅ъҾॾই⨶ᐕབྷᆖˈ䇑㇇ᵪуъ⺅༛
ᒤޕ࣐㞮䇟ᒯᐎ⹄ਁ䜘
শԫ44䛞㇡ᷦᶴᐸˈᒯ⹄ᢰᵟᙫⴁˈ7ᢰᵟуᇦˈᗞؑѝᗳࣙ
⨶ᙫ㓿⨶
਒઒םઔ׃ NZZV JPZWWIUS
Ҿᗞؑޣ
ӂ㚄㖁Ⲵ᧒㍒㘵〫ࣘ
њᴸз᡻ᵪ⭘ᡧ
ӂ㚄㖁⭘ᡧ໎䙏Ⲵ䇠ᖅࣘ䙐〫ࡋ
ॳз㓗൘㓯
㤩᷌ѝഭ४$SS6WRUHᴸл䖭䟿ㅜа
᩷а᩷⇿ཙ⅑ᮠ䗷ӯ
㞮䇟ᡈ⮕㓗ӗ૱
਒઒םઔ׃ NZZV JPZWWIUS
ᗞؑⲴশ〻
਒઒םઔ׃ NZZV JPZWWIUS
ᗞؑⲴйսаփ
ӗ૱Ⲵ㋮߶
亩ⴞⲴ᭿ᦧ
ᢰᵟⲴ᭟᫁
਒઒םઔ׃ NZZV JPZWWIUS
ӗ૱Ⲵ㋮߶ˉ⭘ㆰঅ㿴ࡉᶴ䙐༽ᵲц⭼
ᕐሿ嗉ˈ㞮䇟࢟ᙫ㻱ˈᒯ⹄⚥兲Ӫ⢙
ӾㅜҼԓ〻ᒿઈᰇ᡻ˈࡠ亶ߋ㘵ˈࡠӗ૱ՐཷӪ⢙
ӾFoxmailˈࡠQQ䛞㇡ˈࡠᗞؑ
਒઒םઔ׃ NZZV JPZWWIUS
ᗞؑⲴйսаփ
ӗ૱Ⲵ㋮߶
亩ⴞⲴ᭿ᦧ
ᢰᵟⲴ᭟᫁
਒઒םઔ׃ NZZV JPZWWIUS
ӰѸᱟ᭿ᦧ
亩ⴞ㇑⨶Ⲵᢰᐗ˛Scrum˛
ⸯᐕ˛
਒઒םઔ׃ NZZV JPZWWIUS
亩ⴞⲴ᭿ᦧ
᭿ᦧቡᱟ䈅䭉⌅
᭿ᦧᱟа⿽ᘱᓖ
ӗ૱ߣㆆᱟᡀ࣏Ⲵㅜаഐ㍐
䫏Ⲵਈᴤ࠶ॱࡽ䇨ਁᐳݱ
㔉Ҹӗ૱ߣㆆԕᴰབྷ㠚⭡ᓖ
਒઒םઔ׃ NZZV JPZWWIUS
᭿ᦧⲴഠຳ
⎧䟿㌫㔏Ⲵ༽ᵲᓖ
ॳз㓗਼ᰦ൘㓯
ӯ㓗᩷а᩷
অ䳶㗔Ⲯӯ㓗ᴽ࣑䈧≲
99.95%Ⲵਟ⭘ᙗ
⎧䟿㌫㔏кⲴ᭿ᦧˈᰐᔲҾᛜፆ䗩Ⲵ䐣㡎
਒઒םઔ׃ NZZV JPZWWIUS
䇙᭿ᦧਈᗇㆰঅ
⣲✝ⲴؑᘥˈYou can do it !
っപⲴᢰᵟ᭟᫁
བྷ㌫㔏ሿڊ
䇙а࠷ਟᢙኅ
㾱ᴹส⹰㓴Ԧ
䖫ᶮⲴк㓯
⚠ᓖˈ⚠ᓖˈ޽⚠ᓖ
㋮㓶Ⲵⴁ᧗
䗵䙏Ⲵ૽ᓄ
਒઒םઔ׃ NZZV JPZWWIUS
བྷ㌫㔏ሿڊ
Ӿԓ⸱࠶⁑ඇˈ࠶ࡠ⿫䜘㖢
⚥⍫Ⲵᣈ㺧˖␧ᩝ⁑ᔿ˄䟽㾱/༽ᵲ䙫䗁࠶⿫ˈަᆳ␧ਸ䜘㖢˅
਒઒םઔ׃ NZZV JPZWWIUS
䇙а࠷ਟᢙኅ
㖁㔌ॿ䇞ਟᢙኅ
XML᧿䘠
ᇩެࡽੁ
ԓ⸱㠚ࣘ⭏ᡀ˄ProtocolBuffer & TLV˅
ᮠᦞᆈۘਟᢙኅ
KV or TLV
ᆇ⇥䝽㖞㺘
㊫SQL༴⨶
਒઒םઔ׃ NZZV JPZWWIUS
㾱ᴹส⹰㓴Ԧ
Svrkit˖Client/Server㠚ࣘԓ⸱⭏ᡀṶᷦ
ಘ࣑䜘ᴽ޵䫏ᩝᔪ࠶10
LogicServer˖䙫䗁ᇩಘ
䲿ᰦ␫࣐ᯠ䙫䗁
OssAgent˖ⴁ᧗/㔏䇑Ṷᷦ
ᡰ㿱ণᡰᗇⲴⴁ᧗ᣕ㺘
ᆈۘ㓴Ԧ
ቿ㭭ᇩ⚮/ᢙᇩㅹ༽ᵲ䰞仈
਒઒םઔ׃ NZZV JPZWWIUS
⚠ᓖˈ⚠ᓖˈ޽⚠ᓖ
਒઒םઔ׃ NZZV JPZWWIUS
You can do it !
>20њਾਠਈᴤ/ཙ
਒઒םઔ׃ NZZV JPZWWIUS
ᗞؑⲴйսаփ
ӗ૱Ⲵ㋮߶
亩ⴞⲴ᭿ᦧ
ᢰᵟⲴ᭟᫁
਒઒םઔ׃ NZZV JPZWWIUS
ᢰᵟⲴ᭟᫁ˉ࢕⿫༽ᵲˈ䇙࢙лⲴᴤㆰঅ
ᆉᆀޥ⌅˖ਔѻᡰ䉃ழᡈ㘵ˈ㜌Ҿ᱃㜌㘵ҏ
਒઒םઔ׃ NZZV JPZWWIUS
ᗞؑᷦᶴ
਒઒םઔ׃ NZZV JPZWWIUS
⛩ᵲ༼⌘ޣ
ॿ䇞
ᇩ⚮
䖫䟽
ⴁ᧗
਒઒םઔ׃ NZZV JPZWWIUS
ӂ㚄㖁Ⲵ༽ᵲᙗ〫ࣘ
CMWAP vs. CMNET
൘㓯 vs. ⿫㓯
䘎᧕нっᇊ
䍴䍩᭿ᝏ
儈ᔦ䘏
਒઒םઔ׃ NZZV JPZWWIUS
ъ⭼ḷ߶ᯩṸ
Messaging And Presence Protocol
XMPP
SIP/SIMPLE
Ո⛩˖
ㆰঅˈབྷ䟿ᔰⓀᇎ⧠
㕪⛩
⍱䟿བྷ˖⣦ᘱࡍ࿻ॆ
⎸᚟нਟ䶐
ᢺㆰঅ⮉㔉㠚ᐡˈᢺ༽ᵲ⮉㔉࡛Ӫ˛
਒઒םઔ׃ NZZV JPZWWIUS
SYNCॿ䇞
৲㘳ActiveSync
⣦ᘱ਼↕˖Sync by SyncKey
⁑ᔿㆰॆ˖Notify & Client Pull
ᇎ⧠ᴤ༽ᵲˈն …
਒઒םઔ׃ NZZV JPZWWIUS
䇙࢙лⲴᴤㆰঅ
ㆰॆӔӂ⁑ᔿ
ᴰሿ໎䟿Ր䗃
ᴰՈ䟽Ր᧗ࡦ
More important˖⎸᚟ਟ䶐Ր䗃 & ᤹ᒿࡠ䗮
઼㨌ཤ @ 2011/11/26
∄ᆳ⛛Ⲵ⋑ᆳㆰঅˈ
∄ᆳㆰঅⲴ⋑ᆳᘛˈ
⋑ᴹ䈱∄ᆳᴤᘛˈ
ଚᙅ൘GPRSлˈ
ᗞؑҏ㜭ᢺ䘋ᓖᶑ䖫᱃᧘ࡠᓅDŽ
਒઒םઔ׃ NZZV JPZWWIUS
⛩ᵲ༼⌘ޣ
ॿ䇞
ᇩ⚮
䖫䟽
ⴁ᧗
਒઒םઔ׃ NZZV JPZWWIUS
൘ᇩ⚮ѻࡽˉ䶒ੁᴰൿⲴᙍ㘳
ྲ᷌ⵏⲴᤲҶ … …
䱢→䴚ፙˈ䚯ݽ㶤㶦᭸ᓄ
ᢺ䱢䴚ፙ޵㖞ࡠ㓴Ԧ
Ḅᙗਟ⭘ˈ䘭≲нᆼ㖾
ਚ≲ᆼ㖾Ⲵഒ䱏ˈ
н㜭㜌ԫ⎧䟿ᴽ࣑DŽ
0/1ᆼ㖾 ࠶60  =
㖞ˈ䎒ᗇ༴⨶オ䰤ࡽ⛩ᣔ؍
㓸ㄟ䝽ਸⲴᇩ⚮
਒઒םઔ׃ NZZV JPZWWIUS
ᆈۘቲᇩ⚮ˉ࠶㘼⋫ѻ
о᧕ޕቲ/䙫䗁ቲሩ∄
᧕ޕቲ˖GSLB, LVS, IP redirect, Client Retry
䙫䗁ቲ˖ᰐ⣦ᘱ䇮䇑
ᆈۘቲᇩ⚮ᱟ⎧䟿㌫㔏ᴰ༽ᵲⲴ䇮䇑
㘼⋫ѻ࠶
൪Ჟˈራ≲ㆰঅ䇮䇑࣑⿫ъ࠶
਒઒םઔ׃ NZZV JPZWWIUS
ѫ༷
ᇎ⧠ㆰঅ
ተ䲀
ᇩᗽᴰ㓸а㠤ᙗ
᭵䳌ᰦнਟ߉
Example
ᑀਧ㌫㔏
਒઒םઔ׃ NZZV JPZWWIUS
ৼ߉
ᇎ⧠ㆰঅ
᭵䳌ᰦਟ߉
ተ䲀
ᇩᗽ䖫ᓖᮠᦞђཡ
Example
⭘ᡧ㓸ㄟ㊫ර䇠ᖅ
਒઒םઔ׃ NZZV JPZWWIUS
SET⁑රˇৼ߉
ᇎ⧠ㆰঅ˄⌘˖SET1ޕ߉нᡀ࣏ᰦˈ࠷ᦒࡠSET2ޕ߉˅
ᆼޘа㠤Ⲵ༷ԭ࢟ᵜ
ተ䲀
ਚ᭟ᤱ䘭߉࣐
䴰㾱ཆ䜘㍒ᕅ
ㆰॆ⡸Google FS
Example
䈝丣/മ⡷ᆈۘ
਒઒םઔ׃ NZZV JPZWWIUS
Quorum
ᐳᔿ⨶䇪࠶
CAP⨶䇪
Paxos
Leslie Lamport
ChubbyˈZooKeeper
Quorum˖Amazon Dynamo
R+W>N
Vector Clock˖䀓ߢߣケ
Merkle Tree˖㢲⛩ᚒ༽
਒઒םઔ׃ NZZV JPZWWIUS
Simple Quorum
ᇎ⧠SYNCॿ䇞Ⲵᒿਁࡇ⭏ಘ
ᶱ儈っᇊᓖ㾱≲
䚯ݽVector Clock˖䙂໎Ⲵᒿࡇਧ
䚯ݽMerkle Tree˖ޘ䟿࣐䖭
аս∅ъ⭏Ⲵࡋ᜿˖᤹SET࠶ᐳˈޘ䟿ᮠᦞӾ2G200ࡠ߿K
਒઒םઔ׃ NZZV JPZWWIUS
⛩ᵲ༼⌘ޣ
ॿ䇞
ᇩ⚮
䖫䟽
ⴁ᧗
਒઒םઔ׃ NZZV JPZWWIUS
㓸ㄟⲴ䘧ᙍ
༽ᵲⲴ䙫䗁
儈ᰲⲴਈᴤ
㠤ભⲴ仾䲙
䖫ਾ䟽ࡽ
㜭⛩ਾ〫ˈਁᥕਾਠᘛ䙏ਈᴤⲴՈ࣯࣏
਒઒םઔ׃ NZZV JPZWWIUS
᧕ޕՈॆ˖Ӿ*6/%3,ࡠ䟽ᇊੁ
਒઒םઔ׃ NZZV JPZWWIUS
Āڧ⍱䟿ā䱢ᗑ˖ቿ㭭⍱䟿ᔲᑨⲴ㓸ㄟ
਒઒םઔ׃ NZZV JPZWWIUS
ਾਠ䘲䝽
㗔㙺Ⲵֻᆀ
Ҽ㔤⸱ᢛ᧿Ⲵֻᆀ
਒઒םઔ׃ NZZV JPZWWIUS
⛩ᵲ༼⌘ޣ
ॿ䇞
ᇩ⚮
䖫䟽
ⴁ᧗
਒઒םઔ׃ NZZV JPZWWIUS
ⴁ᧗ⲴⰋ㤖
⎧䟿Ⲵᰕᘇ˖ᮠⲮG/ሿᰦ
ᇎᰦⲴമ㺘˖1࠶䫏
⚥⍫Ⲵ䴰≲˖༽ᵲⲴޣ㚄㔏䇑
劬о➺ᦼнਟެᗇҏ
਒઒םઔ׃ NZZV JPZWWIUS
㘼⋫ѻ࠶
ⴁ᧗ != 㔏䇑
ⴁ᧗
৽᱐㌫㔏䘀㹼⣦ᘱ
㚄ᇎᰦᣕ䆖ޣ
ਟ䶐ᙗоъ࣑㌫㔏ㅹ਼
㔏䇑
৽侸ъ࣑ᤷḷ
䶎ᇎᰦ˄ᮠሿᰦ~аཙ˅
⚥⍫ਈॆ
90%ԕкᮠᦞ亩኎Ҿⴁ᧗DŽ䴰㾱у⭘ⴁ᧗㌫㔏
਒઒םઔ׃ NZZV JPZWWIUS
ⴁ᧗
ⴁ᧗㌫㔏
ᶱ㠤Ⲵㆰঅ
AttrAPI˖অаᮠ٬ਆṧ᧕ਓˈ᱃Ҿ␫࣐ˈᡰ㿱ণᡰᗇ
ᮠॳⴁ᧗亩
㔏䇑㌫㔏
ᶱ㠤Ⲵ⚥⍫
OssLog˖ᰕᘇ≷ᙫ᧕ਓ
བྷᰕᘇ䟿ˈᮠⲮ㔏䇑亩
Hadoop
൘᭵䳌ਟ㻛⭘ᡧᝏ⸕ࡽᧂ䲔ᆳ
਒઒םઔ׃ NZZV JPZWWIUS
᱕ᲊᰦ⇥ⴁ᧗ᴢ㓯
਒઒םઔ׃ NZZV JPZWWIUS
LBSൠമ
਒઒םઔ׃ NZZV JPZWWIUS
䇙ⴁ᧗ᴤ⚥᭿ˉᦅ᥹ᔲᑨ
਒઒םઔ׃ NZZV JPZWWIUS
䇙ⴁ᧗ᴤ⚥᭿ˉ࠶⇥ⴁ᧗
਒઒םઔ׃ NZZV JPZWWIUS
䇙ⴁ᧗ᴤ⚥᭿ˉ⚠ᓖⲴ࡙ಘ
([DPSOH$QGURLG&UDVK5HSRUW
਒઒םઔ׃ NZZV JPZWWIUS
䇙ⴁ᧗ᴤ߶⺞ˉⴁ᧗⛩〫ࡽ
਒઒םઔ׃ NZZV JPZWWIUS
㠚ࣘᣕ䆖
਒઒םઔ׃ NZZV JPZWWIUS
ᢺⴁ᧗፼ޕส⹰Ṷᷦ
਒઒םઔ׃ NZZV JPZWWIUS
ᙫ㔃
йսаփ
ӗ૱Ⲵ㋮߶
亩ⴞⲴ᭿ᦧ
ᢰᵟⲴ᭟᫁
лⲴᴤㆰঅ࢙⿫༽ᵲˈ䇙࢕
ॿ䇞
ᇩ⚮
䖫䟽
ⴁ᧗
аӋ৏ࡉ
བྷ㌫㔏ሿڊ
䶒ੁᴰൿⲴᙍ㘳ˈḄᙗਟ⭘
㘼⋫ѻ࠶
਒઒םઔ׃ NZZV JPZWWIUS
ᴰਾˈ䇙࢙лⲴᴤㆰঅ
᩷а᩷ & ┲⍱⬦ˈаઘᆼᡀ
3њᴸ30њ޵䜘ਁᐳ
⇿ཙ20њਾਠਈᴤ
99.95%Ⲵਟ⭘ᙗ
਒઒םઔ׃ NZZV JPZWWIUS
ᵚᶕⲴᢰᵟ᥁ᡈ
99.99%
䶒ੁ10ؽⲴᷦᶴᨀॷ
ᆼޘⲴIDCᇩ⚮
਒઒םઔ׃ NZZV JPZWWIUS
ᢰᵟⲴ䘭≲
ަ⯮ྲ仾ˈަᗀྲ᷇ˈץ᧐ྲ⚛ˈнྲࣘኡ
਒઒םઔ׃ NZZV JPZWWIUS
Q&A

缩略图:

  • 缩略图1
  • 缩略图2
  • 缩略图3
  • 缩略图4
  • 缩略图5
当前页面二维码

广告: