openlab+ezchrom和ezchrom+elite平均校正说明.pdf

  • 文件大小: 496.98KB
  • 文件类型: pdf
  • 上传日期: 2025-08-17
  • 下载次数: 0

概要信息:

Openlab EZChrom 与 EZChrom Elite 平均多针进样结果的校正行为说明 
CCR:李岩 
考虑到仪器的波动,有时候会需要将多针的结果平均后加入校正表。但是 EZChrom Elite 和 
Openlab EZChrom 两个版本的做法却是差别很大。近日,对两个版本的 EZChrom 分别做了测试,
得到结果跟大家做个说明。 
一:Openlab EZChrom 
取三针数据,对其中的一个峰做定义。选用三种方式平均校正。 
第一针峰面积 63056 
第二针峰面积 171813 
第三针峰面积 299336 
 
1、结果集处理方式平均多针进样结果: 
峰组表中校正标记和权重设定如下 
 
用新建序列的方式,将三针数据创建一个序列 
 
 
序列中填入校正级别 
 
第一针清除所有校正 
 
第二、第三针勾选平均多次进样结果 
 
保存序列,重新处理序列,检查校正 
 
结果验证为(63056+171813+299336)/3=178068 
结论:此种方式的结果即三针数据的算术平均数 
 
2、一针一针的做校正(类似 EZChrom Elite) 
a.验证权重 100 
 
第一针校正 
 
第二针校正 
 
第三针校正 
 
结论:这种方式和替换没有什么分别。 
b.验证权重 50 
 
第一针校正 
 
第二针校正 
 
结果:117435=63056*0.5+171813*0.5 
第三针校正: 
 
结果: 红框部分为上图中的 117435 
结论:结果不是三针加起的算术平均数,而是当前校正的数据和之前校正表存在的最后面积分别
乘以各自的权重在加和。 
 
c.其他权重 
验证权重 33.3 
第一针校正结果:63056 
第二针校正结果:99272.1=63056*0.667+171813*0.333 
第三针校正结果:165893=99272.1*0.667+299336*0.333 
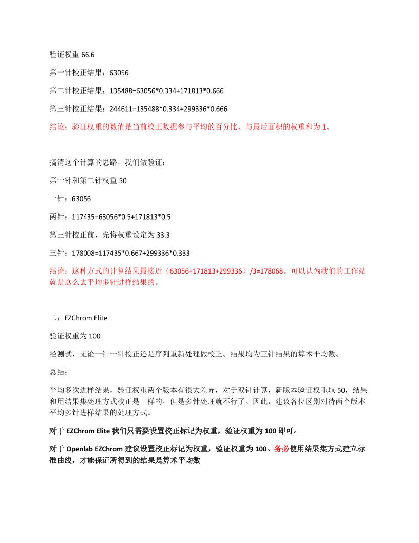
验证权重 66.6 
第一针校正结果:63056 
第二针校正结果:135488=63056*0.334+171813*0.666 
第三针校正结果:244611=135488*0.334+299336*0.666 
结论:验证权重的数值是当前校正数据参与平均的百分比,与最后面积的权重和为 1。 
 
搞清这个计算的思路,我们做验证: 
第一针和第二针权重 50 
一针:63056 
两针:117435=63056*0.5+171813*0.5 
第三针校正前,先将权重设定为 33.3 
三针:178008=117435*0.667+299336*0.333 
结论:这种方式的计算结果最接近(63056+171813+299336)/3=178068。可以认为我们的工作站
就是这么去平均多针进样结果的。 
 
二:EZChrom Elite 
验证权重为 100 
经测试,无论一针一针校正还是序列重新处理做校正。结果均为三针结果的算术平均数。 
总结: 
平均多次进样结果,验证权重两个版本有很大差异,对于双针计算,新版本验证权重取 50,结果
和用结果集处理方式校正是一样的,但是多针处理就不行了。因此,建议各位区别对待两个版本
平均多针进样结果的处理方式。 
对于 EZChrom Elite 我们只需要设置校正标记为权重,验证权重为 100 即可。 
对于 Openlab EZChrom 建议设置校正标记为权重,验证权重为 100。务必使用结果集方式建立标
准曲线,才能保证所得到的结果是算术平均数

缩略图:

  • 缩略图1
  • 缩略图2
  • 缩略图3
  • 缩略图4
  • 缩略图5
当前页面二维码

广告: