Ex1.pdf

  • 文件大小: 343.0KB
  • 文件类型: pdf
  • 上传日期: 2025-08-17
  • 下载次数: 0

概要信息:

¢˜ ÿ½XLz9
Xhè 1300011329
±e5|11Ò
wžmµ2014-10-16
¢žmµ2014-10-14
1 8‡¦

)þ9†P§

)oÑ?Ñ9{
ÆS?1Ün¢SüÚëþÀJ
2 ¤ì^ä
þ9ì£ÔŸS٠ԟ‰•¤
êi§ÝO£-10.0 100.0e¤ ©ÝŠ0.1e
>fU² DJ1000.>fU² þ§1000g ©Ý0.01g #+-0.02g
X¬
ÊL ©Ý1s
Z°Ù
3 ¢n
3.1 Ônµ
ü Ÿþ¬Nԟ3L:žlÜC¤—¤I‡9þ§T¬NLz9"
¢æ^·Üþ9{?1ÿþ"
r–ÿXÚA†˜‡®9NXÚB·Üå5§/¤˜‡†	.Ã9þ†áX
ÚC£C=A+B¤"ùA9þCzdB5«ú"
BD49þQŒ±ÏL9N†§ÝCz
OŽÑ5§dd¦D49þ"
5¿¯‘µ
‡l¤ìC˜!ÿþ{!¢öА¡yXÚá"eØUц	.9†§KI‡
‰Ñ9?"
§Ý‡3²ïeâk¿Â"LyXڞ?uC²ï"
1
3.2 C˜0
þ9ìOŒ±kü$9D!9ˆé6"
3.3 n0
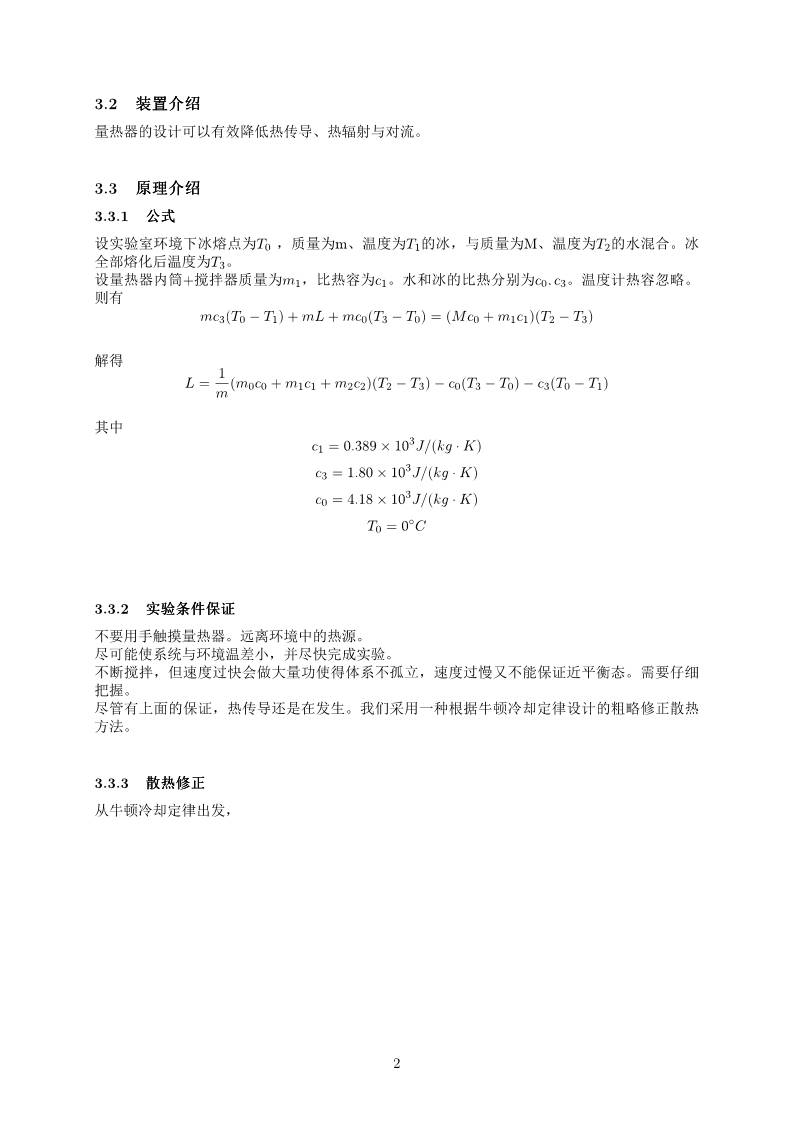
3.3.1 úª
¢¿‚¸eXL:T0 §Ÿþm!§ÝT1X§†ŸþM!§ÝT2Y·Ü"X
ÜLz§ÝT3"
þ9ìSÙ+‰ìŸþm1§'9Nc1"YÚX'9©Oc0, c3"§ÝO9NÑ"
Kk
mc3(T0 − T1) +mL+mc0(T3 − T0) = (Mc0 +m1c1)(T2 − T3)
)
L =
1
m
(m0c0 +m1c1 +m2c2)(T2 − T3)− c0(T3 − T0)− c3(T0 − T1)
Ù¥
c1 = 0.389× 103J/(kg ·K)
c3 = 1.80× 103J/(kg ·K)
c0 = 4.18× 103J/(kg ·K)
T0 = 0◦C
3.3.2 ¢^‡y
؇^Ã>¹þ9ì"l‚¸¥9
"
¦ŒU¦Xچ‚¸§§¿¦¯¤¢"
Øä‰§„ÝL¯¬‰Œþõ¦NXØᧄÝLúqØUyC²ï"I‡c[
rº"
¦+kþ¡y§9D„´3u)"·‚æ^˜«ŠâÚîe%½ÆOoÑ?Ñ9
{"
3.3.3 Ñ9?
lÚîe%½ÆÑu§
2
(ã¡5gä)
XJ{Nˆ«ëþ§U
4ЧÝ3¿§ƒþ§"§$u¿§§¿¦SBC′F =
SC′GD§@o3‡L§¥XÚl‚¸á9Ò¬†˜9ƒÓ§l
Œ±À'nŽ
áXÚ"
ùÙ¢éJˆ"@o3Ø´énŽœ¹e§Œ±O˜^#§Ý­‚§l
”›E”˜‡
'nŽáXÚ"
(ã¡5gä)
3
·‚òÐe%‚AB±9"§Ý¡E‚DE(öþCq†‚)"†U
‰Ñ˜
^ç†MN‚§y©‡§Ý­‚Xã"…¦S1 + S2 = S3"@odž§·‚Œ±^M,Nü
:§Ý“OÐ!"§Ý"ØJy§#§Ý­‚†­‚d§…ŒáXÚ"
4 ¢SN
ÿþ¿§§¡þm1"
SÙ\Y–2/3§Y§'¿§p10-12e§¿¡þSÙ+Y+‰ìŸþ"
SC¢C˜§ØÊ‰§ÿþYe%­‚§15s†m˜gÿþ"†90sSCz؇L1e"
P¹X§§X§×„
ØíY/òX¬˜\S٧ׄXÐXf"P¹Ý˜žm"
Øä‰§z…5sÿ§§§Ý²­ŒU10-15s˜gÿþ"
¡þ"SÙ+Y+‰ìŸþ"
OŽëþ§¿xѧݭ‚§?1?†OŽ"
©Û¢(J§U?¢Ã{§­E¢3g"
5¿µ
X¬˜\‡×„±X¬,§§‡²w±íY§¦"ÿŸþØO"
‰L¯¬¦XÚØá§LúØUyC²ï"
T2Œ±de%­‚±9ÝXžm^	í{¦"
‡5¿©Ûþg¢(J§±Be˜g››ëþ§¦XڍCuáXÚ"
5 êâL‚
5.1 XLz9
Ônþ êŠ/g Ônþ êŠ/e
m1 122.99 T1 -22.8
m2 31.87 T2 33.7
M1 318.4 T3 16.4
m0 =M −m1 −m2 163.54 θ 23.48
M2 347.59
m =M2 −M1 29.19
5.2 §Ý-žm­‚
t/s 5 10 15 20 25 30 35 40 45 50
T/e 32.9 32.2 31.8 31.4 30.3 29.3 28.1 27 26 25.1
t/s 55 60 65 70 75 80 85 90 95 100
T/e 24.3 23.7 23.3 22.9 22.5 22.2 21.8 21.5 21.1 20.7
t/s 105 110 115 120 125 130 135 140 145 150
T/e 20.4 19.9 19.5 19.2 19 18.8 18.6 18.4 18.2 18
t/s 155 160 165 170 175 180 185 190 195 200
T/e 17.7 17.6 17.4 17.2 17.1 16.9 16.8 16.7 16.6 16.5
t/s 205 210 215 220 225 230 235 240 245 250
T/e 16.4 16.4 16.4 16.4 16.4 16.4 16.4 16.4 16.5 16.5
4
6 êâ?n†(Ø
òêâÚ~ê‘\
L =
1
m
(m0c0 +m1c1 +m2c2)(T2 − T3)− c0(T3 − T0)− c3(T0 − T1)
Œ
L = 331.3× 103J/(kg ·K)
ր'
T2 − θ
θ − T3
≈ 1.34
§Ýžm­‚Xeµ
ÏL	í{Œ±
T2 = 33.3e, ­#‘\OŽL = 317.3e,ր'
T2 − θ
θ − T3
≈ 1.41
7 ?Ø
Öþ‡¦3˜XžP¹žm2^	í{¦§Ý"ù¿Ø´Ï§ÝØÐ
Ö§
´Ï·‚XJ‡‰?­‚{˜½I‡@‡/$0žm"
,
žm‹§ÝéJӞÖѧ
æ^ù«ª"
'uP¹¯K"z5sÖê˜g§Öê!P¹!‰¬š~;Ü
"α
æ^{´†ÃØÊ‰§mÃP¹P¹§Ý§
žmŒdgêíŽ
Ñ5§ùŒ±Že˜½žm"
5

缩略图:

  • 缩略图1
  • 缩略图2
  • 缩略图3
  • 缩略图4
  • 缩略图5
当前页面二维码

广告: