Ex.16.pdf

  • 文件大小: 645.55KB
  • 文件类型: pdf
  • 上传日期: 2025-08-17
  • 下载次数: 0

概要信息:

¢›8 ¿Aÿþ^|
Xhè 1300011329
±e5|11Ò
¢žm2014c1118F
wžm2014c1120F
1 8‡¦
(1) 
)¿AÄn
(2) ÆS^¿Aÿþ^|
2 ¤ì^ä
¿A¤, V´‹l­Ø­6>
(DH1718D-2.), †6­Ø>
(DHJ15HA.), ÊÏ
^Lü¬(VC9806.), p°Ý^L(Fluke15B.)˜¬, ÍAd.O(SXG-1B.), †6õŠ>{
ì(ZX21.), ‚eZ.
3 ¢n
3.1 ¿A
òÏk>6N˜˜3^|B(÷z¶)¥, IH÷x¶, K3y•Ñy˜î•> UH . ùÒ´
¿A.
¢S´ù‡> éA>|²ï
^|—âÔ[å.
,˜¡, 16f>5ØÓ, UH•¬ƒ‡. ·‚Œ±:
UH =
IHB
pqd
= RH
IHB
d
= KHIHB
Ù¥,
RH =
1
pq
, KH =
1
pqd
•ØJd½5©Û.
·‚Œ±wÑ, 
(¯ÝKH , ‡ÿÑIHÚUH , Ҍ±^|BŒ.
1
3.2 ^¿Aÿþ>^c^|
>´ãXe:
ã¥y^>6IMd†6­6>
E1Jø. ¿>6IHd†6­Ø>
E2Jø, G阇>
{‡Œ±o>´,	‡N>6. ·‚¦^ü‡^Li›IHÚIM , ^,˜‡p°Ý^Li
›UH .ØJ¦^UHKäÑ16fK.
3.3 žØ¿‡BAK
¢SÿþL§¥, ¿Ao´¬Š‘X9^KA.
)DÉdÍÜA: du¿¡üàk§Ý, l
)§>ijUE , †IHÚB•k'; ±
9UdAA, 96ÏL¿¡ž¬3î•)>ijUN , †BÚ96k'. p3-V&ŽA,
´96ÏL¿¡žüý¬k§Ý), Ñy§>ijUR, †BÚ96k'.
Ødƒ	, „kØ >³U0, ´duü‡\:Ø3Ә³¡þÚå, •‘IH•
U
C.
u´·‚:
IH, B: U1 = UH + U0 + UE + UN + UR
IHK, B: U2 = −UH − U0 − UE + UN + UR
IHK, BK: U3 = UH − U0 + UE − UN − UR
IH, BK: U4 = −UH + U0 − UE − UN − UR
UH =
1
4
(U1 − U2 + U3 − U4)− UE ≈ 1
4
(U1 − U2 + U3 − U4)
2
4 ¢SN
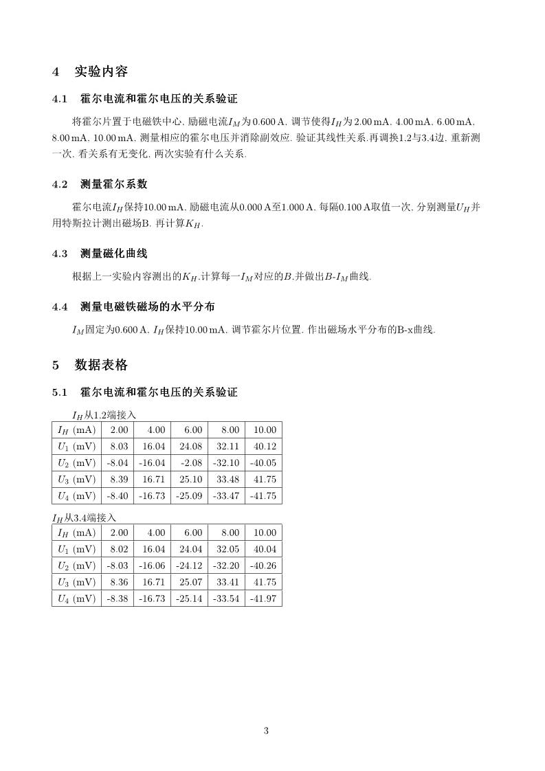
4.1 ¿>6Ú¿>Ø'Xy
ò¿¡˜u>^c¥%, y^>6IM 0.600A, N!¦IH 2.00mA, 4.00mA, 6.00mA,
8.00mA, 10.00mA, ÿþƒA¿>Ø¿žØBA. yق5'X.2N†1,2†3,4>, ­#ÿ
˜g, w'XkÃCz, üg¢kŸo'X.
4.2 ÿþ¿Xê
¿>6IH±10.00mA,y^>6l0.000A–1.000A,z…0.100AŠ˜g,©OÿþUH¿
^Ad.OÿÑ^|B. 2OŽKH .
4.3 ÿþ^z­‚
Šâþ˜¢SNÿÑKH ,OŽz˜IMéAB,¿‰ÑB-IM­‚.
4.4 ÿþ>^c^|Y²©Ù
IM½0.600A, IH±10.00mA, N!¿¡ ˜. ŠÑ^|Y²©ÙB-x­‚.
5 êâL‚
5.1 ¿>6Ú¿>Ø'Xy
IHl1,2à\
IH (mA) 2.00 4.00 6.00 8.00 10.00
U1 (mV) 8.03 16.04 24.08 32.11 40.12
U2 (mV) -8.04 -16.04 -2.08 -32.10 -40.05
U3 (mV) 8.39 16.71 25.10 33.48 41.75
U4 (mV) -8.40 -16.73 -25.09 -33.47 -41.75
IHl3,4à\
IH (mA) 2.00 4.00 6.00 8.00 10.00
U1 (mV) 8.02 16.04 24.04 32.05 40.04
U2 (mV) -8.03 -16.06 -24.12 -32.20 -40.26
U3 (mV) 8.36 16.71 25.07 33.41 41.75
U4 (mV) -8.38 -16.73 -25.14 -33.54 -41.97
3
5.2 ÿþ¿Xê
IM (A) 0.0 0.1 0.2 0.3 0.4 0.5 0.6 0.7 0.8 0.9 1.0
U1 (mV) 0.69 5.86 12.76 19.62 26.38 33.29 39.97 46.93 53.60 60.38 66.90
U2 (mV) -0.93 -6.10 -12.99 -19.86 -26.61 -33.51 -40.20 -47.15 -53.87 -60.77 -67.14
U3 (mV) 0.55 7.41 14.46 21.16 28.13 34.87 41.77 48.48 55.34 62.05 68.60
U4 (mV) -0.78 -7.64 -14.71 -21.41 -28.40 -35.13 -41.98 -48.71 -55.63 -62.31 -68.85
B+ (mT) 1.0 39.0 76.8 115.8 154.2 192.7 228.2 269.8 307.7 347.2 383.4
B− (mT) 0.3 -38.1 -76.4 -115.5 -154.6 -192.7 -230.9 -269.8 -308.9 -347.0 -383.6
5.3 ÿþ>^c^|Y²©Ù
x (mm) 7.0 7.5 8.0 8.5 9.0 9.5 10.0 10.5 11.0
U (mV) 24.99 27.76 31.28 33.07 35.62 36.93 38.11 38.97 39.27
x (mm) 12.0 13.0 14.0 16.0 18.0 20.0 25.0 30.0 35.0
U (mV) 39.74 40.02 40.10 40.16 40.17 40.17 40.16 40.13 40.12
x (mm) 40.0 42.0 44.0 46.0 47.0 48.0 49.0 49.5 50.0
U (mV) 40.10 40.09 39.98 39.13 37.90 34.86 30.63 28.74 26.00
6 êâ?n9(J
6.1 ¿>6Ú¿>Ø'Xy
¿>ØUH†¿>6IH‚5'XXe㤫,†ã1,2à\>6,mã3,4à\>
6.
6.2 ÿþ¿Xê
UH -B[ÜXã
4
ÏL[܌ÙÇ
IHKH = 0.17625mV/mT, r = 0.99993
ŒÙØ(½Ý
σIHKH
= IHKH
√
1/r2 − 1
n− 2
= 7× 10−4mV/mT, n = 11
?
Œ±¦
KH =
IHKH
IH
= 0.01763mV/mTmA
ÙØ(½Ý
σKH
= KH
√
(
σIH
IH
)2 + (
σIHKH
IHKH
)2 = 2× 10−4mV/mTmA
Ù¥IHØ(½Ýd¤ì#‰Ñ
σIH = 0.09mA

KH = 17.6± 0.2mV/mAT
6.3 ÿþ^z­‚
ÏLOŽŒy^>6IMéA^|ŒB
IM (A) 0.0 0.1 0.2 0.3 0.4 0.5 0.6 0.7 0.8 0.9 1.0
B (mT) 4.2 38.4 78.0 116.5 155.6 194.3 232.8 271.7 310.3 348.7 385.6
^z­‚X㤫
5
6.4 ÿþ>^c^|Y²©Ù
(JX㤫
7 ?Ø9g
(1) d^|Lˆª
B =
UH
KHIH
6
ŒÙØ(½Ý
σB = B
√
(
σUH
UH
)2 + (
σIH
IH
)2 + (
σKH
KH
)2
‘\
UH(IM = 1.0A) = 67.87mV
ÙØ(½Ýd¤ì#‰Ñ
σUH
= 0.1mV
Ù{ˆŠ®3êâ?n9(JÜ©‰Ñ,ŒOŽ
B = 385± 6mT
(2) 
B?ؐ•,·‚¦^¿>6—ݐ•Ú¿>Ø>|•5“O¿>6
Ú¿>ؐ•,3Ä>6—Ý~j,¿>| ~EH†^|Bpƒœ/e´Œ1,d
žB•ØŽu~j × ~EH•²1,Ù•„†16fa.k'.dã¥ØÓ16f3^|
¥Éå©ÛŒ,16f‘>֞^|•†~j × ~EH•ƒÓ,16f‘K>֞^|
•†~j × ~EH•ƒ‡.
(3) ßÿ´du^¢A, c3^z2¡EÒ¬kí{^|¤E¤,ù˜y–31˜‡
Ü©¥ÿþ‡ü‡•^|¥*	,  éӘy^>6,‡•^|ý銬
kØ ,
L‚¥ŠÑ´–˜ãžm^|­½ÿ.
7

缩略图:

  • 缩略图1
  • 缩略图2
  • 缩略图3
  • 缩略图4
  • 缩略图5
当前页面二维码

广告: