【行政执法素质】讲义.pdf

  • 文件大小: 2.35MB
  • 文件类型: pdf
  • 上传日期: 2025-08-16
  • 下载次数: 0

概要信息:

行政执法素质
� 第 0页
深圳市公务员考试
行政执法素质
蔡锦杰
行政执法素质
� 第 1页
目录
行政执法知识考点解析.....................................................................................................2
深圳行政执法素质之行政处罚法.....................................................................................6
深圳行政执法素质之行政许可法...................................................................................19
深圳行政执法素质之行政复议法...................................................................................34
深圳行政执法素质之行政诉讼法...................................................................................47
深圳行政执法素质之国家赔偿法...................................................................................68
行政执法素质
� 第 2页
行政执法素质考点解析
考试大纲
一、考试内容:
1.《行政处罚法》及相关知识
2.《行政许可法》及相关知识
3.《行政诉讼法》及相关知识
4.《行政复议法》及相关知识
5.《国家赔偿法》及相关知识
二、题型:客观性试题:
1.单项选择题(60 题,每题 0.7 分,共 42 分。)
2.多项选择题(40 题,每题 1.1 分,每题的备选答案中,有两个或两个以上符合题意,
错选、多选不得分,少选且选择正确的每个选项得 0.2 分,共 44 分.)
3.是非判断题。(20 题,每题 0.7 分,共 14 分)
备考方法
一、以法条为中心(法律及司法解释)
出题方式:根据法条设置题目。
【真题-单选】行政机关作出准予行政许可的决定,应当自作出决定之日起( )内向
申请人颁发、送达行政许可证件,或者加贴标签、加盖检验、检测、检疫印章。
A. 5 日 B. 10 日 C. 15 日 D. 20 日
注:《行政许可法》第 44 条规定:“行政机关作出准予行政许可的决定,应当自作出
决定之日起十日内向申请人颁发、送达行政许可证件,或者加贴标签、加盖检验、检测、
检疫印章
二、理解与记忆相结合
【真题-多选】下列情形中,可以申请行政复议的有( )
A. 对行政机关作出的行政处罚决定不服的
B. 对行政机关作出的行政许可行为不服的
C. 对行政机关作出的行政强制措施不服的
D. 对行政机关作出的土地确权裁决不服的
E. 对行政机关作出的行政处分不服的
三、注意解题思维(推理、转化)
行政执法素质
� 第 3页
【真题-单选】经国务院批准,( )人民政府根据精简、统一、效能的原则,可以决
定一个行政机关行使有关行政机关的行政许可权。
A. 较大的市
B. 设区的市
C. 县级以上
D. 省、自治区、直辖市
【真题-单选】行政复议申请人在对具体行政行为申请行政复议时,可以一并向行政复议
机关提出申请,就该具体行政行为所依据的有关规定的合法性进行审查。这些规定不包
括( )。
A. 国务院部门规定
B. 国务院部、委员会规章和地方人民政府规章
C. 乡、镇人民政府的规定
D. 县级以上地方各级人民政府及其工作部门的规定
必备知识之国家机构
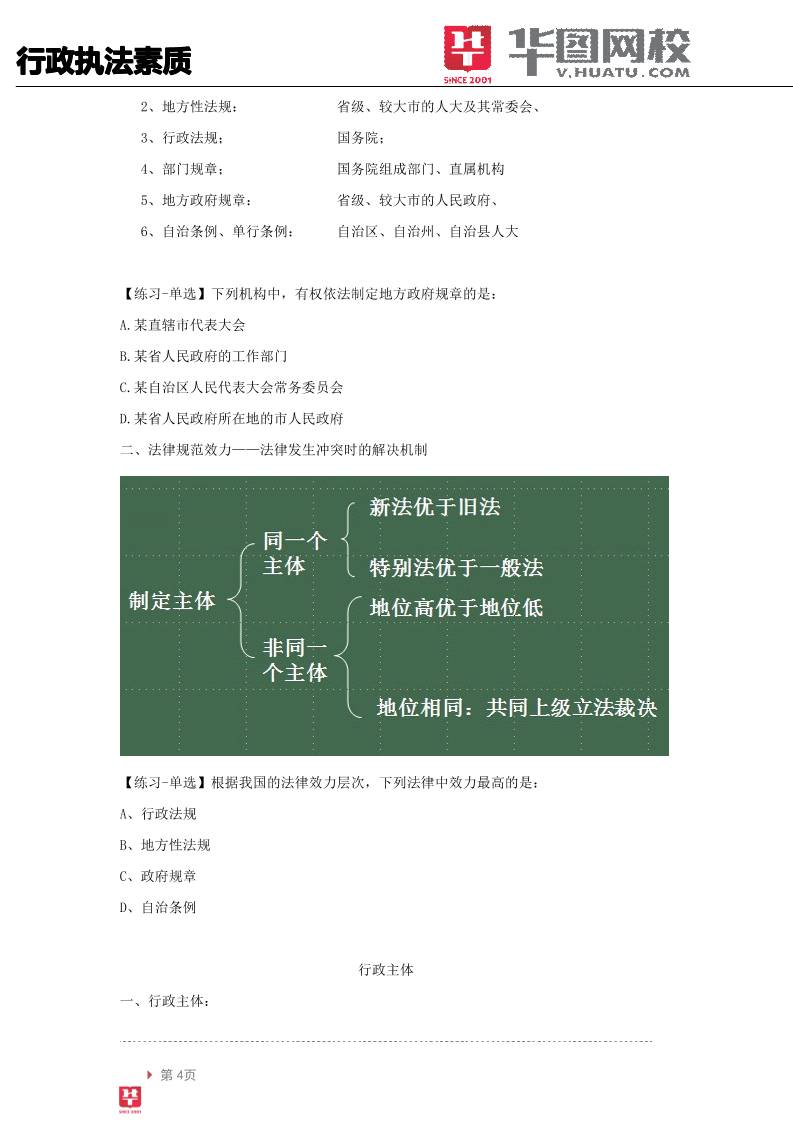
立法体系
一、立法权:
1、法律 : 全国人大及其常委会
行政执法素质
� 第 4页
2、地方性法规: 省级、较大市的人大及其常委会、
3、行政法规; 国务院;
4、部门规章; 国务院组成部门、直属机构
5、地方政府规章: 省级、较大市的人民政府、
6、自治条例、单行条例: 自治区、自治州、自治县人大
【练习-单选】下列机构中,有权依法制定地方政府规章的是:
A.某直辖市代表大会
B.某省人民政府的工作部门
C.某自治区人民代表大会常务委员会
D.某省人民政府所在地的市人民政府
二、法律规范效力——法律发生冲突时的解决机制
【练习-单选】根据我国的法律效力层次,下列法律中效力最高的是:
A、行政法规
B、地方性法规
C、政府规章
D、自治条例
行政主体
一、行政主体:
行政执法素质
� 第 5页
享有公共行政权力,(权)能够以自己的名义独立从事行政管理活动,(名)并能够
独立承担由此产生的法律责任的组织。(责)
行政职权
优先权(获得社会协助权、现行处置权)
受益权
【练习-多选】下列各项中,属于行政职权的是
A. 行政审判权
B. 行政复议权
C. 行政指导权
D. 行政处罚权
二、种类
(一)行政机关
1、派出机关:政府派出,有主体资格。
市辖区:街道办事处、
县政府:区公所、
省级政府:地区行署;
2、派出机构:职能部门派出,授权才有
派出所、工商所、税务所。
3、内设机构:一般不是
(二)法律、法规、规章授权的非行政机关组织
排除:收委托组织
【真题-单选】在下列各选项中,不属于人民政府派出机关的是( )
A. 行政公署
B. 区公所
C. 街道办事处
D. 公安局法制科
行政行为
一、 行政行为含义
行政执法素质
� 第 6页
指行政主体行使行政职权所作出的能够产生行政法律效果的行为 。
1. 单方性
2. 强制性
3. 无偿性
4. 法定性
二、分类:
抽象行政行为:是行政机关的“立法”行为,
具体行政行为:是指行政主体针对特定的对象,就特定的事项作出的处理决定。
区别: 1.调整的对象不同。
2.能否反复适用不同。
【真题--单选】下列选项中,属于具体行政行为的是( )。
A.某县民政局建办公楼的行为
B.某县民政局起诉建筑公司违约的行为
C.某县民政局越权处罚违法的建筑公司的行为
D.某县民政局依建筑合同奖励建筑公司的行为
深圳行政执法素质之行政处罚法
概述
一、涵义
指行政主体依照法定权限和程序对违反行政法规范尚未构成犯罪的行政相对人给予
行政制裁的具体行政行为。
二、《行政处罚法》
1.第八届全国人民代表大会第四次会议于 1996 年 3 月 17 日通过,自 1996 年 10 月
1日起施行。
2.共 8 章 64 条。
二、原则:
1、处罚法定原则
公民、法人或者其他组织违反行政管理秩序的行为,应当给予行政处罚 的,依照本
法由法律、法规或者规章规定,并由行政机关依照本法规定的程序实施。
没有法定依据或者不遵守法定程序的,行政处罚无效。
行政执法素质
� 第 7页
2、行政处罚公正、公开的原则。
设定和实施行政处罚必须以事实为依据,与违法行为的事实、性质、情节以及社会
危害程度相当。
对违法行为给予行政处罚的规定必须公布;未经公布的,不得作为行政处罚的依
据。
3、处罚与教育相结合
实施行政处罚,纠正违法行为,应当坚持处罚与教育相结合,教育公民 、法人或者
其他组织自觉守法。
4、相对人救济权利保障原则
公民、法人或者其他组织对行政机关所给予的行政处罚,享有陈述权、申辩权;对
一些行政处罚,相对人有权要求听证。
对行政处罚不服的,有权依法申请行政复议或者提起行政诉讼。
公民、法人或者其他组织因行政机关违法给予行政处罚受到损害的,有权依法提 出
赔偿要求。
【深圳执法 12-多选】《行政处罚法》对相对人权利的保障主要体现于( )。
A.保证相对人陈述权
B. 保障相对人申辩权
C. 保障相对人法律救济权
D. 不得以行政处罚代替刑事处罚
E. 保障相对人举行听证的权利
【深圳-多选】受到行政处罚的相对人如果认为行政处罚违法,有权( )。
A.不执行处罚的决定
B.依法申请复议
C.依法提起行政诉讼
D.依法提起仲裁
E.依法提出行政赔偿的要求
【深圳 08-多选】行政处罚法所确立的行政处罚原则主要有( )。
A.处罚法定原则
B. 处罚公正原则
行政执法素质
� 第 8页
C. 处罚与教育相结合原则
D. 处罚公开原则
E. 经济处罚为主原则
行政处罚的种类和设定
一、种类
1.申诫罚(精神罚、声誉罚)——警告
2.财产罚——罚款、没收违法所得、没收非法财物
3.行为罚(能力罚)——责令停产停业、暂扣或吊销许可证、执照
4.人身自由罚——行政拘留
区别:
1、行政处分(警告、记过、记大过、降级、撤职、开除)
(对象、种类、救济途径不同)
2、刑罚 (管制、拘役、有期、无期、死刑;罚金)
(原因、种类不同)
3、行政强制措施(强制查封、收容教养)
4、执行罚(滞纳金、加处罚款)
5、责令改正(行政命令)
【深圳执法 12-单选】黄州市交警大队以赵某违章停车为由,依有关规定,决定暂扣赵
某 1 个月的驾驶执照。这一行为属于( )。
A. 行政强制执行
B. 行政监督检查
C. 行政处罚
D. 行政强制措施
【单选】行政处罚是指行政机关依法对违反行政管理秩序的公民、法人或其他组织 给予
制裁的行政行为。据此,下列属于“行政处罚”的是:
A.对醉酒的人约束至酒醒
B.对严重违反《公务员法》的公务员给予开除处分
C.对到期不缴纳税费的纳税人,按日加收滞纳金税款万分之五的滞纳金
行政执法素质
� 第 9页
D.暂扣违章司机的机动车驾驶证
【深圳-单选】某乡村民赵某未经过任何审批,擅自在村附近的 205 国道边建造房屋,开
办旅馆。公路管理部门在检查中发现此事,对其作以下处理:①责令限期拆除; ② 罚
款 1000 元; ③建议乡镇府对其批评教育。上述处理中,属于行政处罚的是( )。
A. ①②
B. ②
C. ②③
D. ①
【深圳-单选】2008 年 6 月 7 日,李某因贩卖注水牛肉而被工商机关处以 200 元的罚款,
期限 5 日内缴纳。6 月 15 日李某到工商机关缴纳罚款时被告知因其未按时缴纳,依法每
日按罚款数额的 3%加处罚款,共 18 元,合计 218 元。下列说法正确的是( ).
A. 200 元罚款和 18 元都是行政处罚
B. 200 元罚款和 18 元都不是行政罚款
C. 200 元罚款不是行政罚款
D. 18 元罚款不是行政罚款
【深圳-单选】县卫生行政部门因某饭馆的卫生质量存在严重问题,遂以违反《公共场所
卫生条例》为由,对其作出吊销卫生许可证的决定。这一行为属于( )。
A.行政处罚
B. 行政强制措施
C. 行政强制执行
D. 行政监督检查
【深圳-多选】下列形式中,属于行政处罚的有( )。
A.警告
B.记过
C.吊销许可证
D.行政拘留
E.记大过
二、设定
1、法律 : 均可
2、行政法规: 不可设置行政拘留
行政执法素质
� 第 10页
3、地方性法规: 不可设置行政拘留、吊销企业营业执照
4、规章: 仅可设置警告、罚款,(部委规章罚款的限额由国务院规定。
地方政府规章罚款的限额由省、自治区、直辖市人民代表大
会常务委员会规定)
【深圳执法 12-多选】某市人大常委会拟制定地方性法规。根据《行政处罚法》的规定,
该法规可以设定下列( )行政处罚措施。
A.责令停产停业
B. 吊销企业营业执照
C. 暂扣许可证
D. 吊销许可证
E. 行政拘留
【深圳执法 12-单选】部委规章可以创设行政处罚的范围是( )。
A. 警告与罚金
B. 警告与一定数量的罚款
C. 警告、罚款与没收财产
D. 限制人身自由、吊销营业执照以外的行政处罚
【深圳执法 12-单选】地方性法规可以设定除限制人身自由、( )以外的行政处罚。
A.吊销企业营业执照
B. 没收违法所得
C. 没收非法财物
D. 责令停产停业
【深圳-多选】某省人民政府为加强对网吧的管理,准备指定地方规章《某市网吧管理暂
行办法》。该暂行办法中可以设定的行政处罚种类报括( )。
A.责令停业
B.吊销营业执照
C.一定数额的罚款
D.警告
E.没收违法所得
实施机关
1、行政处罚由具有行政处罚权的行政机关在法定职权范围内实施。
2、法律、法规授权的组织
行政执法素质
� 第 11页
法律、法规授权的具有管理公共事务职能的组织可以在法定授权范围内实施行政处
罚。
3、行政机关委托的组织
行政机关依照法律、法规或者规章的规定,可以在其法定权限内委托。
委托行政机关对受委托的组织实施行政处罚的行为应当负责监督,并对该行为的后
果承担法律责任。
受委托组织在委托范围内,以委托行政机关名义实施行政处罚;不得再委托其他 任
何组织或者个人实施行政处罚。
受委托组织必须符合以下条件:
1 依法成立的管理公共事务的事业组织;
2 具有熟悉有关法律、法规、规章和业务的工作人员;
3 对违法行为需要进行技术检查或者技术鉴定的,应当有条件组织进行相应的 技
术检查或者技术鉴定。
4、集中处罚机关
国务院或者经国务院授权的省、自治区、直辖市人民政府可以决定一 个行政机关行
使有关行政机关的行政处罚权,但限制人身自由的行政处罚权只能由公安机关行使。
【深圳执法 12-单选】某直辖市人民政府根据国务院的授权,决定由城建规划局统一行
使有关行政机关的行政处罚权,但下列( )是根据《行政处罚法》的规定不能由城
建规划局行使的。
A.环境保护局的罚款权
B. 工商行政管理局的吊销营业执照权
C. 土地管理局的没收权
D. 公安局的拘留权
【深圳-多选】根据行政处罚法的规定,具有行政处罚权的主体包括( )。
A.享受行政处罚权的行政机关
B.法律、法规授予行政处罚权的组织
C.行政机关依法委托行使行政处罚权的组织
D.具有公共管理职能的组织
E.以上选项都对
管辖和适用
一、管辖机关
1、地域、级别
行政执法素质
� 第 12页
行政处罚由违法行为发生地的县级以上地方人民政府具有行政处罚权的行政机关管
辖。法律、行政法规另有规定的除外。
2、管辖争议
对管辖发生争议的,报请共同的上一级行政机关指定管辖。
【深圳-判断】对行政处罚管辖发生争议的,报请同级的上一级行政机关指定管辖。( )
【深圳执法 12-单选】行政处罚由( )的县级以上人民政府具有行政处罚权的行政
机关管辖。
A.行政机关机关所在地
B. 违法行为发生地
C. 违法行为人住所地
D. 违法行为人居住地
【深圳执法 12-多选】陈某,家住甲县,在乙县生产盗版书籍,经过丙县运输到丁县销
售。对陈某的违法行为,有权进行处罚的机关包括( )。
A.甲县依法享有处罚权的行政机关
B. 乙县依法享有处罚权的行政机关
C. 丙县依法享有处罚权的行政机关
D. 丁县依法享有处罚权的行政机关
E. 以上选项都对
二、实施规则
1、一事不再罚款
对一个行为,任何机关不得以同一事由(实施一个行为、违反一个规范)再次做出
处罚;
对一个行为,任何机关不得以多个事由(实施一个行为、违反多个规范)做出同一
种类的处罚。
对当事人的同一个违法行为,不得给予两次以上罚款的行政处罚。
【单选】某蔬菜食品公司因销售假酒,被工商局处以罚款 5000 元、停业整顿的行政处罚。
工商局的上述处罚( )。
A.是错误的,只能实施停业整顿的处罚
B.是错误的,只能实施罚款 5000 元的处罚
C.是正确的,不违反一事不再罚的原则
D.是错误的,只能在停业整顿与罚款中选择一种实施处罚
【深圳-单选】李某于 2005 年 8 月 25 日在未取得营业许可证的情况下,私自出售熟肉制
行政执法素质
� 第 13页
品给附近的居民,由于该熟肉制品未经卫生部门检验合格,而且在酷暑天时未经冷藏露
天放了 4 天,结果造成十余人不同程度的中毒。县卫生局接到举报后,经过调查核实,
对李某处以罚款,并将无照经营的情况通报给县工商局,县工商局对李某的行为处以警
告和罚款。对此,下列说法正确的是( )。
A. 县工商局的处罚是错误的,其只能在警告与罚款中选择一种实施处罚
B. 由于县卫生局已经处以罚款,所以县工商局只能处以警告而不能再处以罚款
C. 根据行政处罚法所规定的一事不再罚的原则,县工商局不能再实施任何形式的处罚
D. 县工商局的做法是正确的,不违反行政处罚法所规定的一事不再罚的原则
2、处罚时效
违法行为在二年内未被发现的,不再给予行政处罚。法律另有规定 的除外。 前款
规定的期限,从违法行为发生之日起计算;违法行为有连续或者继续状态的 ,从行为终
了之日起计算。
3、行政处罚折抵刑罚原则
违法行为构成犯罪,人民法院判处拘役或者有期徒刑时,行政机关已经给予当事人
行政拘留的,应当依法折抵相应刑期。 违法行为构成犯罪,人民法院判处罚金时,行政
机关已经给予当事人罚款的,应 当折抵相应罚金。
4、行政处罚与责令纠正并行
行政机关实施行政处罚时,应当责令当事人改正或者限期改正违法 行为。
5、具体量罚
1)无责任年龄人
不满 14 周岁不予处罚,已满 14 不满 18 周岁从轻或减轻处罚;
2)精神病人
精神病人在不能辨认或控制自己行为时违法不予处罚,间歇性精神病人在精神正常
时违法应予处罚。
3)违法行为轻微
违法行为轻微并及时纠正,没有造成危害后果的,不予行政处罚。
【深圳-判断】
不满 16 周岁的人有违法行为的,不予行政处罚。( )
4)当事人有下列情形之一的,应当依法从轻或者减轻行政处罚:
(一)主动消除或者减轻违法行为危害后果的;
(二)受他人胁迫有违法行为的;
行政执法素质
� 第 14页
(三)配合行政机关查处违法行为有立功表现的;
(四)其他依法从轻或者减轻行政处罚的。
【深圳-多选】根据行政处罚法的规定,应当从轻或减轻处罚的情形包括( )。
A.间歇性精神病人在精神正常时有违法行为的
B.主动取消或者减轻违法行为危害后果的
C.配合行政机关查处违法行为有立功表现的
D.已满 14 周岁不满 18 周岁的人有违法行为的
E.其他依法从轻或者减轻行政处罚的
行政处罚的决定
一、原则
1、查明事实原则
公民、法人或者其他组织违反行政管理秩序的行为,依法应当给予行 政处罚的,行
政机关必须查明事实;违法事实不清的,不得给予行政处罚。
2、保障告知权原则
行政机关在作出行政处罚决定之前,应当告知当事人作出行政处罚 决定的事实、理
由及依据,并告知当事人依法享有的权利。
3、保障陈述申辩权原则
当事人有权进行陈述和申辩。行政机关必须充分听取当事人的意见 ,对当事人提出
的事实、理由和证据,应当进行复核;当事人提出的事实、理由或者 证据成立的,行政
机关应当采纳。 行政机关不得因当事人申辩而加重处罚。
【深圳执法 12-多选】关于“态度罚”,下列说法正确的是( )。
A. 当事人申辩的,不能加重行政处罚
B. 原则上当事人的态度不能作为处罚的对象,也不能成为加重处罚的情节
C. 当事人不仅态度恶劣,还继续实施违法行为的,可以作为从重处罚的情节
D. 当事人不仅态度恶劣,还阻挠执法人员依法履行职务,可以对阻挠行为进行处罚
E. 阻挠行为情节严重,性质恶劣的,还可以追究刑事责任
二、简易程序
1、适用条件:
①事实确凿并有依据
②对公民 50 元以下、对单位 1000 元以下罚款或警告
2、行政机关权力义务:
行政执法素质
� 第 15页
①报所属机关备案
②可由 1 人执法并签名盖章
3、重要时限
处罚决定书须当场交付
三、一般程序
(一)适用条件:不适用简易或听证程序的情况
(二)程序:
1、调查取证:调查检查至少 2 人执法
2、告知处罚的事实、理由及依据、权利
3、听取陈述、申辩:处罚时不告知事实理由依据,或拒听取陈述申辩的,可主张
处罚不成立,当事人放弃陈述或者申辩权利 的除外。
4、做出处罚决定:对情节复杂或者重大违法行为给予较重的行政处罚,行政机关的
负责人应当集体讨论决定。
(三)重要时限
行政处罚决定书应当在宣告后当场交付当事人;当事人不在场的,行 政机关应当在
七日内依照民事诉讼法的有关规定,将行政处罚决定书送达当事人。
【深圳执法 12-单选】 在行政处罚中,对情节复杂或者重大违法行为将给予较重的处罚
的,处罚机关应( )。
A. 由处罚机关的行政首长决定
B. 由办案人员集体讨论决定
C. 报上级机关决定
D. 由处罚机关负责人集体讨论决定
【深圳-单选】某工商行政管理部门检查中发现王某的花店超出了营业执照所许可的范围
经营,欲给予处罚,但王某当时有事外出不在,区工商行政管理部门当场宣告处罚决定
后,应( )。
A. 在 5 日内依照行政诉讼的有关规定送达行政处罚决定书
B. 在 7 日内依照民事诉讼的有关规定送达行政处罚决定书
C. 在 3 日内依照行政诉讼的有关规定送达行政处罚决定书
D. 在 5 日内依照民事诉讼的有关规定送达行政处罚决定书
四、听证程序
(一)适用条件
实体:责令停产停业、吊销许可证或执照、大额罚款
行政执法素质
� 第 16页
程序:当事人要求
具体程序:
1. 当事人要求听证的,应当在行政机关告知后三日内提出;
2. 行政机关应当在听证的七日前,通知当事人举行听证的时间、地点;
3. 除涉及国家秘密、商业秘密或者个人隐私外,听证公开举行;
4. 听证由行政机关指定的非本案调查人员主持;当事人认为主持人与本案有 直接
利害关系的,有权申请回避;
5. 当事人可以亲自参加听证,也可以委托一至二人代理;
6. 举行听证时,调查人员提出当事人违法的事实、证据和行政处罚建议;当 事人
进行申辩和质证;
7. 听证应当制作笔录;笔录应当交当事人审核无误后签字或者盖章。 当事人对
限制人身自由的行政处罚有异议的,依照治安管理处罚条例有关规定执 行。
注:听证结束后,行政机关依照本法第三十八条的规定,作出决定。
【深圳-多选】某工厂违反环境保护规定,把未经净化的工业污水直接排入布吉河,造成
环境污染,被区环保局责令停产停业,在区环保局最终作出行政处罚决定以前,下列说
法正确的有( )。
A.区环保局应告知该工厂有要求举行听证的权利
B.举行听证的有关费用由区环保局与该工厂合理分担
C.听证应当公开进行
D.该工厂的法定代表人可以自己参加听证
E.该工厂的法定代表人可以委托律师代理参加听证
行政处罚的执行
1、罚缴分离
①罚缴机关分离、罚缴人员分离
②当事人应自收到处罚决定书 15 日内到指定银行缴纳罚款
2、当场收缴
1)适用简易程序处 20 元以下罚款或适用简易程序但不当场收缴事后难以执行的可
当场收缴
2)特殊地区
边远水上或交通不便地区,当事人向银行缴款确有困难的经当事人提出可当场收缴
3)执法人员当场收缴的罚款应当自收缴罚款之日起 2 日内交至行政机关
【深圳执法 12-判断】依法给予五十元以下的罚款的,执法人员可以当场收缴
行政执法素质
� 第 17页
【深圳-多选】某小饭馆使用陈化粮做早点出售,被人举报,卫生管理机关经过调查,于
5月 20 日决定对其处以 200 元的罚款,5 月 25 日处罚决定送达当事人。根据行政处罚法
的规定,当事人应( )
A.在 6 月 9 日以前缴纳罚款
B.在 6 月 4 日以前缴纳罚款
C.将罚款缴纳指定银行
D.将罚款缴纳作出处罚决定的行政机关
E.申请听证
【深圳-单选】在( )情形下,行政机关及其执法人员可以当场收缴罚款。
A. 依法给予 50 元以下的罚款
B. 在边远、水上、交通不便地区,当事人向指定银行缴纳确有困难,经当事人提出的
C. 当场作出处罚的
D. 出于便民考虑,只要当事人提出当场缴纳的
【深圳-单选】2006 年 3 月 23 日张某经人介绍购进一批假酱油在某县出售,截至 3 月 28
日全部售完。2008 年 3 月 25 日张某被他人告发,县工商机关经过调查核实,于次日作
出对其处以 500 元罚款的决定,该处罚决定( )。
A.是对该违法行为的追究,应予以支持
B.是工商机关滥用职权的表现
C. 是工商机关越权的表现
D. 违反了法定程序
3、当事人逾期不履行行政处罚决定的,作出行政处罚决定的行政机关可以采取下列措施:
1)到期不缴纳罚款的,每日按罚款数额的百分之三加处罚款;
2)根据法律规定,将查封、扣押的财物拍卖或者将冻结的存款划拨抵缴罚款;
3)申请人民法院强制执行。
法律责任
一、 行政机关实施行政处罚,有下列情形之一的,由上级行政机关或者 有关部门
责令改正,可以对直接负责的主管人员和其他直接责任人员依法给予行政处分:
(1)没有法定的行政处罚依据的;
(2)擅自改变行政处罚种类、幅度的;
(3)违反法定的行政处罚程序的;
(4)违反本法第十八条关于委托处罚的规定的。
行政执法素质
� 第 18页
【深圳执法 12-单选】对于行政机关没有法定行政处罚依据实施行政处罚的行为,下列
说法错误的是( )。
A. 上级行政机关可以责令改正
B. 县级以上人民政府可以责令改正
C. 可以对直接负责的主管人员和其他直接责任人员依法给予行政处分
D. 应当对直接负责的主管人员和其他直接责任人员依法给予行政处分
二、行政机关为牟取本单位私利,对应当依法移交司法机关追究刑事责 任的不移交,
以行政处罚代替刑罚,由上级行政机关或者有关部门责令纠正;拒不纠正的,对直接负
责的主管人员给予行政处分;徇私舞弊、包庇纵容违法行为的,追究刑事责任。
【深圳-单选】行政机关为牟取本单位私利,对应当依法移交司法机关追究刑事责任的不
移交,以行政处罚代替刑罚的,
下列说法不正确的是( ).
A. 由上级行政机关或者有关部门责令纠正
B. 对直接负责的主管人员给予行政处分
C. 依法追究法人的刑事责任
D. 依法追究直接负责的主管人员的刑事责任
三、 行政机关对当事人进行处罚不使用罚款、没收财物单据或者使用非法定部门制发的
罚款、没收财物单据的,当事人有权拒绝处罚,并有权予以检举。
上级行政机关或者有关部门对使用的非法单据予以收缴销毁,对直接负责的主管人
员和 其他直接责任人员依法给予行政处分。
【深圳-单选】行政机关对当事人进行处罚时不使用罚款、没收财物单据或者使用非法定
部门制发的罚款、没收财物单据的,当事人( ).
A. 应先接受处罚,然后再依法申请行政复议或提起行政诉讼
B. 应先接受处罚,然后可以向其上级行政机关进行检举
C. 有权拒绝处罚
D. 应当接受处罚
深圳行政执法素质之行政许可法
qq:611524263
概述
一、涵义、种类
行政执法素质
� 第 19页
(一)含义
指行政机关根据公民、法人或者其他组织的申请,经依法审查,准予其从事特定活
动的行为。
特征:
1、行政许可是依申请行政行为。
2、行政许可存在的前提是法律的一般禁止。
3、行政许可是授益性行政行为。
4、行政许可是要式行政行为。
区别:
行政审批:根据有关组织与人员提出的申请,行政机关经审查后做出同意或不同意
的决定。
行政许可为外部行政行为。
行政审批既可为外部行政行为亦可为内部行政行为。
【深圳-单选】下列关于行政许可的说法,正确的是( )。
A. 凡是行政审批,都是行政许可
B. 行政许可包括行政机关对其直接管理的事业单位的人事、财物等事项的审批
C. 行政许可,是指行政机关根据公民、法人或者其他组织的申请,经依法审查,准予其
从事特定活动的行为
D. 行政许可包括基于所有者身份对国有资产管理事项的许可
【单选】关于行政许可,下列说法正确的是
A.行政许可是一种双方行政行为
B.行政许可是一种授益性行政行为
C.行政许可是一种要式行政行为
D.只有法律、行政法规才可设定行政许可
(二)种类
1、一般许可和特别许可
2、排他性许可和非排他性许可
3、独立证书许可和附文件许可
4、长期许可和临时政许可
5、有数量控制的许可和无数量控制的许可
【单选】一经颁布,其他人都丧失申请权,行政主体也不得再行颁发,这类许可证被称
行政执法素质
� 第 20页
之为( )。
A.永久性许可证
B.排他性许可证
C.独立性许可证
D.无条件放弃的许可证
三、《行政许可法》
1、2003 年 8 月 27 日第十届全国人民代表大会常务委员会第四次会议通过,自 2004
年 7 月 1 日起施行。
2、 8章 83 条
四、立法宗旨
为了规范行政许可的设定和实施,保护公民、法人和其他组织的合法权益,维护公
共利益和社会秩序,保障和监督行政机关有效实施行政管理,根据宪法,制定本法
【深圳执法 12-多选】《行政许可法》的立法宗旨有( )。
A. 规范行政许可的设定和实施
B. 保护行政相对人的合法权益
C. 维护公共利益和社会秩序
D. 保障和监督行政机关有效实施行政管理
E. 提高经济效益
【深圳执法 12-单选】
《行政许可法》共有( )。
A. 7 章 82 条
B. 8 章 83 条
C. 9 章 84 条
D. 10 章 85 条
五、原则
1.公开、公平、公正原则。
设定和实施行政许可,应当遵循公开、公平、公正的原则。
有关行政许可的规定应当公布;未经公布的,不得作为实施行政许可的依据。
行政许可的实施和结果,除涉及国家秘密、商业秘密或者个人隐私的外,应当公开。
符合法定条件、标准的,申请人有依法取得行政许可的平等权利,行政机关不得歧视。”
【深圳执法 12-单选】未经公布的有关行政许可的规定,( )作为实施行政许可的依
行政执法素质
� 第 21页
据。
A.不得
B. 可以
C. 应当
D. 视情况
2.信赖保护原则。
公民、法人或者其他组织依法取得的行政许可受法律保护,行政机关不得擅自改变
已经生效的行政许可。
行政许可①所依据的法律、法规、规章修改或者废止,或者②准予行政许可所依据
的客观情况发生重大变化的③为了公共利益的需要,行政机关可以依法变更或者撤回已
经生效的行政许可。由此给公民、法人或者其他组织造成财产损失的,行政机关应当依
法给予补偿。
3.禁止转让原则。
依法取得的行政许可,除法律、法规规定依照法定条件和程序可以转让的外,不得
转让。
【深圳-判断】依法取得的行政许可,一律不得转让。( )。
【深圳-多选】( )情形下,行政机关可以依法变更或撤回已经生效的行政许可。
A.行政许可所依据的法律、法规、规章修改或者废止
B.准予行政许可所依据的客观情况发生重大情况发生重大变化
C.为了公共利益的需要
D.行政机关认为原行政许可不当
E.其他申请人要求变更或撤回
行政许可的设定
一、行政许可的事项范围
(一)可以设定许可的事项
1、一般许可:
直接涉及国家安全、公共安全、经济宏观调控、生态环境保护以及直接关系人身健
康、生命财产安全等特定活动,需要按照法定条件予以批准的事项;
2、特许:
有限自然资源开发利用、公共资源配置以及直接关系公共利益的特定行业的市场准
入等,需要赋予特定权利的事项;
3、认可:
行政执法素质
� 第 22页
提供公众服务并且直接关系公共利益的职业、行业,需要确定具备特殊信誉、特殊
条件或者特殊技能等资格、资质的事项;
4、核准:
直接关系公共安全、人身健康、生命财产安全的重要设备、设施、产品、物品,需
要按照技术标准、技术规范,通过检验、检测、检疫等方式进行审定的事项;
5、登记:
企业或者其他组织的设立等,需要确定主体资格的事项;
【深圳-多选】下列( )事项可以设定行政许可。
A.对易燃、易爆、放射性、腐蚀性等危险品生产、运输、使用、销售
B.开办人用药品生产企业
C.对市政设施、道路交通、航空航线、无线电频率等公共资源的利用
D.市场经济条件下,一般商品的定价
E.企业或者其他组织的设立,需要确定主体资格的
【深圳-单选】下列关于行政机关作出的行政许可的说法,不正确的是( )。
A. 持枪证、驾驶执照、开采黄金矿产批准书都属于行政许可证件
B. 进出口食品检疫机关可以在检疫合格的食品上加贴标签
C. 对于某公司设立登记的情况,工商局应当允许公民查阅
D. 行政机关颁发的行政许可证件无需加盖本行政机关的印章
(二)可以不设行政许可:
1.公民、法人或者其他组织能够自主决定的;
2.市场竞争机制能够有效调节的;
3.行业组织或者中介机构能够自律管理的;
4.行政机关采用事后监督等其他行政管理方式能够解决的。
二、行政许可的设定权限
1、法律:可以创设
2、行政法规 :
法律未创设时可以创设,必要时,国务院可以采用发布决定的方式设定行政许可。
实施后,除临时性行政许可事项外,国务院应当及时提请全国人民代表大会及其常务委
员会制定法律,或者自行制定行政法规。
3、地方法规:上位法未创设时可以创设
地方性法规可以在法律、行政法规设定的行政许可事项范围内,对实施该行政许可
行政执法素质
� 第 23页
作出具体规定。
地方性法规、规章对实施上位法设定的行政许可作出的具体规定,不得增设行政许
可;不得增设违反上位法的其他条件。
4、省政府规章可设定临时性行政许可
省级地方规章——尚未制定法律、行政法规和地方性法规的,因行政管理的需要,
确需立即实施行政许可的,省、自治区、直辖市人民政府规章可以设定临时性的行政许
可。临时性的行政许可实施满一年需要继续实施的,应当提请本级人民代表大会及其常
务委员会制定地方性法规。
注意:排除部门规章和较大市的规章
行政法规设定后停止实施:省、自治区、直辖市人民政府对行政法规设定的有关经
济事务的行政许可,认为符合可以不设行政许可标准的,报国务院批准后,可以在本行
政区域内停止实施该行政许可。
【深圳执法 12-单选】临时性的行政许可需要继续实施的,应当( )。
A. 提请国务院制定行政法规
B. 提请本级人民代表大会及其常务委员会制定地方性法规
C. 提请上级人民代表大会及其常务委员会制定地方性法规
D. 提请全国人民代表大会及其常务委员会制定法律
【深圳执法 12-单选】下列关于行政许可设定权的说法中,不正确的是( )。
A. 教育部有权对法律设定的行政许可作出具体规定
B. 公安部有权设定行政许可
C. 重庆市市政府的规章有权设定临时性的行政许可
D. 国务院决定对纺织品进出口实行配额限制
5、 地方性法规和省、自治区、直辖市人民政府规章,不得设定
1 应当由国家统一确定的公民、法人或者其他组织的资格、资质的行政许可;
2 不得设定企业或者其他组织的设立登记及其前置性行政许可。
3 其设定的行政许可
1)不得限制其他地区的个人或者企业到本地区从事生产经营和提供服务,
2)不得限制其他地区的商品进入本地区市场。
6、评价制度
行政许可的设定机关应当定期对其设定的行政许可进行评价;对已设定的行政许可,
认为通过本法第十三条所列方式能够解决的,应当对设定该行政许可的规定及时予以修
改或者废止。
行政执法素质
� 第 24页
行政许可的实施机关可以对已设定的行政许可的实施情况及存在的必要性适时进行
评价,并将意见报告该行政许可的设定机关。
【深圳执法 12-判断】行政许可的设定机关应当对其设定的行政许可进行评价。( )
行政许可的实施机关
一、行政许可由具有行政许可权的行政机关在其法定职权范围内实施。
二、授权实施
法律、法规授权的具有管理公共事务职能的组织,在法定授权范围内,以自己的名
义实施行政许可
三、委托实施
行政机关在其法定职权范围内,依照法律、法规、规章的规定,可以委托其他行政
机关实施行政许可
委托机关应当将受委托行政机关和受委托实施行政许可的内容予以公告。
受委托行政机关以委托行政机关名义实施行政许可;不得再委托其他组织或者个人
实施行政许可。
【深圳-单选】行政许可由( )行政机关在法定职权范围内行使。
A. 具有管理公共事务职能的
B. 具有行政管理权的
C. 具有行政许可权的
D. 各级人民政府
【深圳执法 12-单选】 目前,行政许可实施主体中的事业单位,如果没有法律、法规的
明确授权,下列说法正确的是( )。
A. 事业单位可以以自己的名义实施行政许可
B. 事业单位不得以自己的名义实施行政许可
C. 事业单位可以成为行政许可的设定主体
D. 事业单位可以成为行政许可的实施主体
四、相对集中的行政许可权
经国务院批准,省、自治区、直辖市人民政府根据精简、统一、效能的原则,可以
决定一个行政机关行使有关行政机关的行政许可权。
五、行政许可的办理制度
1、一个行政机关内的统一办理制度
行政许可需要行政机关内设的多个机构办理的,该行政机关应当确定一个机构统一
受理行政许可申请,统一送达行政许可决定。
行政执法素质
� 第 25页
2、多个行政机关的统一办理
行政许可依法由地方人民政府两个以上部门分别实施的,本级人民政府可以确定一
个部门受理行政许可申请并转告有关部门分别提出意见后统一办理,
3、多个行政机关的联合办理与集中办理或者组织有关部门联合办理、集中办理。
行政许可实施程序
一、申请
1、申请方式:
申请人可以委托代理人提出行政许可申请。但是,依法应当由申请人到行政机关办
公场所提出行政许可申请的除外。
行政许可申请可以通过信函、电报、电传、传真、电子数据交换和电子邮件等方式
提出。
2、行政机关应当将法律、法规、规章规定的有关行政许可的事项、依据、条件、数量、
程序、期限以及需要提交的全部材料的目录和申请书示范文本等在办公场所公示。
3、申请人要求行政机关对公示内容予以说明、解释的,行政机关应当说明、解释,提供
准确、可靠的信息。
4、申请人申请行政许可,应当如实向行政机关提交有关材料和反映真实情况,并对其申
请材料实质内容的真实性负责。行政机关不得要求申请人提交与其申请的行政许可事项
无关的技术资料和其他材料。
【深圳执法 12-多选】下列有关行政许可的申请,做法正确的是( )。
A. 申请行政许可,应当如实向行政机关提交有关材料和反映真实情况
B. 申请行政许可,应当对其申请材料实质内容的真实性负责
C. 申请人要求行政机关对公示内容予以说明、解释的,行政机关应当说明、解释,提供
准确、可靠的信息
D. 行政机关应当将法律、法规、规章规定的有关行政许可的事项、依据、条件、数量、
程序、期限以及需要提交的全部材料的目录和申请书示范文本等在办公场所公示
E. 行政机关可以要求申请人提交与其申请的行政许可事项无关的技术资料和其他材料
【深圳-单选】关于行政许可的申请方式,下列说法正确的是( ).
A. 对于所有行政许可申请,申请人都可以委托代理人提出
B. 申请人必须亲自到行政机关办公场所提出申请
C. 申请人可以通过信函、传真、电报、打电话等方式提出
D. 申请人可以通过电传、电子数据交换、电子邮件方式提出
二、受理
行政机关应当根据下列情况分别作出处理:
行政执法素质
� 第 26页
1. 申请事项依法不需要取得行政许可的,应当即时告知申请人不受理;
2. 申请事项依法不属于本行政机关职权范围的,应当即时作出不予受理的决定,并
告知申请人向有关行政机关申请;
3. 申请材料存在可以当场更正的错误的,应当允许申请人当场更正;
4. 申请材料不齐全或者不符合法定形式的,应当当场或者在五日内一次告知申请人
需要补正的全部内容,逾期不告知的,自收到申请材料之日起即为受理;
5. 申请事项属于本行政机关职权范围,申请材料齐全、符合法定形式,或者申请人
按照本行政机关的要求提交全部补正申请材料的,应当受理行政许可申请。
行政机关受理或者不予受理行政许可申请,应当出具加盖本行政机关专用印章和注
明日期的书面凭证。
【深圳-单选】行政机关对申请人提出的行政许可申请,处理错误的是( ).
A. 申请事项依法不属于本行政机关职权范围,应当即时作出不予受理的决定,并告知申
请人向有关行政机关申请
B. 申请材料存在可以当场更正的错误的,应当允许申请人当场更正
C. 申请材料不齐全或者不符合法定形式的,应当当场或者五日内一次告知申请人需要补
正的全部内容
D. 申请材料不齐全或者不符合法定形式的,应告知申请人补正,逾期不告知的,自逾期
之日起即为受理
三、行政机关应当建立和完善有关制度,推行电子政务,在行政机关的网站上公布行政
许可事项,方便申请人采取数据电文等方式提出行政许可申请;应当与其他行政机关共
享有关行政许可信息,提高办事效率。
【深圳执法 12-单选】行政机关应当在( )公布行政许可事项。
A. 本机关的网站上
B. 互联网上
C. 政府信息网上
D. 法院网站上
审查与决定
一、审查
1、行政机关应当对申请人提交的申请材料进行审查。
依法应当先经下级行政机关审查后报上级行政机关决定的行政许可,下级行政机关
应当在法定期限内将初步审查意见和全部申请材料直接报送上级行政机关。上级行政机
关不得要求申请人重复提供申请材料。
3、行政机关对行政许可申请进行审查时,发现行政许可事项直接关系他人重大利益的,
应当告知该利害关系人。申请人、利害关系人有权进行陈述和申辩。行政机关应当听取
行政执法素质
� 第 27页
申请人、利害关系人的意见。
二、决定
1、申请人的申请符合法定条件、标准的,行政机关应当依法作出准予行政许可的书
面决定。
行政机关依法作出不予行政许可的书面决定的,应当说明理由,并告知申请人享有依
法申请行政复议或者提起行政诉讼的权利。
2、行政机关对行政许可申请进行审查后,除当场作出行政许可决定的外,应当在法
定期限内按照规定程序作出行政许可决定
3、行政机关作出准予行政许可的决定,需要颁发行政许可证件的,应当向申请人颁
发加盖本行政机关印章的下列行政许可证件:
(一)许可证、执照或者其他许可证书;
(二)资格证、资质证或者其他合格证书;
(三)行政机关的批准文件或者证明文件;
(四)法律、法规规定的其他行政许可证件。
4、行政机关实施检验、检测、检疫的,可以在检验、检测、检疫合格的设备、设施、
产品、物品上加贴标签或者加盖检验、检测、检疫印章。
5、行政机关作出的准予行政许可决定,应当予以公开,公众有权查阅。
期限
一、决定期限
1、 除可以当场作出行政许可决定的外,行政机关应当自受理行政许可申请之日
起二十日内作出行政许可决定。二十日内不能作出决定的,经本行政机关负责人批准,
可以延长十日,并应当将延长期限的理由告知申请人。但是,法律、法规另有规定的,
依照其规定。
2、 行政许可采取统一办理或者联合办理、集中办理的,办理的时间不得超过四十
五日;四十五日内不能办结的,经本级人民政府负责人批准,可以延长十五日,并应当
将延长期限的理由告知申请人。
3、依法应当先经下级行政机关审查后报上级行政机关决定的行政许可,下级行政机
关应当自其受理行政许可申请之日起二十日内审查完毕。但是,法律、法规另有规定的,
依照其规定。(注意:此处没有延期的规定,对上级行政机关的审查期限亦未规定。)
二、送达期限
行政机关作出准予行政许可的决定,应当自作出决定之日起十日内向申请人颁发、
送达行政许可证件,或者加贴标签、加盖检验、检测、检疫印章。
行政机关作出行政许可决定,依法需要听证、招标、拍卖、检验、检测、检疫、鉴
行政执法素质
� 第 28页
定和专家评审的,所需时间不计算在本节规定的期限内。行政机关应当将所需时间书面
告知申请人。
【深圳执法 12-多选】下列关于行政许可期限的说法,正确的有( )。
A. 周某于 2009 年 6 月 5 日向城乡建设局提出申请,城乡建设局应当在 20 日内作出是否
给予许可的决定
B. 某公司准备在某市郊区建一座化工厂,向某市规划局、土地局、环保局和建设局等职
能部门申请有关证照。如果市政府组织统一办理的,应当在 45 日内作出决定
C. 工商局对某公司的经营申请作出了许可决定,工商局应当同时向该公司颁发营业执照
D. 如果行政机关需要下级机关审查后报上级机关决定的,下级行政机关应当自其受理行
政许可申请之日起 20 日内审查完毕
E. 行政机关作出准予行政许可的决定,应当自作出决定之日起 10 日内向申请人颁发、
送达行政许可证件,或者加贴标签、加盖检验、检测、检疫印章
听证
一、适用范围:
1、法律、法规、规章规定实施行政许可应当听证的事项
2、或者行政机关认为需要听证的其他涉及公共利益的重大行政许可事项,行政机关应当
向社会公告,并举行听证。 (依职权启动);
3、对直接涉及申请人与他人重大利益的事项应告知申请人和利害关系人有听证权(依申
请启动)。
申请人、利害关系人在被告知听证权利之日起五日内提出听证申请的,行政机关应
当在二十日内组织听证。
申请人、利害关系人不承担行政机关组织听证的费用
【深圳执法 12-单选】行政许可直接涉及申请人与他人之间的重大利益关系,行政机关
应当告知申请人、利害关系人享有要求听证的权利,申请人、利害关系人要求听证的,
应当在被告知听证权利之日起( )内提出听证申请。
A. 5 日
B. 10 日
C. 30 日
D. 45 日
二、程序:
1. 行政机关应当于举行听证的七日前将举行听证的时间、地点通知申请人、利害关
系人,必要时予以公告;
行政执法素质
� 第 29页
2. 听证应当公开举行;
3. 行政机关应当指定审查该行政许可申请的工作人员以外的人员为听证主持人,申
请人、利害关系人认为主持人与该行政许可事项有直接利害关系的,有权申请回
避;
4. 举行听证时,审查该行政许可申请的工作人员应当提供审查意见的证据、理由,
申请人、利害关系人可以提出证据,并进行申辩和质证;
5. 听证应当制作笔录,听证笔录应当交听证参加人确认无误后签字或者盖章。
6. 行政机关应当根据听证笔录,作出行政许可决定。
【深圳-单选】王某想要在一条河的附近开办一家化肥厂,于是向行政机关申请生产许可
证。行政机关在审查时发现该厂距离河水很近,如果化肥厂管理不善,很有可能污染河
水,对附近居民造成影响。行政机关正确的做法应是( )。
A. 无须告知附近居民该行政许可申请
B. 应当告知附近居民该情况,但是附近居民无权陈述意见
C. 只须听取附近居民意见,不須听取王某的申辩
D. 应当告知附近居民,附近居民和王某有权进行陈述和申辩,行政机关应当听取双方的
意见
变更与延续
一、变更
被许可人要求变更行政许可事项的,应当向作出行政许可决定的行政机关提出申请;
符合法定条件、标准的,行政机关应当依法办理变更手续。
二、延续
被许可人需要延续依法取得的行政许可的有效期的,应当在该行政许可有效期届满
三十日前向作出行政许可决定的行政机关提出申请。但是,法律、法规、规章另有规定
的,依照其规定。
行政机关应当根据被许可人的申请,在该行政许可有效期届满前作出是否准予延续
的决定;逾期未作决定的,视为准予延续。
【深圳执法 12-多选】某企业依法取得某注册商标的专用权,但其注册商标期限即将届
满,该企业仍想继续使用,于是该企业在注册商标有效期届满的 6 个月前,到商标局办
理注册申请,但商标局在注册商标有效期届满前一直未做任何决定,对此,下列说法正
确的有( )。
A. 视为准予续展注册商标有效期
B. 注册商标专用权自行废止
行政执法素质
� 第 30页
C. 视为不准予续展注册商标有效期
D. 该企业继续享有注册商标专用权
E. 商标局可以注销该企业的注册商标
【深圳-单选】行政机关颁发给李某的行政许可将于 2009 年 1 月 31 日到期,李某若想延
续该行政许可,应,( )。
A. 在该行政许可有效期届满十日前向作出行政许可决定的行政机关提出申请
B. 在该行政许可有效期届满三十日前向作出行政许可决定的行政机关提出申请
C. 在该行政许可有效期届满后十日内向作出行政许可决定的行政机关提出申请
D. 在该行政许可有效期届满后三十日内向作出行政许可决定的行政机关提出申请
特别规定
1、特许事项的决定
应通过招标、拍卖等竞争性方式作出决定
2、资格资质的许可
对公民根据考试成绩和其他法定条件等决定,对组织根据考核结果决定但是,法律、
行政法规另有规定的,依照其规定。
公民特定资格的考试依法由行政机关或者行业组织实施,公开举行。应当事先公布
资格考试的报名条件、报考办法、考试科目以及考试大纲。但是,不得组织强制性的资
格考试的考前培训,不得指定教材或者其他助考材料。
3、有数量限制的许可
多人符合条件的,应当根据受理申请的顺序决定
【深圳执法 12-单选】需要赋予公民特定资格的行政许可决定( )。
A. 应依据该公民的受教育程度
B. 应举行国家考试的,行政机关根据考试成绩和其他法定条件作出行政许可决定
C. 应依据相关组织部门的推荐
D. 应依据该公民的实际工作能力
【深圳执法 12-单选】关于行政许可实施程序的特别规定,说法正确的是( )。
A. 某沿海省政府实施对某海域某种矿产资源开发的行政许可,应当通过招标,拍卖等
公平竞争的方式作出决定,法律、法规另有规定的除外
行政执法素质
� 第 31页
B. 司法部应当公布法律职业资格考试的考试大纲,要求报考者参加强制性考前培训并
指定教材
C. 王某申请企业法人登记,行政机关应当当场予以登记
D. 赵某和张某都申请出租车运营许可,但是数额只剩下一个,且两人都符合法定条件,
则行政机关应当根据抽签结果作出行政许可决定
行政许可的费用
1、行政机关实施行政许可和对行政许可事项进行监督检查,不得收取任何费用。但是,
法律、行政法规另有规定的,依照其规定。
行政机关提供行政许可申请书格式文本,不得收费。
行政机关实施行政许可所需经费应当列入本行政机关的预算,由本级财政予以保障,
按照批准的预算予以核拨。
2、行政机关实施行政许可,依照法律、行政法规收取费用的,应当按照公布的法定项目
和标准收费;所收取的费用必须全部上缴国库,任何机关或者个人不得以任何形式截留、
挪用、私分或者变相私分。财政部门不得以任何形式向行政机关返还或者变相返还实施
行政许可所收取的费用。
监督检查
一、撤销——不应授予行政许可
(一)有下列情形之一的,作出行政许可决定的行政机关或者其上级行政机关,根据利
害关系人的请求或者依据职权,可以撤销行政许可:(合法权益受到损害的,行政机关应
当依法给
予赔偿)
1. 行政机关工作人员滥用职权、玩忽职守作出准予行政许可决定的;
2. 超越法定职权作出准予行政许可决定的;
3. 违反法定程序作出准予行政许可决定的;
4. 对不具备申请资格或者不符合法定条件的申请人准予行政许可的;
5. 依法可以撤销行政许可的其他情形。
(二)被许可人以欺骗、贿赂等不正当手段取得行政许可的,应当予以撤销。(不赔偿)
依照前两款的规定撤销行政许可,可能对公共利益造成重大损害的,不予撤销。
依照本条第一款的规定撤销行政许可,被许可人的合法权益受到损害的,行政机关
应当依法给予赔偿。依照本条第二款的规定撤销行政许可的,被许可人基于行政许可取
得的利益不受保护。
【深圳执法 12-单选】有下列( )情形时,行政机关撤销行政许可,被许可人的利
益受到损害的,依法不予赔偿。
行政执法素质
� 第 32页
A.行政机关工作人员玩忽职守作出准予行政许可决定的
B.超越职权作出准予行政许可决定的
C.违反法定程序作出准予行政许可决定的
D.被许可人以欺骗、贿赂等不正当手段取得行政许可决定的
【深圳执法 12-单选】被许可人以欺骗、贿赂等不正当手段取得行政许可的,行政机关
应当作出的正确处理是( )。
A. 撤销行政许可
B. 如果继续实施该许可不会给社会公共利益造成损害的,则不应撤销行政许可
C. 不能撤销行政许可
D. 如果撤销行政许可可能对公共利益造成重大损害的,行政许可不予撤销
二、注销(因许可不复存在或无法实现,而在形式上注销)
1. 行政许可有效期届满未延续的;
2. 赋予公民特定资格的行政许可,该公民死亡或者丧失行为能力的;
3. 法人或者其他组织依法终止的;
4. 行政许可依法被撤销、撤回,或者行政许可证件依法被吊销的;
5. 因不可抗力导致行政许可事项无法实施的;
6. 法律、法规规定的应当注销行政许可的其他情形。
注:许可撤回:是撤销的一种,特指许可机关的自我撤销
许可吊销:利用合法取得的许可从事违法行为
【深圳-多选】有下列( )情形之一的,行政机关应当依法办理有关行政许可的注销手
续。
A.行政许可有效期届满未延续的
B.赋予公民特定资格的行政许可,该公民死亡或者丧失行为能力的
C.法人或者其他组织依法终止的
D.行政许可依法被撤销、撤回,或者行政许可证件依法被吊销
E.因不可抗力导致行政许可事项无法实施的
行政执法素质
� 第 33页
法律责任
一、行政许可申请人隐瞒有关情况或者提供虚假材料申请行政许可的,行政机关不予受
理或者不予行政许可,并给予警告;行政许可申请属于直接关系公共安全、人身健康、
生命财产安全事项的,申请人在一年内不得再次申请该行政许可。
二、被许可人以欺骗、贿赂等不正当手段取得行政许可的,行政机关应当依法给予行政
处罚;取得的行政许可属于直接关系公共安全、人身健康、生命财产安全事项的,申请
人在三年内不得再次申请该行政许可;构成犯罪的,依法追究刑事责任。
【深圳-单选】行政许可申请人隐瞒有关情况或者提供虚假材料申请行政许可,若该行政
许可申请属于直接关系公共安全、人身健康、生命财产安全事项的,申请人在( )年内
不得再次申请该行政许可。
A.1
B.2
C.3
D.5
深圳行政执法素质之行政复议法
qq:611524263
概述
一、含义
公民、法人或者其他组织认为行政机关的具体行政行为侵害其合法权益,依法向该
机关的上一级行政机关或者法律、法规规定的行政机关提出申请,由受理申请的行政机
关对原具体行政行为进行重新审查并作出裁决的活动及其制度。
二、《行政复议法》
1、1999 年 4 月 29 日第九届全国人民代表大会常务委员会第九次会议通过,1999
年 10 月 1 日起施行。
2、7 章 43 条。
三、行政复议的基本原则
1、合法原则 2、公开公正原则 3、及时原则 4、便民原则
【深圳-多选】行政复议的基本原则包括( )。
A.合法原则
B.公正原则
行政执法素质
� 第 34页
C.公开原则
D.及时原则
E.便民原则
行政复议范围
一、可申请复议的行政行为
1. 行政处罚
2. 行政强制措施
3. 行政许可变更、中止、撤销行为
4. 行政确权行为
5. 涉及经营自主权的行为
6. 变更或者废止农村承包合同行为
7. 要求行政相对人履行义务的行为
8. 不依法办理行政许可行为
9. 不履行保护人身权、财产权、受教育权法定职责的行为
10. 行政给付
11. 其他具体行政行为
【深圳执法 12-单选】某公司效益很好,许多外单位职工都想调入,纷纷找市劳动局说
情。市劳动局未征得该公司的同意,强行将 20 名外单位职工调入该公司。该公司不服,
向市政府申请行政复议,此案应( )。
A.不予管理,因不属于行政复议范围
B.应当受理,因属于行政复议范围
C.告知属于劳动争议,向劳动仲裁机构申请仲裁
D.告知应提起行政诉讼
二、行政复议的附带范围
(一)国务院部门的规定;
(二)县级以上地方各级人民政府及其工作部门的规定;
(三)乡、镇人民政府的规定。
前款所列规定不含国务院部、委员会规章和地方人民政府规章。
行政执法素质
� 第 35页
【深圳-单选】公民、法人或者其他组织认为行政机关的具体行政行为所依据的规定不合
法,在对具体行政行为申请行政复议时,可以一并向行政复议机关提出对该规定的审查
申请。此类规定不包括( ).
A. 国务院部门的规定
B. 县级以上地方各级人民政府及其工作部门的规定
C. 国务院部、委员会规章
D. 乡、镇人民政府的规定
C
三、行政复议的排除范围
1.抽象行政行为
行政法规和规章
2.内部行政行为
不服行政机关作出的行政处分或者其他人事处理决定的,依照有关法律、行政法规
的规定提出申诉。
3.民事争议的处理行为
不服行政机关对民事纠纷作出的调解或者其他处理,依法申请仲裁或者向人民法院
提起诉讼。
【深圳执法 12-多选】受处分的公务人员有( )。
A. 向上级行政机关提起申诉的权利
B. 向监察机构提起申诉的权利
C. 向上级行政机关提起行政复议的权利
D. 向法院提起行政诉讼的权利
E. 上级行政机关检举举报的权利
行政复议的管辖
一、涵义
确定应当由哪一个行政复议机关来行使行政复议权。
(一)对人民政府部门的行政复议管辖
1、县级以上(含县级)地方各级人民政府部门的具体行政行为不服的,可以向该部
门的本级人民政府,也可以向上一级主管部门申请复议。
2、对实行垂直领导的海关、金融、国税、外汇管理等行政机关和国家安全机关的具
体行政行为不服的,只能向其上一级主管部门申请行政复议。
行政执法素质
� 第 36页
(二)对地方各级人民政府的行政复议管辖
1、对地方各级人民政府的具体行政行为不服的,向上一级地方人民政府申请行政复
议。
2、对省、自治区人民政府依法设立的派出机关所属的县级地方人民政府的具体行政
行为不服的,向该派出机关申请行政复议。
3、对省、自治区、直辖市人民政府的具体行政行为不服的或对国务院部门的具体行
政行为不服的,向作出该具体行政行为的省、自治区、直辖市人民政府或者国务院部门
申请复议。
(三)对派出机关、机构和被授权组织的行政复议管辖
1、对县级以上地方人民政府依法设立的派出机关的具体行政行为不服的,向设立该
派出机关的人民政府申请复议。
2、对人民政府工作部门依法设立的派出机构(如工商管理所、公安派出所、税务所
等)依照法律、法规或规章的规定,以自己的名义作出的具体行政行为不服的,向设立
该派出机构的部门或者该部门的本级人民政府申请行政复议。
3、对法律、法规授权的组织的具体行政行为不服的,分别向直接管理该组织的地方
人民政府、地方人民政府工作部门或国务院部门申请行政复议。
(四)共同行为的行政复议管辖
对两个或两个以上行政机关以共同名义作出的具体行政行为不服的,向其共同上一
级行政机关申请行政复议。
(五)对被撤销的行政机关的行政复议管辖
对被撤消的行政机关在撤消前所作出的具体行政行为不服的,向继续行使其职权的
行政机关的上一级行政机关申请复议。
(六)移送管辖和指定管辖
移送管辖指接受行政复议案件的县级地方人民政府,对不属于自己受理范围的行政
复议申请,应当在收到该复议申请之日起 7 日内转送有关复议机关,并告知申请人。
指定管辖是指某一行政复议案件,上级行政机关或同级人民政府指定某一行政机关
管辖。指定管辖往往是因为管辖发生争议,且协商不成时,由他们的上级行政机关指定
管辖。
被申请人 复议机关
县级以上政府部门 同级政府或上一级主管部门
省级以下政府 上一级人民政府
垂直领导机关 上一级主管部门
行政执法素质
� 第 37页
省部级单位 原机关自己,审理结构有变化
政府派出机关 设立该派出机关的政府
部门派出机构 该机构所在的主管部门或该主管部门的同级政府
被授权组织 直接管理该组织的机关
多个行政机关 其共同上一级机关
被撤销的机关 其职权继承机关的上一级机关
【深圳执法 12-单选】某村村民吴某因家里人口多,住房紧张,向乡政府提出建房申请。
经乡人民政府土地员刘某批准后,即开始划线动工,周围左邻申某与右邻崔某发现吴某
占用了自己使用多年的宅基地,即同吴某交涉。吴某申辩说建房是按批准文件划线动工,
不同意改变施工计划。如申某与崔某申请复议,应当向下列( )机关提出。
A.乡政府
B.县政府
C. 县政府土地管理局
D. 县政府法制局
【深圳执法 12-多选】某国有企业在经营期间有偷漏税款行为,被某区地方税务局查获,
某区地方税务局对该企业作出决定,除责令其补缴偷漏税款外,同时处以 2000 元罚款,
该企业对某区地方税务局的上述具体行政行为不服,欲申请复议,其应向下列选项中的
( )提起。
A. 某区地方税务局所属的区政府
B. 某区地方税务局的上级主管部门
C. 某区政府法制局
D. 某市政府法制局
E. 某区地方税务局所属的市政府
【深圳-单选】对广东省东莞市人民政府作出的具体行政行为不服申请复议的,由( )
管辖
A. 广东省政府
B. 广东省人民代表大会
行政执法素质
� 第 38页
C. 东莞市政府
D. 东莞市人大常委会
【深圳-单选】陈某到香港旅游回来,因携带的美国婴儿奶粉过多被罗湖海关认定为走私,
陈某不服,想提起行政复议,则下列说法正确的是( )。
A. 陈某可以向罗湖区人民政府提起行政复议
B. 陈某应当向深圳市人民政府提起行政复议
C. 陈某应当向深圳海关提起行政复议
D. 陈某可以向罗湖区人民政府或者深圳市海关提起行政复议
【深圳-多选】在行政复议中,被申请人与行政复议机关重合的包括( )。
A.对铁道部春运期间火车票提价的行政复议
B.对重庆市有关城市改造的行政行为的行政复议
C.对南宁市税务局因某企业漏税而采取的罚款行为的行政复议
D.对上海市公安局的拘留决定不服的行政复议
E.以上选项都对
【深圳-多选】某区公安派出所对李某作出行政处罚决定,李某不服,可以( )。
A.向市政府申请复议
B.向某区公安分局申请复议
C.向某区政府申请复议
D.向市公安局申请复议
E.向省公安厅申请复议
BC
行政复议参加人
一、申请人
1、申请人必须是行政相对人
2、申请人是认为被具体行政行为侵害其合法权益的人
有权申请行政复议的公民死亡的,其近亲属可以申请行政复议。
有权申请行政复议的公民为无民事行为能力人或者限制民事行为能力人的,其法定
行政执法素质
� 第 39页
代理人可以代为申请行政复议。有权申请行政复议的法人或者其他组织终止的,承受其
权利的法人或者其他组织可以申请行政复议。
二、被申请人
1、申请人对行政机关作出的具体行政行为不服,直接申请复议的,该行政机关是被
申请人
2、两个或两个以上行政机关以共同名义作出同一具体行政行为的,共同作出具体行
政行为的行政机关是共同被申请人
3、法律、法规授权的组织作出的具体行政行为引起行政复议,该组织是被申请人
4、行政机关委托的组织作出的具体行政行为引起行政复议,委托的行政机关是被申
请人
5、作出具体行政行为决定的行政机关被撤销,继续行使其职权的行政机关是被申请
人
【深圳执法 12-单选】根据市政府整顿农贸市场的决定,某区工商局和公安局对集贸市
场进行检查。在检查过程中,因某个体户乱设摊点,给予其吊销营业执照的处罚。该个
体户不服,申请复议。此案应( )。
A.以某区工商局为被申请人
B.以某区公安局为被申请人
C.以某区工商局和公安局为共同被申请人
D.以某区工商局和公安局共同的上一级机关为被申请人
【深圳执法 12-多选】下列有关行政复议被申请人的论述,正确的有( )。
A. 两个以上行政机关以共同名义作出具体行为的,共同作出具体行政行为的行政机关是
共同被申请人
B. 法律、法规和规章授权的组织作出具体行政行为的,该组织是被申请人
C. 行政机关委托的组织作出具体行政行为的,受委托的组织是被申请人
D. 作出具体行政行为的机关被撤销,作出撤销决定前的行政机关是被申请人
E. 对县级以上地方人民政府依法设立的派出机关的具体行政行为不服的,向设立该派出
机关的人民政府申请行政复议
三、第三人
同申请复议的具体行政行为有利害关系、由复议机关批准参加复议
1、治安行政处罚案件中的被处罚人或者权益受被处罚人侵害的人
行政执法素质
� 第 40页
2、行政处罚案件中的共同被处罚人
3、其他与被申请的具体行政行为有利害关系的行政相对人
【深圳执法 12-单选】行政复议期间,同被审查的具体行政行为有利害关系的人,( )
可以作为第三人参加复议。
A. 经复议机关批准
B. 经上级行政机关批准
C. 经同级政府批准
D. 向行政复议机构申请
【深圳-多选】属于第三人参加复议的条件的有( )。
A.同申请复议的具体行政行为有利害关系
B.有权提起行政复议
C.由复议机关批准参加复议
D.当事人申请
E.以上选项都对
行政复议的程序
一、复议申请
(一)申请复议的期限
公民、法人或者其他组织认为具体行政行为侵犯其合法权益的,可以自知道该具体
行政行为之日起六十日内提出行政复议申请;但是法律规定的申请期限超过六十日的除
外。
因不可抗力或者其他正当理由耽误法定申请期限的,申请期限自障碍消除之日起继
续计算。
(二)方式
申请人申请行政复议,可以书面申请,也可以口头申请
【深圳-单选】公民、法人或者其他组织向有管辖权的行政机关申请复议,应当在知道具
体行政行为之日起( )内提出,法律、法规另有规定的除外。
A. 7 日
B. 10 日
C. 15 日
行政执法素质
� 第 41页
D. 60 日
二、复议申请的审查及受理
(一)行政复议机关在收到行政复议申请后,应在 5 日内予以审查,审查作如下处理:
1. 受理:行政复议申请自行政复议机关负责法制工作的机构收到申请之日起即为受
理。
2. 对不符合本法规定的行政复议申请,决定不予受理,并书面告知申请人;
3. 对符合本法规定,但是不属于本机关受理的行政复议申请,应当告知申请人向有
关行政复议机关提出。
(二)应当受理而不受理的处理
公民、法人或者其他组织依法提出行政复议申请,行政复议机关无正当理由不予受
理的,上级行政机关应当责令其受理;必要时,上级行政机关也可以直接受理。
【深圳执法 12-单选】行政复议机关收到行政复议申请后,应当在( )内进行审查,
对不符合本法规定的行政复议申请,决定不予受理,并书面告知申请人;对符合本法规
定,但是不属于本机关受理的行政复议申请,应当告知申请人向有关行政复议机关提出。
A. 五日
B. 十日
C. 十五日
D. 二十日
【深圳执法 12-单选】行政复议机关收到行政复议申请后,应当在( )内进行审查,
决定是否受理。
A. 3 日
B. 5 日
C. 10 日
D. 15 日
B
【深圳执法 12-单选】行政复议机关( )具体办理行政复议事项。
A. 负责机关内部管理工作的机构
B. 负责法制工作的机构
C. 负责监察工作的机构
行政执法素质
� 第 42页
D. 负责司法工作的机构
【深圳-单选】行政机关对当事人提出行政复议申请无正当理由不予受理的,( ).
A. 上级行政机关只能责令受理
B. 上级行政机关应当直接受
C. 由人民法院裁定其受理
D. 上级行政机关应当责令其受理
三、行政复议审理
1、书面审理原则
行政复议原则上采取书面审查的办法,但是申请人提出要求或者行政复议机关负责
法制工作的机构认为有必要时,可以向有关组织和人员调查情况,听取申请人、被申请
人和第三人的意见
申请人、第三人可以查阅被申请人提出的书面答复、作出具体行政行为的证据、依
据和其他有关材料,除涉及国家秘密、商业秘密或者个人隐私外,行政复议机关不得拒
绝
【深圳-判断】申请人、第三人不得查阅行政复议被申请人提出的书面答复。( )
2、复议不停止执行原则
有下列情形之一的,可以停止执行:
1 被申请人认为需要停止执行的;
2 行政复议机关认为需要停止执行的;
3 申请人申请停止执行,行政复议机关认为其要求合理,决定停止执行的;
4 法律规定停止执行的。
【深圳执法 12-单选】以下( )情形不可以停止具体行政行为的执行。
A. 被申请人认为需要停止执行的
B. 行政复议机关认为需要停止执行的
C. 申请人申请停止执行,行政复议机关认为其要求合理,决定停止执行的
D. 行政法规规定停止执行的
【深圳-多选】关于行政复议期间具体行政行为执行的说法,错误的有( )。
行政执法素质
� 第 43页
A.行政复议期间行政行为停止执行
B.行政复议期间申请人申请停止执行的可以停止执行
C.被申请人认为需要停止的可以停止执行
D.法律没有规定停止执行的不停止执行
E.以上选项都对
3、主被申请人承担举证责任的原则:
1 被申请人提交做出具体行政行为的事实根据和做出具体行政行为所依据的规范
性文件
2 在行政复议过程中,被申请人不得自行向申请人和其他有关组织或者个人收集证
据。
四、行政复议决定
行政复议机关负责法制工作的机构应当对被申请人作出的具体行政行为进行审查,
提出意见,经行政复议机关的负责人同意或者集体讨论通过后
1、维持决定:事实清楚,证据确凿、适用法律规范正确
2、履行决定:被申请人未履行法律、法规所规定的职责
【深圳执法 12-单选】行政复议机关负责法制工作的机构应当对被申请人作出的具体行
政行为进行审查,提出意见,经行政复议机关的负责人同意或者( )后,可以按照
规定作出行政复议决定。
A.集体讨论通过
B. 集体讨论
C. 集体研究
D.召集有关人员讨论
【深圳执法 12-单选】被申请的具体行政行为适用法律、法规、规章和具有普遍约束力
的规定、命令正确,事实清楚,且符合下列( )条件的,复议机关应决定维持。
A. 属职权范围内的
B. 符合法定权限的
C. 程序合法、内容适当
D. 虽程序有点违法,但符合法定权限,也不影响实体处理的
3、撤销、变更和确认违法决定
行政执法素质
� 第 44页
具体行政行为有下列情形之一的,决定撤销、变更或者确认该具体行政行为违法;
决定撤销或者确认该具体行政行为违法的,可以责令被申请人在一定期限内重新作出具
体行政行为(被申请人不得以同一个事实和理由作出与原具体行政行为相同或者基本相
同的具体行政行为。)
1 主要事实不清、证据不足的(被告不提交证据、依据,视为没有证据、依据);
2 适用依据错误的;
3 违反法定程序的;
4 超越或者滥用职权的;
5 具体行政行为明显不当的。
【深圳执法 12-单选】某市地税局对满某作出处罚决定,满某不服,向该市政府申请行
政复议。市政府受理后按法定程序通知了地税局,地税局一直推脱未提供证据。则市政
府应( )。
A. 中止行政复议案件的审理
B. 撤销地税局的行政处罚决定
C. 终结行政复议案件的审理
D. 对地税局直接责任人给予行政处分
【深圳-单选】某市地税局向影星 A 作出处罚决定,影星不服向该市政府申请复议,市
政府受理后按法定程序通知了地税局,地税局一直推拖未提供证据,市政府应( )
A. 中止复议案件的审理
B. 撤销地税局的行政处罚决定
C. 终结复议案件的审理
D. 对直接责任人给予行政处分
五、复议中的赔偿问题
1. 申请人在申请行政复议时可以一并提出行政赔偿请求,行政复议机关对符合国家
赔偿法的有关规定应当给予赔偿的。
2. 申请人在申请行政复议时没有提出行政赔偿请求的,行政复议机关在依法决定撤
销或者变更罚款,撤销违法集资、没收财物、征收财物、摊派费用以及对财产的
查封、扣押、冻结等具体行政行为时,应当同时责令被申请人返还财产,解除对
财产的查封、扣押、冻结措施,或者赔偿相应的价款。
【深圳执法 12-单选】庄某因不服税务局查封财产决定向上级机关申请复议,要求撤销
查封决定,但没有提出赔偿请求。复议机关经审查认为该查封决定违法,决定予以撤销。
对于查封决定造成的财产损失,复议机关正确的做法是( )。
行政执法素质
� 第 45页
A. 解除查封的同时决定被申请人赔偿相应的损失
B. 解除查封并告知申请人就赔偿问题另行申请复议
C. 解除查封的同时就损失问题进行调解
D. 解除查封的同时要求申请人增加关于赔偿的复议申请
【深圳-单选】张某因为不服税务局查封财产决定向上级机关申请复议。要求撤销查封决
定,但没有提出赔偿请求。复议机关经审查认为给查封决定违法,决定予以撤销。对于
查封决定造成的财产损失,复议机关的正确做法是( )。
A. 解除查封的同时决定被申请人赔偿相应的损失
B. 解除查封并告知申请人就赔偿问题另行申请复议
C. 解除查封的同时就赔偿问题进行调解
D. 解除查封的同时要求申请人增加关于赔偿的复议申请
六、复议决定期限:
自受理申请之日起 60 日内作出行政复议决定;但是法律规定的行政复议期限少于
60 日的除外。
情况复杂,不能在规定期限内作出行政复议决定的,经行政复议机关的负责人批准,
可以适当延长,并告知申请人和被申请人,但是延长期限最多不超过 30 日。
法律责任
一、复议机关的法律责任
1、行政复议机关违反本法规定,无正当理由不予受理依法提出的行政复议申请或者
不按照规定转送行政复议申请的,或者在法定期限内不作出行政复议决定的,对直接负
责的主管人员和其他直接责任人员予以警告、记过、记大过的行政处分;经责令受理仍
不受理或者不按照规定送行政复议申请,造成严重后果的,依法给予降级、撤职、开除
的行政处分。
2、行政复议机关工作人员在行政复议活动中,徇私舞弊或者有其他渎职、失职行为
的,依法给予警告、记过、记大过的行政处分;情节严重的,依法给予降级、撤职、开
除的行政处分;构成犯罪的,依法追究刑事责任。
二、被申请人的法律责任
1、被申请人违反本法规定,不提出书面答复或者不提交作出具体行政行为的证据、
依所据和其他有关材料,或者阻挠、变相阻挠公民、法人或者其他组织依法申请行政复
议的,对直接负责的主管人员和其他直接责任人员依法给予警告、记过、记大过的行政
处分;进行报复陷害的,依法给予降级、撤职、开除的行政处分;构成犯罪的,依法追
究刑事责任。
2、被申请人不履行或者无正当理由拖延履行行政复议决定的,对直接负责的主管人
员和其他直接责任的人员依法给予警告、记过、记大过的行政处分;经责令履行仍拒不
行政执法素质
� 第 46页
履行的,依法给予降级、撤职、开除的行政处分。
【深圳执法 12-多选】下列( )违反行政复议法行为,可以对有关人员给予降级、
撤职、开除的行政处分。
A. 行政复议机关直接负责人员无正当理由不予受理,经责令受理仍不受理,造成严重后
果的
B. 行政复议机关工作人员在行政复议活动中徇私舞弊情节严重的
C. 被申请人不履行行政复议决定,经责令履行仍拒不履行的
D. 行政复议机关在法定期限内不作出行政复议决定的
E. 被申请人拖延履行行政复议决定的
深圳行政执法素质之行政诉讼法
概述
一、含义
指公民、法人或者其他组织认为行政机关和行政机关工作人员的具体行政行为侵犯
其合法权益,依法向人民法院提起诉讼的一种诉讼活动。
注:行政复议与行政诉讼的关系
1.复议前置但不终局(即只能先复议后诉讼)
1 纳税争议案件
2 认为行政机关的具体行政行为侵犯其已经取得自然资源所有权或者使用权的的
案件
2.复议终局
省级人民政府对自然资源所有权或者使用权的复议决定。
【深圳-单选】王某认为行政机关的具体行政行为侵犯了其经营自主权。其( )。
A. 应当向人民法院提起行政诉讼
B. 应当向行政机关申请行政复议
C. 不得申请行政复议或提起行政诉讼
D. 既可以向行政机关申请复议,也可以向人民法院提起行政诉讼
【深圳-多选】符合行政复议法对自然资源所有权或者使用权纠纷的复议处理有关规定的
有()。
A.海南省政府对某土地使用权的确认的行政复议裁定是终局裁定
B.对某矿藏所有权的确认只能经过行政复议程序
行政执法素质
� 第 47页
C.对某荒地的使用权的救济必须先经过行政复议程序
D.对某土地所有权的确认只能经过诉讼程序
E.以上都对
【深圳执法 12-单选】法律规定当事人不服行政机关的具体行政行为,可以向人民法院
起诉,也可以申请复议并由复议机关作最终裁决的,如果当事人既提起诉讼又申请复议,
且法院和复议机关同时收到有关材料的,应( )。
A.由复议机关管辖
B.由法院管辖
C.由法院与复议机关协商确定管辖的机关
D.由当事人选择管辖的机关
二、《行政诉讼法》
1、1989 年 4 月 4 日第七届全国人大第二次会议通过,本法自 1990 年 10 月 1 日起施行
2、共 11 章 75 条。
三、基本原则
(一)与民事、刑事诉讼共有的原则
1、人民法院独立行使审判权原则
2、以事实为依据,以法律为准绳原则
3、合议、回避、公开审判和两审终审原则
4、当事人诉讼法律地位平等原则
5、使用本民族语言文字进行诉讼原则
6、人民检察院对行政诉讼进行法律监督的原则
【深圳-多选】行政诉讼中“当事人法律地位平等”,则以下叙述正确的有( )
A. 行政机关在行政诉讼中仍处于优越于原告人——公民、法人或其他组织的地位
B. 公民、法人或者其他组织与行政机关均是法律地位平等的当事人,平等地享有诉
讼权利
C. 诉讼中对原、被告适用的法律制度应完全一致,如果不一致,双方的法律地位就
难以平等
D. 该原则强调的是双方当事人在行政诉讼、在司法权面前的平等,针对原、被告设
行政执法素质
� 第 48页
置不同的法律制度与此不矛盾
E. 以上选项都对
(二)行政诉讼特有的原则
1、行政诉讼的客体限于具体行政行为(不包括抽象行政行为)
2、法院审查具体行政行为只审查合法性,一般情况下不审查具体行政行为的合理
性。
例外:行政处罚显失公正审查合理性
3、司法变更权有限原则,人民法院只能作出维持或撤销具体行政行为等判决,不能
代替(即不能做出变更的判决)行政机关作出行政决定。
例外:对行政处罚是否显失公正可以进行合理性审查,即可以做出变更的判决。
4、行政诉讼期间不停止具体行政行为执行的原则
但有下列情形之一的,停止具体行政行为的执行:
1 被告认为需要停止执行的;
2 原告申请停止执行,人民法院认为该具体行政行为的执行会造成难以弥补的损
失,并且停止执行不损害社会公共利益,裁定停止执行的;
3 法律、法规规定停止执行的。
5、行政诉讼不适用调解的原则
注:赔偿诉讼可以适用调解
【深圳执法 12-判断】行政诉讼一律不适用调解。
【深圳执法 12-单选】下列不属于行政诉讼基本原则的是( )。
A. 合法性审查原则
B. 当理人在行政诉讼中的法律地位平等原则
C. 辩论原则
D. 调解原则
【深圳-多选】人民法院审查具体行政行为合法性,是指( )。
A. 行政机关是否超越职权
B. 具体行政行为的证据是否确凿充分
行政执法素质
� 第 49页
C. 具体行政行为适用法律、法规是否正确
D. 具体行政行为的程序是否合法
E. 具体行政行为的相对人的行为是否合法
行政诉讼受案范围
一、受案范围的正面列举 ——只限于侵犯人身权和财产权
1、涉及人身权、财产权的案件
(1)对行政机关作出的行政处罚决定不服的案件
(2)对行政机关作出的行政强制措施决定不服的。
(3)认为行政机关侵犯合法的经营自主权的
(4)拒绝或者不予答复要求颁发许可证和执照的申请的案件
(5)不履行保护人身权、财产权法定职责的案件
(6)没有依法发放抚恤金的案件
作为:1-3;不作为:4-6
(7)违法要求履行义务的案件
(8)其它侵犯人身权、财产权的案件
2、法律、法规规定可以起诉的其他行政案件
二、不可诉行为的排除
1、 国防、外交等国家行为
2、抽象行政行为
3、行政机关对工作人员的奖惩、任免等决定
4、终局行政裁决行为
5、依照刑事诉讼法明确授权实施的行为
6、民事调解行为和法律规定的仲裁行为
7、不具有强制力的行政指导行为
8、重复处理行为
9、对行政相对人的权利义务不产生实际影响的行为
国家行为很抽象;内部行为终裁项;刑诉活动不仲裁;自愿指导可调解;重复处理
又申诉,没有影响不可议
【深圳执法 12-多选】下列选项中,对于行政诉讼与行政复议关系表述错误的是( )。
行政执法素质
� 第 50页
A. 行政诉讼的受案范围大于行政复议
B. 对不是终局裁决的行政复议决定,公民、法人或者其他组织都可以提起行政诉讼
C. 所有的行政复议决定均可通过行政诉讼被判决撤销
D. 对于行政机关对民事纠纷的仲裁、调解等处理行为不服的,行政相对人可以先申
请行政复议,对复议决定不服的,可以再向人民法院提起行政诉讼
E. 公民、法人或者其他组织向人民法院提起行政诉讼,人民法院已经依法受理的,
不得申请行政复议
【深圳执法 12-多选】根据《行政诉讼法》的规定,下列( )情形,当事人起诉到
人民法院的,人民法院应作为行政案件予以受理。
A. 甲对某县公安机关作出的行政拘留不服的
B. 乙对行政机关依照职权作出的强制性补偿决定不服的
C. 丙对市计划生育委员会发布的节制生育若干规定不满的
D. 丁对村委会执行乡政府强行拆除其所建房屋的行为不服的
E. 公务员戊对所在单位的降职处分不服的
【深圳-单选】下列案件属于行政诉讼受案范围的是( )。
A. 人民政府对某工作人员的开除决定
B. 国防、外交行为
C. 人民政府责令某企业停产治理环境污染的决定
D. 某国家机关对其内部某公务员的降职决定
行政诉讼的管辖
一、概念
行政诉讼管辖是指上下级法院之间和同级法院之间受理第一审行政案件的权限与分
工。
二、级别管辖
级别管辖是指不同审级的人民法院之间审理第一审行政案件的权限划分。
基层
法院
原则上由基层法院管辖一审行政诉讼
行政执法素质
� 第 51页
中级
法院
①被告高级:被告为国务院各部门或者省级政府;县级以上政府;
②被告特殊:中央专利部门、中央商标部门、各级海关、证交所(含
第三人)
③人数众多:重大共同诉讼、重大集团诉讼
④涉外因素:重大涉港澳台外案件(含国际贸易案件、部分反倾销案
件、部分反补贴案件)
高级
法院
①本辖区内重大复杂的案件
②部分反倾销案件
③部分反补贴案件
最高
法院
全国范围内重大复杂案件
我国人民法院的设置分为基层人民法院、中级人民法院、高级人民法院和最高人民
法院。
【深圳执法 12-多选】下列必须由中级人民法院管辖的条件有( )。
A. 对天津市政府所作行政行为不服提起行政诉讼
B. 专利局确认发明专利的案件
C. 影响较大的集团诉讼案件
D. A 县法院与 B县法院就管辖权产生争议案件
E. 涉外案件
【多选】下列哪些案件应当由中级人民法院管辖?
A. 某市政府为整理市容,强制拆迁位于道路两侧的多栋老旧楼房,楼房原住户不服
拆迁决定,提起诉讼,涉及居民 600 多户
B. 某甲不服商标评审委员会作出的复审决定,而向法院提起行政诉讼
C. 反倾销行政行为
D. 对专利局不授予发明专利的行为不服向法院提起诉讼的
【深圳-单选】对省公安厅作出的具体行政行为不服,应向( )人民法院提起诉讼。
A. 基层
行政执法素质
� 第 52页
B. 中级
C. 高级
D. 最高人民法院
三、地域管辖
地域管辖又称区域管辖,是在纵向的级别管辖的基础上解决横向上的同级人民法院
之间受理和审判第一审行政案件的权限划分。
1、一般地域管辖规则
其一般标准就是:行政案件由最初作出具体行政行为的行政机关所在地法院管辖,
也即“原告就被告”原则。
2、特殊地域管辖规则
(1)专属管辖
专属管辖特指对涉及到的标的物为不动产的行政案件的管辖
(2)选择管辖
A、对复议机关改变后的具体行政行为不服提起诉讼的选择管辖
由最初作出具体行政行为的行政机关所在地或者由复议机关所在地的人民法院管
辖。
B、对限制人身自由的行政强制措施不服提起诉讼的选择管辖由被告所在的或原告所
在地人民法院管辖。”
被告所在地管
辖
①一般案件
②复议维持案件
复议机关与原机关
所在地管辖
复议改变案件(改变行为结果、改变事实证据、改变规范依据并影
响其定性)
原被告所在地管辖
限制人身自由案件(原告所在地包括户籍地、经常居住地、被限制
人身自由地)
不动产所在地专属
管辖
不动产纠纷案件
【深圳-单选】对限制人身自由的行政强制措施不服提起行政诉讼的,由( )人民法院
管辖。
行政执法素质
� 第 53页
A. 被告所在地
B. 原告所在地
C. 被告所在地或者原告所在地
D. 行政行为发生地
【单选】居住在甲市甲区的公民,因走私被乙市乙区的海关拘留,该公民不服,应向下
列哪个单位提起行政诉讼()
A. 甲市或乙市中级人民法院
B. 甲区或乙区人民法院
C. 甲区人民法院
D. 乙区人民法院
【多选】华夏市安泰区张某外出旅游,被海天市宝华区卫生防疫部门检测出患有恶性传
染病,送去强制治疗。张某对卫生防疫部门采取的强制措施不服提起诉讼,有管辖权的
法院是( )
A. 华夏市中级人民法院
B. 海天市中级人民法院
C. 安泰区人民法院
D. 宝华区人民法院
【单选】李某户籍所在地是甲市 E 区,工作单位所在地是甲市 D 区。2006 年 3 月李某在
乙市出差时因涉嫌嫖娼被乙市 C区公安分局传唤,后被该公安分局以嫖娼为由处以罚款
500 元。在被处罚以前,李某被留置乙市 B 区两天。经复议李某对罚款和留置措施提起
行政诉讼。下列对本案有管辖权的法院是①甲市 E 区人民法院②甲市 D 区人民法院③乙
市 C 区人民法院④乙市 B区人民法院( )。
A.② B.①③④ C.①②④ D.①②③④
四、裁定管辖
1、选择管辖
两个以上人民法院都有管辖权的,由最先收到诉状的人民法院管辖。
2、移送管辖
移送管辖是指人民法院发现已经受理的案件不属于自己管辖时,将案件移送给有管
行政执法素质
� 第 54页
辖权的人民法院审判的制度
3、指定管辖
1 有管辖权的人民法院由于特殊原因不能行使管辖权]的,由上级人民法院指定管
辖。
2 人民法院对管辖权发生争议,由争议双方协商解决。协商不成的,报它们的共同
上级人民法院指定管辖。
4、管辖权的转移
1 管辖权转移是指经上级人民法院同意或决定,将下级人民法院管辖的案件转移给
上级人民法院审判
2 或者上级人民法院将自己管辖的案件移交给下级人民法院审判的制度。
3 下级可以报请上级
【深圳-单选】关于行政诉讼的管辖。下列说法不正确的是( )。
A. 因不动产提起的行政诉讼,由不动产所在地人民法院管辖
B. 有管辖权的人民法院由于特殊原因不能行使管辖权的,应与同级人民法院协商移
送管辖
C. 人民法院对管辖权发生争议的,由争议双方协商解决
D. 下级人民法院对其管辖的第一审行政案件,认为需要由上级人民法院审判的,可
以报请上级人民法院决定
行政诉讼参加人
一、原告——行政相对人
1. 公民本人,如死亡或被限制人身自由,其近亲属可以以自己的名义提起诉讼提起
诉讼(配偶、父母、子女、兄弟姐妹、祖父母、外祖父母、孙子女、外孙子女和
其他具有扶养、赡养关系的亲属)
2. 法人本身,如终止,承受其权利的法人或者其他组织
3. 合伙企业,以核准登记的字号;其他合伙组织以全体合伙人
【深圳-判断】有权提起行政诉讼的公民死亡,其近亲属可以以原告的身份提起诉讼。( )
【深圳-单选】合伙企业向人民法院提起行政诉讼的,应当以()为原告
A. 核准登记的字号
B. 执行合伙企业事务的合伙人
C. 合伙人
行政执法素质
� 第 55页
D. 主要负责人
三、被告
被告是指原告起诉其具体行政行为侵犯自己的合法权益,并经人民法院通知应诉的
行政机关或法律法规授权的
组织。
1. 公民、法人或者其他组织直接(未经复议)向人民法院提起诉讼的,作出具体行
政行为的行政机关是被告
2. 经行政复议的案件,复议机关决定维持原具体行政行为的,作出原具体行政行为
的行政机关是被告;复议机关改变原具体行政行为的,复议机关是被告。
3. 由法律、法规授权的组织所作出的具体行政行为,该组织是被告。
4. 由行政机关委托的组织所作的具体行政行为,委托的行政机关是被告。
5. 行政机关被撤销的,继续行使其职权的行政机关是被告
6. 行政复议机关不作为,不服谁,谁就是被告
7. 行政机关与非行政机关共同署名的情形下的被告确定
8. 行政机关越权情形下的被告确定
对比:诉讼中被告与复议中被申请人
一
般
情
况
行政诉讼 行政复议
行为者 被告 被申请人
一般机关 该机关 该机关
派出机关 派出机关 派出机关
授权行政 被授权组织 被授权组织
委托行政 委托机关 委托机关
不作为案件 有作为义务的机关 有作为义务的机关
原主体被撤销 继受职权的主体,或撤销它的主体
继受职权的主体,或撤销它的
主体
特殊 行政诉讼 行政复议
行政执法素质
� 第 56页
情况 行为者 被告 被申请人
被授权机构
不越权时是自己;幅度越权仍自己;种
类越权变上级
与行政诉讼被告的确定相同
共同行为
共同被告(原告不同意追加的转列为第
三人)
作为共同被申请人
假共同行为
其中的行政主体是被告,非行政主体是
第三人
与行政诉讼相同
经批准的行为 签名该章的机关(形式标准) 批准的机关(实质标准)
经复议后起诉
复议维持原机关为被告;复议改变复议机关为被告;复议不作为原告对
谁不服谁就是被告。
行政诉讼被告口诀记忆:
• 被告确定不简单,原来机关为一般;
• 复议维持原机关,变更则要复议担;
• 共同行为共同担,授权机关自己担,受托机关无权担;
• 行政机关撤销后,继行职权机关担。
【深圳执法 12-多选】谢某在 B 区违反了治安管理的规定,B 区公安分局的某派出所对谢
某处以 30 元罚款,谢某向 B 区公安分局提出复议申请,复议结果决定对谢某处以 100
元罚款,谢某不能( )。
A. 以派出所为被告,向B区人民法院起诉
B. 以派出所为被告,向A区人民法院起诉
C. 以 B 区公安分局为被告,向 B区人民法院起诉
D. 以 B 区公安分局为被告,向 A区人民法院起诉
E. 以 B 区人民政府为共同被告,向 B 区人民法院起诉
【深圳执法 12-单选】罗某因住房紧张申请建房,经村干部批准拥有一处四间房的宅基
地,罗某在地东面建房两间,在地西面又打了两间房的地基,动工建房。此时该村委会
以罗某未经审批为由出面制止,罗某以持有县政府颁发的房屋证为由不听劝阻,后村委
会报告乡政府,经其同意,村委会限罗某 30 天内拆除两间西房。本案中如罗某不服,应
以( )为被告。
行政执法素质
� 第 57页
A. 村委会
B. 村干部
C. 县政府
D. 乡政府
【深圳-单选】关于我国的行政诉讼,叙述错误的是()。
A. 行政诉讼的被告必须是行政主体
B. 行政诉讼的原告不能是行政机关
C. 行政诉讼的审查对象是行政主体的具体行政行为
D. 行政诉讼的审判组织是人民法院的行政审判庭
【单选】某市 A 区公民李某在 B 区开办了一家公司,因违法经营,B 区工商局作出了责
令停产停业并处 2万元罚款的行政处罚决定。李某不服,向市工商局申请复议。市工商
局作出了维持停产停业、变更罚款为 1万元的复议决定。李某仍不服,向人民法院提起
行政诉讼,并要求行政赔偿。李某向人民法院提起行政诉讼,应将 ( )作为被告。
A.市工商局
B.A 区工商局
C.B 区工商局
D.A 和 C
四、共同诉讼人
共同诉讼是指当事人双方或一方为两人以上,因同一具体行政行为发生的行政案件,
或者因同样的具体行政行为发生的行政案件,人民法院认为可以合并审理的
五、第三人
行政诉讼中的第三人,是指同提起诉讼的具体行政行为有利害关系,为了维护自己
的合法权益而参加诉讼的个人或者组织。
六、行政诉讼代理人
诉讼代理人是指以当事人的名义,在代理权限范围内代替或协助当事人进行诉讼活
动的人。当事人、法定代理人,可以委托一至二人代为诉讼。
【单选】行政诉讼中,应当追加被告而原告不同意追加的,人民法院应当通知其以下列
何种身份参加诉讼( )
A. 被告
行政执法素质
� 第 58页
B. 诉讼代理人
C. 证人
D. 第三人
【深圳-单选】行政诉讼中,当事人、法定代理人可委托( )代为诉讼。
A. 1-3 人
B. 2 人
C. 3 人
D. 1-2 人
证据
一、证据的种类
1. 书证
2. 物证
3. 视听资料
4. 证人证言
5. 当事人的陈述
6. 鉴定结论
7. 勘验笔录、检察笔录
二、证据规则
1. 被告承担证明被诉具体行政行为合法的举证责任(原告需证明其起诉时符合法定
条件的)
2. 在及诉讼过程中,被告不得自行向证人和原告收集证据,经法院同意,可补充
3. 法院取证
1 依职权调取:
a) 涉及国家利益、公共利益、他人合法权益的
b) 涉及追加当事人、中止或终结诉讼、回避等程序性事项的
2 当事人申请,法院依申请调取
a) 原告调取不到,比如:由国家有关部门保存而须由人民法院调取的证据材料
b) 不适合:涉及国家秘密、商业秘密、个人隐私
行政执法素质
� 第 59页
4. 举证期限
1 被告:收到起诉状副本之日起 10 日内
2 原告:开庭审理前或者交换证据之日
5. 先行登记保存证据:在证据可能灭失或者以后难以取到的情况下,可以先行登记
保存证据。
6、扣押证据:先行登记保存尚不足以防止当事人销毁或者转移证据的
【深圳执法 12-单选】原告在诉讼过程中,提出了其在被告实施行政行为过程中没有提
出的反驳理由或者证据的,被告经( )准许可以补充相关证据。
A.上一级行政机关
B.复议机关
C.受诉法院
D.上级法院
【深圳执法 12-单选】在行政诉讼中,被告认为原告起诉超过起诉期限的,由( )
负举证责任。
A.原告
B. 被告
C. 人民法院依法审查
D. 原告和被告二者之一
【深圳执法 12-多选】在行政诉讼中下列关于证据的说法,正确的有( )。
A. 在诉讼过程中,被告不得自行向原告和证人收集证据
B. 被告在二审过程中向法庭提交的在一审中没有提交的证据,不能作为二审法院撤
销或者变更一审裁判的根据
C. 在行政案件中被告承担主要举证责任
D. 对原告起诉是否超过起诉期限有争议的,由原告负举证责任
E. 原告在行政诉讼中完全不用承担举证责任
【深圳-单选】根据行政诉讼法,人民法院可以调取证据的情形有( )。
A. 原告提供了证据线索,但无法自行收集而申请人民法院调取的
B. 当事人应当提供而无法提供原件或原物的
行政执法素质
� 第 60页
C. 被告的证据不足以证据其具体行政行为的合法性的
D. 被告在行政程序中应当收集而未收集的
E. 在一并提起的行政赔偿诉讼中,证明因受被诉行为侵害而造成损失的事实的
【单选】在行政诉讼中,被告向人民法院举证的期限为
A. 收到起诉状副本之日起 10 日内
B. 第一审庭审结束前
C. 收到起诉状副本之日起 15 日内
D. 生效判决作出前
起诉和受理
一、起诉条件:
1. 原告是认为具体行政行为侵犯其合法权益的公民、法人或者其他组织 (不要求
实际侵犯)
2. 有明确的被告 (不要求正确)
3. 有具体的诉讼请求和事实根据 (不要求请求合理,事实根据真实可靠)
4. 属于人民法院受案范围和受诉人民法院管辖
二、起诉时限:
(一)作为:
1、告知诉权:知道具体行政行为做出之日起 3 个月内,法律另有规定、的除外。
2、不知诉权: 知道诉权或起诉期限之日起 3 月内,且在(应)知道行为内容之日
起 2 年内。
3、不知内容:(应)知道行为内容之日起 3 月内,且在行为做出之日起不动产 20
年内,其它 5 年内。
(二)不作为
申请满 60 日后可以起诉,期限 3 个月
(三)复议后起诉的
1、收到复议决定:收到复议决定之日起 15 日内,法律另有规定的除外。
2、复议机关不作为:(不作为)复议期满之日起 15 日内,法律另有规定的除外。
诉 全知道 知道具体行政行为做出之日起 3 月内,有例外则从例外
行政执法素质
� 第 61页
作
为
知一半 知道诉权或起诉期限之日起 3 月内,且在(应)知道行为内容 2 年内
全不知
(应)知道行为内容之日起 3月内,且在行为做出之日起 5 年内(不动
产 20 年内)
诉
不
作
为
申请满 60 日后可以起诉,期限 3 个月
复
议
后
起
诉
复议作为 收到复议决定之日起 15 日内,有例外则从例外
复议不作为 复议期限届满之日起 15 日内,有例外则从例外
【深圳执法 12-单选】李某被县公安局处以 10 日行政拘留,3 个月后李某向县政府申请
行政复议,县政府以超过申请期限为由决定不予受理。李某遂以县公安局为被告向县人
民法院提起行政诉讼,要求撤销县公安局的处罚决定。对于李某提起的诉讼,县人民法
院应( )。
A.以原告未经行政复议程序为由裁定不予受理
B.通知原告变更诉讼被告,原告拒绝变更的,应当驳回诉讼请求
C.通知原告变更诉讼请求,原告拒绝变更的,裁定不予受理
D.予以受理
【深圳-单选】陈某依法向市民政局申请按时给付抚恤金,市民政局在接到申请之日起( )
日内不依法给付的,陈某向人民法院提起诉讼,人民法院应当依法受理。
A. 15
B. 30
C. 45
D. 60
审理和判决
一、审理
1、公开审理原则:涉及国家机密、个人隐私和法律另有规定者,不公开审理
行政执法素质
� 第 62页
2、不停止执行原则
(一)被告认为需要停止
(二)原告申请停止,人民法院认为继续执行会造成损失,且停止不损害社会公益,
可停止
(三)法律、法规规定停止执行的
【深圳执法 12-判断】诉讼期间,不停止具体行政行为的执行,但被告认为需要停止执
行的除外。( )
3、组成合议庭
(1) 成员为三人以上的单数
(2)一审合议庭由审判员或审判员、人民陪审员组成,
(3)二审合议庭全部由审判员组成。
4、回避
(1)对象:审判员、书记员、翻译人员、鉴定人、勘验人
(2)决定:
院长担任审判长:审判委员会决定
其他人员:院长决定
5、撤诉:
开庭审理前:
(1)经两次合法传唤,原告无正当理由不到庭,视为撤诉
开庭审理后,宣告判决或裁定前:
(2)原告申请撤诉,由法院裁定
(3)被告改变具体行政行为,原告同意并撤诉,由法院裁定。
6、不适用调解
例外:行政赔偿诉讼适用调解
7、审理依据:依据法律、法规;参照 规章
8、审理期限
一审:三个月
二审: 两个月
【深圳-单选】行政诉讼法规定,人民法院应在立案之日起( )内作出第一审判决。
行政执法素质
� 第 63页
A. 2 个月
B. 3 个月
C. 6 个月
D. 12 个月
B
【深圳执法 12-多选】在行政诉讼中,( )不计算在诉讼期间之内。
A. 鉴定期间
B. 处理当事人提出的管辖异议时间
C. 中止诉讼的时间
D. 审查回避的时间
E. 延期审理
【单选】在行政复议中可作为复议依据,在行政诉讼中则只能作为审判参照的是
( )。
A.行政规章
B.地方性法规
C.行政法规
D.单行条例、自治条例
二、判决类型
裁判类型 基本含义 适用条件
一
审
被
告
胜
诉
维持 是被告胜诉的主判决 被诉具体行政行为正确无误
驳回 是被告胜诉的变种判决
①不作为不成立
②诉不合理行为
③为合法的依据改变
原
告
胜
撤销(重新) 原告诉作为胜诉的主判决 被告作为违法
履行 原告诉不作为胜诉的主判决
被告不作为违法;履行仍有现实
意义
行政执法素质
� 第 64页
诉
变更 原告诉处罚不公胜诉的主判决 行政处罚显失公正
确认违反 是原告胜诉的变种判决
①行为不宜撤销
②不宜责令履行
③为本身不成立或无效
人民法院判决被告重新作出具体行政行为的,被告不得以同一的事实和理由作出与
原具体行政行为基本相同的具体行政行为。但若人民法院以违反法定程序为由判决撤销
被诉具体行政为的,行政机关重新做出的具体行政行为不在此限。
【深圳-单选】人民法院判决被告重新作出具体行政行为的,被告可以同一事实和理由作
出与原具体行政行为基本相同的具体行政行为。( )
【深圳执法 12-单选】人民法院判决被告重新作出具体行政行为的,被告不得以( )
事实和理由作出与原具体行政行为基本相同的具体行政行为。
A. 同一
B. 同样
C. 类似
D. 接近
【深圳执法 12-单选】对工商局所作的罚款决定不服提起诉讼,法院经审查认为被诉具
体行政行为合法,但存在合理性问题,据此人民法院应( )。
A. 判决驳回原告诉讼请求
B.裁定驳回原告诉讼请求
C. 判决确认合法
D. 裁定不予受理
【深圳-单选】行政诉讼法规定,()显失公正的,人民法院可以判决变更。
A. 行政裁决
B. 行政复议
C. 行政处罚
D. 行政处分
行政执法素质
� 第 65页
【深圳-单选】下列选项中,人民法院可以对具体行政行为作出变更判决的是( )。
A. 主要证据不足
B. 超越职权
C. 违反法定程序
D. 行政处罚显失公正
三、判决和裁定的区别
判决中解决案件的实体问题,而裁定既解决实体问题,也解决程序问题
裁定:
1. 不予受理;驳回起诉;管辖异议;(前三个可上诉)移送或者指定管辖;
2. 终结诉讼;中止诉讼;诉讼期间停止具体行政行为的执行或者驳回停止执行的申
请;财产保全;先行给付;准予或不准予撤诉;补正判决书的笔误;
3. 中止或者终结执行;提审、指令再审或者发回重审;准许或者不准许执行行政机
关的具体行政行为;其他需要裁定的事
【深圳-多选】根据行政诉讼法及有关司法解释的规定,裁定主要适用于( )。
A. 驳回起诉
B. 管辖异议
C. 财产保全
D. 先于执行
E. 终结诉讼
二审
一、上诉期限
当事人不服人民法院第一审判决的,有权在判决书送达之日起十五内向上一级人民
法院提起上诉。当事人不服人民法院第一审裁定的,有权在裁定书送达之日起十日内向
上一级人民法院提起上诉。逾期不提起上诉的,人民法院的第一审判决或者裁定发生法
律效力。
二、审理方式
人民法院对上诉案件,认为事实清楚的,可以实行书面审理。
三、审理期限
行政执法素质
� 第 66页
人民法院审理上诉案件,应当在收到上诉状之日起两个月内作出终审判决。有特殊
情况需要延长的,由高级人民法院批准,高级人民法院审理上诉案件需要延长的,由最
高人民法院批准
【深圳执法 12-判断】人民法院对上诉案件,必须开庭审理。
二
审
维持原判 驳回上诉,维持原判 原判认定事实清楚,适用依据正确
依法改判 判决类型参照一审 原判认定事实清楚,适用依据错误
发回重审 重审须另组合议庭
遗漏了必须参加的当事人或漏判了必须判决
的诉讼请求
改判或发回
对重审案件的 裁判可
以上诉
原判事实不清、证据不
足、程序违法
【深圳-多选】关于二审法院处理行政诉讼上诉案件的叙述,正确的有( ).
A. 原判决认定事实清楚,适用法律、法规正确的,判决驳回上诉,维持原判
B. 原判决认定事实清楚,但适用法律、法规错误的,依法改判
C. 原判决认定事实不清、证据不足的,裁定撤销原判,发回原审人民法院重审
D. 应当在收到上诉状之日起 2 个月内作出终审判决
E. 一律由审判员组成合议庭,成员必须是 3 人以上单数
再审
一、启动方式
1、当事人对已经发生法律效力的判决、裁定,认为确有错误的,可以向原审人民法
院或者上一级人民法院提出申诉,但判决、裁定不停止执行。
2、人民法院院长对本院已经发生法律效力的判决、裁定,发现违反法律、法规规定
认为需要再审的,应当提交审判委员会决定是否再审。
3、上级人民法院对下级人民法院已经发生法律效力的判决、裁定,发现违反法律、
法规规定的,有权提审或者指令下级人民法院再审。
4、人民检察院对人民法院已经发生法律效力的判决、裁定,发现违反法律、法规规
定的,有权按照审判监督程序提出抗诉
二、审理程序
人民法院按照审判监督程序再审的案件,发生法律效力的判决、裁定是由第一审人
行政执法素质
� 第 67页
民法院作出的,按照第一审程序审理,所作的判决、裁定,当事人可以上诉;
发生法律效力的判决、裁定是由第二审人民法院作出的,按照第二审程序审理,所
作的判决、裁定是发生法律效力的判决、裁定;
上级人民法院按照审判监督程序提审的,按照第二审程序审理,所作的判决、裁定
是发生法律效力的判决、裁定。
人民法院审理再审案件,应当另行组成合议庭。
再
审
裁定执行原判 裁定继续执行原审裁判 原审裁判完全正确
指令受理审理 指令一审法院受理审理
一审不予受理、驳回起诉的裁定错误,二审又
维持的
发回重审 发回做出生效判决的法院重审 原审违反法定程序可能影响裁判结果
改判或发回 都必须先裁定撤销生效裁判 原审裁判错误的其它情形
【深圳执法 12-单选】某县人民法院就一起行政诉讼案件作出了判决,该判决在经过上
诉期后生效。后来,该法院发现该案件适用法律、法规确有错误,因而启动再审程序。
以下说法正确的是( )。
A. 该案件应按照第一审程序审理
B. 该案件应按照第二审程序审理
C. 该案件应根据案件情况确定适用一审程序还是二审程序
D. 该案件应由高级人民法院按照二审程序审理
【深圳执法 12-多选】刘某为一行政诉讼案件的原告,不服市中级人民法院已经生效的
二审判决,拟申请再审。若人民法院决定按照审判监督程序再审这一行政案件,再审认
为原生效判决确有错误,在撤销原生效判决的同时,( )
A. 可以对生效判决的内容进行相应的裁判
B. 不可以对生效判决的内容进行相应的裁判
C. 可以发回作出生效判决的人民法院重新审理
D.只能发回作出生效判决的人民法院重新审理
E. 只能由作出生效判决的人民法院的上级人民法院重新审理
【深圳执法 12-多选】刘某为一行政诉讼案件的原告,不服市中级人民法院已经生效的
行政执法素质
� 第 68页
二审判决,并申请再审。省高级人民法院审理此再审案件,在下列( )情形下,应
当裁定发回该市中级人民法院重新审理此案。
A. 审理此案的市中院审判员喻某应当回避而未回避的
B. 市中院应当开庭审理而未经开庭即作出判决的
C. 未经合法传唤当事人刘某而缺席判决的
D. 本案中刘某的赔偿诉讼请求未予裁判的
E. 未通知必须参加诉讼的第三人的
执行
一、判决的强制执行
当事人必须履行人民法院发生法律效力的判决、裁定
1、原告不履行
(1)行政机关自己依法有执行权的,可以自己强制执行;
(2)没有强制执行权的,申请人民法院强制执行
2、被告不履行
法院可以采取划拨、罚款、提出司法建议、追究刑事责任等措施。
二、非诉行政案件:
1、行政机关有强制执行权:强制执行;
2、行政机关无强制执行权:申请人民法院强制执行
三、强制执行法院
行政机关申请人民法院强制执行其具体行政行为的,由申请人所在地的基层人民法
院受理;执行对象为不动产的,由不动产所在地的基层人民法院受理
【深圳执法 12-单选】公民、法人或其他组织对具体行政行为在法定期限内不提起诉讼
又不履行的,行政机关可以申请人民法院强制执行该具体行政行为,由( )受理执
行。
A.申请人所在地的基层人民法院
B.被执行人所在地的基层人民法院
C.一审人民法院
D. 终审人民法院
【深圳-单选】在行政诉讼中,原告的义务有( )。
行政执法素质
� 第 69页
A. 委托代理人
B. 搜集作出具体行政行为的证据并提交法院
C. 申请复议
D. 履行具有法律效力的判决、裁定
【深圳-单选】某造纸厂在未经许可的情况下违法排污,环保部门作出责令其停产停业的
处罚决定,并要求限期治理。但该厂既不履行处罚决定,又不申请复议或向人民法院提
起诉讼。对此,环保部门应当( ).
A. 不能采取任何行动
B. 再对其作出处罚决定
C. 请示上级行政机关处理
D. 申请人民法院强制执行
深圳行政执法素质之国家赔偿法
qq:611524263
概述
一、《国家赔偿法》
1、 1994 年 5 月 12 日通过,原六章 35 条,1995 年 1 月 1 日施行
2、2010 年 4 月 29 日修正案通过,现 6章 42 条,2010 年 12 月 1 日生效
二、含义
国家机关和国家机关工作人员行使职权侵犯公民、法人或者其他组织的合法权益并
造成损害,依法由国家承担责任对受害人所给予的赔偿
包括行政赔偿和司法赔偿(包括刑事赔偿和人民法院在民事、行政诉讼中违法采取
对妨害诉讼的强制措施、保全措施或者对判决、裁定及其他生效法律文书执行错误,造
成损害的损害赔偿)。
三、构成要件
1、主体:必须是国家机关及其工作人员,以及行政赔偿下法定授权或行政委托的组
织。包括国家行政机关、侦察机关、检察机关、审判机关、监狱、看守所等。
2、行为
必须是行使职权的行为。
其一,行使职权行为本身;
行政执法素质
� 第 70页
其二,与行使职权密不可分的行为:
3、归责原则
致害行为必须具有违法性(刑事羁押除外)。
“违法”原则在《国家赔偿法》中有三个具体的表述:一是违法;二是非法;三是
违反。
法条:国家机关和国家机关工作人员行使职权,有本法规定的侵犯公民、法人和其
他组织合法权益的情形,造成损害的,受害人有依照本法取得国家赔偿的权利(刑事羁
押除外)。
4、后果:必须有合法权益受到侵犯并造成损害的事实。
5、因果关系:致害行为与损害结果之间必须有因果关系
区别:国家补偿
国家赔偿→违法行使职权的后果/一定在损害产生之后;
国家补偿→合法行使职权的后果/可能在损失发生之前,如拆迁。
【深圳-单选】在一起行政强制执行案件中,执行人员要拆除江某修建的被行政机关认为
违章的建筑。江某即跑到现场,扬言要是把违章建筑拆了,她就喝毒药。执行人员不予
理会,将该建筑拆除。江某当一气之下喝下一瓶农药,经抢救无效死亡。后来有关机关
认定,该建筑并非违章建筑。江某之子要求行政机关对江某的死亡承担赔偿责任。下列
说法正确的是( )。
A. 该主张成立,因为行政机关的拆除行为导致了江某喝农药死亡
B. 该主张成立,因为行政机关的行为是违法行使职权的行为
C. 该主张不成立,因为行政机关的行为是依法行使职权的行为
D. 该主张不成立,因为江某的死是江某自己造成的,和行政机关的行为之间没有直接因
果关系
【深圳-单选】发生下面的( )情况,由此给公民、法人或者其他组织造成财产损失
时,行政机关应当依法给予补偿。
A. 王某以采药为生,行政机关发给王某的采药许可证因为所依据行政规章废止而被吊
销,导致王某生活失去经济来源
B. 陈老大违反规定滥捕滥杀野生动物,为了保护野生动物,行政机关吊销了陈老大持枪
证,并把猎枪没收了
C. 行政机关工作人员杨某滥用职权,未经审查就批准了妹夫王某的建房申请,由于违反
城市规划,该许可后来被上级机关撤销
D. 江某在不符合条件的情况下,为了取得生猪屠宰许可而贿赂行政机关工作人员,后江
某的许可证被上级机关吊销
行政执法素质
� 第 71页
行政赔偿
一、赔偿范围
(一)侵犯人身权:
1、违法拘留或者违法采取限制公民人身自由的行政强制措施的;
2、非法拘禁或者以其他方法非法剥夺公民人身自由的;
★3、以殴打、虐待等行为或者唆使、放纵他人以殴打、虐待等行为造成公民身体伤
害或者死亡的;
4、违法使用武器、警械造成公民身体伤害或者死亡的;
5、造成公民身体伤害或者死亡的其他违法行为。
(二)侵犯财产权
1、违法实施罚款、吊销许可证和执照、责令停产停业、没收财物等行政处罚的;
2、违法对财产采取查封、扣押、冻结等行政强制措施的;
3、违法征收、征用财产的;(原条文:违反国家规定征收财物、摊派费用的;)
4、造成财产损害的其他违法行为。
【深圳执法 12-单选】 2002 年 6 月 27 日凌晨 3 时左右,在卢氏县某招待所住宿的栾川
籍生意人吴某发现街对面有几个黑影正在撬一家商店的卷闸门。吴某当即唤醒了同室的
程某和旅馆老板任某。此时,对面门市的门已被撬开,盗贼正在往外搬东西。任某两次
拨打“110”报警电话,均遭值班民警拒绝。后盗贼将东西装上机动三轮车后逃离现场。
被盗商店系卢氏县城关镇居民尹某所开的工艺礼品渔具门市,当晚被盗物品价值约
25000 元。该案是否成立行政赔偿( )。
A. 不能成立,因为公安机关没有违法的职权行为
B. 不能成立,“110”不出警的行为和损害没有直接因果关系
C. 不能成立,民警在主观上没有过错
D. 可以成立行政赔偿
(三)国家不承担赔偿责任:
1、行政机关工作人员与行使职权无关的个人行为;
2、因公民、法人和其他组织自己的行为致使损害发生的;
3、法律规定的其他情形。
【深圳-单选】
下列行为中,不属于行政赔偿范围的是( ).
行政执法素质
� 第 72页
A. 违法对财产采取冻结、扣押等行政强制措施的
B. 违反国家规定征收财物的
C. 违法行为造成公民身体伤害或者死亡的
D. 因公民、法人或者其他组织自己的行为致使损害发生的
【深圳执法 12-单选】 某食品厂未办理卫生许可证,生产的食品存在严重卫生问题,该
市卫生监管部门根据举报进行了调查,发现举报属实,但是因为市卫生监管部门的主管
领导是该食品厂负责人的亲戚,于是作出了从轻处罚,责令该食品厂补办卫生许可证,
加强卫生监管,并处罚款 1000 元。该食品厂的食品导致多人中毒住院,下列处理方法有
误的是( )。
A. 可以追究执法人员玩忽职守罪
B. 可以追究该食品厂的负责人刑事责任
C. 中毒住院的人有权向食品厂要求民事赔偿
D. 执法人员应当给予中毒住院的人赔偿
【深圳-单选】工商局的工作人员郑某与个体户王某久有积怨,故借执行公务之机,以王
某销售伪劣商品为由扣押王某的营业执照,并将其货物查封,查封期间遇暴雨货物被淋
湿。王某不服,向工商局提出赔偿请求。下列说法正确的是( )。
A. 郑某的行为是滥用职权,王某的损失应由郑某赔偿
B. 工商局应对王某的损失负赔偿责任
C. 工商局应归还王某的营业执照,解除对货物的查封,但对自然原因造成的货物损失不
负赔偿责任
D. 郑某的行为纯属个人行为,与工商局无关,王某的损失应由郑某赔偿
【深圳-多选】下列( )情形,国家不承担行政赔偿责任。
A. 某公安分局派出所民警在执行治安巡逻任务中,对有小偷小摸行为的曾某以暴力
殴打,致使曾某身体造成重伤
B. 某工商行政管理人员因为邻里纠纷将邻居赵某打伤
C. 人民警察覃某在使用枪支时,未首先对天鸣枪警告,直接向逃跑的聚众赌博的人
开枪,造成多人受伤
D. 某治安联防队员发现魏某正在行窃,遂大喊一声,魏某猛一转身就跑,撞在电线
杆上,头部撞成轻伤
E. 以上选项都对
行政执法素质
� 第 73页
【深圳-多选】行政机关及其工作人员在行使行政职权时,有下列()情形之一的,受害
人有取得赔偿的权利。
A. 违法拘留或者违法采取限制公民人身自由的行政强制措施的
B. 非法拘禁或者以其他方式非法剥夺公民人身自由的
C. 以殴打等暴力行为造成公民身体伤害或者死亡
D. 违法使用武器、警械造成公民身体伤害或者死亡
E. 其他违法行为造成公民身体伤害或者死亡的
二、赔偿请求人和赔偿义务机关
(一)赔偿请求人
受害的公民、法人和其他组织有权要求赔偿。
受害的公民死亡,其继承人和其他有扶养关系的亲属有权要求赔偿。
受害的法人或者其他组织终止的,其权利承受人有权要求赔偿。
(二)赔偿义务机关
1、行政机关及其工作人员行使行政职权侵犯公民、法人和其他组织的合法权益造成
损害的,该行政机关为赔偿义务机关。
2、两个以上行政机关共同行使行政职权时侵犯公民、法人和其他组织的合法权益
造成损害的,共同行使行政职权的行政机关为共同赔偿义务机关。
3、 法律、法规授权的组织在行使授予的行政权力时侵犯公民、法人和其他组织的
合法权益造成损害的,被授权的组织为赔偿义务机关。
4、受行政机关委托的组织或者个人在行使受委托的行政权力时侵犯公民、法人和
其他组织的合法权益造成损害的,委托的行政机关为赔偿义务机关。
5、赔偿义务机关被撤销的,继续行使其职权的行政机关为赔偿义务机关;没有继续
行使其职权的行政机关的,撤销该赔偿义务机关的行政机关为赔偿义务机关。
6、经复议机关复议的,最初造成侵权行为的行政机关为赔偿义务机关,但复议机
关的复议决定加重损害的,复议机关对加重的部分履行赔偿义务。
单独行政赔偿 该机关、机构、组织及其工作
人员实施了侵权行为
共同行政赔偿 共同赔偿义务机关负连带责任
行政执法素质
� 第 74页
委托机关赔偿 受委托的组织或个人侵权
由委托机关赔偿
继受机关赔偿 赔偿义务机关被撤销的,
继续行使职权的机关赔偿
撤销机关赔偿 赔偿义务机关被撤销又无继受机关的,撤销它的机关赔偿
复议机关赔偿 复议加重损害的,对加重部分赔偿
【深圳执法 12-多选】根据《国家赔偿法》的规定,下列有关行政赔偿义务机关的表述,
正确的有( )。
A. 行政机关及其工作人员行使职权,给公民、法人和其他组织的合法权益造成损害的,
该行政机关为赔偿义务机关
B. 两个以上行政机关共同行使行政职权,给公民、法人和其他组织的合法权益造成损害
的,共同行使行政职权的行政机关为共同赔偿义务机关
C. 法律、法规授权的组织行使授予的行政权力,给公民、法人和其他组织的合法权益造
成损害的,被授权的组织为赔偿义务机关
D. 受行政机关委托的组织行使受委托的行政权力,给公民、法人和其他组织的合法权益
造成损害的,受委托的组织为赔偿义务机关
E. 经复议机构复议的,复议机关为赔偿义务机关
【深圳执法 12-单选】注:国考曾考
某市甲区卫生局委托该区内某商场对在该商场内随地吐痰的人处以罚款。如该商场
某次罚款违法,则负责赔偿的机关是( )。
A. 该商场
B. 市卫生局
C. 甲区卫生局
D. 该商场的上级单位
【深圳-单选】某乡公安分局派出所干警和乡政府治安联防队员在共同追捕一盗窃大米的
嫌疑人时,错误地将村民李某当作嫌疑人抓获并羁押长达 1 个月。事后,李某提起国家
赔偿。该案件的赔偿应().
行政执法素质
� 第 75页
A. 由公安分局赔偿。因为只有公安分局才是行政机关
B. 由公安分局和乡政府作为共同赔偿义务机关,因为二者都侵犯了李某的人身权
C. 由公安分局派出所和治安联防队赔偿,因为他们是损害行为的直接实施者
D. 由治安联防队承担赔偿责任,因为联防队享有行政职权
【深圳-单选】胡某系个体音像行老板,因为被怀疑出售黄色淫秽光碟,而被县行政执法
机关将其全部光盘没收。胡某不服,向市一级行政主管机关提起行政复议。复议机关经
过复议后,不仅没有撤销原具体行政行为,还对胡某又处以 1000 元的罚款。后查明,胡
某并未出售黄色淫秽光碟,胡某认为行政机关的行为侵犯了其合法权益,提出行政赔偿
请求,( )。
A. 应当由复议机关赔偿对其造成的全部损失
B. 应当由最初作出行政行为的行政机关承担赔偿责任
C. 县行政执法机关对其没收行为承担赔偿责任,复议机关应当对其加重处罚的部分承担
赔偿责任
D. 胡某可以向二者中任何一个行政机关要求赔偿其全部责任
三、赔偿程序
程序 1:应当先向赔偿义务机关提出(即先行处理程序), 赔偿请求人单独提起行政赔
偿诉讼,可以在向赔偿义务机关递交赔偿申请后的两个月届满之日起三个月内提出。
程序 2:也可以在申请行政复议或者提起行政诉讼时一并提出
程序 2 适用复议法与诉讼法
注:提行政诉讼可一并提赔偿,若诉讼只提赔偿需要经过程序 1 即先行处理程序。
【深圳 08-判断】赔偿请求人单独提起行政赔偿诉讼,可以在向赔偿义务机关递交赔偿
申请后 2 个月届满之日起 3 个月内提出。
(一)行政赔偿请求的提出
一般采用书面形式,赔偿请求人书写申请书确有困难的,可以委托他人代书;也可
以口头申请,由赔偿义务机关记入笔录。
赔偿请求人不是受害人本人的,应当说明与受害人的关系,并提供相应证明。
赔偿请求人可以向共同赔偿义务机关中的任何一个赔偿义务机关要求赔偿,该赔偿
义务机关应当先予赔偿。
赔偿请求人根据受到的不同损害,可以同时提出数项赔偿要求。
行政执法素质
� 第 76页
【深圳执法 12-多选】下列有关行政赔偿诉讼时效,论述不正确的有( )。
A. 赔偿请求人单独提起行政赔偿诉讼,可以在赔偿义务机关处理之日起或处理期限届满
之日起 3 个月内提出
B. 公民、法人或其他组织在提起行政诉讼的同时一并提出行政赔偿请求的,其起诉期限
按照行政诉讼起诉期限的规定执行
C. 行政案件的原告可以在提出行政诉讼后至人民法院一审判决前,提出行政赔偿请求
D. 赔偿义务机关作出赔偿决定时,未告知赔偿请求人的诉权或者起诉期限,致使赔偿请
求人逾期向人民法院起诉的,其起诉期限从赔偿请求人实际知道诉权或者起诉期限时计
算,但逾期的期间自赔偿请求人收到赔偿决定时起 2 个月期满之日起计算
E. 赔偿请求人单独提起行政赔偿诉讼,可以在赔偿义务机关处理之日起或处理期限届满
之日起 2 年内提出
(二)行政赔偿义务机关的受案与处理
1、受案
赔偿请求人当面递交申请书的,赔偿义务机关应当当场出具加盖本行政机关专用印
章并注明收讫日期的书面凭证。
申请材料不齐全的,赔偿义务机关应当当场或者在五日内一次性告知赔偿请求人需
要补正的全部内容。
2、处理
1)赔偿义务机关应当自收到申请之日起两个月内,作出是否赔偿的决定。赔偿义务
机关作出赔偿决定,应当充分听取赔偿请求人的意见,并可以与赔偿请求人就赔偿方式、
赔偿项目和赔偿数额依照本法第四章的规定进行协商。
赔偿义务机关决定赔偿的,应当制作赔偿决定书,并自作出决定之日起十日内送达
赔偿请求人。
赔偿义务机关决定不予赔偿的,应当自作出决定之日起十日内书面通知赔偿请求人,
并说明不予赔偿的理由。
赔偿义务机关在规定期限内未作出是否赔偿的决定,赔偿请求人可以自期限届满之
日起三个月内,向人民法院提起诉讼。
赔偿请求人对赔偿的方式、项目、数额有异议的,或者赔偿义务机关作出不予赔偿
决定的,赔偿请求人可以自赔偿义务机关作出赔偿或者不予赔偿决定之日起三个月内,
向人民
法院提起诉讼。
四、行政赔偿诉讼
行政执法素质
� 第 77页
证明责任:
1、人民法院审理行政赔偿案件,赔偿请求人和赔偿义务机关对自己提出的主张,应
当提供证据。
2★赔偿义务机关采取行政拘留或者限制人身自由的强制措施期间,被限制人
身自由的人死亡或者丧失行为能力的,赔偿义务机关的行为与被限制人身自由的人的死
亡或者丧失行
为能力是否存在因果关系,赔偿义务机关应当提供证据。
【深圳-单选】根据国家赔偿法,公民、法人或者其他组织提起行政赔偿诉讼的条件包括
( )。
A. 作为原告的公民、法人或者其他组织认为行政机关及其工作人员违法行使职权,
侵犯了自己的合法权益
B. 当事人必须提出具体的诉讼请求和事实根据
C. 属于人民法院受案范围
D. 属于受诉人民法院管辖
E. 公民、法人或者其他组织如果单独提起行政赔偿诉讼,必须经过行政先行处理程
序
五、行政追偿程序
赔偿义务机关赔偿损失后,应当责令有故意或者重大过失的工作人员或者受委托的
组织或者个人承担部分或者全部赔偿费用。
对有故意或者重大过失的责任人员,有关机关应当依法给予处分;构成犯罪的,应
当依法追究刑事责任。
【深圳执法 12-单选】治安联防队员甲夜间巡逻,将在街上游逛的公民乙带进联防办公
室询问,并将其殴打致伤,乙所受的损失由( )。
A. 甲自行负责
B. 乙自行负责
C. 乙所在单位负责赔偿
D. 在国家赔偿后,应向甲追偿
【深圳-多选】根据国家赔偿法的规定,行政机关在承担赔偿责任后,可以行使追偿权。
关于行使追偿权的条件,正确的有( )。
A. 行政赔偿义务机关已经先行赔偿了受害人的损失
B.追偿权的行使必须在赔偿义务机关赔偿受害人之前进行
行政执法素质
� 第 78页
C.国家机关只能向有故意或者重大过失的工作人员行使追偿权
D.追偿只能在赔偿数额范围内进行
E.国家机关可以向所以造成损失的工作人员行使追偿权
刑事赔偿
一、赔偿范围
(一)侦查、检察、审判职权的机关以及看守所、监狱管理机关及其工作人员侵犯人身
权
★1、违反刑事诉讼法的规定对公民采取拘留措施的,或者依照刑事诉讼法规定的条
件和程序对公民采取拘留措施,但是拘留时间超过刑事诉讼法规定的时限,其后决定撤
销案件、不起诉或者判决宣告无罪终止追究刑事责任的
2、对公民采取逮捕措施后,决定撤销案件、不起诉或者判决宣告无罪终止追究刑事
责任的
3、依照审判监督程序再审改判无罪,原判刑罚已经执行的;
4、刑讯逼供或者以殴打、虐待等行为或者唆使、放纵他人以殴打、虐待等行为造成
公民身体伤害或者死亡的;
5、违法使用武器、警械造成公民身体伤害或者死亡的。
(二)行使侦查、检察、审判职权的机关以及看守所、监狱管理机关及其工作人员有下
列侵犯财产权:
1、违法对财产采取查封、扣押、冻结、追缴等措施的;
2、依照审判监督程序再审改判无罪,原判罚金、没收财产已经执行的。
(三)国家不承担赔偿责任:
1、因公民自己故意作虚伪供述,或者伪造其他有罪证据被羁押或者被判处刑罚的;
2、依照刑法第十七条、第十八条规定不负刑事责任的人被羁押的;
3、依照刑事诉讼法第十五条、第一百四十二条第二款规定不追究刑事责任的人被羁
押的;
4、行使侦查、检察、审判职权的机关以及看守所、监狱管理机关的工作人员与行使
职权无关的个人行为;
5、因公民自伤、自残等故意行为致使损害发生的;
6、法律规定的其他情形。
【深圳执法 12-单选】曾某到某市一法庭旁听案件审理。曾某开车到法庭门前时因停车
与在法庭执勤的法警左某发生争吵,后曾某要进入法庭,左某以法庭人多为由不允许其
进入。曾某认为其是有意报复,就往法庭冲,左某进行拦阻,双方打成一片。在庭内旁
行政执法素质
� 第 79页
听的群众都跑出来围观。审判长见此情景便宣布休庭半小对。人民法院经审理认为,曾
某不服从法警指挥,以暴力阻碍法警依法执行职务,以妨害公务罪判处曾某有期徒刑 1
年。曾某未上诉,被交付劳改农场执行。曾某家人向某市中级人民法院申诉。中级人民
法院指令一审法院再审。一审法院经过再审,认定原判认定的犯罪事实不成立,改判曾
某无罪。曾某向法院提出赔偿请求。曾某能否获得赔偿,理由是( )。
A. 曾某能获得赔偿,因为曾某已经审判监督程序再审改判无罪,且原判刑罚已经执行
B. 曾某不能获得赔偿,因为曾某应该向某市中级法院提出申请
C. 曾某能获得赔偿,因为其没有犯罪事实而被错误逮捕
D. 曾某能获得赔偿,曾某属于“对没有犯罪事实或没有事实证明有犯罪重大嫌疑的人错
误拘留的情形
【深圳-多选】王某是监狱管理人员,与郭某有隙。后郭某因盗窃罪被关押于王某所在的
监狱。王某于是在巡视时借机找茬,对郭某进行殴打。郭某被打成重伤,遂要求国家赔
偿。下列说法正确的有( )。
A.国家不应当给予赔偿,因为王某的行为是个人行为
B.国家应当给予赔偿,因为王某的行为是在行使职权的过程中侵犯了郭某的人身权
C.国家在赔偿后,应当向王某追偿
D.王某的行为如果构成犯罪,应当依法追究其刑事责任
E.郭某无权要求国家赔偿
二、 赔偿请求人和赔偿义务机关
1、对公民采取拘留措施,依照本法的规定应当给予国家赔偿的,作出拘留决定的机
关为赔偿义务机关。
2、 对公民采取逮捕措施后决定撤销案件、不起诉或者判决宣告无罪的,作出逮
捕决定的机关为赔偿义务机关。
3、再审改判无罪的,作出原生效判决的人民法院为赔偿义务机关。二审改判无罪,
以及二审发回重审后作无罪处理的,作出一审有罪判决的人民法院为赔偿义务机关。(修
改)
【深圳执法 12-单选】公安机关认为杨虎有盗窃的嫌疑,将杨虎拘留,随后在法定期限
内提请人民检察院批准逮捕。人民检察院作出批准逮捕决定后,公安机关将杨虎逮捕。
侦查终结后,公安机关将此案移送人民检察院审查起诉,人民检察院依法定程序向人民
法院提起公诉。一审法院认定杨虎犯盗窃罪,判处有期徒刑 3 年。判决宣告后,杨虎上
诉,二审法院审理后改判杨虎无罪。请问,若杨虎提出赔偿申请,其赔偿义务机关是
( )。
A. 一审人民法院
行政执法素质
� 第 80页
B. 人民检察院
C. 若作出批准逮捕决定和提起公诉为同一人民检察院的,那么该人民检察院与一审法院
为共同赔偿义务机关
D. 若作出批准逮捕决定和提起公诉不是同一人民检察院的,那么由作出批准逮捕决定的
人民检察院与一审法院为共同赔偿义务机关
【深圳执法 12-单选】林某被举报给外国提供情报,国家安全机关立案侦查后,提请林
某所在地人民检察院批准逮捕。检察院批捕后,向人民法院提起公诉。人民法院以资敌
罪判处林某有期徒刑 3 年,附加剥夺政治权利 2 年和没收财产。林某上诉。一审判决生
效前,林某被国家安全机关拘留 5 天,逮捕羁押 2 个月。林某经二审被判无罪。下列说
法正确的是( )。
A. 林某可以直接向二审法院赔偿委员会请求赔偿
B. 附加刑可以赔偿
C. 林某应先向一审法院请求赔偿
D. 林某可以向国家安全机关请求赔偿
【深圳执法 12-单选】严某因某种违法行为为被市公安机关拘留,并经市检察院批准逮
捕,后查明上述拘留、逮捕均为错误行为,严某有权向( )要求赔偿。
A. 市公安机关
B. 市检察院
C. 市法院
D. 市政法委员会
【深圳】谢某因打架斗殴被公安机关取保候审,后经检察机关批尊变更为逮捕。案件经
一审法院审理,判处谢某有期徒刑 1 年,经二审法院审理改判无罪。谢某提出赔偿请求,
则本案的赔偿义务机关是( )。
A. 一审人民法院
B. 二审人民法院
C. 采取取保候审的公安机关
D. 作出逮捕决定的检察机关
E. 以上选项都对
二、赔偿程序
行政执法素质
� 第 81页
(一)先行处理程序
赔偿请求人要求赔偿,应当先向赔偿义务机关提出
(二)赔偿义务机关处理
1、赔偿义务机关应当自收到申请之日起两个月内,作出是否赔偿的决定。赔偿义务
机关作出赔偿决定,应当充分听取赔偿请求人的意见,并可以与赔偿请求人就赔偿方式、
赔偿项目和偿数额依照本法第四章的规定进行协商(增加)。
2、赔偿义务机关决定赔偿的,应当制作赔偿决定书,并自作出决定之日起十日内送
达赔偿请求人。
赔偿义务机关决定不予赔偿的,应当自作出决定之日起十日内书面通知赔偿请求人,
并说明不予赔偿的理由。
【深圳执法 12-单选】李某系私营企业振兴服装厂厂长。李某因与他人发生经济纠纷而
被当地西城区公安分局刑事拘留,后经西城区人民检察院批准将其逮捕。区检察院提出
公诉,区人民法院经审理认为,检察院以诈骗罪起诉李某证据不足,宣告李某无罪。西
城区人民检察院对此提出抗诉。在市中级人民法院审理此案期间,市人民检察院撤销了
抗诉决定,后市中级人民法院裁定终止本案审理。振兴服装厂因厂长被羁押停产,并被
西城区工商局以法定代表人涉嫌犯罪为由吊销了该厂营业执照。李某被释放后曾就吊销
营业执照一事提出行政复议申请,但市工商局维持了原决定。下列说法正确是( )。
A. 李某可以直接向市人民检察院请求刑事赔偿
B. 李某可以直接向市工商局请求行政赔偿
C. 李某应先向西城区人民检察院请求刑事赔偿
D. 李某可以直接向市中级人民法院赔偿委员会请求刑事赔偿
(二)复议程序
1、申请期限
赔偿义务机关在规定期限内未作出是否赔偿的决定,赔偿请求人可以自期限届满之
日起三十日内向赔偿义务机关的上一级机关申请复议。
赔偿请求人对赔偿的方式、项目、数额有异议的,或者赔偿义务机关作出不予赔偿
决定的,赔偿请求人可以自赔偿义务机关作出赔偿或者不予赔偿决定之日起三十日内,
向赔偿
义务机关的上一级机关申请复议。
赔偿义务机关是人民法院的,赔偿请求人可以依照本条规定向其上一级人民法院赔
偿委员会申请作出赔偿决定。
2、复议期限
行政执法素质
� 第 82页
复议机关应当自收到申请之日起两个月内作出决定。
(三)法院赔偿委员会的决定程序
1、申请期限
赔偿请求人不服复议决定的,可以在收到复议决定之日起三十日内向复议机关所
在地的同级人民法院赔偿委员会申请作出赔偿决定;
复议机关逾期不作决定的,赔偿请求人可以自期限届满之日起三十日内向复议机关
所在地的同级人民法院赔偿委员会申请作出赔偿决定。
【深圳-多选】关于刑事赔偿复议机关的说法,正确的是。
A. 复议机关应当自受到申请之日起 3 个月内作出决定
B. 赔偿请求人不服复议决定的,可以在收到复议决定之日起 30 日内向复议机关所
在地的同级人民法院赔偿委员会申请作出赔偿决定
C. 复议机关逾期不作决定的,赔偿请求人可以自期间届满之日起 30 日内向复议机
关所在地的同级人民法院赔偿委员会申请作出决定
D. 复议监管逾期不作决定的,赔偿请求人可以自期间届满之日起 3 个月内向复议
机关所在地的同级人民法院赔偿委员会申请作出赔偿决定
E. 以上选项都对
2、审理方式
人民法院赔偿委员会处理赔偿请求,采取书面审查的办法。必要时,可以向有关单
位和人员调查情况、收集证据。赔偿请求人与赔偿义务机关对损害事实及因果关系有争
议的,赔偿委员会可以听取赔偿请求人和赔偿义务机关的陈述和申辩,并可以进行质证。
中级以上的人民法院设立赔偿委员会,由人民法院三名以上审判员组成,组成人员
的人数应当为单数。
赔偿委员会作赔偿决定,实行少数服从多数的原则。
赔偿委员会作出的赔偿决定,是发生法律效力的决定,必须执行。
【深圳-单选】 赔偿委员会由人民法院 3 至 5 名审判员组成。
3、举证责任
人民法院赔偿委员会处理赔偿请求,赔偿请求人和赔偿义务机关对自己提出的主张,
应当提供证据。
被羁押人在羁押期间死亡或者丧失行为能力的,赔偿义务机关的行为与被羁押人的
死亡或者丧失行为能力是否存在因果关系,赔偿义务机关应当提供证据。(躲猫猫)
4、期限
行政执法素质
� 第 83页
人民法院赔偿委员会应当自收到赔偿申请之日起三个月内作出决定;属于疑难、复
杂、重大案件的,经本院院长批准,可以延长三个月。
5、赔偿当事人的申诉
赔偿请求人或者赔偿义务机关对赔偿委员会作出的决定,认为确有错误的,可以向
上一级人民法院赔偿委员会提出申诉。
6、法院 重新审查
赔偿委员会作出的赔偿决定生效后,如发现赔偿决定违反本法规定的,经本院院长
决定或者上级人民法院指令,赔偿委员会应当在两个月内重新审查并依法作出决定,上
一级人民法院赔偿委员会也可以直接审查并作出决定。
7、检察院“提出意见”(类似抗诉)
最高人民检察院对各级人民法院赔偿委员会作出的决定,上级人民检察院对下级人
民法院赔偿委员会作出的决定,发现违反本法规定的,应当向同级人民法院赔偿委员会
提出意见,同级人民法院赔偿委员会应当在两个月内重新审查并依法作出决定
四、司法追偿
1、有本法第十七条第四项、第五项规定情形的;
即(四)刑讯逼供或者以殴打、虐待等行为或者唆使、放纵他人以殴打、虐待等行
为造成公民身体伤害或者死亡的;(五)违法使用武器、警械造成公民身体伤害或者死亡
的。
2、在处理案件中有贪污受贿,徇私舞弊,枉法裁判行为的。
3、 对有前款规定情形的责任人员,有关机关应当依法给予处分;构成犯罪的,应
当依法追究刑事责任。
人民法院在民事、行政诉讼中
违法采取措施的损害赔偿
人民法院在民事诉讼、行政诉讼过程中,违法采取
1、对妨害诉讼的强制措施、
2、保全措施
3、或者对判决、裁定及其他生效法律文书执行错误, 造成损害的,赔偿请求人
要求赔偿的程序,适用本法刑事赔偿程序的规定。
【深圳-单选】何某与刘某系邻居,在一起行政案件判决的执行中,人民法院执行人员误
将案外人刘某的一间房屋当作执行人何某的房屋强行拆毁。现刘某提出赔偿请求,( )。
A. 该损失应由何某赔偿
B. 该损失应由人民法院执行人员负责赔偿
行政执法素质
� 第 84页
C. 该损失应由人民法院负责赔偿
D. 该损失属于意外事件,由刘某自己承担
赔偿方式和计算标准
一、赔偿方式
1、国家赔偿以支付赔偿金为主要方式。(原则)
能够返还财产或者恢复原状的,予以返还财产或者恢复原状。(例外)
2、有本法第三条或者第十七条规定情形之一(即侵犯人身权),致人精神损害的,应当
在侵权行为影响的范围内,为受害人消除影响,恢复名誉,赔礼道歉;造成严重后果的,
应当支付相应的精神损害抚慰金。
【深圳执法 12-多选】根据《国家赔偿法》规定,赔偿义务机关在予以金钱赔偿的同时,
对受害人造成的名誉权、荣誉权等人格权方面损害的,还要以精神赔偿的方式,为其消
除影响、恢复名誉、赔礼道歉。但是,( )。
A. 承担责任的限度与损害程度相适应
B. 不可以单独适用,而只能合并适用
C. 所需费用由国家承担
D. 所需费用应由受害人个人承担
E. 在侵权行为影响的范围内进行
【深圳-多选】国家赔偿方式有()。
A.赔礼道歉
B.金钱赔偿
C.返还财产
D.恢复原状
E.以物易物
二、计算标准
1、侵犯公民人身自由的,每日赔偿金按照国家上年度职工日平均工资计算。
2、侵犯公民生命健康权的,赔偿金按照下列规定计算:
(一)造成身体伤害的,应当支付医疗费、护理费,以及赔偿因误工减少的收入。减
少的收入每日的赔偿金按照国家上年度职工日平均工资计算,最高额为国家上年度职工
年平均工资的五倍;(赔偿金计算标准增加了护理费)
行政执法素质
� 第 85页
【深圳-判断】根据国家赔偿法规定,侵犯公民人身自由的,每日的赔偿金按照国家上年
度职工的日平均工资计算。( )
(二)造成部分或者全部丧失劳动能力的,应当支付医疗费、护理费、残疾生活辅
助具费、康复费等因残疾而增加的必要支出和继续治疗所必需的费用,以及残疾赔偿金。
残疾赔偿金根据丧失劳动能力的程度,按照国家规定的伤残等级确定,最高不超过国家
上年度职工年平均工资的二十倍。造成全部丧失劳动能力的,对其扶养的无劳动能力的
人,还应当支付生活费;(此部分修改幅度较大)
(三)造成死亡的,应当支付死亡赔偿金、丧葬费,总额为国家上年度职工年平均
工资的二十倍。对死者生前扶养的无劳动能力的人,还应当支付生活费。
前款第二项、第三项规定的生活费的发放标准,参照当地最低生活保障标准执行。
被扶养的人是未成年人的,生活费给付至十八周岁止;其他无劳动能力的人,生活费给
付至死亡时止。
3、侵犯公民、法人和其他组织的财产权造成损害的,按照下列规定处理:
(一)处罚款、罚金、追缴、没收财产或者违法征收、征用财产的,返还财产;
(二)查封、扣押、冻结财产的,解除对财产的查封、扣押、冻结,造成财产损坏
或者灭失的,依照本条第三项、第四项的规定赔偿;
(三)应当返还的财产损坏的,能够恢复原状的恢复原状,不能恢复原状的,按照
损害程度给付相应的赔偿金;
【深圳-多选】某市地方保护主义严重,一日,商贩谢某从外地购进一车啤酒,被工商局
以产品不合格不能出售为由。将汽车和啤酒扣押,并要谢某缴纳罚款 1000 元。谢某不服,
向人民法院起诉后,工商局的行为被法院依法撤销,谢某要求国家赔偿。下列说法正确
的有( )。
A.工商局应当赔偿销售啤酒可得的利润
B.工商局应当赔偿汽车被扣押期间的运营收入
C.工商局应当返还 1000 元罚款
D.工商局应当退还啤酒和汽车
E.以上选项都对
【深圳执法 12-单选】在侵犯财产权案件的国家赔偿中,对于企业被吊销许可证和执照、
责令停产停业的,下列选项不属于赔偿义务机关赔偿范围的是( )。
A. 水电费
B. 仓储保管费
C. 职工的基本工资
行政执法素质
� 第 86页
D. 可能取得的营业利润
(四)应当返还的财产灭失的,给付相应的赔偿金;
★(五)财产已经拍卖或者变卖的,给付拍卖或者变卖所得的价款;变卖的价款明显
低于财产价值的,应当支付相应的赔偿金;
(六)吊销许可证和执照、责令停产停业的,赔偿停产停业期间必要的经常性费用
开支;
(七)返还执行的罚款或者罚金、追缴或者没收的金钱,解除冻结的存款或者汇款
的,应当支付银行同期存款利息;(新增)
【深圳执法 12-单选】在侵犯财产权案件的国家赔偿中,对于企业被吊销许可证和执照、
责令停产停业的,下列选项不属于赔偿义务机关赔偿范围的是( )。
A. 水电费
B. 仓储保管费
C. 职工的基本工资
D. 可能取得的营业利润
(八)对财产权造成其他损害的,按照直接损失给予赔偿。第三十七条(原第二十
九条)赔偿费用列入各级财政预算。
赔偿请求人凭生效的判决书、复议决定书、赔偿决定书或者调解书,向赔偿义务机
关申请支付赔偿金。
赔偿义务机关应当自收到支付赔偿金申请之日起七日内,依照预算管理权限向有关
的财政部门提出支付申请。财政部门应当自收到支付申请之日起十五日内支付赔偿金 。
(增加)
【深圳-判断】国家赔偿费用,列入各级财政预算。( )
其他
一、时效:
赔偿请求人请求国家赔偿的时效为两年,自其知道或者应当知道国家机关及其工作
人员行使职权时的行为侵犯其人身权、财产权之日起计算,但被羁押等限制人身自由期
间不计算在内。在申请行政复议或者提起行政诉讼时一并提出赔偿请求的,适用行政复
议法、行政诉讼法有关时效的规定。
二、时效中止:
赔偿请求人在赔偿请求时效的最后六个月内,因不可抗力或者其他障碍不能行使请
求权的,时效中止。从中止时效的原因消除之日起,赔偿请求时效期间继续计算。
行政执法素质
� 第 87页
【深圳-单选】赔偿请求人请求国家赔偿的时效为( ).
A. 6 个月
B. 1 年
C. 2 年
D. 3 年
【深圳执法 12-多选】关于时效的规定,下列说法正确的有( )。
A. 赔偿请求人提起行政赔偿诉讼的时效是六个月
B. 赔偿请求人请求国家赔偿的时效为两年,自国家机关及其工作人员行使职权时的行为
被依法确认为违法之日起计算
C. 因不可抗力或者其他障碍不能行使请求权的,时效中止
D. 从中止时效的原因消除之日起,赔偿请求时效期间继续计算
E. 对赔偿数额有异议的,赔偿请求人可以自期间届满之日起三个月内向人民法院提起诉
讼
行政执法素质
� 第 88页

缩略图:

  • 缩略图1
  • 缩略图2
  • 缩略图3
  • 缩略图4
  • 缩略图5
当前页面二维码

广告: