微信牧场模型听课笔记(二).pdf

  • 文件大小: 1.24MB
  • 文件类型: pdf
  • 上传日期: 2025-08-16
  • 下载次数: 0

概要信息:

blog.eeecontrol.com 
中国.北京 三易电子工作室 微信营销系列教程资
料 
微信模场模型听课笔记总结 
第二次课---养熟 
三易电子工作室出品 
 
 
blog.eeecontrol.com  第 1 页,共 5 页 
https://shop114952594.taobao.com/
中国.北京 三易电子工作室 
《微信模场模型听课笔记总结》 
前言 
还在为得不到最牛逼的微信营销理论和技巧发愁吗???!!! 
我现在在学习秦王会商学院的第一期培训,主要讲的是互联网运营高手必备的牧场模型,
内容超级实战,是我听过最有价值的课程!我对课程进行了详细的总结和记录,1万多字的
课程笔记是精华中的精华,其价值远远超过了 1200元的课程费。我把这份总结笔记发给秦王
会的学员,它们看了之后,纷纷拍手称绝,说价值绝对超过课程本身了,是对课程的提炼和
升华。 
本课程包含精华总结笔记、课程音频、与课程相关资料三部分。价值超过万元,现在只
卖 199 元,买了绝对不会后悔,如果您看了资料之后,觉得不值 199元,那我就退给您 200
元,给您后悔的机会。如果您觉得总结的不错,物超所值,您就给个好评,我再送您一份价
值 1000 元的营销秘籍。 
欢迎您推荐其他用户购买我们的精华资料,您推荐一位客户我们就把收款的 50%的现金
返现给您。比方说您推荐了一位客户花 199 元购买了我们的资料,他确认收货并且好评之后,
我就会返现您 100 块钱!! 
 
 
注:此文由“三易电子工作室”公开发布,是微信牧场模型笔记总结的一部分,想获得
完整版的笔记总结、音频资料及课程相关资料请微信支付我 199 元。马上把价值万元的资料
发给您。支付后加我微信:eeecontrol,发截图给我,索取资料。 
 
 
 
您也可以到我们的淘宝店铺购买哦,淘宝店铺地址:https://shop114952594.taobao.com/  
 
 
blog.eeecontrol.com  第 2 页,共 5 页 
https://shop114952594.taobao.com/
中国.北京 三易电子工作室 
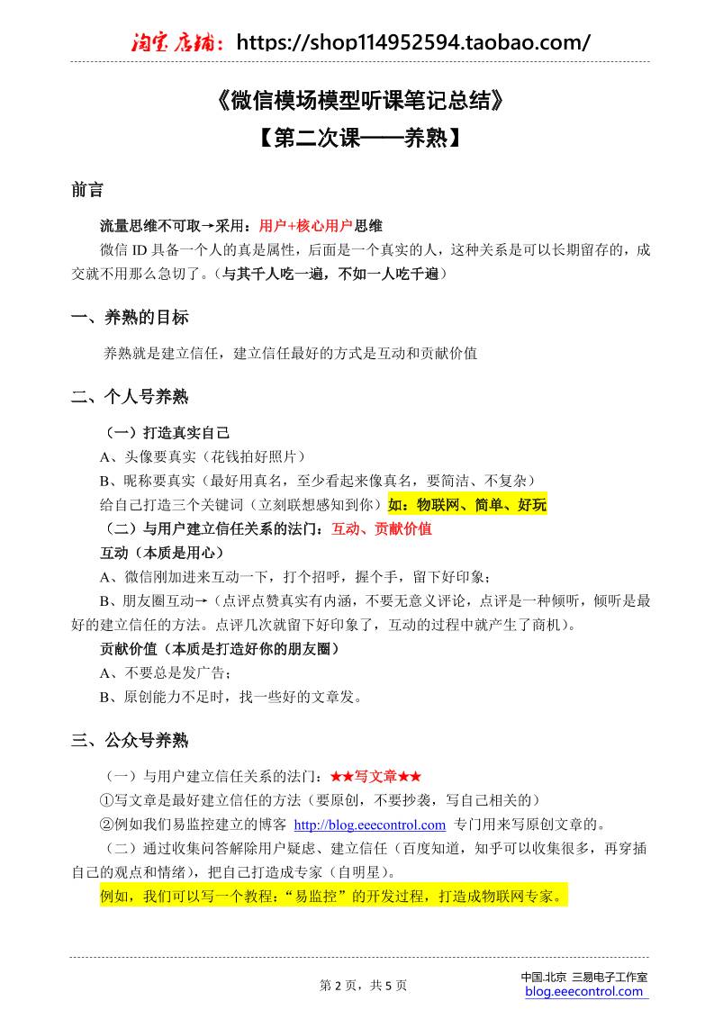
《微信模场模型听课笔记总结》 
【第二次课——养熟】 
前言 
流量思维不可取→采用:用户+核心用户思维 
微信 ID 具备一个人的真是属性,后面是一个真实的人,这种关系是可以长期留存的,成
交就不用那么急切了。(与其千人吃一遍,不如一人吃千遍) 
一、养熟的目标 
 养熟就是建立信任,建立信任最好的方式是互动和贡献价值 
二、个人号养熟 
(一)打造真实自己 
A、头像要真实(花钱拍好照片) 
B、昵称要真实(最好用真名,至少看起来像真名,要简洁、不复杂) 
给自己打造三个关键词(立刻联想感知到你)如:物联网、简单、好玩 
(二)与用户建立信任关系的法门:互动、贡献价值 
互动(本质是用心) 
A、微信刚加进来互动一下,打个招呼,握个手,留下好印象; 
B、朋友圈互动→(点评点赞真实有内涵,不要无意义评论,点评是一种倾听,倾听是最
好的建立信任的方法。点评几次就留下好印象了,互动的过程中就产生了商机)。 
贡献价值(本质是打造好你的朋友圈) 
A、不要总是发广告; 
B、原创能力不足时,找一些好的文章发。 
三、公众号养熟 
(一)与用户建立信任关系的法门:★★写文章★★ 
①写文章是最好建立信任的方法(要原创,不要抄袭,写自己相关的) 
②例如我们易监控建立的博客 http://blog.eeecontrol.com 专门用来写原创文章的。 
(二)通过收集问答解除用户疑虑、建立信任(百度知道,知乎可以收集很多,再穿插
自己的观点和情绪),把自己打造成专家(自明星)。 
例如,我们可以写一个教程:“易监控”的开发过程,打造成物联网专家。 
 
 
blog.eeecontrol.com  第 3 页,共 5 页 
https://shop114952594.taobao.com/
中国.北京 三易电子工作室 
(三)写文章要有个人情绪,让人感觉是真实的人(情绪很重要,现在是媒体人格化的
时代) 
(四)发文章比写文章重要得多得多(头条、一点、UC、百家、知乎、门户……) 
王通老师总结了 50 个自媒体发布平台。详见附件《王通:50 个免费发布的自媒体平台》 
我给大家分享一下一键编辑排版,然后同步发布到多个自媒体平台的工具 
(1)搜索公众号:易监控 
(回复“最新平台”可以获取最新的自媒体发布平台) 
(2)搜索公众号:Hi 微小宝 
(可同步的平台:微信公众号、微博头条、今日头条、企鹅平台、QQ 公众号) 
  微小宝官方网站 http://www.xiaobao.co/  
(3)搜索公众号:小葵助手 
(可同步的平台:豆瓣、天涯、简书、网易、道客巴巴、新浪微博、和讯博客、豆瓣小
站、人人小站) 
四、微信群养熟 
本质:贡献价值、帮助别人 
(一)进入别人的微信群先了解规则(最好静待 5-10 天),再帮助别人 
(二)自有社群要建立规则,定好主题,给群成员定目标 
(三)微信群比公众号更容易成交(群体效应) 
 如何成功创建一个微信群并使其良性的发展壮大? 
(一)要有门槛 
(二)要有领袖 
(三)微信群要有大目标 
(四)每个会员也要有大目标 
(五)微信群一定要提供让人尖叫的价值 
(六)微信群要运营 
(七)微信群要能够裂变 
上述 7 个步骤的详细讲解详见附件。 
五、其他要点 
宁可一人吃千遍,也不要千人吃一边 
视频直播也能快速建立关系 
 
 
 
blog.eeecontrol.com  第 4 页,共 5 页 
https://shop114952594.taobao.com/
中国.北京 三易电子工作室 
六、其他成员经典感悟 
(一)明白如何去打造朋友圈了,用真心去帮助别人,不要带着目的,等时机成熟,成
交也会显得自然而然!  
(二)营销的本质一是获得用户认知,让用户知道你是谁,干什么的,有什么优缺点,
感受到你的喜怒哀乐;二是获得信任,信任是一切成交的基础。这两点都要通过牧场模型中
的养熟模块完成。 
(三)今天收获感悟:在顾客没有跟你合作之前,想尽一切办法,创造机会真心帮助他,
让他欠你一个人情,钱好还,情难还,只要有机会顾客第一想到的就是你!最大的无私是自
私,无私奉献产生自私的回报,能量是守恒的,你的付出决定你的回报!我为人人,人人定
为我! 
 
 
本节课程结束! 
欢迎学习下一节课→成交 
 
 
【看了就赚】只需要 3 招,让你粉丝求着购买你的产品;只需要设计个框架,让众多人
求着与你合作,这就是王通老师《价值包装秘笈》的威力,想要这本电子书,仅需支付 99 元
钱,然后联系我就会立刻发给你。如果你使用了之后没赚到钱,我还你 100元,让你后悔还
赚钱!!! 
 
 
 
 
 
 
 
blog.eeecontrol.com  第 5 页,共 5 页 
https://shop114952594.taobao.com/
中国.北京 三易电子工作室 
 
 
声明 
此赚钱秘籍有三易电子工作室总结发布,微信关注我们,送神秘赚钱秘籍!! 
 
 
官方网站:http://www.eeecontrol.com/ 
官方博客:http://blog.eeecontrol.com/

缩略图:

  • 缩略图1
  • 缩略图2
  • 缩略图3
  • 缩略图4
  • 缩略图5
当前页面二维码

广告: