java+web复习1.docx

  • 文件大小: 178.43KB
  • 文件类型: docx
  • 上传日期: 2025-06-29
  • 下载次数: 0

概要信息:

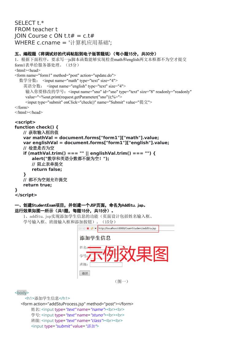
1.在JavaEE的Web应用中,编译后的class文件存放的目录为( A )。A、classes目录 B、images目录 C、jar目录 D、任意位置2.Web服务器如何区分对其发出请求的是不同的用户?( D )。A.通过客户端ip即可。B.通过客户端ip和同一个浏览器。C.人脸识别D.用户名和密码身份识别3.下列选项中,能够实现预编译SQL的是( C )。A.StatementB.ConnectionC.PreparedStatementD.DriverManager4. Page指令中的那个属性可以多次出现?( C )。A. contentTypeB. extendsC. importD. 不存在该属性
5. 在Servlet过滤器的生命周期方法中,每当传递请求或响应时,web容器会调用( C )方法。
A.init B.service
C.doFilter D.destroy6. web.xml文件位于Web项目的目录结构中的( C )。A. src目录B. META-INF目录C. WEB-INF目录D. 文档根目录7. 表单中的数据要提交到的处理文件由表单的( A ) 属...

缩略图:

  • 缩略图1
  • 缩略图2
  • 缩略图3
  • 缩略图4
  • 缩略图5
当前页面二维码

广告: